Fórum témák
» Több friss téma |
Fórum » Csöves erősítő készítése
Ne feledd betartani a fórum viselkedési szabályait, és a topik megmaradásának feltételeit. [link]
A téma átmenetileg fagyasztva lett, hozzászólni nem tudsz!
Jaja, csak előbb elküldtem mint elolvastam volna
Én csináltam régebben erősítőt PL500-zal,ECC85-tel,meg EF80-nal.Szóval 4 csővel megoldható,ha nem akarunk 15mV-os bemenő jelszintet,meg hangszínszabályozót.Azt persze hogy nem.
Itt van két kép róla. üdv
Szép munka! Én nyitott kivitelűre szeretném majd, csak jól szigetelet anódsapik kellenek
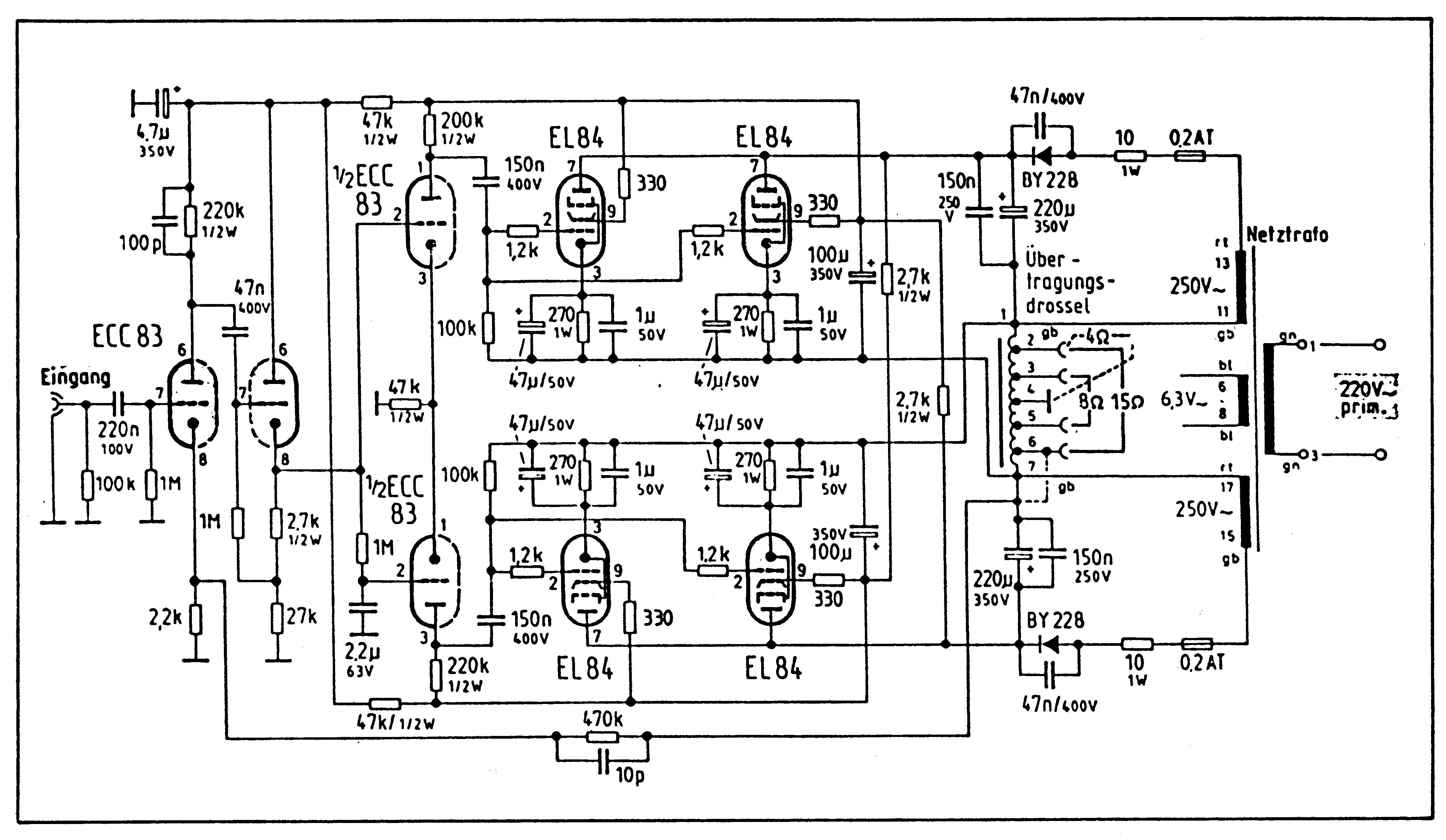
Rajzot, trafó adatokat tennél föl a kedvemért?
A rajz RT évkönyvből való.Én a 15W-os verziót építettem meg,de pentódának kötve a csöveket kb 25W-ot tud.
A kimenőtrafó SM85B hiperszilre készült,hálózati trafó 250-es toroid. üdv.
Igen, csak a fütöfeszültség változik (13.3V 300mA)
Na kipróbáltam
egész korrektül szól
A tv kimenővel amit adtál. Azért ad mélyet is. Muszály neki mert tisztességes katódkondit kapott.
és akkor a végerősítő része hol kezdődik pontossan? mármint honnan kezdjem építeni?
Barátom, te nagyon ráérsz...
Remekműveid vannak. Teljes elismerésem. Ha a dobozt is te csináltad, akkor neked, ha az asztalosod, akkor neki. Kérdés, ha jól látom, te is előnyben részesíted sárgaréz előlap használatát., mivel tisztítod, karcmentesen???
CSak simán berknám a rajzba az ecc83-at, vagy pl. ellenállásokat stb. is kéne cserélni hozzá? és a 83-at miért javasolnád?
más: és akkor az 5K-s poti lenne a hangerőszabályzó?
Köszönöm ...
Ezek kb. 6-7 év alatt jöttek össze . Sárgaréz tisztítása és polírozása nem kis probléma nekem sem .Csiszolással kezdem kb. 200 papírral vizezve , majd a végén akár 1000 , vagy finomabb csiszolás , ezt követően rongykoronggal hosszasan megdolgozom + kis paszta . Végén sidol rongyal.... + kap 2 komponensű lakkot . Nagy meló , még soha nem lett tökéletes , kissebb felületek jól megoldhatóak , de a nagyokban mindig marad valami hiba , gépesíteni kellene , megfelelő szerszámokkal gyorsabban szebben meg lehetne csinálni . Ha van jó ötleted én is szívesen fogadom !!!
Miért akarjátok kiszuperálni az ECF80-at? Nem hiszem, hogy nincs 6F1P, egy darab sem. Minden ruszki színesben volt 1 db belőle. Ez az orosz ECF80.
Köszi a tanácsot , jól hangzik , kipróbálom .
Nekem vibrátoros csiszolóm van , de az "szép" mintát hagy , sajna . Fúrógépbe fogott korong is hagy valami ábrát , de lehet , hogy nem jól használom....
Hy!
még soha nem lett tökéletes Én örülnék ha ilyen burkolatokat tudnék készíteni! Nagyon tetszenek a munkáid! Őszintén gratulálok! Zoli
Most készültem el a sztereo PPP erősítő táptrafójának egyik oldalával. A vastagabbik rész az, amin fehér szigetelő szalag van. A másik oldalán még rajta van a PCL86-hoz tekert rész. Ez is "leugrik" mint a fűtés tekercse, és meglesz a trafó. Egy régi orosz aksitöltőből bontottam, 150W-os. Lehet, hogy kicsit nagynak tűnik, de akkor már párhuzamosan kell kötni 2-2 csövet oldalanként, hogy kihasználjam valamejest.
Így már meglesz a "szíve" az erősítőnek. Utána hozzáfoghatok a "Lelkéhez"
Lenne egy kérdésem, ha ezt a kapcsolást építed, a kimenöröl nincs valamilyen leirásod?
Most, hogy így rákérdeztél, lehet, hogy ezt fogom megcsinálni. Ezt a rajzot nem ismertem, de tetszik. Eredetileg is EL84-gyel vagy 6P14P-vel terveztem megépíteni. Ezekből viszont nincs elég. De PCL86-ból is meg lehetne építeni.
Trafónak 100V-os rendszer leválasztótrafóját akarom használni (M74/32.25W) Ha nem szól jól, akkor még mindig megpróbálhatok még 1-1 csövet hozzákötni. Szeretném már meghallgatni rajta a Bach: a-moll hegedűversenyt.
Egyébként amikor felütötte a PPP téma a fejét a topikban, volt szó a PPP kimenőtrafókról, és teljes cikkek is bekerültek amikben le van írva a kimenő méretezése is. Ha jól emlékszem, akkor az anódkörhöz képest 1/4-e az illesztő-impedancia, tehát fele menetszám. Valami ilyesmire emlékszem, de szerintem érdemes visszanézni "pár" oldalt, hasznos információk hangzottak el PPP témában.
Majd holnap összehasonlítom a kapcsolásokat. Az a lényeg, hogy adott a két kimenőtrafó... (És sajnos mostanában kevésbé adott az idő.)
Igen igy van.(el is mentetem azt a leírást)Ez a rajz már meg van egy ideje ,és szeretném megszerezni a teljes leírását,(szeretem "kompletten"elmenteni
pl: AE 233) ja és nem utolsó sorban megúszni a számolgatást
Sziasztok! :wave: Nekem van egy régi csöves rádióm, mondhatni tökéletes állapotban.R 4430 (Szimfónia de Luxe)
Az lenne a kérdésem, hogy rádugtam egy elektromos gitárt a bemenetére és tök szépen szól. Használhatom ezt így vagy nem ajánljátok? Tönkre mehet mehet-e az előfokban vagy a végfokban vagy akármiben valami? Persze raknék elé torzítópedált is. /Egy kis négyszögjel./ (Nem gyepálnám folyton, csak néha napján lefújnám róla a port és gityót dugnék bele...)
Ebben a rádióban 1 ECL86-os cső dolgozik a hangfrekis részben. A csövek nem annyira kényesek a túlvezérlésre, mert az átlagáramuk az A osztályú beállítás miatt nem változik számottevően. Csak nyugodtan gitározz, ha természetes elhasználódás mutatkozna, még pótolható a cső. Szerintem itt is többünknek van.
"Elődeink" is így csinálták, meg anno jó hét éve még nekem is egy VTRGY Rádióról szólt a Jolanám
Ha finoman túlvezérled, még kellemes meleg Bluesos crunch hangzást is ki tudsz belőle hozni ![]() Rock'N'Roll !
Egy Orion 303-as volt az 1. "erősítőm", vagy inkább "aktív hangfalam".
Sziasztok!!!
Azt szeretném kérdezni,hogy a csöves erősítőkbe általában milyen csövek valóak??? És a régi csöves tv-ből semelyik csövet sem lehet használni erősítő építésre? Köszönöm a válaszaitokat előre is!!! Üdv:Erik!!!
PL500, PCL86, PCL85, EF80, PCC189 ezek jók
Burgdavid már lényegében leírta, azt kell még tudni, hogy a 2., vagy harmadik betű jelenti a cső használhatóságát. Az L az végfok, a C és F előerősítő. A PCL-ben mindkettő benne van.
pár oldallal (no jó pár ) feltettem a rajzát is, legalábbis a végfokét regards, |
Bejelentkezés
Hirdetés |




Rajzot, trafó adatokat tennél föl a kedvemért?


pl: AE 233) ja és nem utolsó sorban megúszni a számolgatást





