Fórum témák
» Több friss téma |
Fórum » Csöves erősítő készítése
Ne feledd betartani a fórum viselkedési szabályait, és a topik megmaradásának feltételeit. [link]
A téma átmenetileg fagyasztva lett, hozzászólni nem tudsz!
Igazad van CHZ teljesen, de...
Ha hálózatról próbálok trafót, először mindig egy 25-40 W-os 230V-os izzót kötök sorba... Biztos ami biztos...
Egy gyári erősítőben találkoztam egyszer ezzel a jelenséggel.
A NYÁK-ba símán be volt forrasztva a nem NYÁK-ba való foglalat és a cső sajnos odalett Meg persze a segédrács és a katódellenállás, meg a katódelkó is...
Hmmm
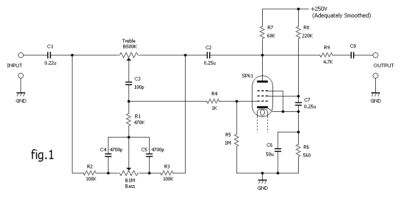
hát utánna néztem és tényleg elég bajos a dolog. 2,5M még talán beszerezhető, de 5M potméter már nem nagyon. Találtam még egy kapcsolást (tone_t10.jpg), csak ezzel pedig az a baj, hogy nem tudom a paramétereit. Mekkora az erősítése, frekvenciaátvitele, használható-e hi-fi célra stb. Tudnátok ebben segíteni? Az lenne még a kérdésem, hogy az Alembic F-2B előfok nem használható hi-fi célra?
Ismeretlen trafónál én is alkalmazom az izzós megoldást , valóban hasznos és megfelelő védelmet nyújt és fényéből már látható , hogy érdemes-e tovább folytatni a tesztet .
Sk. tekert kimenők paramétereit ismerve , nem szoktam alkalmazni , bár így is lehet elkötésből eredő kockázat .
Mindkettő gitárhoz van optimalizálva, túl nagy az erősítésük egy vonali szintű jelforráshoz, az fa ( alsó határfrekvencia ) viszonylag "magasan" van, (gitárhoz), a "Fedner"-típusú hangszínszabályozó olyan frekvenciákon szabályoz, ami "konzerv zenénél" használhatatlan, ráadásul lineáris állása nincs, folyton "vág" valahol, a szabályzók is elhúzzák egymást ! a másik áramkör is gitárelőfok, ugyan lepke hangszínnel, de az erősítés itt is túl nagy ! az "alsó" bemenet kisebb érzékenységű, mert közvetlenül a "lepke" hangszínkör bemenetére megy, bár ez így működhet, de azért, mivel viszonylag nagy csillapítása van, sé nagy bemenő impedanciával rendelkezik, érdemes legalább egy katódkövetőből hajtani, és előtte, vagy utána a megfelelő erősítést biztosítani ! Itt mindkét cső viszonylag nagyot erősít (gitár!), de a második fokozat osztott anódellenállásával a kimenőjelet leosztja ! (rosz jel/zaj viszony, azonban így biztosítja a kis, "gitárszintű" kimenő jelet, hogy a következő fokozatot , vagy az erősítő bemenetét ne vezérelje túl - már, ha ez nem cél ... a kapcsolásból ítélve, ez "kompakt pedál" funkciót tölthet be ... )
a lepke hangszín , más kondenzátor értékekkel használható hifi célra, sőt erre fejlesztette ki P.J.Baxandall.... ilyen egy csöves "lepkés", vagy ennek aktív változatával, ami a szakirodaloman Baxandall néven vált ismertté , megépített előfok kapcsolás rengeteg található, szinte bármelyik hangtechnikai, vagy elektronikai szakkönyben, tankönyvben '70 előtt, néha után is : Pl: Csabai Dániel - Hangtechnika amatőröknek RT 2002 .. 2009 Plachtovics György Úr - sajnos töbnyire kipróbálatlan, a gyakorlatban sokszor használhatatlan - írásai RTÉK 1997 P.Gy. RT '68-'69 Magyari Béla - Ráditochnikai Zsbekönyv ( Biblia! ), bármelyik kiadás '54 óta Írtad, hogy Neked 3 sávos kellene ! Plachtovics Úr a gitárerősítőiben 3 sávossá "módosított" Baxandall hangszínt használ, ami olyan frekvenciákon szabályoz, ahol a gitár gy.k. meg sem szólal, de Hi-Fi-hez alkalmazható ( a leírás alapján ) ... aztán, hogy mennyi svindli van benne ? Gitárhoz ránézésre rossz, ahogy szinte az összes gitárerősítő, amit "nem zenész" emberek terveznek .... BEAG AE 110, AE 233, AE 211 erősítők előfoka ... kis kondenzátor érték módosítással, használhatóak esetleg egy kis erősítés "korrigációval" Bár Neked nem kell(ene) nagy erősítés, ugyanis az APX 100-nak van vonali szintű bemenete (750 mV) ! A mai CD/DVD lejátszók ezt bőven biztosítják, a kazettás deckek, rádiotunerek, ( számítógép integrált hangkártyája !) , régebbi CD lejátszók max néhány 100 mV eff. kimenőszintet produkálnak !
HI-FI célra én nem használnék hangszín szabályozást , többet árt mint használ . Ha ragaszkodsz hozzá , akkor olyan megoldást választanék , ahol alacsony impedanciáról hajtják a szabályozó elemek és a kimenete katódkövető , ami megfelelő illesztést biztosít a végfok és az azt összekötő IC kábelhez . Fokozat össz. erősítése is csak akkor , hogy a beavatkozás veszteségeit pótolni tudja .
Köszönöm szépen ezt a kimerítő választ. Így már érthető a dolog. Utánnanéztema P.J.Baxandall féle előfokoknak, és találtam is egy szimpatikust. Ezen 2 sávos hangszín van, de ez nekem tökéletesen megteszi. Az lenne a kérdésem, hogy az SP61 pentóda, nem helyetesíthető-e EF86-al? mivel abból van 1db-om.
Megkerestema a Hangtechnika Amatőröknek könyvet is, és az abban található hangszínszabályzót. Mondjuk az a kapcsolás már tettszett. Egyedüli negatív a 40Hz - 16kHz frekvenciaátvitel. Esetleg az megoldható, hogy 20-16k vagy 20-20k legyen? vagy jó is ez csak én beszélek zöldségeket.
Én is gratula Kocos alapos irkájához
Az ecc 83-assal óvatosan mert elég faramuci értékek vannak feltünteve
Ez igaz...tényleg elég faramuci értékek vannak. Mondjuk 5k helyett 5,1k, 80k helyett 82k stb...
Nem erre gondoltam : az ECC 83 hülyén érzi magát 5k-ás munka ellenálással, a kimenet meg nem szerencsés 220kval, mert nem lehet terhelni. Piszokul nem értett hozzá a konstrüktör. Ez nem azt jelenti, hogy nem müködik, csak nem szól jól, és hisztis az alkalmazásra
hmm...
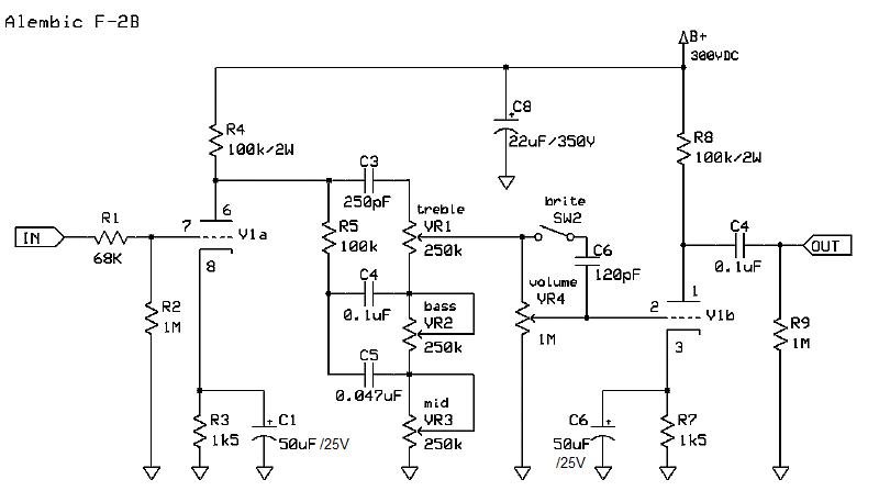
Találtam egy újabb kapcsolást. Ez egy komplett erősítő rajza, amelyben van hangszín is. A kérdésem az lenne, hogy ez megvalósítható-e külön megépítve? ha igen akkor mekkora tápfeszültségről üzemeljen? illetve ennek mekkora az erősítése?
Ez a rajz több helyen is "vérzik" ..és én ajánlottam ... pfff .. csak arra emlékeztem, hogy minap volt a kezemben ez a könyv, és volt benne rajz ...
a kimenet figyelted, honnan van "kicsatolva"? ....
Nem bogarásztam csak csipte a szemem az 5k-ás 83 as munkaellenélás, meg a baromi nagy munka elenálás kimeneten
Igaz, hogy nem hifire való ahogy kocos irta, de ez normális
Ketté,szedheted, 200V-tól tud jó lenni az első 2 cső, és viszonylag birja majd a kábelkapacitást
Arra gondolsz, hogy tud ütögetni a kicsatoló hiány ?
Szépeket rajzolni lehet, ha valakinek sok ideje van.
Passzív hangszintszabályzót minnél kisebb impedanciáról illik meghajtani. Melyik a legnagyobb impedanciás meghajtás??? ECC83 anódból........ Dehát uraim egy régi gitárerősítő egy komplett rendszer volt, a hangra összelőve. Ott is voltak Marshal, Fender, stb hívők. Mint manapság, lásd AUDIOFÍLIA. Építs egy korrekt erősítőt az adott feladatra, aztán finomíts rajta.
igen .. bár belegondolva, mivel ez egy "részegység" alapkapcsolása, és hogy a végfokok tartalmaznak bemeneti csatoló kondenzátort , érthető...
én nem így látom ! a bemeneti csatolót elhagyva ugyan megszűnik a mélyvágás, a potméter csúszkájáról a kondit leforrasztva megszűnik a "magasemelés" (bright), de a Marshall-típusú hangszínszabályozó ( ami eredetileg szintén fender : Bassman 5F6... ) még tiszta gitár hangszínre sem valami jó, nemhogy hifire.... még kevésbé szabályoz, mint az "eredeti" fender, és már alapból mélyet vág !
na most a Marshallosok megköveznének, ha lehetne igazán tiszta hangot Marshallból kicsikarni ![]() ![]()
Feleslegesen írogatunk , már fentebb én is vázoltam , hogy milyen megoldás lenne használható . Egyre rosszabb kapcsolások kerülnek elő .
Régebben szoktam csinálni Marshall alaptuningot
Minden maradt csak az asztalon maradt vagy 5méter fos drót. Nem tettem be másikat, csak kiszedtem ! Amit a magyar szakismeret könyvekben leirnak tanmesének, hogy mit nem szabad csinálni azt Ők elkövetik A hajdani piros Marshalt meg se közelitik a maiak, . Hang nyema, visszont talán a kávét is megfözik, valamelyik gomb benyomására. És erre recskázik a világ. Hogy a reklám mire képes
Na ezt majd józanabb állapotban átanulmányozom
Én se tudok érdemi új infot találni
Tehát habokra töltöm az idöt a böngészéssel
hát igen, de ez van ... a Marshall rég leírta magát ...
Inkább valami ilyesmit nézegess, ha hifit szeretnél. Ez pl. szerintem egész jó lehet.
-És a link is hozzá:10 csöves integrált előerősítő
Most lehet hogy oltári nagy marhaságot kérdezek, de mit jelent az a fogalom, hogy Integrált erősítő? Annyi helyen olvastam ezt már, de még nem jöttem rá hogy mitől lesz integrált egy erősítő. Ezt a fogalmat használják a csöves, tranyós, és IC-s erősítők esetében is.
Jelenti: Nem kell hozzá előerősítő.
Régen igen jó üzlet volt eladni egy külön előfokot, ami kb. 20 dB-t erősített vonalszinten, és volt benne RIAA korrektor. Magánvéleményem szerint csináljunk egy kb 300-400 mV érzékenységű erősítőt bemenetválasztóval, hangerőszabályzó jó! potival. EZ AZ INTEGRÁLT ERŐSÍTŐ, csak újra eladják nekünk újdonságként. Bocs: Neked. Aki meg LP-t hallgat, építsen különálló RIAA korrektort hozzá.
elég széleskörűen használatos manapság ez a kifejezés..
Míg régebben egy integrált erősítő minimum ezt jelentette : több bemenet, bemenetválasztóval ( különféle érzékenységű jelforrásokhoz ), hangszín, balansz, hangerő szabályozás, gyakran "loudness" szabályozóval kiegészítve, magnókimenet ( gyakran fejhallgató kimenet ), ma már, ha van 4 bemenet egy szelektorral, meg egy hangerő a végfokban, szintén integrált erősítőnek nevezik .... a másik hülye elnvezés a "passzív előerősítő", hogy lehet, egy erősítő passzív ? sokszor ezeket a hangerő/imput szelektor-os cuccokat is hirdetik úgy, hogy "passzív előerősítővel", ami nem "színez" a hangon ! De láttam már több 10 ezerért külön dobozolva "passzív előerősítőt" , bár tény, hogy a jó minőségű kapcsoló ( vagy közepes minőségű kapcsoló + jelfogók ), egy jó potméter, és jó csatlakozók sem az olcsóságok közé tartoznak ...
A többiek már leírták a lényeget, végeredményben ha van egy bemenetválasztó, akkor már integráltnak szokás nevezni a "dobozt", mert akkor már több bemenetet integrálunk egy készülékbe (ugye régen más-más bemeneti impedanciát és érzékenységet kívántak a különböző források, ezért kicsit eltért a bemenetek kialakítása is). Végfoknál, ha nem monoblokkos a kialakítás (egy dobozban van a két végfok), akkor is gyakran integráltnak nevezik, még egy vonalszintű bemenettel is. Az igazi integrált erősítő az, amelyik minden erősítéssel kapcsolatos funkciót magában foglal, az egyik végén hangszórókimenetek és egyéb kimenetek, a másik végén az öszes jelforrás fogadására szolgáló bemenetek vannak, közben pedig a kezelést biztosító elemek érhetők el (pl. érzékenység, hangerő, hangszín, zajzár, dinamika kompresszor, térhatást befolyásoló elemek, stb.). Egy dobozba több dolog, funkció beleintegrálása "étvágy szerint" vonzza az "integrált" kifejezés használatát, a hosszadalmasabb leírás helyett, a környezetből úgyis kiderül mire vonatkozik az "integráció".
|
Bejelentkezés
Hirdetés |


Meg persze a segédrács és a katódellenállás, meg a katódelkó is...
hát utánna néztem és tényleg elég bajos a dolog. 2,5M még talán beszerezhető, de 5M potméter már nem nagyon.








