Fórum témák
» Több friss téma |
Kösz, ez már jó kiindulásnak, kár hogy konkrét értékek nem szerepelnek az adatlapban.
ebből már tudsz számolni a primer tekercsre. A választott frekvencia és teljesítmény alapján
meghatározható a primer induktivitás, és a menetszámok aránya adja a szekunder feszültséget. Az uc3845 -tel rövidzárvédett tápot tudsz készíteni. A hozzászólás módosítva: Okt 11, 2015
Egyébként ennél az IC-nél nem kritikus a primer tekercs, mert a fet söntellenállásán amikor eléri a komparálási szintet az áram, akkor lekapcsol. Sok hegesztő gépben is ez van.
Szia!
Van neked ilyen tápegységed , ez nem jó?
Minél kisebb kéne, mondjuk 2 gyufásdoboznyi.
Jó lenne nekem az offline flyback is, próbálok konkrét kapcsolást keresni.
Szia!
50 kHz en 0.5cm2 vaskeresztmetszet elég ha találsz valami hasonlót, tedd fel a méreteit ide. (Azért induktivitás mérő kellene...
Lehet segítséget találni pl. AN4137 a Fairchild-tól, vagy a PI Expert. Az utóbbival rajzoltattam is egyet példának:
Kösz, még szétnézek hátha találok valahol kész áramkört, de ha nem akkor tényleg összerakok egyet. Nem is tudtam hogy van olyan progi amivel lehet rajzoltatni is.
Nem sikerült találnom megfelelő tápegységet úgyhogy marad az építés.
Letöltöm ezt a PI Expert-et és megnézem milyen, majd jelentkezem.
Beírtam ugyan azokat a paramétereket amiket te és nekem kiír egy hibát: Estimated clamp voltage is too high.
Egyébként nem rossz progi. Milyen más ilyen tervezőprogramok vannak még? Pl. 12V 2A és 5V 1,2A-el már a TOP245-öt adja be, amit nem tudok beszerezni, nem ragaszkodnék a TOP szériához. UC3842-höz is van ilyen tervezőprogram?
Ilyen értékekre Ebay-ről vennék legolcsóbb adaptereket. Azok tényleg gyufásdoboz méretűek. Pl. az én 5V 2A-es tápom 3,2cmx6,5cm. Az elég jó. A 12V 1A-es is hasonló méretű nyákon lesz, mert a dobozuk általában ugyanakkora, 2A-esnek utána kell nézni, talán van ilyen. Olcsóbban nem fogsz kijönni, az biztos. Megbízhatóak ezek az adapterek, és tudják is, ami rá van írva. Bemeneti feszültségnek 100-240V AC-t ír, ki kell próbálni 90V DC-ről, de szerintem nem lesz gond vele.
12V 1-3A adapter
Igen de nekem kéne 5 és 12V is kicsit módosultak az áramértékek 12V 2,2A 5V 1,2A-re. De most annyira nem elsődleges a költség, persze csak ésszerű határokon belül, nem rendelek csak 1-2 alkatrészt több ezerért emiatt. TOP244-et tudok szerezni vagy UC3842-3844-et. Jó mondjuk a méret is számít, de ha 2 gyufásdobozni az még jó vagy egy picit nagyobb. (Magassága nem számít annyira).
A hozzászólás módosítva: Okt 20, 2015
A kínaiaknál kisebbre nem tudnod összerakni. Szerintem rendeld meg az adaptereket, majd egymás tetejére rakod őket, és kész. Ne IC-t, meg alkatrészt rendelj, hanem komplett adaptert, amiből kiveszed a nyákot, amin már össze van rakva egy tesztelt 5V 2A-es táp, és egy 12V 2A-es táp. Kicsit túl lehet mindkettőt terhelni, én 5V 2.2A-nál jobban nem terheltem, ekkor is tartotta az 5V kimenőt. Szerintem felesleges építeni.
A hozzászólás módosítva: Okt 20, 2015
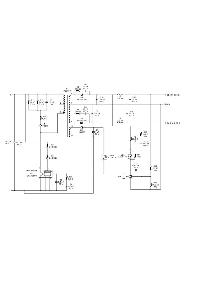
Képen látható kapcsolásnál hogy lehetne a kimenő áramot 4A-ra meg emelni?
Másik félvezetővel, másik kapcsolással a legegyszerűbb.
Az a baj, hogy a 85-90V DC és a 100V AC között igen nagy különbség van. A gyári DC/DC IC-k is megállnak kb. 70V-nál.
Sajnos nem tudok ilyet. Az emlegetett Fairchild példához pl. egy excel tábla van. A PI programjában változtathatod a javasolt IC-t, vagy pl. a trafót és úgy újraterveztetheted az áramkört.
Ez az excel tábla hol található? Próbáltam rákeresni eddig nem sikerült megtalálnom.
A PI-nál ez az "Estimated clamp voltage is too high" hiba mitől lehet? Megadtam a paramétereket kikalkulálta az adatokat és megcsinálta a kapcsolási rajzot, de egyből ezzel a hibával. Ha próbálok valamit módosítani még több hiba jön fel. Bár egyébként lehet maradok ennél az PI tervezőnél csak a TOP-t kell megvenni a többi alkatrész "kukázható". Még a nyáktervezés lesz érdekes, mit hogy kellene elrendezni.
Most én sem találtam meg, lehet regisztrációhoz volt kötve, de felteszem ide. A másik a kvázirezonás flybackhez való, ha minden igaz.
A PI-nek ez az üzenete csak tájékoztató jellegű, itt nem tartom valószínűnek, hogy a feszültség meghaladná a 700V-ot (csak figyelmeztet, hogy ellenőrizni kell). Nagyon sok egyéb infót a táblázatban lehet ellenőrizni.
Oké, köszi.
Majd jelentkezem még egy nyáktervellenőrzésre ha eljutok odáig.
Sziasztok
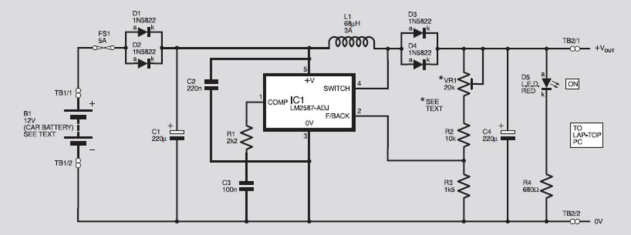
Ezt a kapcsolást szeretném megépíteni, de figyelmetlenségből nem toroid tekercset vettem hozzá. A tápegység fórumban azt az infót kaptam,hogy csak toroiddal működik. Kérdésem, hogy a 68uH-t kicserélhetem kisebb vagy nagyobb induktivítású toroidra? Ezek lennének kéznél: 22,120,150uH
Akkor rossz infót kaptál, mert ennek bármilyen 68uH-s tekerccsel működni kell, ha a rajta lévő huzal elbírja az áramot. Értékre kisebbet ne tegyél oda, nagyobb lehet, mondjuk úgy 100uH-ig. Egyébként ha jól emlékszem akkor a PC tápban lévő fojtó 12V-os tekercse 80-90uH körül van, ide pont megfelelne és az is gyűrű.
Dettó ez a véleményem: nagy tévedés, hogy csak toroid jó hozzá...
Ilyenem lenne. 68uH 3A
3db bontott PC tápban a kimeneti 12V és 5V környékén csak 6-8uH-ket találtam.
Találtam benne izmos toroidokat is. 20mm és 30mm átmérőjűek ~1.2mm huzalvastagságúak.
Letekertem róluk pár menetet,így a műszer 100KHz-en 98uH-t mutat. Ezeket is felhasználhatom hozzá?
Én egyszerűen kipróbálnám hogy viselkedik névleges terhelésen.
Ha a szekunder oldalon lévő sárga-fehér színű porvas gyűrűről beszélünk amin 4db tekercs van, akkor igen.
Egyértelmű. Csak szerettem volna tanulni a nálam sokkal tapasztaltabbaktól.
De hamarosan beszámolok,hogy a különböző tekercsekkel hogyan viselkedik.
Sokszor nem lehet megmondani, hogy milyen is egy tekercs, csak tippelni. Az a biztos, ha cikkszám alapján van véve, vagy van valami típusazonosító ráírva. Sokszor írták a kapcsoló üzemű táp témában is, hogy ismeretlen vassal nem lehet igazán mit kezdeni, csak próbálkozni, tesztelni.
|
Bejelentkezés
Hirdetés |




, ez nem jó? 

Jó lenne nekem az offline flyback is, próbálok konkrét kapcsolást keresni. 










