Fórum témák
» Több friss téma |
Szia!
Kösd be úgy ahogy rajzoltam: a dióda a negatív táp felől a FET-ek source-ai felé mutasson! Idézet: „Diodát kösd a fetekkel párhuzamosan.” Párhuzamosan semmiképp.
Sziasztok!Kicsit eltüntem.Igen a visszafelè forgáshoz polaritást vált az áramkör.2relè van..Jobbra forgáskor az egyik relè huz be balra forgáskor ez elenged ès behuz a másik...Ha gondoljátok megrajzolom azt is csak feleslegesnek tartottam annyit rajzolni...Ezèrt irtam hogy a dióda nem megoldás a motorra...
A hozzászólás módosítva: Máj 18, 2017
A schottky diódát ne a motorra tedd, hanem a a source ( katód) és a gnd ( anód ) közé a TE kapcsolásodban..
Talán belátod, hogy így semmi gondod nem lesz a diódával. A hozzászólás módosítva: Máj 18, 2017
Még annyit, hogy dióda nélkül 100 volt nagyságrendű tüskék lehetnek a feteken, diódázva pedig csak a tápfesz+1 volt kb.
Küldtem neked 2 képet az U(ds)-ről diódával és anélkül. Meglátod a különbséget.
OFF hozzászólásokat töröltem, kérlek Titeket, ne folytassátok, ne vitázzatok - személyeskedjetek.
Köszönöm! (T)
Remélem, ezeket a képeket nem tekintik OFFtopic személyeskedésnek. Nálam tökéletesen működik a megfelelő helyre kötött dióda ugyanilyen alkalmazásban.
Kérésre a hibás rajz és az erre érkezett észrevételek törölve.
Hali!
Ilyen vezérlővel lehet szabályozni pl. PC táp ventilátorának fordulatát? Bővebben: Link Előre is köszi! A hozzászólás módosítva: Aug 3, 2017
Lehet, de a ventilátor nem lesz hosszú életű. Illetve akkor jó mindenféle kiegészítés nélkül, ha a ventilátornak van PWM bemenete.
Köszi!
És olyan ventilátort honnan lehet szerezni?
Elvileg a CPU-k ventilátora olyan. Négy vezetéke van: +12 V, GND, PWM-in, RPM-out. Esetleg egy hagyományos ventilátor, RC szűrővel a PWM kimeneten.
Akkor ha jól sejtem, ez a fajta PWM-es szabályzás inkább a kefés motorokhoz jó.
Igen. Alapvetően az a baj, hogy egy ilyen ventilátorban elektronika van, a motor tulajdonképpen BLDC típusú. A PWM hatására az elektronika folyamatosan újraindul. amit vagy bír hosszútávon, vagy nem. Inkább az utóbbi a jellemző.
Inkább valami állítható step down DC-DC konvertert keress vagy lineáris stab IC-t.
Vagy olyan CPU venti, aminek van PWM bemenete, és akkor jó lenne ez a vezérlő: Bővebben: Link vagy ez: Bővebben: Link. Jól gondolom?
Az első nem jó, az vezérlő nélküli BLDC motorokhoz jó. A második megfelelhet, de ha nem rettensz el némi építéstől, 300 Ft-ból kihozható egy PWM szabályzó a meglévő ventilátorodhoz.
Igazából nem nekem kell, illetve nincs még semmi, ventillátor se. Ezért úgymond kissé laza a téma.
Akkor azt mond meg, hogy mekkora és hány darab ventilátorhoz kellene. Illetve hogy mennyit lesz állítgatva, mert ha nem sokat, akkor elég egy olyan DC-DC konverter is, amin trimmer poti van. Ha maradsz a 4 vezetékes ventinél, akkor egy 555-el tusz építeni szabályzót. De az első hozzászólásodban PC táp ventiről volt szó, amik 2 vezetékesek.
1db lenne csak (az hogy milyen, nincs kikötve), és kell a poti. De nem akarom túlbonyolítani, elektronikát meg csak akkor építenék, ha nincs rá megvásárolható megoldás (amit eléggé kétlek, a sarki vegyesben is kapni már mindenféle modulokat fillérekért).
Akkor ez jó is lenne 3/2 pines ventihez. Anny hátránya van, hogy a kimeneti feszültség maximálisan eltekert potinál is 3V-al kisebb lesz a bemeneti fesznél. Tehát vagy kell egy 15V körüli tápegység vagy olyan nagyobb fordulatú ventit választani, ami már 9V-nál elegendő levegőt szállít.
Ha mégis 4 pines ventit akarsz használni, akkor nem találsz ilyen olcsón szabályzót és a venti is drágább. De ha gondolod, tudok benne segíteni.
Üdv Mindenkinek!
Segítséget kérnék egy rokkantkocsi DC motorjának fékezése ügyében. Adott egy 24VDC 800W-os kefés motor, aminek a fékezését kellene megoldani oly módon, hogy lágyan fékezzen a gáz elengedésénél, vagy lassításánál, mert jelenlegi 0,5R fékező ellenállással lezárt motor, satufékként működik. Mivel rokkantkocsi, így kell a fék, hogy megálhasson normálisan mert szabad kifutásba még vagy 2-3m-t gurul, a tempótól függően. Ezügyben kérnék tanácsot vagy ötletet, esetleg megoldást Tőletek. Előre is Köszönöm!
Szia! Most mi kapcsolja be ezt a 0,5 R ellenállást?
Szia!
Most relével kapcsolgatom rá. Alapból az NC-re van kötve az ellenállás, NO a PWM és a C a motor. Ha nem húzom a gázt akkor fékez.
Elírtam én birka... 0.05R a fékező.
Most kicseréltem egy 0.7R-esre, na ez már fogjuk rá hogy jó, de még mindig megy 1-2m-t . Nincs most itt ekkora teljesítményben olyan 0.5R-es ellenállás, hogy kipróbáljam. Lehet csak az lesz akkor, hogy félhíd... bár szeretném elkerülni az új vezérlést.
Ha van egy pwm szabályzód és az szinkronegyenirànyítós, akkor mindössze a szabàlyzó alapjelének változási sebességét kell lassítani. Maga a szabályzó fékezne így, visszatáplálással, lassan de a határozottan.
A másik megoldás az áramgenerátoros terhelés, ez konstans fékerőt biztosít, ami beállítható egy kényelmes értékre. (A fix ellenállás hibája az, hogy minél nagyobb a sebesség, annál nagyobb erővel fékez, ezért a fékezés kezdetén szinte kiesel a székből, viszont nagyobb ellenállást használva meg a 0-ra fékezés túl lassú.) Persze vannak még jobb, kényelmesebb módszerek is. Milyen a jelenlegi szabályzó? Lehet hogy kis módosítással megoldható a fék üzemmód. A hozzászólás módosítva: Aug 26, 2017
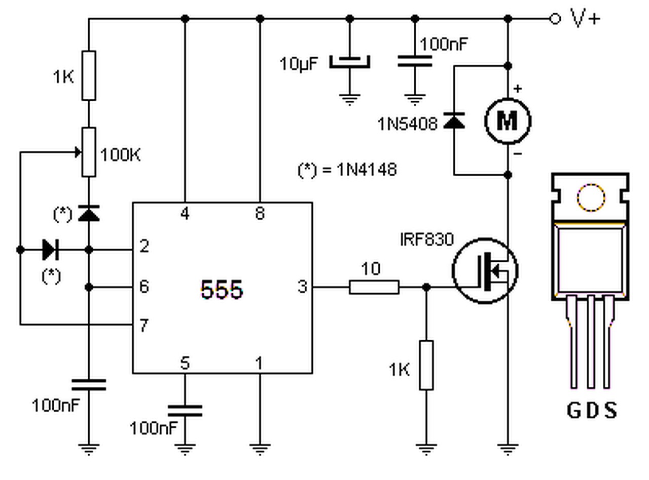
Sziasztok!
A képen látható áramkörnek hogy lehetne megoldani a rövidzár védelmét elektronikus úton , nem biztosítékra gondolok, mert mire az kiég 5x meghal a FET? Most kísérletezgetek avval hogy a GND és a FET S lába közé beteszek egy 0,1R ellenállást , majd az ellenállás két lába és a fet G jére egy NPN táranyót teszek, ez működik is szépen 6A fölé nem engedi az áramot, az áramkört nem tudom túlterhelni, de miest rövidre zárom a kimenetet elszáll a fet, szóval mégsem olyan jó, szerintetek hogy lehetne megvédeni a FET-et egy totális rövidzártol? A hozzászólás módosítva: Szept 21, 2017
Azért nem jó a gate-et bántani mert akkor csak lineáris vezérlésbe viszed a fetet. Az 555 bemenetén tiltsd az 555 kimenetét hogy csak a következő periódusban tudjon újraindulni. Fejből sajnos nem tudom melyik az a láb mert nem nagyon szoktam használni de szerintem az adatlapjából ki tudod találni.
|
Bejelentkezés
Hirdetés |













