Fórum témák
» Több friss téma |
Hello! "Ez gyárilag igy volt kialakitva és vigan müködött már jopár (tiz)éve"..
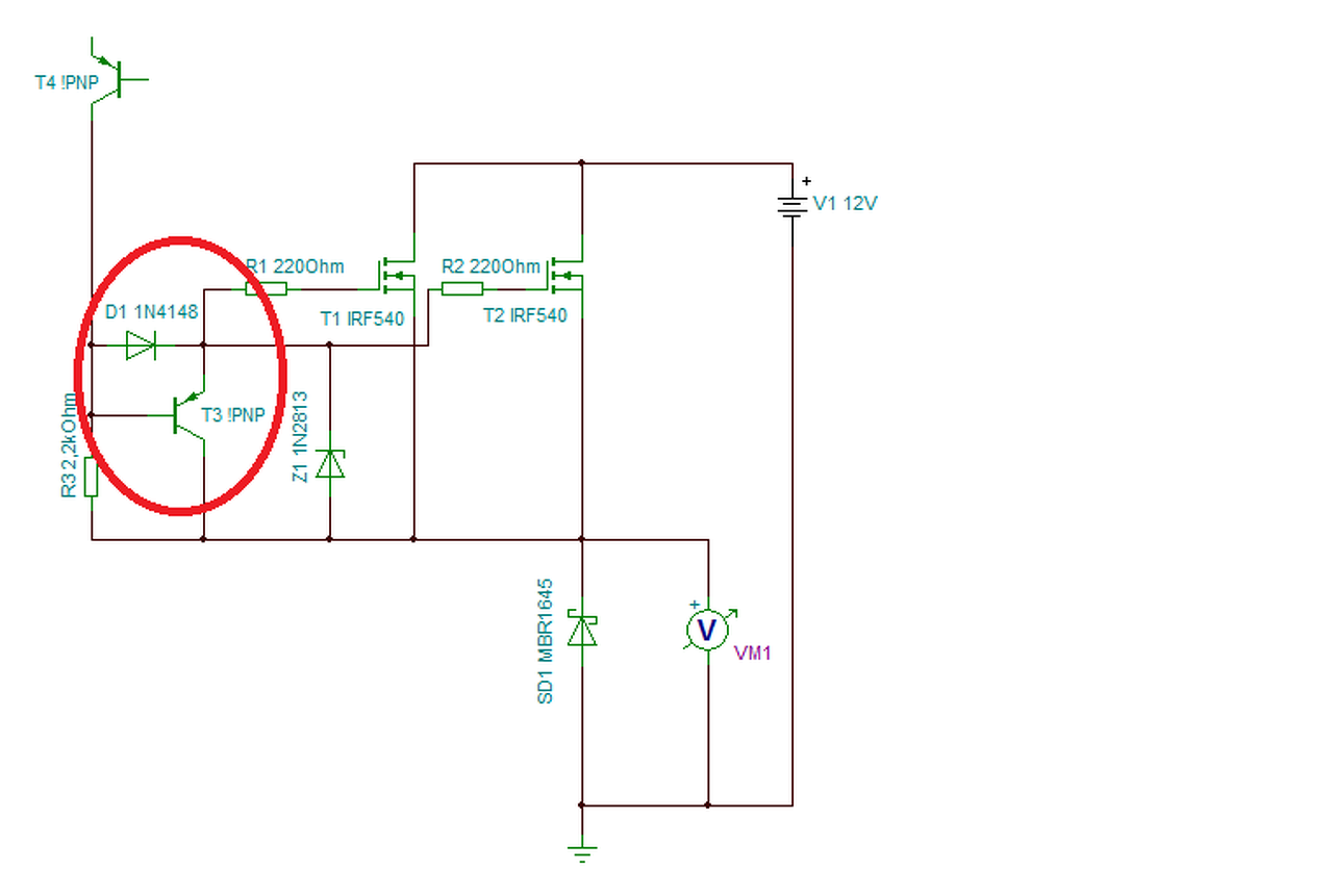
Hogy Te így gondolod, az egy dolog, de hogy így is volt/van az kizárt. Ha a forrásban van a Fet, akkor a Gate-re a tápnál nagyobb feszültség kell a vezérléshez. Ha nem, füstölni fog mindenképp. A kütyüben vagy van magasabb tápfesz is mint a 12V és arról hajtják a Fet-et, vagy olyan áramkör van benne, ami előállítja "magában" a Gate szükséges tápfeszültségét. Mint azt teszik a "felső oldali meghajtók". Vagy félrevezeted a társaságot, és még is P-Fet van a készülékben. Egy nem túl jó, de azért példa, egy boostrapped megoldásra.. A hozzászólás módosítva: Máj 16, 2017
Szia.A benne lévö fetek P55NF06FP voltak és ezek n-csatornásak.Értem én hogy hogy magasabb fesz kell a vezérléshez csak arra nemjövök rá hogy akkor ez hogy tudott müködni.A "masina" egyébként egy kerek szalmabálát elöállitó bálázógép és a vezérlödobozában van ez az elektronika.Tehát ez traktor után kapcsolhato és igy 12voltrol müködik.Nemlátok benne esetleg dc-dc konvertert ami csinálna magasabb feszt.
Tehát akkor ezek tudatában kellene összehozni valami vezérlést a feteknek.Ez a boostrapp-os dolog is lehet csak müködjön...
Erős a gyanúm, hogy ott egy high-side driver megoldás volt, úgy, mint ezen a képen. Ebben az esetben lehet a terhelés a forrásban, de ilyenkor kell egy izolált gate-táp. Biztos, hogy nem volt külön tápja a vezérlésnek?
Hát a vezérlés az egy 7808-ason keresztül kapja a tápot és a 7808 pedig egy diodán keresztül kapja a 12voltot...Erre gondolsz?
Nagyon valoszinü, hogy nem, mert ez egy mezögazdasági gép, ezek alapbol a traktorbol vannak táplálva, mert különben az akku örökké üres lenne, és soha nem müködne amikor kell. Azaz abbol kell kiindulni amit Sly kolléga állit, hogy a traktorbol kap 12V-t és elég sok áramot, mert az a motor biztosan jokat huz amikor azt a nehéz bálát forgatja.
Esetleg még probáld redukálni a frekvenciát. Nem minden motor szereti az ilyen nagy frekiket. Én megorobálnám néhány 100 Hertzig.
Szia.A gép nem itt van.Én csak egy másik motorral probálom az elektronikát ,ami hasonlo karakterisztikával rendelkezik mint ami a présen van.Egyébként nem a bálát hajtja hanem a madzag adagolo "tüt" vagyis ezt tolja a prés egyik végéböl a másikba...
Kapcsolóüzemű DC-DC konverterrel nem gond a szigetelt gate-driver táplálás traktor esetén sem, úgyhogy ez nem lehet probléma.
Az nem lenne, de eddig ilyesmit nem talált a kolléga. A motor is csak 12 V-s lehet ha az egyik üzemmodban relével direkt az akkura van kepcsolva.
A hozzászólás módosítva: Máj 16, 2017
Ezért kérdeztem rá, hogy esetleg talán mégis van valami ilyesmi ott.
Csak a gate-nek kell szigetelt táplálás azért, hogy ott a gate-meghajtás szempontjából a GND ne a géptest legyen, hanem a source.
A hozzászólás módosítva: Máj 16, 2017
Hogy nem látod a Stepup konvertert, attól még ott lehet az. Csak lehet hogy Te egy tekercset keresel, és az egy oszcillátorból és egy kondis feszültségkétszerezőből áll. Mert a Gate meghajtásához nem kel különösebb teljesítmény, csak az átváltás pillanatában a Gate töltő nagy áram impulzus. Az pedig egy kondiban is rendelkezésre állhat.
Ne legyünk naivak! Aki ilyen áramkört tervez és egy 55NF06 van a "kezében", az nem olyan böszme, hogy ne tudná, hogy működik, mi kell a vezérléséhez. De így, hogy semmit meg nem nézel/mérsz a panelen, nincs semmi támpontod/támpontunk, soha nem lehet megtudni, hogy hogyan is épült fel az eredeti áramkör..
Egy sima boot diódás megoldás bőven jó lesz.
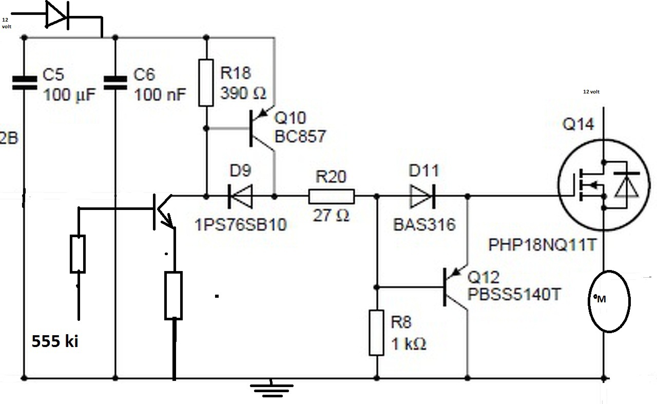
A rajz még kicsit hiányos mivel egy másik áramkörből ollóztam de a lényeg rajta van. Beteszel még a gyors diódát a +12V felől a 100µF kondit tölteni a vezérlőbemenetet pedig egy NPN tranyóval rángatod egy soros ellenálláson keresztül.
Megprobáltam visszarajzolni a meghajtást.Remèlem mindent jólnèztem...Jobb also sarokban lemaradt a massza a motorrol,de ottvan az csak nem látszik a képen.
A sok dióda és kondi nekem a töltéspumpát juttatja eszembe, nézd át újra.
Egészen biztosan lemaradt valami lényeges. Mondjuk egy 12V a 10 µF-os kondi bal oldaláról. Úgy már lenne értelme.
Idézet: „Beteszel még a gyors diódát a +12V felől a 100µF kondit tölteni a vezérlőbemenetet pedig egy NPN tranyóval rángatod egy soros ellenálláson keresztül.” Igy?
Valahogy így kellene kinéznie:
Mindjárt átnézem mégegyszer a nyákot és megnézem amit rajzoltál..
Lehet hogy valamit elnèztem álmos voltam már...Lerajzoltam mègegyszer.
Ha az ULN vezérlője tudja, hogy hogyan kell kapcsolgatnia, akkor még jó is lehet.
Akkor már csak arra várok hogy cimopata vagy valaki aki tölem jobban ért ehez megválaszolja Bővebben: Link
az imént emlitett hozzászolásomban lévö kérdésem! Hálásan köszönök minden eddigi segitökész választ!
Azt hogy "Így?"
"Precízen" feltett kérdésedre a válasz: Nem. Csak ezzel nem sokat érsz. A gyári kapcsolásból kéne kiindulni, azt módosítani. Első körben mindenképp be kéne tenni egy sch diódát a motorral párhuzamosan, csak utána lehet értelme a kapcsolási sebességet növelni.
A gyorsabb gate meghajtáshoz (mármint a kikapcsoláshoz, mert a bekapcsolás szinte biztosan elég gyors) csupán 2 filléres alkatrész kell. Lásd a csatolt képen!
De ismétlem, kizárólag akkor érdemes ezt forszírozni, ha már van szabadonfutó dióda a motorral (=kimenettel) párhuzamosan, és mégis nagyon melegednek a FET-ek!
Üdv.Nagyon hálás vagyok a segitségért csak mivel a motor mindtkét irányba forog igy nekem nem logikus a szabadonfuto dioda fogalma..Mivel ha a másik irányba megy a motor akkor a diodán keresztül folyik a táp...Erre van megoldás?Mármint hogy kétirányu motorra milyen szabadonfuto diodát lehet kötni...
|
Bejelentkezés
Hirdetés |












