Fórum témák
» Több friss téma |
Szerintem neked kell ezt a kapcsolást megtervezni. Rögzíts a motor tengelyére egy kör lapot, ez a lap legyen kilyukasztva. Egyik oldalról infra LED-del világítasz, a másik oldalon pedig infra vevővel veszed a jelet (rés opto + lyukas kör tárcsa). Ezt a jelet (feszültséget) rávezetném egy RC szürőre, hogy kicsit símítsa. Ezután megmérném, hogy a fordulatszám változása során milyen feszültséget tudok mérni az infravevő után, csak hogy tudjam, használható-e az ötlet. Ha lineárisan emelkedik a feszültség a fordulatszámhoz képest, akkor jó. Ezután fogsz egy műveleti erősítőt, bemenetre megy a mért feszültség, másik bemenetre egy referencia, amit potival tudsz szabályozni, a műveleti erősítővel meg PWM jelet állítasz elő. Bővebben: Link valami hasonlóra gondolok. Használj egy FET-et, és erre mehet a motor. Így a fordulatszámot fixálod, nem pedig a motorra jutó feszültséget. Ha jobban leterheled a motort, emelkedni fog a feszültség, így lesz fix a ford.szám.
A hozzászólás módosítva: Jún 14, 2014
Nem ismerem a tapasztalataidat elektronika terén de ha csekély akkor javaslom ne bonyolítsd.
Építs egy sima PWM szabályozót. (Rákeresel a képekre ebben a témában a jobb felső sarokban.) A fordulat irányának változtatásához pedig beszerzel egy 2 áramkörös kapcsolót. Kínából már vannak egész jó 40-60A-es karos kapcsolók néhány ezer forintért.
Ha jól értelmezem az elképzelést, akkor a kitöltési tényező azonos marad minden fordulaton. Tehát a simított feszültség is azonos lesz, hiába gyorsabb a frekvencia. Egy monostabilt kell indítani az optónak, megfelelő impulzushossz beállítással, hogy ne érjenek össze. Ekkor lesz nagyobb fordulaton szűrő után nagyobb egyenfesz, mert a pozitív impulzus mindég azonos, csak a szünet változik.
Ha a fordulatszámot szeretnéd stabilizálni, ahhoz legjobb megoldás a simpi által javasolt szabályozás.
Az eredi hsz-ban Idézet: „amelyikben csak a fordulat csökken a teljesítmény nem” a teljesítményt írtad. Ez okzott némi félreértést. Gondolom ez nem egy univerzális mosógépmotor, hanem egy állandó mágneses egyszerű DC.
Van ugyanilyen kefés motorhoz is, csak hirtelen nem találtam. Az én hajoimban 2 drb 60W -s motort vezérel ( párhuzamosan kötve).
A hozzászólás módosítva: Jún 14, 2014
Egy sima cd-ből kibuherált motor aminek a fordulatát szeretném csökkenteni úgy, hogy a teljesíménye ne legyen kevesebb. Hihetetlennek találom, hogy csak én ütköztem bele ilyen problémába.
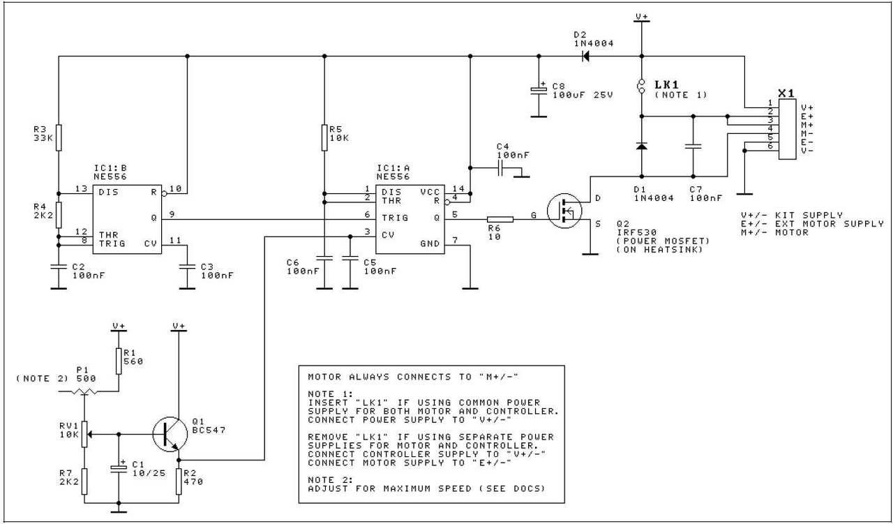
Szerintem a mellékelt kapcsolás jó lenne neked (SpeedController). A programot kellene megírni hozzá. Értelem szerűen a PPM jel helyett 0-5V-os analóg jelet kell levenni a poti csúszkájáról.
Találtam az anyagaim között még egy kapcsolást forráskóddal. Pont azt tudja, ami neked kell (MD03). A hozzászólás módosítva: Jún 14, 2014
Neked nem kell tudnod, hogy mi történik a kitöltési tényezővel. Teljesen felesleges információ. Te csak annyit tudsz, hogy van egy jeled, ami arányos a fordulatszámmal, meg egy referenciád. Úgy próbálod szabályozni a motort, hogy a beállított ford. szám által létrehozott jeled annyi legyen, mint a referencia. Bármi is történik. De ha lefogod a motort, megsúgom, hogy a motoron mérhető feszültség szinte a tápfeszültség lesz, ez kb. 95%-os kitöltést jelent, vagy amennyit a kapcsolás tud, alacsony ford. számon, terhelés nélkül pedig 0-20% lehet a kitöltési tényező, motortól függően. A símított feszültség is, és a kitöltési tényező is változik, a fordulatszám marad fix, ha a terhelés változik. Ha változtatod a fordulatszámot, változik a kit. tényező, emiatt a símított feszültség is. Nem beszéltem monostabilról. Egyébként minek a frekvenciájáról beszélsz? Mert a PWM vezérlő frekvenciája nagyjából fix, a motor frekvenciáját meg hívjuk fordulat számnak (a fordulat sem azonos). Nyugodj meg, nem fog összeérni semmi, sima PWM vezérlésről van szó. Szerintem nézz meg egy PWM jelet, mert a pozitív impulzus nem mindig azonos, az változik, emiatt a szünet ideje is változik, ha a kettőt összeadod, akkor az lesz nagyjából fix.
Szia!
Köszi! Én is valami hasonlón gondolkodok illetve a kapcsolás meg is van csak a programmal szenvedek még.
UUU köszi!
![]() Akkor nem is szenvedek vele
Ehhez még mikrovezérlő se kell:
Ha van egy forgó rés opto tárcsa, az infra vevő kimenetén a kitöltési tényező állandó bármilyen fordulatszámom. Mert a tárcsán a rés mondjuk 10%, a tárcsa rész 90%. Ez az arány állandó fordulattól függetlenül, így a kapott kimenőjel kitöltési tényezője is.
A hozzászólás módosítva: Jún 14, 2014
Értem már mire gondolsz.
Én úgy gondoltam, hogy mikor a résen keresztül meglátja a vevő az adót, akkor ad le egy kis impulzust, amit egy RC elemmel símítok. Minél lassabban jönnek a kis jelek, annál kisebb lesz a feszültség az RC elem után, mert a kondi gyorsan kisül. Viszont ha sűrűn jönnek a jelek, akkor a kondi sűrűn van töltve, tehát a rajta mérhető feszültség is magasabb lesz. Ehhez az kellene, hogy az impulzus minden fordulatszámnál azonos legyen. Ehhez meg tényleg monostabil kellene. Akkor jó irányban haladsz, én ennyire nem gondoltam át Valahogy biztosan elő lehet állítani ezt az impulzust ennél egyszerűbben is. De tippet nem tudok sajnos mondani.
Jobb lenne a kérdést villanymotor topikban tárgyalni.
Azt sem ártana tudni, hogy milyen motorról van szó, mert jó sok típus létezik. Még jó, hogy így a vége felé kiderült. A CD lejátszóban nem DC motor van, sokan ugyan BLDC motornak tartják, (nem minden kefe nélküli motor BLDC) de nem vagyok benne biztos hogy az, bár kefe az valóban nincs benne. Sokkal inkább egy háromfázisú szinkron motorra hasonlít, vezérelni is úgy kell, a frekvencia változtatásával. A PWM ezesetben nem használható. Minden fajta motornak a szerkezetéből adódóan megvan a fordulatszám nyomaték jelleggörbéje, ezek nem függetlenek egymástól. Ezt a jelleggörbét lehet szabályzással befolyásolni, vezérléssel nem. Ha a fordulatszám fontos, akkor az azzal arányos jellel kell szabályozni, ha nyomaték a fontos, akkor a fevett áramtól függően.
Helló eadx!
Idézet: A legtöbben belefutnak akik a pl. frekvenciaváltóval kívánják AC motorok sebességét szabályozni. A teljesítmény jellemzően nem lesz azonos. A motor nyomatéka lesz (közel) azonos! „Hihetetlennek találom, hogy csak én ütköztem bele ilyen problémába.” A hozzászólás módosítva: Jún 15, 2014
A kommersz CD-meghajtók lemezforgató motorjai manapság már csak egyszerű DC-motorok. Bővebben: Link.
Sziasztok.
Van egy 23cm-es PC ventilátorom, aminek a fordulatszámát szeretném vezérelni. A ventilátor 5V-ról már elindul. Viszont én PWM-et szeretnék használni a vezérléséhez, ezért összeraktam próbapanelon egy egyszerű áramkört, ahol egy ATTiny24-es mikrokontroller állít elő PWM jelet, a kitöltést pedig egy potméterrel tudom állítani. A mikrokontroller egy IRF840-es MOSFET-et kapcsol, az pedig a ventilátort. Minden másik ventilátorommal remekül működik (20cm-essel is), de valamiért ez a 23cm-es ventilátor megáll, ahogy a kitöltés 100% alá esik. Ennek mi lehet az oka? (Több tápegységről is megpróbáltam meghajtani az áramkört [még PC tápról is], de semmi sem változott, tehát az áram nem lehet neki kevés. Egyébként 0,41A-t vesz fel a ventilátor.) A hozzászólás módosítva: Jún 15, 2014
Nagyobb nyomaték kell az induláshoz. Én először felpörgetem és gyorsan visszaveszem a beállítottra. Ha neked menet közben akad le, akkor lehet, hogy resetel a uC-ed.
100%-on indítottam, és menet közben állt meg, ahogy visszavettem a kitöltést. Viszont a mikrokontroller nem resetelt, mert mást is csinál, és ott láttam volna.
Közben kipróbáltam a gépemben lévő fordulatszám vezérlővel is. (ATMega48 vezérel 2 csatornát, jelenleg az egyik csatorna üres, a másikról 3 ventilátor megy) Ott ugyan az a helyzet, ha 100% alá esik a kitöltési tényező, akkor a ventilátor megáll. Lehet, hogy ezt a típust nem lehet PWM-mel vezérelni? A hozzászólás módosítva: Jún 15, 2014
Sziasztok!
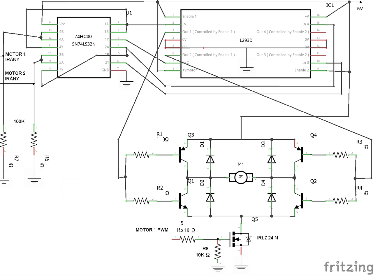
Ahogy mondani szokták ember tervez isten végez, DC motor 5 Voltos 500mA tápról hajtva működött, ahogy beépítettem a L293D-vel hajtva terhelés alatt már alig forgott nem hogy még PWM-el vezéreljem. Azon gondolkoztam ha már itt van a vezérlő akkor felhasználom, csak kiegészítem egy h híddal, és a híd földjét szaggatom egy fettel. Tranzisztornak egy TIP122/TIP127 párost gondoltam FET-nek egy logikai IRLZ24N. Mi a véleményetek?
Ez egy sima pwm vezérlő csak forgás irányt is tud váltani?
Bővebben: Link
Hol látsz itt akár egyetlen kefét, vagy azt helyettesítő elektronikus kapcsolót. Egyáltalán nem "egyszerű DC motorok". A DC motorokban mióta van háromfázisú tekercselés?
Ahogy láthatod is, inkább egy háromfázisú szinkronmotor, aminek a fázisait egy elektronika állítja elő. Így persze egyenfeszültségről megy végsősoron, de maga a motor NEM DC motor, ha leveszed róla a meghajtó elektronikát, kíváncsi lennék mit kezd a DC -vel, a füstön kívül. De tényleg a villanymotoros topikban kéne folytatni.
Potenciométerrel lehet változtatni az irányt és a sebességet ahogy azt már feljebb írták: középállásban van kikapcsolt állapotban és amelyik irányba elmozdítod abba az irányba fog forogni és egyre jobban gyorsulni.
Mutatom konkrétabban: DVD-motor. Egyszerű kefés, egyenáramú, állandómágnes állórészű motor.
A hozzászólás módosítva: Jún 16, 2014
Találtam egy másik kapcsolást ez állítólag állandó nyomatékot tart a fordulathoz képest, viszont kevés az amper. Ez orvosolható a FET cserével?
Hello Köbzoli! A Vasárnap 19,36-kor feltett kapcsolási rajzod meghajt egy elektromos kerékpárt? Az amper növelésre ha mondjuk még egy FET-et beteszünk ezzel párhuzamosan? Köszi
A hozzászólás módosítva: Jún 16, 2014
A FET csere az áramot megoldja, de az állandó nyomaték kevés. Így a fordulatszám széles határok közt függ a terheléstől, ebben benne van az is, hogy a motor áll.
A fordulatszámra irányuló szabályozás hatására lehetne sokkal terhelhetőbb, nem lassulna le.
Sajnos ennyi telt tőlük. Az elektromos hajtásra, amire szánom kell vagy 50 A, de csak mintegy elektromos hátszél szeretném használni, így akár az motor állása nem feltétlen káros tényező. Kezdek hozzászokni a sipoló hanghoz.
Hogyan lehetne tuningolni a szabályozáson?
Persze, ez így van, csak azt akartam megmutatni, hogy nem kell okvetlenül BLDC meg egyéb varázslatos motort használni, hanem PWM-es, DC-motoros fordulatszám-változtatással is megoldható a lemez forgatása.
|
Bejelentkezés
Hirdetés |




Én is valami hasonlón gondolkodok illetve a kapcsolás meg is van csak a programmal szenvedek még. 



