Fórum témák
» Több friss téma |
Hello! A 100% kitöltés mellett, a Fet "terhelését" az Rds(on) ellenállása és az áram határozza meg. Amikor viszont "működik a PWM", tehát a kitöltés ez alatt van, akkor ehhez még hozzá jön az átkapcsolási veszteség. Az annál nagyobb, minél sűrűbben kapcsol és minél lassabban tudunk átkapcsolni. Tehát ilyen teljesítmény mellett, szinte biztos, hogy az OPA nem fogja tudni megfelelő sebességgel tölteni/sütni a Fet belső kapacitásait. Ezért Fet meghajtó IC-re lesz szükség. De hogy Fet szempontjából mi a megfelelő, mi nem, én arra nem tudok válaszolni, mert nincs gyakorlati tapasztalatom velük. De az, hogy a motor 250W-os, az egy dolog, ettől még a motoráram gyorsításkor "akármekkora" is lehet. Mert a 250W a motor névleges teljesítménye.
Kérdezd meg azokat, akik ezzel foglalkoznak, és nézz meg gyári kapcsolásokat. Meg azt is, hogy azok mennyire megbízhatóak..
Köszönöm a választ! Nagyjából értettem,és megpróbálok valamit kitalálni rá. Igazából van egy tönkre ment vezérlőm hozzá,de annyira elszállt a nyák is hogy ki kell majd tapogatni,hogy mi mivel van össze kötve,ezért gondoltam egyszerűbb újat csinálni,de akkor majd próbálkozom a régivel inkább. Azért köszönöm a segítségedet! Üdv!
A hozzászólás módosítva: Jún 1, 2014
Hello! Csak az lenne a kérdésem,hogy motor fordulat szabályzóban (PWM) az LM339 helyett be tudom-e tenni az LM 324-et átalakítás nélkül? Persze más a lábkiosztás,amire odafigyelnék! Az érdekelne,hogy a szabályozást ugyanúgy el tudná-e végezni abban az áramkörben az LM324-es is a LM339 helyett? Köszi!
Hello! Köszönöm a választ! Találtam a szimulátorban LMV 339-es komparátort. Ez Szerinted jó lenne?Csak azért szeretnék egy olyan alkatrészt betenni ami jó,hogy ne kelljen túl komplikálni a dolgot. Köszi!
Hello! Komparátornak jó, de az LMV tápfeszültsége csak 5V. Ha ennél több a táp, azt vagy észreveszi a szimulátor, vagy nem. (De szerintem inkább nem.)
Üdvözlet!
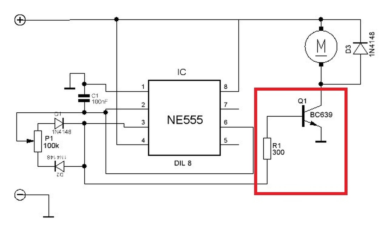
A mellékelt kapcsolási rajzon szereplő tranzisztoros pwm szabályzó R1 ellenállása és a Q1 tranzisztor tipusa mitől függ. Mindig olyan kapcsolást sikerül letölteni, hogy pont olyan tranzisztorom nincs vagy fet, ha az kell bele. Melyik paramétert kell figyelnem a táblázatban, hogy jó legyen helyettesíteni.
Ide mindig a terheléshez választunk tranyót. Tudni kéne milyen a motorod. Hány V, hány A az igénye?
Természetesen ez nincs itthon csak BC327-40TA és az ráadásnak pont a másik tipusú. Azért köszi.
Sziasztok!
Egy olyan kapcsolást keresnék egy 12V-os 150W-os szénkefés motorhoz amit ha egy potmétert egyik irányba tekerek akkor a motor pl. jobbra indul el és minél tekerem abba az irányba annál jobban gyorsul míg a másik oldalra tekerve a másik irányba indulna el a motor szintén egy jobban gyorsulva és ha a poti közép állásba lenne akkor pedig le állna a motor. Ebben szeretnék segítséget kérni.
Megépítettem ezt pwm szabályzót és az lenne a kérdésem, hogy van-e olyan kapcsolás amelyikben csak a fordulat csökken a teljesítmény nem? A frekvencia változtatás a lényeg vagy a 0-..%. A kis motor, amihez építettem ahogy esik a feszültség a teljesítménye is csökken.Ez jelenleg 5 V-on megy és 1.7 kHz a max amit a kapcsolás képes produkálni.
A motorod teljesítménye a nyomatéktól és a fordulatszámtól függ. P=2*Pi*N*n
Ez a szabályzó nem sípol soha, akkor sem ha teljesen le van 0-ra véve a fordulat.
Ha a feszültség nem csökken akkor a kimenenten, hogy lehet 3-4 V-ot mérni? Azt hittem, hogy a multiméter feszmérésben ugrál majd a kijelző az 5 V és az 5 V között , de nem. Valahol máshol van az eb elhantolva.
Fogjuk rá, hogy értem a lényeget és akkor a haverom a gugliba milyen kapcsolást keressek ami visszavezeti a vezérlőbe a szabályozó jelet? Esetleg itt ez nem merült fel még témakörként?
Hello! Ha érdekel, leteszem a szervo témába.
A kiinduló kérdés az volt, hogy:
Idézet: „...van-e olyan kapcsolás amelyikben csak a fordulat csökken a teljesítmény nem?...” Ennél a motornál nincs. Állandó teljesítmény eléréséhez a nyomatéknak növekednie kéne, ha a fordulatszám csökken. A visszacsatolás jelen esetben nem gyógyír, az csak a fordulatszámot stabilizálhatja, de arról szó sem volt.
A modellvilágban használnak ilyen áramkört:
Motor control 200amp Amit egy szervo potival lehet vezérelni.
Ha jól értem annak ellenére, hogy nem szabályzót építettem, hanem vezérlőt a nyomatékom nőni fog, ha csökken a fordulat. Ezek szerint nincs olyan szabályzó amit hozzáépíthetnék ehhez a vezérlőhöz, vagy ha van akkor felesleges is lenne.
Lehet, hogy nem látom a fától az erdőt.
Adott egy motor, ami a maximális nyomatékra igénybe véve 10W mechanikai teljesítményt ad le 6 ezres fordulatszámon. Lecsökkentjük a fordulatszámot 600-ra. A 10W leadásához tízszeres nyomaték kellene mint amire a motor képes. Ezt a szabályozás hogyan valósítja meg?
Ez BLDC motorokhoz van. Kefés motorokhoz ez nem használható.
A szóbanforgó DC motornak szerintem induláskor maximális a nyomatéka. Ekkor a fordulatszám nulla, a leadott teljesítmény nulla.
Az üresjárási maximális fordulatszámon a nyomaték nulla, a leadott teljesítmény nulla. A motort általában a kettő között használják, ahol létezik egy olyan fordulatszám, ahol a kivehető teljesítmény maximális. A kivehető max. teljesítmény függ a fordulatszámtól. Idézet: „...amelyikben csak a fordulat csökken a teljesítmény nem..” Egy mechanikus áttétel megoldaná ezt, de a szabályozás nem tudom hogyan. Ki kell próbálni. A hozzászólás módosítva: Jún 14, 2014
Bocs, hogy beleszólok, de lehet hogy egyszerűbb, ha a motor fordulatszámát változtatod, és ráteszel egy hajtóművet, ami biztosítja a megfelelő nyomatékot.
Ez egy 150W-os kefés csónak motorhoz kellene.
Idézet: „...Meg kell nézni meg kell mérni hogy az adott motor mennyire terhelhető, és ahhoz kell szabályzási görbét igazítani..” Igen, de a motor terhelhetősége, kivehető max. teljesítménye függ a fordulatszámtól, amin a szabályozási görbe semmit nem képes javítani. Az itt felmerült javaslat a szabályozásra a fordulatszámot fogja stabilizálni, a kivehető teljesítményt nem. (A mosógép ettől eléggé különbözik)
Én meg azt hittem, hogy milyen egyszerű is ez a probléma. Még egyszer nekifutok és elmondom mi a probléma. Ha a motor feszültsége csökken azzal együtt tudom csak a fordulatot csökkenteni. Ennél a kis fordulatnál már minden kicsi terhelés szinte leállítja a motort.
Van-e olyan kapcsolás ami a lecsökkentett feszültséget képes tartani a motor terhelése esetén. |
Bejelentkezés
Hirdetés |










