Fórum témák
» Több friss téma |
Fórum » EAGLE NYÁK tervező
Témaindító: csonthulye, idő: Dec 1, 2005
Témakörök:
Eagle leírások a neten:
Eagle alkatrész-könyvtárak: http://www.snapeda.com
és a leírás hozzá.- http://www.piclist.com/images/www/hobby_elec/e_eagle.htm - http://pa-elektronika.hu/hu/cikkek/75-eagle.html
Vagy igy igen, de ha Bari ezt többször is akarod használni akar érdemes alkatrészt készíteni belőle.
Az lett volna a másik lehetséges megoldás, ha a cmd_draw.ulp-vel nem sikerül megoldani. A szög értéke a beillesztésig kérdéses volt, próbálgatással derítettem ki, a környező alkatrészek elforgatott szöge alapján szerencsére csak pár érték jöhetett szóba.
Szia
Bakker ez a szög beálítási lehetőség elkerülte a figyelmem, jól emlékeztem én hogy van ilyen lehetőség, csak a helyére nem emlékeztem, a Rotate gomb használatakor meg teljesen elkerülte a figyelmemet. Legközelebb emlékezni fogok már rá. Köszönöm hogy felhívtad rá a figyelmemet. Ha erre jársz majd megiszunk rá valamit
A birka emblémát minden általam tervezett nyákra felteszem, de épp a miatt nem készítettem még el alkatrészként, hogy minden egyes nyákon a szabad rendelkezésre álló hely mérete határozza meg a méretét. Ezt szemre már elég jól be tudom lőni, max 2-3 próbálkozásból már megvan a jó méret, és csak be kell illesszem a felületbe. Ilyen megoldásra még nem volt szükségem, hogy elforgassam.
Mindenképp bepótoljuk
öröltem, hogy segíthettem
Hello, igencsak kezdo vagyok a temaban, de volna egy bekotesem, amibol nyakot kellene csinalni, viszont sehogy se akar osszejonni... Akad itt olyan, akinek esetleg elkuldhetnem, es megrajzolna? Hozzaerto embernek sztem nem tartana tul soka...
A bekötés alatt mit kell érteni?
Van egy kapcsolási rajzod , és az alapján szeretnél nyákot készíteni , vagy készíttetni ?
igen kb ugy... a kapcsolasi rajzot megtudtam rajzolni, csak a nyak-kal akadt gondom...
Rendben tedd fel ide hátha lesz belőle valami.
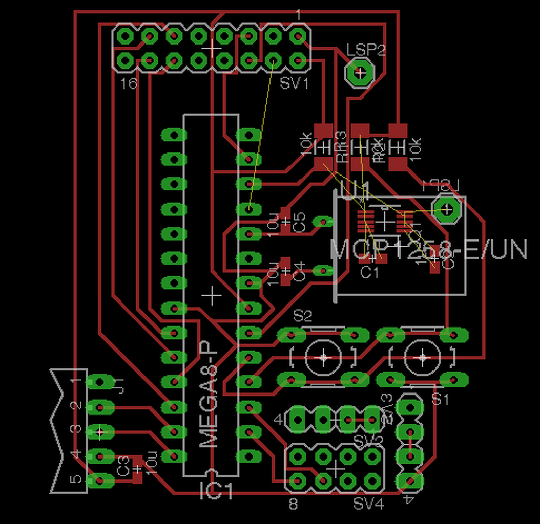
Errol lenne szo, csak annyit kell figyelembe venni, hogy a jobb oldalan, az egy ftdi modul, ami Bővebben: Link 6.1es bekotesi rajz szerint van bekotve, annyi modositassal, hogy 3.3Vtal fog mukodni 5 helyett... annak a nyak szelen kellene majd lennie... Elore is koszonom.
A hozzászólás módosítva: Ápr 26, 2014
Az alkatrészek kiválasztása hogy történt ?Hasra ütve , vagy ?
Csak azért kérdem , mert majdnem mindenféle nagyságú , és fajtájú alkatrésszel lett rajzolva.Persze elég sok hibával.
Ez a rajz hibás ezt te rajzoltad magadtól , vagy valahonnan találtad ?AzU1 es ic milyen típusú ?
Hát igen amit ő linkelt az egy USB soros átalakító , de nem ftdi .És gondolom , hogy ezt akarta az atmegához illeszteni. És az a helyzet , hogy nem is tudom addig folytatni mivel rossz a kapcsolási rajz is , mert nem tiszta nekem az U1 ic mivolta.
A hozzászólás módosítva: Ápr 26, 2014
Hali!
Valaki meg tudná mondani, hogy hogyan tudok nyáktervet kiexportálni úgy, hogy csak a kontúrok látszódjanak?
Rétegek ki be kapcsolása.
20 dimension 21 tPlace 22 bPlace
U1 3V3-os regulátor csak hibásan van bekötve.
Ezzel úgy nem érdemes foglalkozni ahogy van.
Mno szoval, ez egy ftdi modul, ahogy linkeltem is... Talan a kivitelezesem nem az igazi, de ezt azt hiszem itt kijavitottam... Viszont az erdekelne, hogy mi a gond a bekotessel...
Az MCP-t szintillesztonek szantad? (erre gondoltam mivel nem a Vcc labara megy a controllernek, hanem portra) Nem arra valo.
Tobbieknek: (Az FTDI mint onallo modul az SW2-3-4-n keresztul csatlakozik ehhez a panelhez, ver 1.5 schematic) A hozzászólás módosítva: Ápr 27, 2014
Nemmondod
Sajnos nem igazán csináltam még ilyet és valahogy nem sikerül. Igazából az a problémám, hogy csak az erek kitöltését akarom eltüntetni és a töréspontoknál mindenhol megmaradnak a metszéspontok. CNC-vel kell körbemaratnom a kontúrt, és sok a fölösleges vonal. Tudom, hogy nem szép, de valahogy így néz ki.
A hozzászólás módosítva: Ápr 27, 2014
CNC-hez szerintem lehet generálni kódot minden trükközés nélkül.
Én nem foglalkoztam CNC-el, de többen vannak itt akik ezt használják, keress rá.
Figyelj ez , így nem fog menni.Egy tervezés általában úgy szokott történni , hogy valós létező dolgok alapján /alkatrészek, és szerelési elemek/ alapján készül el egy kapcsolási rajz.Majd ennek alapján készül el a nyák terv , amit ki ki a maga ízlése szerint alakít.
De az , hogy a jelenleg általad ismét feltett kapcsolási rajz, ami ugyancsak tele van hibával , és változtattál benne .Én ezt , így nem tudom neked megcsinálni mivel nem tudom , hogy neked mi az elképzelésed például a csatlakozók elhelyezkedéséről stb. Én gyanítom , hogy vezetékezéssel akarod megoldani , de ha , így van akkor nem kell annyi csatlakozó egy pár forrszem , és kész.Inkább feltennéd az eredeti rajzot hamarabb célhoz értél volna , de van egy sanda gyanúm , hogy ezt a rajzot te gyártottad. Néhány dolog szembe ötlő az atmega kvarc kristályának a két db 10uf kondenzátora , de még sorolhatnám. Egy félig kész nem átgondolt rajzhoz nem lehet nyákot készíteni , mert az is csak félig lesz kész ezáltal.
Szia Eyess. Nagyon tetszik a munkád, (amire válszazoltál). Hálásan köszönöm.
Az amit készítettél az maga a nyák felöli oldal. ugye? Nagyon tetszik, (még egyszer.) kérlek hogy a tervezőhöz készített állományt is küld el (priviben) hogy amennyiben helyileg át kellene szerkeszteni lehetőségem legyen rá. Köszönettel.
Sziasztok!
Eagle tápegységaljzat (power jack) library-t tudna valaki linkelni? Sehol sem találok kis méretű változatot. (1x3,8mm)
Sziasztok!
Sprint Layoutban kitölthető egy kattintással a GND terület. Tudna valaki tanácsot adni, hogy Eagle-ben ezt hogyan lehet megtenni? Köszönöm. L.
Polygon-al körbe rajzolod a területet,
NAME ikon, és elnevezed GND-nek. Polygon vonal szélessége határozza meg a thermal PAD kapcsolódási szélességét.
Valamit elrontok.
Nem tölti ki a területet A keretet látom csak szaggatott vonallal.
A ratsnest ikonra klikkelj ...
A hozzászólás módosítva: Máj 11, 2014
|
Bejelentkezés
Hirdetés |




Ha erre jársz majd megiszunk rá valamit
öröltem, hogy segíthettem 


Nem tölti ki a területet 
