Fórum témák
» Több friss téma |
- Ez a felület kizárólag, az elektronikában kezdők kérdéseinek van fenntartva és nem elfelejtve, hogy hobbielektronika a fórumunk!
- Ami tehát azt jelenti, hogy a nagymama bevásárlását nem itt beszéljük meg, ill. ez nem üzenőfal! - Kerülendő az olyan kérdés, amit egy másik meglévő (több mint 17000 van), témában kellene kitárgyalni! - És végül büntetés terhe mellett kerülendő az MSN és egyéb szleng, a magyar helyesírás mellőzése, beleértve a mondateleji nagybetűket is!
A mellékelt rajzot csináltam meg. A trafom olyan hogy kettő zöld és kettő fekete kábel jön ki belőle. A rajz pedig csak egy GND-t jelöl. Ezért én a két GND-t összekötöttem. Valószínűleg ezt nem kellett volna... most kihúztam az egyik GND-t így egyáltalán nem melegszik, viszont nem adja le a rendes feszültséget ami érthető... Megpróbálom megcsinálni rendesen hátha működik,ha nem akkor veszek egy új diódahidat.
Hello!
Ezt már jónak találom, mindössze a csúcsegyenirányító "időállandó" poti és ellenállás értékével nem vagyok kibékülve. Ha a potit a minimumra tekered, akkor az időállandó, 0,1ms lenne. (10kH-zig szűrne?) Ennek értelme nem sok van, és a 100ohm terhelés, is kicsit sok lenne, hiszen a műveleti erősítő kimenetén is ekkora a soros ellenállás. Amúgy a fennmaradó 358-as másik felével készíteném el a féltápfeszültséget. Ne lazsáljon! A kondinak is értelmetlen a nagy értéke, mindössze a bemenetek kapnak munkapontot róla.. üdv! proli007
Üdv! Bocsi már raktam fel kapcsolást amúgy szerintem tőled kaptam
és Nem akartam megvárni míg a trafo elolvad, de két másodperc után már dőlt belőle a füst. Rögtön kihúztam.
Hello!
Inkább azt írhattad volna le, mit szeretnél. - Egy tranyó nyitásához az szükséges, hogy nagyobb legyen a meghajtó feszültség, mint a bázis-emitter (nyitóirányú dióda) küszöbfeszültsége. Ez kb. 600mV. Tehát 1,5V-al, már röhögve kinyitható. Ha erre gondoltál.. üdv! proli007
Sziasztok!
Találtam az oldalon toroid trafóhoz lágyindító kapcsolást és lenne pár kérdésem hozzá! Az első az lenne hogy ami az alkatrészlistában szerepel diódahíd azt már nem találtam meg HEstore-on és hogy esetleg mivel lehetne helyettesíteni? Relét sem találtam már megfelelőt esetleg ezzel lehetne-e helyettesíteni? És biztosíték terén ez megfelel-e egy 1200VA-os toroidhoz! Válaszotokat előre is nagyon köszönöm!
Na meg van mi volt a probléma! A trafoból kettő zöld és kettő fekete vezeték jön ki. Ebből egy zöldön és egy feketén van egy sárga jelölés. Én a kettő feketét kötöttem össze GND-nek... Most kicseréltem úgyhogy a GND-t az a két kábel alkotja amelyeken nincs jelölés.
a Diódahídba meg megy az a kettő aminek van jelölése. Így teljesen jól működik a dióda híd sem romlott el, tökéletesen lead 17V-ot!!! Tehát még egyszer köszönöm a segítséget, elnézést hogy csak ezzel zargatlak, de nagy örömömben muszáj volt kiírnom magamból Minden Jót!
Kösd be ez alapján: Bővebben: Link
Üdvözletem mindenkinek.
Van egy robot vezérlőm PIC16F887-el, minden láb kivezetve, stb müködik. A probléma a következő: az UART-ja foglalt, mivel rajta van egy usb - ttl átalakító. Ezt nem bonthatom meg. Viszont szükségem lenne egy bluetooth-ra. Amit kinéztem, az egy ilyen bluetooth modul lenne. http://www.sparkfun.com/commerce/product_info.php?products_id=158 Ez UART-ra csatlakozik, viszont úgy oldanám meg a kommunikációt, mint ezen a forum thread-en írták http://www.microchip.com/forums/m531423-print.aspx A lényege az lenne, hogy van 1 láb amin a PIC16F887 tud generálni external interruptot, alacsony vagy magas-ra váltás esetén. És arra rákötném a BT modul Tx pinjét, és amikor jön a start bit, tulajdonképpen ahogy a forumban is volt, leprogramoznám a bitek lekérdezését, és ugyan így a küldést is. A kérdésem az lenne, hogy ez így megoldható-e? Válaszotokat előre is köszönöm.
Én a helyedben inkább a sárgával jelölt zöld vezetéket kötném össze a jelöletlen feketével. Azt gyanítom, hogy a sárga jelölés tekercs kezdetét jelentheti, és akkor így kötve alakul ki a középmegcsapolás. Mérésekkel ezt ki is lehet deríteni. Szerintem a mostani kapcsolásodban a két jelölt vezeték között (fekete-sárga és zöld-sárga) nincs váltakozó feszültség, vagy csak minimális, pedig ott 24V váltót kellene mérni.
A te bekötéseddel is lesznek egyenfeszültségek, csak az egyenfeszültség brummosabb lesz (egyutas egyenirányítás).
Már értem, hogy mit gondolsz. A csúcsegyenirányításnál levő potit 600ohm és 1.5k-ohm között használnám. A soros 50ohm azért van ott, ha véletlenül valaki lecsavarná zárlatba, akkor se legyen gond. A kondi értékét lecsökkenthetem. Kicsit túl van méretezve
A féltápfeszültséget tényleg készíthetné az LM358. Nagyon jó ötleteid vannak! Köszönöm!
Sziasztok!
Sikeresen kimosták a mobilomat a hétvégén. (Samsung d900i) Kiszárítottam, majd próbáltam beindítani, de a rezgető motor folyamatosan jár. Egyébként elindul, és szerintem tökéletesen működik, de a zizegést egy pillanatra sem hagyja abba. Gondoltam orvosolná a problémát, ha a rezgető motor vezetékét elvágnám, így végleg megszabadulhatok a számomra egyébként is utált rezgető funkciótól. Sajnos négy vékony vezeték jöhet szóba, mivel szerintem egybe van építve a hangszóróval a motor. Egy piros-fekete és egy piros-kék pár. Sajnos ha rosszat vágok akkor valószínűleg nem fogom hallani amit telefonálok, és a kicsi méretek miatt nem hiszem, hogy meg tudom forrasztani. Tehát melyiket vágjam? Bővebben: Link 20. oldal 9-es kép föntről lefele vezetéksorrend:fekete, piros, kék, piros. Addig is amíg segítetek megpróbálom leégetni a motort, hátha leáll egyszer. :smoke:
Én megpróbálnám megmérni, hogy melyik vezetékeken van állandóan feszültség. A szigetelést tűvel átszúrva lehetne mérni úgy, hogy minimális lenne rajta a sérülés. A rezgőmotoron valószínűleg elég nagy egyenfeszültség van állandóan, a hangszórón meg váltakozó feszültség, de csak akkor, ha szól.
Üdv!
Azt szeretném megkérdezni, hogy egy átlagos Nokia telefonnak (vagy bármelyik másik márkának) az akkumulátorában van-e a töltést felügyelő/vezérlő áramkör...? Mert ha nem, akkor minek oda 3 kivezetés az akkura? Ha van egy nagyon lemerült akkum, azt hogyan tudnám életre kelteni? (Li-polymer, és kb 3V körül van a feszültsége)
Ok, viszont annyira sérülékeny a készülék, hogy nem akarok sem méricskélni, sem szurkálni, sem kivenni szétszedni a speakert. Abban bízom, hogy megtalálom valahol a neten, hogy a kék vagy a fekete a motoré, aztán elvágom a hozzátartozó pirosat, mint a filmekben. Sajnos nagyon rossz minőségű képeket találtam eddig, és a service manualból is pont kihagyták ezt a részt, pedig ha benne lenne akkor könnyű lenne.
Egy tokban van az a vacak szerintem a speakerrel, már amennyire hozzáférek. Sajnos nem látok bele, csak a mágnest látom. (A képen a 30L671 felirat) Tőle jobbra van a négy vezeték, ami elgondolásom szerint a motoré, illetve a speakeré. Van valami sárga fehér kocka alakú izé is ott, alatta megy a fekete. Nem vagyok olyan ügyes, hogy szétszedjem, anélkül, hogy széttrancsíroznám a szalagkábeleket. Ezért döntöttem, úgy hogy elvágom az egyik vezetéket. Csak nem találom melyik a logikus választás. Sajnos be is vannak a vezetékvégek öntve valami sárga kenceficével nehogy már látni lehessen hova megy. Igazából a motor pontos helyét sem találtam meg, de onnan rezeg ahol a hangszóró van.
Sziasztok!
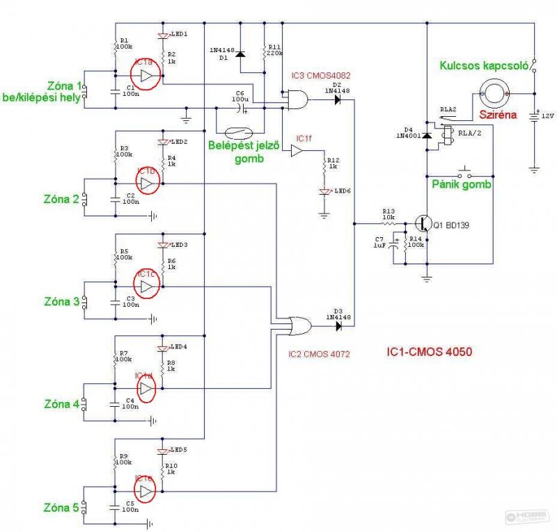
Meg szeretném építeni a kapcsolásokban lévő 5 zónás lakásriasztót. A kérdésem az, hogy a képen bekarikázott alkatrész mi, és, hogy az 1N4001-et mivel lehetne helyettesíteni? Üdv: Balázs
Szia!
Akkor leírom mit akarok, van egy hőfokkapcsoló modulom amelyen beállítom a max riasztási pontot és amikor ezt eléri akkor kiküld egy 1.5V-os jelet az egyik lábán és ezt kötném egy tranzisztor bázisára, ami egy relét kapcsolgatna. Na most a tranzisztor tranzisztor logika elvén 0-0,8V az alacsony szint és 2,2-5V a magas szint. És ez a 1,5V pont kettő közé esik (a tiltott részbe) és ezért akarom felerősíteni a 1,5V-ot 5V-ra hogy magas szintnek vegye. smrtln
Sziasztok! Ezt a fejegységet szeretném megvenni, mi a vélemény róla?
http://c-sale.unas.hu/spd/unas_161239/VOXBOX_Fejegyseg_FM_autoradio_es_MP3_lejatszo_kart A másik kérdésem meg, hogy van egy 4.1-em az autóban, és ennek a fejegységnek a kimentetét akarom annak a bemenetére kötni. Ez 25 W-ot tud kimenetenként, a 4.1-em meg egy "gagyi" PMPO 820 W, nem tudom mennyi ez reálisan, de ha összekötöm a kettőt, akkor abból vmi minőség romlás származhat, vagy vmi probléma?
A képen bekarikázott rész a 4050 buffer egy-egy kapuja. (A buffer egy digitális "erősítő").
4050 adatlapja A 4001 helyett jó pl. 4002, 4003... 4007, vagy bármilyen legalább 50V-os 1A-es dióda. 1N4001-1N4007 adatlapok
Végül is ez a módszer bejött. 2,5vot mértem. Így elvágtam a kéket (nem a pirosat
)Sajnos egy picit megviselte a sok szétszedés a telefont, most a billentyűzet nem akar menni, úgyhogy megakadtam a pinkódnál, pedig az tegnap még jó volt. Na majd összerakom még egyszer, köszönöm a segítséget!
Látom; ti sem értetek a telefon akkumulátorokhoz...
Üdvözlet.
Lenne egy olyan problémám, hogy egy PIC16F887-et és egy Samsung Galaxy S i9000 telefont szeretnénk összekötni. A telefon küldene adatot a PIC-nek, az meg ledet villanta, motort indítana, stb. A telefon és a PIC összekötését elegánsan gondoltuk, kábellel. Nos a PIC-en van egy USB-TTL átalaító, ami B female portban végződik. a Telefonon micro usb B van, ha jól emlékszem. A gond az lenne, hogy a PIC-et valahogy USB-hostá kéne varázsolni, és szoftveresen, vagy nem tudom milyen lehetőségek vannak még, felépíteni a kapcsolatot és fogadni az adatokat telefontól. Valakinek esetleg van ötlete, hogy ezt miként lehetne megcsinálni, esetleg, hogy meglehet-e csinálni.
Nagyon köszönöm!
Köszönöm, de a "csak tölteni kell" dolog ott hibádzik,hogy a telefon töltőcsatlakozója elromlott, és a javítás nem kivitelezhető.
Ezért csak kivéve tudom tölteni.
Sziasztok!
Van egy hangfrekvenciás kimenőnek kinéző trafóm. Jó lenne ha valaki meg tudná mondani, hogy ez valamikor, milyen típusú erősítőben üzemelt felhasználható-e saját készítésű erősítőhöz. A vasmag keresztmetszete 18 cm2 a trafón lévő felirat TK 222-A Köszönöm előre is. |
Bejelentkezés
Hirdetés |





és Nem akartam megvárni míg a trafo elolvad, de két másodperc után már dőlt belőle a füst. Rögtön kihúztam.
Tehát még egyszer köszönöm a segítséget, elnézést hogy csak ezzel zargatlak, de nagy örömömben muszáj volt kiírnom magamból


)






