Fórum témák
» Több friss téma |
- Ez a felület kizárólag, az elektronikában kezdők kérdéseinek van fenntartva és nem elfelejtve, hogy hobbielektronika a fórumunk!
- Ami tehát azt jelenti, hogy a nagymama bevásárlását nem itt beszéljük meg, ill. ez nem üzenőfal! - Kerülendő az olyan kérdés, amit egy másik meglévő (több mint 17000 van), témában kellene kitárgyalni! - És végül büntetés terhe mellett kerülendő az MSN és egyéb szleng, a magyar helyesírás mellőzése, beleértve a mondateleji nagybetűket is!
Ujjajjj, ez nekem nagyon bonyolult. Akkor simán bekötöm, és rárakom a 9 V elemet. Azt mondták annyiról is működik. Na, nem untatlak tovább, köszike !
Mi a bonyolult ebben. Ha a lábak távolsága nem stimmel a nyákhoz, nem tudod beültetni. Márpedig nem stimmel, ránézésre sem, mert három furatba nem tudsz hat lábat belepréselni, másik három furat meg nincs mellette. A három potmétert meg valószínűleg egy sorba kéne felerősíteni, és nem "lóugrás" alakban.
Hát, de nem kell nekem mind a 6 láb. Nekem nincs 2 panel. Nekem ez mono....
OK, ezért mondtam, hogy úgyis drótoznod kell. mindkét poti 6 - 6 lábából csak az egyik hármasra van szükséged. Ezt drótozd be a helyére. DE az irányokra figyelj oda, a középső láb az biztos.
Új kérdés: Ugye, úgy kell bekötni az elemet, ahova zöldel van jelölve? Akkor a jacket oda ahova kékkel? A hangszórót meg oda, ahova rózsaszínnel van. Értelem a mellékletben :
Most én mondom, hogy Jajjj.
Világosan rá van írva. Hangszórót nem csatlakoztathatsz rá, maximum egy nagy impedanciás fejhallgatót, de leginkább a másik topikban kérdezett LM386 végerősítő bemenetét. A nyák tetején van egy hosszú fóliacsík 3 db forrszemmel, ráírva GND . Ez a bemenet, a táp, és a kimenet közös földpontja. Ehhez, és a hozzá legközelebb eső forrponthoz kell kötni a bemenet, kimenet meleg pontját, (jelvezetékét) illetve a táp + vezetékét. A kék az jó, azt amit duplán jelöltél azt szét kell bontani, ott van mellette egy üres föld forrszem, oda jön a táp - vezetéke (GND), a kimenet pedig a rózsaszín és az utolsó GND közé.
A hangszórót azért gondoltam, mert valahogy le akartam tesztelni. Persze aztán az erősítőre megy. Akkor most hogyan is teszteljem?
Építsd meg a végerősítőt először, és ha az már jó, akkor azzal.
A végfok már régen jó, csak az a szitu, hogy még dobozban van, nem szedtem szét, és nem tudok a nyáklemezjeikhez hozzájutni. :S
Perszehogy, de az is a nyákra van forrasztva. Na mindegy, azért köszike , hogy segítettél !
A hangszín szabályzó áramköröd kimenetét kösd össze a végerősítőd bemenetével. Gondolom azért az ki van vezetve valamilyen csatlakozóra.
Hihi, köszike ! Most jót kacagtam. Akkor majd mindjárt ki is próbálom !
Na, de várjál Zoli bácsi ! Én nem arról a trafóról nyomatom a h. sz. -zót. Én egy 9V-os elemről. Azt mondták arról is mehet. Semmi egyszerű tesztelési módja nincs? Egy nagyon kicsi gyerektenyérnyi nagyságú hangszórót sem rakhatok rá, ami sz.g-hez volt, még erősítő rész nincs benne,csak csupán 2 hangszóró?
Üdv! Lenne egy egyszerű kérdésem: Van 2db 12V 12Ah -ás akkum egy CD-s JVC autórádiót szeretnék működtetni...
Az a kérdésem hogy hogy lehetne a két akkuból a leghosszabb működési időt kicsikarni mert ha egyesével hajtom akkor 1-2 óra alatt lemerül. Kössem párhuzamosan a kettőt? Vagy kössem sorba és építsek egy 12V-os feszültség szabályzót?
Inkább párhuzamosan. Sorba stabilizátorral értelmetlen, mert az elfűt egy csomót.
Nem a hangszóró mérete a lényeg, hanem az ellenállása (impedanciája). A hangszín szabályzód kimeneti ellenállása pár száz ohm, ha ezt leterheled a 4 - 16 ohmos hangszóróval, nem fogsz semmit hallani. Amúgy az egész áramkör erősítése is kb. egységnyi, tehát a bemenet kis jelből a terhelés hatására olyan kicsi jeled marad, amit nem is fogsz hallani.
Egyértelmű, párhuzamosan kötöd lesz egy 24 Aó-rás akkud.
Ezt most nem értem?! Akkor , nem is lesz jó, még az erősítővel sem? :O
oké! Köszi mind2-nek
Dehogynem. A hangszín szabályzó áramkör aktív elemének pont annyit kell erősítenie, amennyit a passzív hangszínszabályzó csillapít. Ennek az egységnek a kimenete nem terhelhető, legalábbis nem a hangszóró néhány ohmjával. Ezért kell azután egy teljesítmény erősító, aminek a kimenete elbírja a hangszóródat. Ennek a teljesítmény erősítőnek a bemenete, már elenyésző terhelést ad a hangszínszabályozó áramkörödnek.
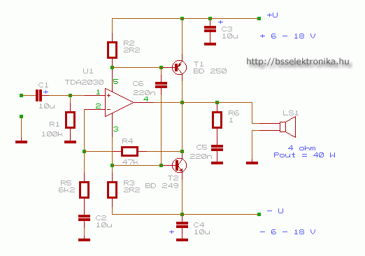
Sziasztok.Keszitettem egy nyak tervet a mellekelt razjzal.Elso tervezem szoval nem tudom hogy jo-e.Azt szeretnem megtudni hogy jo-e a rajz ... vagy ha van nektek ehez a kapcsolashoz rajz akor legyetek szivesek felteni.
Szia!
A panelrajzod rossz. Ebben a topikban találsz hozzá jót: Bővebben: Link
Enyémet is megtekinted? Ehhez: Bővebben: Link ez:
Koszi a gyors valaszt.De igy ahogy a komplementer tranzisztorokkal egyut nem talaltam abban a topikban se panel tervet szimetrikus tappal csak asszimetrikussal.De azert koszi. Mi a hiba a panelrajzban .. az hogy az ict nem lehet huteni..? mert elso nyakom es a hibambol tanulnek....Megegyszer koszi.
Idézet: „tda2030 nak es a tda2040 ugyanaz a labkiosztasa ugye?.” Igen! Csak annyit néztem, hogy a tranzisztoroknak rossz a lábkiosztása. Ha nem tudod egy alkatrész bekötését, töltsd le a katalógusát a NET-ről, abban benne van a lábkiosztás is.
Ahogy az adatlapjaikon is láthatod. :yes:
|
Bejelentkezés
Hirdetés |












