Fórum témák

» Több friss téma
Fórum » Elektronikában kezdők kérdései
- Ez a felület kizárólag, az elektronikában kezdők kérdéseinek van fenntartva és nem elfelejtve, hogy hobbielektronika a fórumunk!
- Ami tehát azt jelenti, hogy a nagymama bevásárlását nem itt beszéljük meg, ill. ez nem üzenőfal!
- Kerülendő az olyan kérdés, amit egy másik meglévő (több mint 17000 van), témában kellene kitárgyalni!
- És végül büntetés terhe mellett kerülendő az MSN és egyéb szleng, a magyar helyesírás mellőzése, beleértve a mondateleji nagybetűket is!
Lapozás: OK   2533 / 4048
(#) devergo74 válasza qvasz2 hozzászólására (») Ápr 4, 2015 /
 
Értem, köszi az infót.
(#) Mircsof hozzászólása Ápr 4, 2015 /
 
Sziasztok!
Van egy K7005RF típusú drótnélküli billentyűzetem, de a vevő része nincs meg.
A kérdésem arra vonatkozik, hogy lehet-e építeni neki másik vevőt? Vagy ez ettől azért bonyolultabb? Van másik drótnélküli billentyűzet is, aminek szintén nincs meg a számítógép felőli része, esetleg abból lehetne kitermelni valami alkatrészt.
(#) Lamboo hozzászólása Ápr 4, 2015 /
 
Sziasztok!
SOT32 tokozású tranzisztornak melyik kivezetése van közösítve a fém felülettel amit a bordára csavarozunk? Vagy ez tranzisztoronként különbözik? A két tranzisztor BD679 és BD680. Az adatlapjukon nem írják.
(#) kadarist válasza Lamboo hozzászólására (») Ápr 4, 2015 / 1
 
Mindig a kollektor.
(#) qvasz2 válasza Lamboo hozzászólására (») Ápr 4, 2015 / 1
 
Általában a középső láb, ami általában a kollektor. (de koránt sem mindig, engem viccelt már meg elborult tokozás)
Amúgy egy multival 2 másodperc rámérni
(#) Lamboo hozzászólása Ápr 4, 2015 /
 
Sajna csak holnap lesz itthon a multiméterem. Köszönöm a válaszokat!
(#) sz_david hozzászólása Ápr 4, 2015 /
 
Sziasztok!
LDO-k esetén a kimeneti kondik méretezésénél milyen fontosabb szempontok vannak? Van valami felső határ? Adatlapokban 10µF körüli értékek szerepelnek, nekem viszont olyan 200-300µF körülire lenne szükségem. Megoldható ez?
(#) killbill válasza sz_david hozzászólására (») Ápr 4, 2015 /
 
Idézet:
„LDO-k esetén a kimeneti kondik méretezésénél milyen fontosabb szempontok vannak? Van valami felső határ?”
Altalanossagban nem tudok ilyenrol. Mindig az adott alkatresz adatlapja a mervado. Miert kellene egy stabilizator kimenetere ekkora kapacitas?
(#) pucuka válasza killbill hozzászólására (») Ápr 4, 2015 /
 
Azért kell, hogy üzembiztosan tönkretegye a stabilizátort.
sz_david:
A stabilizátor áramköröknek elég kicsi a kimeneti impedanciájuk, felesleges kondit tenni rá. Párszor 10 nF -ot érdemes rákötni, ha digitális, vagy RF áramkört táplál.
A hozzászólás módosítva: Ápr 4, 2015
(#) sz_david válasza killbill hozzászólására (») Ápr 4, 2015 /
 
Ha megszűnik a tápfesz innen próbálnék egy adott ideig még feszültséget biztosítani egy EEPROM számára.
(#) pucuka válasza sz_david hozzászólására (») Ápr 4, 2015 /
 
Akkor az LDO, és a nagykapacitású kondi közé tegyél diódát.
Ha csak egyszerűen a stab kimenetére rákötöd a nagykapacitású kondit, kikapcsoláskor tönkreteszi a fordított táp a szabályzót, ráadásul ha ezt megakadályozandó korrekt módon a szabályzót áthidalod egy fordított diódával, az meg kisüti a kondidat.
(#) sz_david válasza pucuka hozzászólására (») Ápr 4, 2015 /
 
Rendben, köszi szépen.
(#) killbill válasza sz_david hozzászólására (») Ápr 4, 2015 /
 
Akkor az LDO ele tegyed a kondit.
(#) lezerzsiraf hozzászólása Ápr 4, 2015 /
 
Sziasztok! Kapcsolt és állandó 12V-ot szeretnék összekapcsolni úgy, (csak a pozitív szálról beszélünk) hogy a kapcsolt 12V felé az állandótól ne menjen vissza feszültség. Egy diódára gondoltam amit beforrasztanék a kapcsolt 12V pozitív erére, még az állandó-kapcsolt megpatkolása előtt. A kapcsolt eren visszafelé nem mehet fesz. Nem tudom, hogy jó-e az elképzelés, de ha igen akkor tudnátok konkrét diodát (terméket) ajánlani? Köszönöm!
(#) killbill válasza lezerzsiraf hozzászólására (») Ápr 4, 2015 /
 
Mi lenne a cel, ha az allandon mindig van feszultseg?
Konkret dioda tipusa legfokepp az aramtol fugg, ami a diodan atfolyik.
(#) lezerzsiraf válasza killbill hozzászólására (») Ápr 4, 2015 /
 
Helló! Egy autórrádióról van szó. A kapcsolt 12V a sluszkulcs felől érkezik, viszont ha nincs benne a kulcs és rákapcsolom az állandót akkor sípol mintha benne hagytam volna. Ezt akarom kiküszöbölni.
(#) killbill válasza lezerzsiraf hozzászólására (») Ápr 4, 2015 /
 
Nem ertem. Hogy lehet az allandot kapcsolni? Az allandon mindig van +12V, ezert hivjak allanodnak. Es mi sipol? Az autoradio vagy az auto? Milyen radio? Utolag beszerelt, vagy gyari integralt, mint pl. a regi Astrakban vagy a Yaris-ban.
A hozzászólás módosítva: Ápr 4, 2015
(#) lezerzsiraf válasza killbill hozzászólására (») Ápr 4, 2015 /
 
Az állandó 12V-ra beiktattam egy on-off nyomógombot, hogy kulcs nélkül tudjak zenét hallgatni. Ha kiveszem a kulcsot és manuál a kapcsolóval adok tápot a rádiónak, akkor visszamegy a fesz a slussz felé és az autó sípol, hogy bent felejtettem a kulcsot. Ez persze nem igaz mert fizikailag nincs benne a kulcs, de mivel megkapja a zár a fesz-t sípol mintha benne lenne.
(#) lezerzsiraf válasza killbill hozzászólására (») Ápr 4, 2015 /
 
Persze meg lehetett volna ezt a problémát oldani egy két áramkörös kapcsolóval, de ezt az opciót már elbuktam. A kapcsoló adott, minden adott, csak azt nem tudom működne-e, ill. konkrétan milyen diodát vegyek.
(#) killbill válasza lezerzsiraf hozzászólására (») Ápr 4, 2015 /
 
Meg mindig nem ertelm teljesen, hogy pontosan mit kotottel. A legtobb autoradionak ket tapfesz bemenete van. Van egy fix 12V es egy kapcsolt. A fixen mindig van 12V, a kapcsolton meg csak akkor, ha a gyujtaskulcsot elforditod. Ez azert erdekes, mert a radio a fix 12V agrol veszi fel a nagy teljesitmenyt, a masikrol csak keveset.
Valoszinuleg egy 5 amperes dioda eleg lesz. Barmelyik alkatreszboltban kapsz ilyet. Minimum 30V, 5A, sima egyeniranyito, de meg jobb, ha Schottky dioda, mert az kevesbe fog melegedni.
(#) SzT3 hozzászólása Ápr 5, 2015 /
 
Sziasztok! 12v akksi töltését mekkora trafot keressek? Illetve hány volt kell hozzà? 14-14,2?
Köszi!
(#) lezerzsiraf válasza killbill hozzászólására (») Ápr 5, 2015 /
 
Köszi az infót!
(#) Wind-Storm hozzászólása Ápr 5, 2015 /
 
Helló!

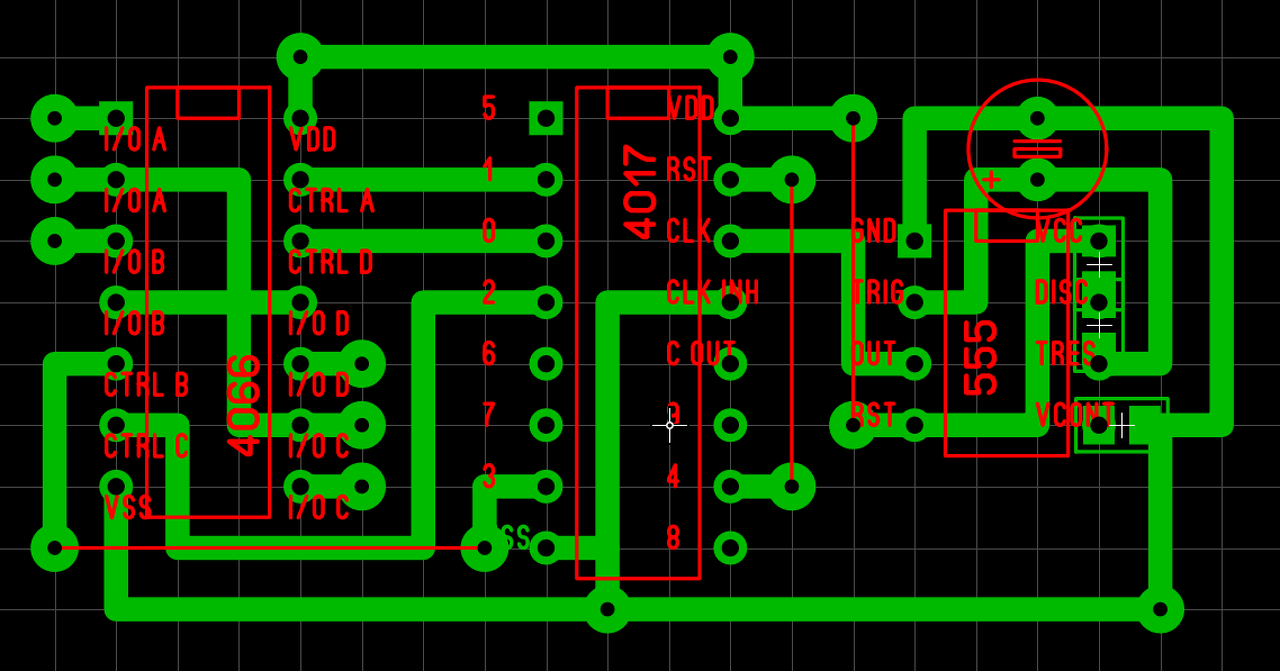
Korábban itt egy kolléga ajánlotta a CD4066-ot, hogy úgy használhatom mint egy relét... ennek tudatában én hülye tesztelés nélkül meg is terveztem áramkört egy DVM-hez, és tesztnél jött meglepetés ...

Ennek az áramkörnek az lenne a lényege, hogy a végén levő 4066-os különböző feszültségforrások közül mindig egyet zárjon a DVM mérőbemenetére, ehhez eredetileg ezt az általános futófény áramkört módosítván/kibővítvén FET-ekkel akartam megoldani (bizonyára jobban is tettem volna)...
Szóval multival ha tesztelem egyenként a 4066 összes kimenetét, ciklikusan minden szabad láb és a közösítettek között megjelenik 150 ohm, de ha a tervezett rendeltetésében szeretném kipróbálni, már nem stimmel valami: A DVM testpontja közös az áramkör testpontjával és egy 9V-os elem a tesztalany. Ha a 4066 akár közösített akár szabad lábához érintem az elem pozitív pólusát, áram kezd folyni a VCC felé...?!

OK: Teszteltem úgy, hogy teljesen függetlenítettem a DVM-et a VCC és VSS-től, azaz közvetlenül 9V-os elemről tápláltam meg és a 4066 közösített/tetszőleges pontjához érintettem az elem pozitív sarkát és a DVM mérőbemenetét. Ha éppen zárja a 4066 a két bemenetét, már nem is figyeltem mennyit mutat a DVM, mivel gyakorlatilag már "nyitott" állapotban 3V-ot mér a DVM.
Kiegészítésképp: Ha az áramkör üzemel és a 4066 kimenetei nincsenek bekötve, 0V mérhető VSS és VCC felé, tehát látszólag függetlenek a kimenetei a táptól.

Gyakorlatilag ez mégsem úgy "működik" mint egy relé, nem tudom mit terveztem félre.. mintha kissé alkalmatlan lenne arra amire szeretném használni. Egy quad relének bizonyára nem okozna gondot ha bizonyos kimeneteit összekötném...

Csak beültetési rajzot tudok megosztani, mert éppen nincsen olyan kapcsolási rajz program kéznél amit tudnék kezelni is, de mivel egyszerű áramkör, a lényeg azért kivehető.

Szerk.: A rajz felülnézetes.
A hozzászólás módosítva: Ápr 5, 2015

-.png
    
(#) Csupasz válasza Wind-Storm hozzászólására (») Ápr 5, 2015 /
 
Szia
Azt hiszem, én ajánlottam a CD-t, de ott nem írtad, hogy konkrétan mihez is szeretnéd használni, és én javasoltam.
Ha a Control lábára feszültséget kapcsolsz, a hozzá tartozó kapcsolórész ki- és bemenete között áramnak kell folynia. Műszerrel nem tudod kimérni, csak ha rákötöd a feszültséget és a fogyasztót. Nézd meg az adatlapját, ott le van írva, mekkora feszültség kell ahhoz, hogy kapcsoljon. Az áram szintén. Később még jövök, és megoldjuk!
(#) Wind-Storm válasza Csupasz hozzászólására (») Ápr 5, 2015 /
 
Visszakerestem link, nem Te voltál, de köszi ha segítesz.
Szakadás/diódavizsgálóval mértem, így valamennyi áram folyt és mutatta a 150 ohmot.
VDD 4,5V-tal teszteltem, elviekben ennyivel mennie kellene... de csak most látom h a Vin nem lépheti túl a VDD-t...
A hozzászólás módosítva: Ápr 5, 2015
(#) Oldfield hozzászólása Ápr 5, 2015 /
 
Sziasztok! Szeretnék építeni egy automatikus hőmérséklet szabályzót. Kaphatnék hozzá némi segítséget? Keltetőbe lenne.
(#) aramis hozzászólása Ápr 5, 2015 /
 
Sziasztok! van egy 9 voltos dallamcsengő hiányzik a hangszórója ,hogyan tudhatom meg milyen kell bele mármint hány ohmos és w -os
A hozzászólás módosítva: Ápr 5, 2015
(#) orcika70 válasza Oldfield hozzászólására (») Ápr 5, 2015 /
 
(#) kendre256 válasza aramis hozzászólására (») Ápr 5, 2015 /
 
Tegyél bele egy ilyet, abból nagy baj nem lehet (legfeljebb halkabban szól, mintha az eredeti lenne benne).
Bővebben: Link
(#) pont válasza SzT3 hozzászólására (») Ápr 5, 2015 /
 
Az attól függ hány amperórás az akkumulátor. Tölteni (ha ólom akkumulátorról van szó) max az amperóra tizede árammal lehet. (Pl. 44AH akkut 4.4 A max. tehát olyan trafó kell a példában ami kb. 13,5v-nál tud 4A-t és majd ez megy fel a töltés során 14,8-ig és ott illik lekapcsolni.
Következő: »»   2533 / 4048
Bejelentkezés

Belépés

Hirdetés
XDT.hu
Az oldalon sütiket használunk a helyes működéshez. Bővebb információt az adatvédelmi szabályzatban olvashatsz. Megértettem