Fórum témák
» Több friss téma |
- Ez a felület kizárólag, az elektronikában kezdők kérdéseinek van fenntartva és nem elfelejtve, hogy hobbielektronika a fórumunk!
- Ami tehát azt jelenti, hogy a nagymama bevásárlását nem itt beszéljük meg, ill. ez nem üzenőfal! - Kerülendő az olyan kérdés, amit egy másik meglévő (több mint 17000 van), témában kellene kitárgyalni! - És végül büntetés terhe mellett kerülendő az MSN és egyéb szleng, a magyar helyesírás mellőzése, beleértve a mondateleji nagybetűket is!
Hello! Igen, de ez a feszültségosztó képlete lenne, amit még meg kellene szorozni a tápfesszel. És természetesen nem az R3 értéke jön ki, hanem feszültség. Mondjuk az UR3..
(Ha valaki nem érti a szavad, még nem biztos hogy Ő a "kuka", lehet nem a nyelvén beszélsz..)
Igen, a tápfesszel való szorzás lemaradt. Na végre most már ezt is tudom
.Köszi szépen a segítséget!!!
Sziasztok!
A nyákon mekkora vezetősávot hagyjak 6A esetén? Van egy rövid szakasz most 3mm-re tudtam kiszélesíteni de ha több kell akkor áttervezem. Előre is köszi a segítséget!
Szia! SL szerint 3mm széles vezetősáv 35 mikronos fólia esetén 9.28 A-hez elég 20 fokon. Erre érdemes valamennyit ráhagyni, így szerintem elég lesz. Legfeljebb futtasd be vastagon ónnal.
Rendben, köszi. Elárulod hogy számoltad ki? Hagy tanuljak még egy kicsit
.
Nem én számoltam, a SprintLayout. Ha ki van jelölve egy vezetősáv, mutatja a terhelhetőségét.
Hú ez nagyon jó
. De én is azt használom de még nem láttam. Hol lehet ezt megnézni?
Meg kell nyitni a tulajdonságok fület. (oldalsávot) Abban megtalálod.
A hozzászólás módosítva: Ápr 15, 2015
Uraim, van 2 ismert adatom.
Az egyik a kezdő feszültség a másik egy fogyasztó által okozott feszültség esés. A kezdő feszültségem 5v, amikor a fogyasztót rákapcsolom, akkor 0.63v feszültség esik. Azt szeretném megtudni, hogy miképpen tudom kiszámolni ebből a két adatból, hogy mennyi Ampert vesz fel a fogyasztó. Előre is köszi..
Szia!
Van két feszültségértéked. Ezekből nem tudsz áramot számolni.
Ha ismered az áramforrás belső ellenállását, lehet agyalni a dolgon. Esetleg a vezeték ellenálllása is felhasználható.
Sejtettem, hogy nem lehet, de gondoltam megkérdezem, hátha én tudom rosszul.
Minimum kellene még + egy adat. nedudgi: Sajna nem ismeretek ezen adatok. Hogy tudom egy fogyasztó áramfelvételét, fogyasztását megmérni, ha csak a feszültség értékét tudom amivel üzemel? A hozzászólás módosítva: Ápr 15, 2015
Ohm törvény. Ha ismersz két adatot, kiszámolhatod a harmadikat. U=I*R
Ha ismernéd az áramot, a két feszültség adatból kiszámíthatod az áramforrás belső ellenállását. Vagy ismered az áramforrás belső ellenállását, kiszámíthatos az átfolyó áramot. A terhelés ellenállását, és a rajta folyó áramot kiszámíthatod, ha ismered a teljesítményét, és a rákapcsolt feszültséget. Ha a fogyasztó adatai ismeretlenek, áramot is kell mérned. Az árammérést elvégezheted az áramkörbe sorosan kapcsolt ismert értékű ellenálláson feszültség méréssel. A hozzászólás módosítva: Ápr 15, 2015
Üdv!
Megépítettem ezt a kapcsolást és működik is, de mikor a töltő modult (evolv) próbáltam beüzemelni tönkre ment a modul. Sorba kötve egy diódát védelem gyanánt, viszont lement a töltő feszültság a 4.3 V-ról 3.7-re. Van-e más megoldás a modul védelmére?
A sorba kötött diódán eső feszültség átveri a töltésvezérlőt, ezért nem tölti fel rendesen.
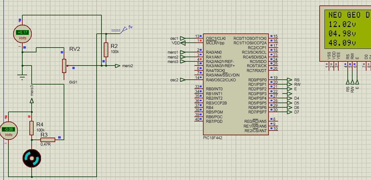
Nos megrajzoltam a kérdéses dolgot.
A feszültség mérése már megvan. Az áramfelvétel és a fogyasztást akarom még kiszámolni. A fogyasztó a mero3-as ponttal csatlakozik a PIC-hez.
Sziasztok!
Egy ilyenbe hogyan tudnék belefogatni DIN sínre szerelhető kismegszakítókat? Külön vegyek hozzá sínt, vagy adnak hozzá? Hogy működik ez pontosan? Előre is köszönöm a válaszokat!
Mi a kérdés
?Erre mondta egy volt kollégám, hogy ez nem mérő, hanem indikátor. Nem tudom milyen igényed van pontosság terén, de mivel nincs referencia gondolom nem kell nagyon pontosnak lennie. A PIC AD-je alacsony feszültségeket igen pontatlanul mér, ezért főleg az árammérés söntjét kell helyesen megválasztani (ha nagy az áram, nagy teljesítményű kell, ha kicsi, a nagy ellenálláson nagy lesz a feszültségesés, kevesebb marad a fogyasztónak). Lehet meg kell gondolni OPA használatát.
Igen valóban így van. A kérdés azonban az, hogy van-e más megoldás a problémára.
Nem tudom milyen IC van rajta, de én elkerülném, hogy egyszerre legyen töltés és rákapcsolva a terhelés. Különben elvileg nem kellene hogy tönkremenjen. Ki kell próbálni a FET-es kapcsoló és terhelés nélkül.
TP4056-os ic van benne. Nem akarom egyszerre tölteni és használni. Használat után forró lett a töltő panel. Az ömlenyragasztó megolvadt körülötte. Biztosan nem ez az üzemi hőmérséklete.
A TP4056 maximális bemenő feszültsége 6V, de inkább 5V ajánlatos.
Ellenőrizd az IC 2. lába, és a föld közötti ellenállást, nincs-e ott zárlat, 1,2kOhm gyárilag. Ha nem feltétlenül fontos a gyors töltés, akkor inkább vegyél vissza az áramból, az 1,2kOkhm ellenállás növelésével (az adatlap végén van egy táblázat).
Pusztán kíváncsiságból kérdem, mire jó ez a kapcsolás?
Ecigi kazánt hajt meg úgy, hogy a fet a kapcsoló a nagy áramerősség miatt.
Ezekben altalaban benne van a kalapsin.
Rendben, köszönöm szépen!
|
Bejelentkezés
Hirdetés |




.








