Fórum témák
» Több friss téma |
- Ez a felület kizárólag, az elektronikában kezdők kérdéseinek van fenntartva és nem elfelejtve, hogy hobbielektronika a fórumunk!
- Ami tehát azt jelenti, hogy a nagymama bevásárlását nem itt beszéljük meg, ill. ez nem üzenőfal! - Kerülendő az olyan kérdés, amit egy másik meglévő (több mint 17000 van), témában kellene kitárgyalni! - És végül büntetés terhe mellett kerülendő az MSN és egyéb szleng, a magyar helyesírás mellőzése, beleértve a mondateleji nagybetűket is!
Köszönöm a válasod, de még csak ismerkedem az ilyesmivel.
Nem tudom igaz -e az állításom, de ez az úgynevezett "system cable" nem biztos hogy audio, és video adatok továbbítását is végzi. Épp arra találták ki a HDMI -t...
Egyébként a használati utasítás írja is, külső kép eszközöket HDMI kábellel kell csatlakoztatni... (18. oldal, 33. oldal, tehát van egy HDMI kimenet a TV -hez, és két HDMI bemenet külső képeszközök számára, DVD / műkoldvevő.) Hang eszközöknek pedig ott van az optikai csatlakozás is pl számitógép digitális hang kimenete. (De ha kicsit is belegondolsz, szerinted a DVD -ből hogy fog a kép a TV -be menni ha nincsenek összekötve? Ugyanis ez a "system cable" nevezetü "drót" csak a vezérlőegységet, és az erősítőt köti össze. Magyarul az IR vevőt és a kijelző egységet nem az erősítőbe építették, hanem külső egységbe amit a nevezett drót köt össze.) Samsung HT-C9950W használati utasítás A hozzászólás módosítva: Aug 9, 2016
Hát nemtom mennyire jó ez Neked, egyrészt mert nem tudom pontosan h mit szeretnél, másrészt 0 tapasztalatom van a témában csak a google-t használtam.
Az appot meg kellene nézni (jogosultságaira azért figyelj oda, normál esetben a neten kívül máshoz nem kellene neki hozzáférést adni), de lehet hogy van más app is. Sőt, biztos. Aztán hogy mi mit tud azt nem tudom. De wifi modult itthon is kapsz ha nem akarsz heteket várni Kínára, relét is, a többi pedig csak némi madzagolás egy teszthez. Ha pesti lennél akkor felajánlanék egyet ebay-es árában, de ez ugye kiesett. Sajnos haver se fog mostanában felétek menni törött könyökkel...
Nem lebeszélni akarom a fórumtársat, de az ilyen kattintgatós fejlesztőeszközöktől fázok kicsit. Mert persze könnyű benne összerakni (az eclipse+adt/android studio se túl nehéz egyébként, noha a java tudásomat a "láttam már" kategóriába tenném), de ha belefutsz valami nehézségbe akkor nem árt némi programozói tudás és az alapok ismerete. Tanulásra nagyon jó, LED villogtatásra tökéletes, de komoly cuccot én nem építenék erre.
Sziasztok!Egy tv program kapcsoló része nem működik csak a be ki kapcsoló.Ilyen esetben a távirányító sem működik?
Sziasztok! Nem pont idevág (nem találtam igazából megfelelő topic-ot), de egy nyák-on mikrousb csatit kellene cserélnem. Tudna valaki segíteni vagy ajánlani valakit Eger vagy Miskolc körzetében? Előre is köszi.
Leszedni könnyű!
Körbe maszkolod alu fóliával, hogy a kis smd alkatrészeket ne érje a hő! Aztán élére állítva le fújod hőlégfúvóval, közben ütögeted az asztal lapjához, hogy le essen. Felrakni? Az művészet! Bővebben: Link Rögzíted, aztán rá fújod. A hozzászólás módosítva: Aug 10, 2016
Szerintem felrakni könnyebb!
Leszedésnél sérülhet a NYÁK, vezetősávok, leeshetnek közeli alkatrészek, stb... Felrakásnál csak le kell pucolni ónszívó harisnyával, kis folyasztószer, kézzel megfogni ameddig egy ponton egy kicsit odafogatod, aztán csak pozicionálni kell és sorba leforrasztani. Nem árt hozzá egy nagy hőkapacitású páka, vékony heggyel. Természetesen mikroszkóp alatt egyszerűbb felrakni. Akkor lesz érdekesebb a helyzet amikor már a lábalatti vezetősávok is sérültek/felszakadtak, non plus ultra, ha a láb alatt van egy alig látható rétegek közötti átkötés, amihez forrasztani kéne.
Visszaforrasztani pákával könnyebb, mint hőlégfúvóval... Sokkal gyorsabb, és nem égeted el az új csati műanyag részét mint a forró levegővel... Persze kell hozzá némi ügyesség is...
Ez mind szép és jó, de mivel nincs hozzá felszerelésem ezért kellene valaki aki megcsinálja helyettem. Nem ingyé.
Ja!
Bele dugsz 1 dugót ami el vezeti a hőt! A hozzászólás módosítva: Aug 10, 2016
Üdv!
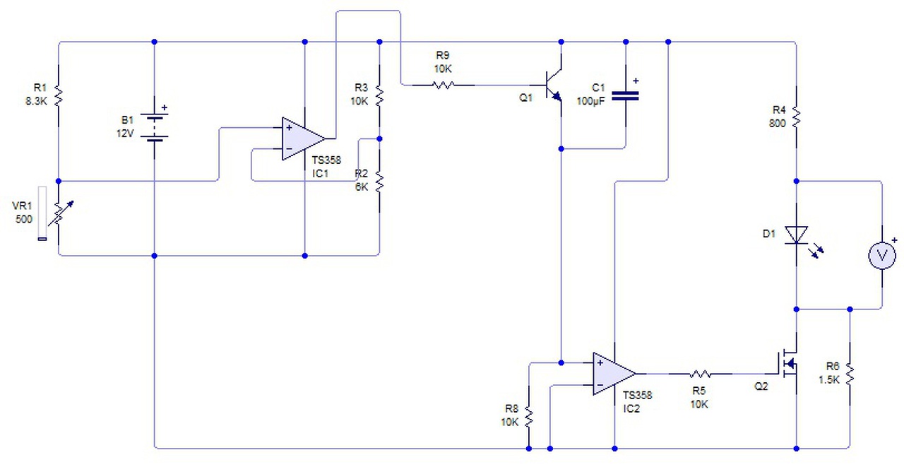
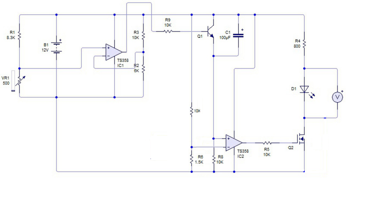
Egy kis segítségre lenne szükségem. Van ez a kapcsolás, ami úgy működik, mint egy mozgásérzékelős lámpa. Ha mozgást érzékel, felkapcsol, majd a mozgás megszűnése után pl. 5 másodperccel lekapcsol. Ha folyamatosan van mozgás, akkor folyamatosan világít. A bal oldali műveleti erősítő felel a ki-be kapcsolásért, a jobb oldali műveleti erősítő a késleltetésért. Ebben a kapcsolásban a mozgásérzékelő ellenállása az R1. A VR1 potméterrel az érzékelési küszöböt lehet állítani. A gondom az lenne, hogy szimulátorban működik a kapcsolás, a valóságban viszont nem. A valóságban folyamatosan világít az izzó és nem akar kialudni. De ha a MOSFET gate-jét a bal oldali műveleti erősítő kimenetére kötöm, akkor működik, de késleltetés nélkül. Az R6-os ellenállást ne nézzétek, az ott sincs . Hol lehet a hiba? A hozzászólás módosítva: Aug 10, 2016
Ha C1-R8 lenne az időzítőtag, akkor szerintem C1 nem tud feltöltődni, ha a mellette lévő tranzisztor nyitva van, de várjunk meg egy hozzáértőt.
Akkor mit módosítsak, hogy működjön?
Szakértő én sem vagyok, de a 100µF-10k páros szokatlan kombináció, lehet nagyon szivárog a kondi, próbáld meg csökkenteni a kapacitást, és tantált használni ott, nagyobb ellenállással
Lehet, hogy nagy marhaságot mondok, de mivel az invertáló bemenet teljesen testen van, így nincs hiszterézise az áramkörnek egyrészt valamint a visszacsatolás is hiányzik. Másrészt pedig az R8 C1 alkatrészeket nem kéne felcserélni?
A hozzászólás módosítva: Aug 10, 2016
C1-est letenni az R8 mellé!
C1 a tranzisztoron töltődik, és R8-on sülki!
Hello! Egy műveleti erősítő kimenete akkor vált át, ha bemenete között feszültség differencia van. Mert ugye differenciál erősítő bemenete van. A kapcsolásodban az IC2 invertáló bemenete a GND-n van. Így a neminvertáló bemenet (+) feszültsége az invertálóhoz képest (-) csak pozitív értéket tud felvenni. Tehát a kimenet nem tud visszabillenni. (Maximum akkor ha az IC offset hibája ezt lehetővé tenné.) Az IC nyílthurkú erősítése oly nagy, hogy ha az R8-on csak néhány mV feszültség van, már akkor is az OPA kimenete magas szintre kerül, így a Fet bekapcsol és a Led ég.
Megoldás, hogy az invertáló bement feszültségét megemeljük. Pld. ahogy átrajzoltam. Így az invertáló bemenet feszültsége mintegy másfél voltra kerül, és így ha a kondi feltöltődött, akkor a neminvertáló bement már lehet alacsonyabb szintű ennél a feszültségnél. Természetesen ez így még mindig egy nullkomparátor, tehát amikor a két bement azonos feszültségre kerül, "lassan fog átváltani". Vagy is esetleg ha teljesítményt is fog kapcsolni a Fet, az átváltás sebessége nem lesz elégséges. Vagy is ahogy írták, célszerű lenne egy pozitív visszacsatolás alkalmazása is..
Sziasztok!
Tranzisztor elhalálozásával kapcsolatban szeretnék kérdezni, az lenne a gond hogy sajnos végfokjavítás közben bekapcsolva felejtettem a borda nélküli tranyós(pár) végfokot, és mire mentem vissza már a biztosítóbetét kiolvadt, és a tranyók persze tűzforróak voltak. Először rá se mértem, merthogy úgyis "drót" lehet mindedoettő hamár kiment a bizti is. De miutan kiforrasztottam rámértem, és látom nem zárlatos, félvezető-teszterbe belerakom, és szépen kiírja hogy npn/pnp tranyó. Viszont ha visszarakom egyből teljesen felforr és zárlatban van az egész. /az egyéb érdekesség hogy a hfe-t attól függ hogy milyen irányba rakom be a teszterbe, ha megfordítom akkor 550-bol normalisabb 100 lesz. Gondolom a teszter rossz./ A lényeg: lehetséges hogy az alkatrészteszter szerint jó, de nagObb feszültségnél már zárlatként viselkedik a megsült tranyó? Vagy esetleg más mehetett pont tönkre? Köszi! A hozzászólás módosítva: Aug 11, 2016
Attól hogy Bázis-Kollektor és Bázis-Emitter között látszik "dióda", még Kollektor-Emitter között lehet zárlatos. Tipikus "elhalálozás" volt a germánium diffúziós tranzisztorok világában (értsd: nagy meleg miatt tovább "diffundált" és a végén összeért a kettő)
A hozzászólás módosítva: Aug 11, 2016
Köszi, ez Si, és kivéve sehol sincs zárlat, a kollektor-emitter között sem. Lehetséges azért, hogy üzem közben pedig megjelenik egyből a zárlat?
Megrendelem a tranyót, aztán meglátjuk akkor.
Szia!
Késleltetésre próbáld ki ezt. A potival tudod majd állítani a késleltetést,a kondival meg a max időt.
Sziasztok!
Keresek valami olyan kész modult (vagy nevezzük bárminek), amivel kapok egy valamilyen szintű logikai kimenetet két feszültség komparálása után. Sürgős a dolog sajnos, így nem tudok most építeni egyet, viszont nem tudom, hogy hol találhatnék készen.
Hello! "valamilyen szintű logikai kimenetet két feszültség komparálása"
Modult nem igen fogsz találni, főleg ilyen "paraméterek" mellett. IC-t viszont igen, pld. LM311-et. (Ha sürgős, akkor papírt feltétlen legyen nálad.. ) A hozzászólás módosítva: Aug 11, 2016
Köszönöm a válaszokat, majd kipróbálom őket, csak most sajna nincs időm.
Sziasztok!
Van egy régebbi USB-s kormányom PC-hez. A gondom az, hogy bizonyos pontokon ugrál, remeg a kormány számítógép által látott helyzete. Cseréltem benne potmétert, de a hiba megmaradt, ugyan azokon a pontokon ugrál mint a régi potméterrel. Új korában teljesen pontosan lekövette a mozgást. Van ötlet, hogy mit lehetne vele kezdeni?
Igen, párhuzamos szekunderekkel 12V 5,5VA azaz 0,45A. Mivel a teljesítmény adott, értelemszerűen 24V-on a kivehető áram feleannyi.
A hozzászólás módosítva: Aug 12, 2016
|
Bejelentkezés
Hirdetés |









) 





