Fórum témák
» Több friss téma |
- Ez a felület kizárólag, az elektronikában kezdők kérdéseinek van fenntartva és nem elfelejtve, hogy hobbielektronika a fórumunk!
- Ami tehát azt jelenti, hogy a nagymama bevásárlását nem itt beszéljük meg, ill. ez nem üzenőfal! - Kerülendő az olyan kérdés, amit egy másik meglévő (több mint 17000 van), témában kellene kitárgyalni! - És végül büntetés terhe mellett kerülendő az MSN és egyéb szleng, a magyar helyesírás mellőzése, beleértve a mondateleji nagybetűket is!
Van egy jó hírem: akkor tudod a legnagyobb teljesítményt kivenni egy generátorból, ha illeszted. Vagyis ha pont akkora feszültség esik a belső ellenállásán, mint a terhelésen.
A rossz hír az, hogy ezek a tekercsek 90 fokkal eltolt fázisú feszt hoznak létre, ezért soros kapcsolásban nem duplázódik a feszültség, inkább csak 40 %-kal nő, vagy annyira sem. Ezzel szemben a belső ellenállások összeadódnak, ami felezi a kivehető teljesítményt. Lenne amúgy sokféle megoldás, ha kicsit komolyabban vennéd az elektronikát. Még 0...50 mV nyitófeszültségű diódát is össze lehet hozni, csak értelmét nem látom amíg egy tekercsellenállást sem mérsz le, és nem árulod el, hogy mekkora áramot szeretnél.
NTC kellene vele sorba! Az NTC a hűtőbordára szerelve jó termikus kontakttal. Csak akkor (addig) pörögne maxon, ha bemelegszik a borda. Beállítod 50 fokra (az NTC ellenállásával) és örülsz. Valahol 4,7 és 100 ohm között lesz jó (nem ismerem a ventidet).
Idézet: „A rossz hír az, hogy ezek a tekercsek 90 fokkal eltolt fázisú feszt hoznak létre, ezért soros kapcsolásban nem duplázódik a feszültség, inkább csak 40 %-kal nő, vagy annyira sem.” Nem akarom sorba kötni, 60ohm egy tekercs. Mindegy mekkora árammal tolt a lényeg hogy működjön.
Menj át a megfelelő témába! Szélenergia vagy szélgenerátor.
A téma lényege egy olyan dióda típus, család amin semmi vagy nagyon kevés fesz esik. Csak egy kicsit elkalandoztunk..
Én a BIOS beállítást is megnézném... lejjebb állítani a proci megengedett hőfokát.
![]() Esetleg engedélyezni a fordulatszám szabályozást.... A hozzászólás módosítva: Feb 20, 2017
Léteznek "ideális dióda" nevű kapcsolások, erre tervezett IC-k, amik MOSFET segítségével majdnem 0 feszültségesésű egyenirányítást tesznek lehetővé. De mit érsz vele 60 ohmos tekercsekkel? Már ha hihetnénk neki hogy tényleg ennyi. Mert ha ennyi lenne, akkor még zárlatra sem adna le 750 mA-t azon a fordulatszámon, ahol csak 5 V az üresjárási fesz!
Ha meg elég neked 50 mA is, akkor vegyél napelemet!
"Áramfüggetlen megoldás" alatt azt érted, hogy kiszámolni a feszültséget pontosan nem lehet, hanem kísérletezni kell a diódákkal?
Köszönöm az eddigieket mindenkinek.
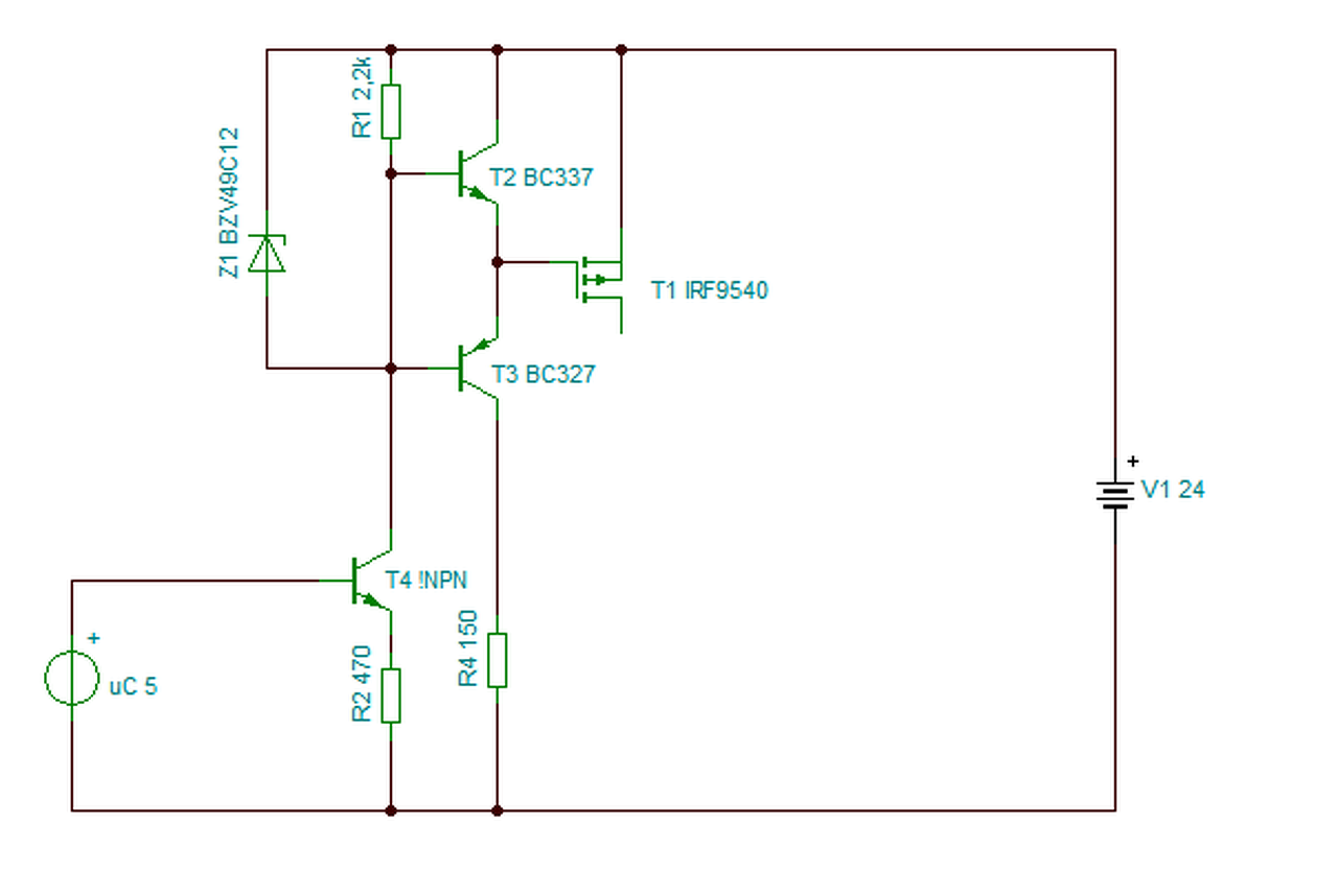
Szia, igen tudom. A "rajz"csak szemléltetésnek van, hogy miről lenne szó. P-fet-et használok.
FEt:5305, IC:CA429CPA
Szia
Akksi töltőt rakok össze, ezért a + fesz lenne célszerű kapcsolni. Az első verzió hasonló kapcsolással ment mint az általad mellékelt kapcsolás. Viszont 3Khz felé nem tudtam vinni a pwm-et. Nem zárt le rendesen a fet , több típusú fettel is kipróbáltam. Ezért akarom kipróbálni a fet driver-el. Ami bosszantó hogy 400ft alkatrészért 1500ft postát kell fizetni
Én nézelődnék még, van pár alkatrészes felső oldali FET meghajtás, feszültség korlátozással. Felesleges hozzá spéci IC-t venni meg postaköltaéget fizetni. A ZXY6005 kapcs. üzemű tápban van egy jó megoldás. Kerestem, de nem találom. Egy pdf-ben lett felrakva a kapcsolási rajza itt HE-n.
Baszki!
Bosszantó, hogy valaki nem érti hogy hogyan kell vezérelni egy FET-et, és nem reagál értelmesen a segítségre csak panaszkodik. Rajzoltam neked egyet. Amúgy meg miért lenne akadály aksitöltésnél az alsó oldal szaggatása? A hozzászólás módosítva: Feb 23, 2017
Sziasztok!
Motor témában megakadtam, így egy kis segítséget szeretnék kérni. Egy kis bevezetés: Egy peltier modul vízhűtését szeretném kivitelezni 12V-ról a lehető legkisebb áramigénnyel. Nagyjából úgy néz ki meint egy vizes processzorhűtés csak nagyobb mértekben. A rendszer már összeállóban van, viszont a vízpumpa motorjával kétségeim vannak. A vízpumpának nem kell nagy nyomást produkálni, csak a hűtővizet körbe-körbe keringetni, nagyjából percenként 3-4dl-t. Ehhez most egy Wartburg alakmosó szivattyúját használtam fel, mert az nem fogaskerekes, hanem tárcsás kivitel, így az áramigénye nagyon kicsi. Mivel ez a motor alapból csak szakaszos üzemre van tervezve és egyébként vezérlés nélkül 12V-ról túl sokat szállítana, tettem rá próbaként egy PWM vezérlést. Ezzel a fordulatot szépen vissza tudtam venni, a szállított mennyiség is a percenkénti 2-3 liter helyett a megfelelő mennyiség volt, valamint így 130-140mA-t evett a vezérléssel együtt. Ez kb 2W teljesítménynek felel meg. Viszont a szivattyúval egybe épített motor lehet hogy nem bírná 6-8 órán keresztül keringetni a vizet még alacsony fordulaton sem, túlmelegedne, esetleg besülne, vagy a szénkefék idő előtt elkopnának. Véleményetek szerint kb. 10-15%-os terhelés mellett kibírhatja a tartós üzemet? Esetleg javaslatotok lenne 2-3W teljsítményű, tartós üzemre tervezett motorra amely alacsony fordulaton megy(így nem kellene PWM vezérlés)?
Az a szivattyú nyilván nem folyamatos üzemre van tervezve. Én inkább valamilyen akváriumhoz tervezett szivattyúval, vagy RC modell üzemanyagszivattyúval próbálkoznék. Illetve nem tudom mennyire kritikus a hűtés kiesése, van-e hővédelem a hűtött eszközben, ha nincs szerintem célszerű lenne csinálni.
Egy ilyen szivattyú ha van lehetőséged a hiányzó részt legyártani vagy gyártatni. Teljesen zárt és kerámia csapágyas .
Bővebben: Link
Sziasztok, erősítős-zajos kérdésem lenne.
Fogtam egy kész erősítő modult (link), tápot adtam neki egy desktop PC 12V-járól (SATA tápkábelre van kötve), a bemenetét a PC-ben levő hangkártyára kötöttem (nem alaplapi, egy Diamond Monster Sound hangkártya még az előző évezredből). És hát van egy zaja, amit nem igazán értek. Nem brummos, hanem magas hangszínű "puttyogást" lehet hallani, arra emlékeztet mintha valaki morzézna. Jobb kifejezés nem jut eszembe: digitális zaj. A zaj hangerőfüggő és nem is túl hangos, zene simán elnyomja, de szöveget már kis hangerőn hallgatva is zavaró. Amiket próbáltam / tapasztaltam: 1. 8-10 random kiválasztott kisebb kondit tettem a tápjára párhuzamosan, nem éreztem jelentősebb hatást. 2. Ha kihúzom a bemenetet akkor a zaj jelentősen lecsökken, a szükséges hangerőn gyakorlatilag nem lehet hallani. Max. hangerőn hallható, de nem ott fogom hallgatni, ezért ez nem zavar, ilyen zajszinttel már elégedett lennék. 3. Ha csak az erősítő bemenet és a hangkártya kimenet a hideg erét (jel GND) kötöm össze, akkor sem nő meg a zaj, csak ha a meleg erek is be vannak kötve. Ezért szerintem nem földhurok 4. Ha a hangkártya kimenetére egy jack elosztóval rákötök egy fejhallgatót és az erősítőt, akkor a fejhallgatóban is hallható a fent említett puttyogás. (A fejhallhatót magában bedugva zajtalan.) 5. Az erősítő bemenetét egy USB-s hangkártyába (M-Audio Transit) dugva szintén nincs zaj. (Ugyanarra a PC-re van kötve ez is, mint az erősítő). A kérdésem: mi a fene okozza ezt a zajt? Mert szerintem nem tápzaj és nem földhurok. (A cél egyébként nem a hifi minőség, "lofi" jelleggel tulajdonképpen PC speaker helyett akarom használni, ha nem akarok fejhallgatót a fejemre tenni és a rendes hangcuccot se akarom bekapcsolni. Kb. magyarázós youtube videók hallgatására, ilyesmi.)
Sziasztok!
Szinusz jelet akarok előállítani mikrovezérlővel. Nincs itthon digitális szkóp csak analóg, de valamiért nem akar összejönni a modulált szinusz. Lenne egy buta kérdésem: Ha analóg szkópon nézem a mikrovezérlő PWM kimenetét a modulált szinuszjelnek elvileg úgy kellene mozognia mint egy harmonikának? Mert amit látok jel az egy helyben áll és folyamatosan "szélesedik" majd "fogy" . Elvileg ez reális lenne nem?
Ez így teljesen rendben van.
Ha teszel után egy RC tagot (ellenállás és kondenzátor), akkor nem csak "harmonikázni fog".
Sziasztok!
A konyhabútor alá építettem ki annó LED-szalag világítást. 12V/4A tápegységről van meghajtva. Hogy ne állandó jelleggel üzemeljen a tápegység, a primer áramkörbe került beépítésre 250V/2A húzókapcsoló (zsinóros). Szépen is működik úgy 6-7 hónapig amikor a kapcsoló a végelgyengülés jeleit kezdi mutatni, azaz egyre jobban "serceg" Azt hiszem már a 4-ik kapcsolót cseréltem. Nem értem, alapjáraton kb. 115 mA AC a fogyasztás, próbáltam csúcsokat mérni indításnál, akkor sem haladta meg a 650 mA-t.Mivel lehetne meghosszabbítani a kapcsoló életét ? Üdv
Hát nemtom. Ugyanolyan típusú kapcsolókkal próbálkoztál ugyanabban a boltból? Mert lehet h kifogtál egy hibás szériát. Vagy esetleg olcsót vettél ami nem ok nélkül olcsó. Itt pl. 2 fajta van, speckó szerint mindkettő 250V/2A, csak az egyik nettó 2000 Ft, a másikból pedig kettő darab kerül nettó 375-be. Lehet nem véletlen a különbség. Bár erre meg 10 Ampert írnak és nettó 300 alatt van, szóval a fene se érti.
Illetve egy ötlet: nincs véletlenül kisgyerek aki jó játéknak találná ezt? Illetve kutya, macska, vadászgörény, mosómedve, stb. szintén "okozhat" ilyen problémát.
Aha szimulációban így csináltam és ott működött minden, közben egy elég érdekes jelenséget tapasztaltam.
A meghajtó ic-ig minden rendben van az IGBT-k gate-je szépen megkapja a "harmonikázó" jelet, de valamiért az összes IGBT lassan reagál mintha nem tudna olyan gyorsan ki-be kapcsolni és egy teljesen más jelalak van a kimenetén (terhelés nélkül szabad kimenettel). Kipróbáltam egy 20kHz-es 50% kitöltési tényezőjű négyszögjelet küldtem rájuk és minden IGBT csak simán be van kapcsolva meg sem próbálnak kikapcsolni, pedig a gatek megkapják a négyszögjelet. Sőt +15V -12V-tal kapcsolgatom őket. IRG4PC30UD van 3 fázisú hídként, amik azért 40kHz-ig is mehetnének. Teljesen rejtély számomra mi a fene történik. A 3 félhíd bekötését ellenőriztem a 10k ellenállás ott van a C és E között, a bázis előtt 10R ellenállás és TLP250-el hajtom őket. Valami ötlet? (Holnap letesztelem az IGBT-ket, de nagyon furcsa helyzet ez.) A hozzászólás módosítva: Feb 23, 2017
Gyermek már felnőtt, kistestű yorki van a lakásban de a villanykapcsolási tanfolyamot még nem végezte el
és igaz, hogy az olcsóbbik (320 Ft) húzókapcsolót vettem ugyanabból a boltból.Néztem a linket, a 10 A-es az elírás szerintem, el is olvadna a zsinór a kezemben ha egy 2 KW-os motort próbálnék elindítani
A bekapcsolás pillanatában biztosan sokkal több folyik egy pillanatra. Olyan 50 A körül, vagy több is. Soros huzalellenállást és egy biztit neki!
Elírtam a 10k ellenállás a G és E között van és a gate előtt a 10R.
Hát akkor szerintem próbálj meg más típust máshonnan, akár drágábbat. Azért egy kapcsoló nem egy rocket science, biztosan van belőle megbízható is. De lehet hogy a legtöbb boltban ugyanazt az egyhurkapálcás gagyit változatos neveken (lásd: *830* multimeter).
Pedig földhurok. Kösd össze a bemeneti csatin a jelet a földdel, és úgy kösd a hangkártya földjére, úgy már hallani fogod a zajt, ami a bemeneti kábel földjén esik. Megszűntetni pedig egy légrés nélküli ferrit magon történő pár menetes áthurkolással tudod, kivéve ha nagy DC áram is folyik, mert az telítésbe viheti. Mérj előbb DC-t is!
És igen, ha nem földet kötök össze földdel hanem a bemenet egyik meleg erét érintem a hangkártya földjéhez akkor előjön a zaj. Köszönöm!
Három gagyi műszerrel mértem, kettő szerint nincs áram, a harmadik szerint 0,1 uA folyik, amit mérési hibának tekintek. Majd szerzek ferrit, mert jelenleg USB-s hangkártyával nincs érzékelhető probléma. Egyébként hogy hurkoljam át rajta? Egyben a kábelt, vagy csak a két meleg eret, vagy hogyan? |
Bejelentkezés
Hirdetés |







, több típusú fettel is kipróbáltam. Ezért akarom kipróbálni a fet driver-el. Ami bosszantó hogy 400ft alkatrészért 1500ft postát kell fizetni 
Azt hiszem már a 4-ik kapcsolót cseréltem. Nem értem, alapjáraton kb. 115 mA AC a fogyasztás, próbáltam csúcsokat mérni indításnál, akkor sem haladta meg a 650 mA-t.




