Fórum témák
» Több friss téma |
- Ez a felület kizárólag, az elektronikában kezdők kérdéseinek van fenntartva és nem elfelejtve, hogy hobbielektronika a fórumunk!
- Ami tehát azt jelenti, hogy a nagymama bevásárlását nem itt beszéljük meg, ill. ez nem üzenőfal! - Kerülendő az olyan kérdés, amit egy másik meglévő (több mint 17000 van), témában kellene kitárgyalni! - És végül büntetés terhe mellett kerülendő az MSN és egyéb szleng, a magyar helyesírás mellőzése, beleértve a mondateleji nagybetűket is!
Ha 2,6V. az mélykisülésközeli állapotot jelent.
A lámpa világít valamennyire? Töltője válogatja, hogy mit jelent a zöld fény. Jelentheti azt is, hogy nincs töltőáram, mert nem érintkezik. Lassan, C/20 árammal töltsd, amíg 3V fölé nem emelkedik az akku feszültsége, utána mehet normál töltéssel.
Köszi a gyors választ ...
Semmilyen életjelet nem ad a lámpa ( azért vádolták meg kapcsolóhibával...) Tulaj szerint a zöld fény teljes töltöttséget jelent. (vagy lehet azt jelzi az akku nem kér több áramot?) Megpróbálom másik akkuval a lámpát, illetve egy másik töltővel megtölteni a cellát ... A hozzászólás módosítva: Máj 27, 2019
Másik töltő? A töltésvezérlésnek a lámpában illene lenni. Csak másik akkuval próbáld, vagy szabályzott töltővel ( például TP4056 )
Ja "szerinte" fel van töltve, mert nem vesz fel áramot...
A valóságban meg valószínűleg rossz a töltőkör, és már hullára merült az akksi.
2.6V mélykisülés. Próbáld feltölteni, hátha magához tér. Ha sokáig tud világít feltöltés után, akkor nézd meg, miért nem töltődött fel az akksi. Új akksit én csak akkor raknék bele, ha a jelenlegi tönkre van menve (amit még nem tudunk biztosra).
Nekem is van 18650-es cellával működő rúdlámpám. Annak a töltője olyan, hogy zölden világít, ha nincs benne akku. Ha beleteszek egy lemerült, de jó akkut, akkor pirosan világít, míg fel nem töltődik. Utána átvált zöldre. Két töltőhely van benne, függetlenek egymástól, csak egy cellát is lehet tölteni.
Szerintem, ha beteszik a cellát a tölőbe, és zöld lesz szinte azonnal (vagy át sem vált pirosra) és közben a cellafeszültség 2,6V, akkor az a cella (vagy a töltő) halott...
Kis megerősítést szeretnék kérni hogy jól gondolom-e. Van egy kis áramú reed relém ami jelenleg csak jelet kapcsol. Ez a reed relé fix, és csak egyetlen kontaktusa van. Viszont szeretném hogy ez a reed relé a jelen kívül egy villanymotort is kapcsoljon. Arra gondoltam, hogy a reed relé működtetné egy másik kis relének (DPST) a behúztekercsét, és ez kapcsolná a jelet, valamint a másik érintkezőjén egy SSR-t (ami pedig a motort kapcsolná). Azért gondoltam így, és nem egyel kevesebb reléből megoldani, mert ahogy látom a legtöbb relénél meg van adva valami minimális terhelő áram, ezért ha olyat választok ami mondjuk egyik érintkezőjén kapcsolná a motort az nem lenne jó a másik érintkezőjén a jelhez.
A hozzászólás módosítva: Máj 27, 2019
Több információ kellene nekem, hogy egyértelműen megerősíthesselek.
Ha én csinálnám, az SSR-t nem relé érintkezője vezérelné, hanem az az elektronika, ami a reed relét (feltéve, ha elbírja). A reed relé nagyon kis áramok (pA nagyságrendű) kapcsolására is alkalmas, meghagynám abban a funkcióban, amiben eddig volt.
A normál SSR-ek 5...24V tartományban működnek.(Pár mA áram kell csak a vezérléshez)
A reed relé tekercsével kösd párhuzamosan az SSR vezérlő bemenetét, működnie kell.
Köszönöm a válaszotokat. A reed relét nem elektronika működteti, hanem egy mágnes, ugyanis egy áramláskapcsolóhoz tartozik. És most kimértem, valójában nem is jelet kapcsol, hanem 24VDC 18mA-t. Ezt mondjuk megnézhettem volna hamarabb is mert így már találok olyan relét ami egyik érintkezőjén tud 24VDC/18 mA-t, a másik érintkezőjén pedig egy 230VAC/2,5A-es induktív terhelést kapcsolni.
Tehát nem reed reléről van szó, hanem egy kontaktusról. Ebben az esetben nem fér el mellé még egy?
Minimális áramot szerintem nem kell annyira komolyan venni...
Nem méregetek vele 400V-ot, max nagyon ritkán 230V-ot. A végső megoldás proli007 rajza szerint készült, amiben már opto nincs. A touch-ot kifejtettem, miért szeretném. Bár nem tudom, hogy miért fáj neked az átalakítás... A világítás ebből csak azért hiányzik gyárilag, hogy azt az eggyel drágább készülékben plusz funkcióként el tudja adni a gyártó.
A műszer elromlott, amikor bekapcsolva felejtettem, az elem lemerült és megfolyt kicsit, ezzel megmarva a nyákot egy helyen. Szétszedtem és megcsináltam, viszont így ezt a hiányzó funkciót is pótoltam az automata kikapcsolással együtt.
De, az reed relé. Nem igazán tudnék mellé rakni még egyet. De most nézem hogy még egy 30A-es relének is a minimális kapcsoló áramát (ami az adatlap szerint 10V/10mA) jóval meg tudom haladni. Bár abban igaza van Gaflynak hogy nem biztos hogy ez annyira számít. Köszönöm még egyszer a segítségeteket.
Nem szeretnék offolni, de ehhez kellett ha valakit érdekel: van egy röntgencső (egy röntgen fotoelektron spektroszkópon), aminek gondoskodni kell a hűtéséről. Ezt valaki előttem még így oldotta meg: Bővebben: Link A rendszerben van egy áramláskapcsoló, ami lekapcsolja a röntgencsőről a tápot ha leáll a vízáramlás valami miatt. Ez megakadályozza hogy leolvadjon a röntgencső. Illetve vízérzékelők vannak a földön, hogy ha folyna a víz, akkor egy mágnesszelep lezárja a vizet. Ezt a rendszert próbálom átalakítani zárt, cirkulációs rendszerűvé hogy ne pazaroljuk a vizet. Az áramláskapcsoló továbbra is megmarad, viszont előfordulhat olyan esemény, hogy a víz elfolyik a rendszerből (elvégre a röntgencső miatt a keringtetett hűtővíz nagy feszültség alatt van és simán korrodálódhat meg ívet húzhat valahol) de a szivattyú továbbra is működne. A zárt rendszerben 3L víz van és simán elfolyhat a víz úgy, hogy nem éri el a vízérzékelőket ami lekapcsolhatná a szivattyút. Viszont ott az áramláskapcsoló ami simán lekapcsolhatná a pumpát is. Az áramláskapcsolónak viszont csak egy kimenete van és ezt dupláznám meg egy relével. Azért elég kritikus dologról van szó, ezért vettem figyelembe hogy megadják a relék adatlapjain a minimális kapcsoló áramot. Tudom hogy ez nem hobbi téma, de sajnos az akadémiai szférába már egyáltalán nem akar senki jönni dolgozni (állítólag régen még dolgozott itt mechanikai műszerész, elektroműszerész) ezért kénytelen vagyok megtanulni esztergálni, villanyt szerelni, vizet szerelni, programozni a vegyészet mellett, mert más nem csinálja meg. Ez már túl mutat a topikon, de a relés kérdésemre amivel idepofátlankodtam a kezdők topikjába, arra választ kaptam és azt köszönöm mindenkinek
Két lehetséges megoldás:
Reed+relé Reed+relé+ssr A hozzászólás módosítva: Máj 28, 2019
Nekem nem fáj! Legfeljebb Neked!
A biztonság kedvéért nézd meg, hogy a mérő bemenetek hogyan vannak leválasztva a műszerben! Ha mondjuk úgy mérsz, hogy a műszer "COM" csatlakozójára a 230V fázisa kerül, az nem-e a műszer elektronikájának a test pontja, és a touch mennyire van elszigetelve a testtől? Megrázó élmény lehet, ha ott nincs megfelelő leválasztás, szigetelés! A hozzászólás módosítva: Máj 28, 2019
Szia!
Mellékeltem a műszer rajzát. A COM a test ponton van, ahogy írtad. A touch pedig a TTP223-as touch vezérlő IC hármas lábára megy, ami a testtel egy 33pF-os kondival van összekötve. Az érintő panel a képen látható helyre lett elhelyezve. A nyák és a burkolat között. Itt nem ér semmihez, illetve el van választva a fizikai érintéstől is. De más megoldásában az érintő fóliát a két burkolatot összepattintó horonyba rakták a fotók alapján. Gondolkodtam, hogy oda tegyem én is, de nem akartam ezért megfaragni a házat első körben. De ha szükséges, átrakom és úgy mindentől el lesz választva. Szerinted ez nem jó megoldás? Ha nem jó, akkor tudsz javasoli olyat, ami biztonságosabb?
Szerencsétlen esetben a 2-as lábon ott a fázis...
A mellette lévőn ott a touch ... a kettő között meg kb 1mm ... Hát én nem érnék hozzá, hacsak a touch nincs legalább 1000V-os szigetelésű!
A touch a kéztől kb 4-5mm távolságra van. A kettő között elég vastag műanyag burkolat és légrés van. Ezen keresztül normál esetben az általad írt esetben sem húzhatna át fázis szerintem. Ha megnézed a fotót, akkor látszik, hogy ha a készülék tetejét megérinted, akkor attól még elég messze van a touch érintkező lapja. Csak abból tudok kiindulni, hogy a szigetelt csavarhúzónak, ami 1000V-ra van hitelesítve, annak is vékonyabb a műanyag köppenye, mint a multiméter burkolata.
Sziasztok!
Helycsökkentés érdekében lehet használni IRFB4233PBF mosfet -et relé helyett? Lámpát (csillárt) kapcsolna. Itt biztonsági szempontokra gondolok... A hozzászólás módosítva: Máj 28, 2019
Nem lehet.
Mi vezérli (érintésvédelmi szempontból) a relét/fet-et?
A fet DC-re való, esetleg AC-t úgy tudsz hogy egy graetz átlójába teszed a fet-et, de a vezérlés felé nem lesz galv. leválasztott. Ha fontos a leválasztás, akkor vezérelj optotriakot, és azzal egy rendes triakot. Optotriakból van nullátmenetes, és nem nullátmenetes...
Ha a szenzor a műszer burkolatán belül van, és azt nem faragod meg, akkor látatlanban megfelelő lesz.
Mindenképp úgy lesz. Nem akartam a házat átalakítani. Eredetileg egy sima nyomógombbal szerettem volna megoldani a funkció kapcsolásához az adott láb testre húzását, de nem találtam szimpatikus gombot, illetve a házat se szívessen fúrtam volna ki.
Mindenesetre köszönöm a figyelmeztetést!
Lomtalamításból szereztem egy junoszt 402b tévét de a c121 füstöl. Elektrotanyáról leszedtem a szerviz rajzot de mekkora ennek a kondinak az értéke? Zárlatra gyanakszok.
A hozzászólás módosítva: Máj 29, 2019
Szia!
Tegyél bele helyette 470 mikroFarad 25 Voltos elektrolit kondenzátort. De jó a 16 Voltos is. A kondin 12Volt feszültségnek kell lennie. Ha ennél több hibás a stabilizátor a táprészben. Sok sikert. Üdv. A hozzászólás módosítva: Máj 29, 2019
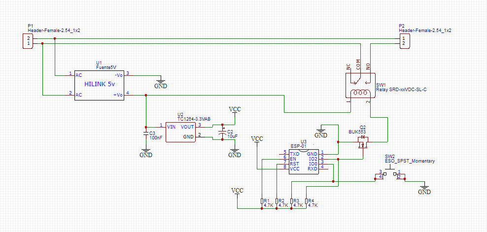
Sziasztok!
Nem NYÁK-terv, ugyhogy ide tesze.... Elviekben jó? Egy ESP-01 el vezérelt villanykapcsoló A hozzászólás módosítva: Máj 30, 2019
Én raknék még egy védődiódát a reléhez.
Bővebben: Link
Én a FET gate és a uC pin közé egy kisebb, 100 Ohm körüli áramkorlátozó ellenállást is betennék.
|
Bejelentkezés
Hirdetés |















