Fórum témák
» Több friss téma |
- Ez a felület kizárólag, az elektronikában kezdők kérdéseinek van fenntartva és nem elfelejtve, hogy hobbielektronika a fórumunk!
- Ami tehát azt jelenti, hogy a nagymama bevásárlását nem itt beszéljük meg, ill. ez nem üzenőfal! - Kerülendő az olyan kérdés, amit egy másik meglévő (több mint 17000 van), témában kellene kitárgyalni! - És végül büntetés terhe mellett kerülendő az MSN és egyéb szleng, a magyar helyesírás mellőzése, beleértve a mondateleji nagybetűket is!
https://www.dvl.hu/motorindito-kondenzator-meretezese-47
https://www.gyakorikerdesek.hu/elektronikus-eszkozok__haztartasi-ge...etezni A hozzászólás módosítva: Jún 12, 2019
Szia
Nekem is ez a rajz van. Köszi. Megnézzem.
Sziasztok!
Lenne egy kérdésem, elkó kodival kapcsolatban: Rendeltem valamihez csere kondit. 10µF 50V Viszont amit kaptam az egy pici kondi, amit ki kellene cserélni az pedig elég nagy. Az értékek egyeznek, csak a kondi mérete nem. Ennek van valami jelentősége?
Lehet, hogy van. Lehet az eredeti esetleg nem polarizált, vagy valami nagyo régi, nagy áramú, esetleg magas hőmérsékletre készült.
Amíg nem tudjuk, milyen volt az eredeti, és milyent kaptál helyette, milyen alkalmazásban használták, felelősségel csak egy határozott talán lehet a válasz.
Ez egy régi CRT monitor sorkimenőjénél van.
Csatoltam egy képet. A bekeretezett részen van a panelen az eredeti és rajta az új, kicsi.
Ami benne van az bipoláris, nem lehet helyette sima elkót betenni, erre ügyelj!
Ohh és tényleg, nem figyeltem a jelölést amikor összeírtam a kondikat.
Pont ez az egy bi, az összes többi uni. Jó kör lesz egy ilyet szerezni ![]() Köszi a figyelemfelkeltést!
Jó szerencsét, fugyula! Melyik országban szeretné használni a motort?
Sziasztok, távirányítóba megelégeltem, hogy havonta kell elemet cserélni (ez egy légegér android boxhoz, rádiófrekvenciás távirányító).
2db AAA elemmel működik ezt próbálnám meg lecserélni valamilyen tölthető elemmel. Találtam litiumos tölthető akkukat amik 1.5V-osak de darabja minimum 1200ft. Nekem sok árban, akkor már a többi távirányitóba is kicserélném az elemeket. Olcsóbb alternatívaként találtam egy 10440 tipusú Li-ion akkut 3.7v és a mérete AAA. Mit kellene mellé sorba kötnöm, hogy 3V-ot kapjak (a 2. ceruza elem helyére betenném ezt az ellenállást vagy diódát)? akku: 10440 li-on
Ha az akkuban van túlmerülés elleni védelem semmi nem kell oda. Az a pár tized volt nem okoz problémát.
A hozzászólás módosítva: Jún 13, 2019
Sziasztok.
Ezt a jeladót szeretném kiváltani egy elektronikával. Egy digitális kilométer óra jeladója. Bele szeretnék tekerni kb 1300 km-ert. Mivel erre a menüjében semmi lehetőség nincs így gondoltam egy 555-ös ic vel talán megoldható lenne. Ha igen akkor hogyan? Három vezeték megy a jeladótól az óráig, egy pozitív, negatív, meg a jelvezeték.
Ilyet se láttam még. Mindenki más inkább visszafelé tekeri az órát. A hozzászólás módosítva: Jún 13, 2019
![]() Számítottam erre a kérdésre. Bele is akartam írni, hogy miért előre akarom tekerni. Egy null kilométeres digit óra és a másikba ami rajta volt abba is kb 1300km van és szeretném ha onnan számolna ez is tovább.
Sorba kötsz nyitóirányban egy 1N400x diódát a 3.7V akkuval, akkor 0.6V esik a 3.7V-on, lesz 3.1V. Az akku pozitív kivezetésére kötöd a dióda nem jelölt oldalát, csíkkal jelölt oldala a kimeneti pozitív. Pontosabban a 0.6V hőfüggő, kb. 0.1V változás lehet a nyári meleg és téli hideg között.
Az ilyen jeladó kimenete sokféle lehet, pnp, npn, nyitott kollektoros, stb. A fogadó bemenet sem ismert. Tehát kevés infó van a dologról. De nagy valószínüséggel az 555 ic. megtáplálva a jeladó tápról, és kimenete egy ellenálláson keresztül a jelvezetékre megy, az jó lehet. Az ellenállás értéke először 1K, ha nem jó, lehet csökkenteni. Ezt védelemnek gondoltam, mivel kevés az infó. Az 555 frekvenciája lehet probléma, nem tudni milyen gyors jelet tud feldolgozni a fogadó áramkör.
Szia!
Esetleg próbáld mechanikusan. Nézd meg hogy mi adja a jelet. Mágnes, esetleg valamiféle rés stb. és azt próbáld modellezni egy villanymotorra szerelt tárcsán. A hozzászólás módosítva: Jún 14, 2019
Ha mágnes szaladgál előtte, akkor tegyél az 555 kimenetére egy elektromágneset...
LiIon helyett keress LiFePO4 akkut. Egy darab tökéletesen helyettesít 2db AAA cellát. Mindössze a töltése jelent némi gondot - TP5000 alapú töltőt keress, az átállítható LiFePO4 üzemmódra.
Egy pici motor és mágnes. Aztán hagy pörögjön nem kell ezt túltolni.
Igen egy kis mágnes szaladgál előtte amit a küllőre vagy a felnire kell valahova rögzíteni.
Idézet: „Mágnes, esetleg valamiféle rés stb. és azt próbáld modellezni egy villanymotorra szerelt tárcsán.” Erre gondoltam én is mert ez lenne a legegyszerűbb de 555-böl van itthon egy maréknyi és azért gondoltam rá, hogy azzal meg lehetne oldani. nagym6 kipróbálom ezt is amit írtál. Megépítve van egy ilyenem erről az oldalról ami szépen működik is, ez akár jó lehet erre a célra ha az NE555 3-as lábát a jelvezetékre kötöm?
Induktív szenzor.
Ha van funkciógenerátorod, pikk-pakk bele lehet dörrenteni a hiányzó impulzusokat ![]() A funkciógenerátorról négyszögjellel meghajtod a bemenetet (Offset állítás kell, nulláról induljon a jel) 5Vp-p-ról már menni fog.
Így működik az is, amikor visszapörgetik az autók óráját? Átfordul nullára, majd raknak még bele 100ekm-t, és kész?
A hozzászólás módosítva: Jún 14, 2019
Szia! Mielőtt oszcillátort építenél, csak így ideiglenes jelleggel, nézz szét a YouTube-on - példa.
Erősítő, előtét ellenállás, elektromágnes és már kész is a jeladó.
Sziasztok!
9.6 voltos akkus furónál egy K2049 FET-et mennyire ildomos egy IRLZ34N-el helyettesiteni? Az egyik 60V 50A a másik 100V 30A..
Biztos menne vele, egy darabig.
A békesség kedvéért inkább az áram legyen több mint a feszültség. Megszoruló, lefogott motor nagy impulzusokat felvehet. A hozzászólás módosítva: Jún 14, 2019
A FET soros ellenállása legyen a lehető legkisebb!
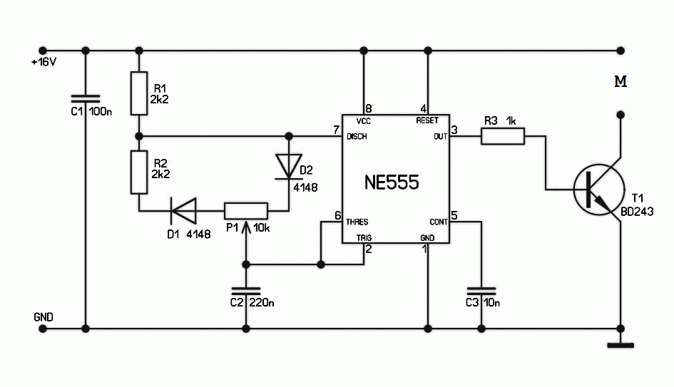
Astabil multivibrátorra gondoltam, itt van a számítása is:Astabil 555
De mint írták ha van funkciógenerátorod, akkor azzal a legegyszerűbb.
Sajnos funkciogenerátorom nincs, csak az a ventillátor szabályzó amit linkeltem.
Akkor kipróbálom az astabillal, azt pillanatok alatt össze lehet dobni még dugdosós panelen is. Köszönöm.
Szia! Pedig van, aki előre tekeri(tekerte)! Régebben sok kis áramkört csináltam 555-tel. Kamionosok, buszsofőrök használták a régi lenyíló elejű papírkorongos tachográfhoz. Munka végén pl. takarításkor rákötötték, és álló helyzetben mutatott a km-óra pl.120-at és számlált előre a számláló, mintha 120-al mentek volna. Erre az útra jutó gázolaj plusz volt, leszívták. Csak minden nap 15-20 percet menjen a tekerő, havi szinten mennyi gázolaj?! Otthon ingyen ment a Golf
, meg még el is adtak. Egyszer egyik haver kamionos hozott egyet, 15eFt körül vette. Belenéztem, egy lecsiszolt tetejű IC és pár alkatrész. Persze 555 volt ránézésre! Én utána 3ezerért adtam, vitték, mint a cukrot, így is megérte. De ez már több, mint 15 éve volt, akkor talán még nem ellenőrizték ennyire a vezetést? Nem tudom, az ő gondjuk volt A hozzászólás módosítva: Jún 15, 2019
|
Bejelentkezés
Hirdetés |















