Fórum témák
» Több friss téma |
- Ez a felület kizárólag, az elektronikában kezdők kérdéseinek van fenntartva és nem elfelejtve, hogy hobbielektronika a fórumunk!
- Ami tehát azt jelenti, hogy a nagymama bevásárlását nem itt beszéljük meg, ill. ez nem üzenőfal! - Kerülendő az olyan kérdés, amit egy másik meglévő (több mint 17000 van), témában kellene kitárgyalni! - És végül büntetés terhe mellett kerülendő az MSN és egyéb szleng, a magyar helyesírás mellőzése, beleértve a mondateleji nagybetűket is!
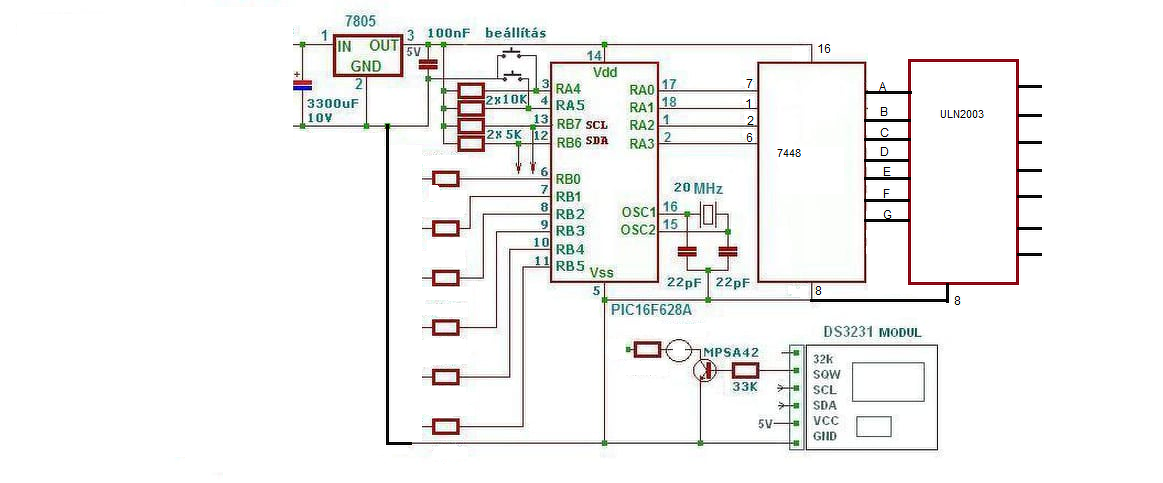
16f628 az óra agya, a programot nem tudom módosítani.
A kijelző tápfeszültségével variálhatsz - amennyien a vezérlőtől elválasztott tápellátása van.
Tehát nagy LCD kijelzős óra.
Kellene a kapcsolás (ahogyan már előttem ketten is mondták), hogy okosat tudjunk mondani...
Én LED-esnek nézem. Ilyenformán a LED-ek tápjába PWM-mel való beavatkozással biztosan megoldható a fényerő-szabályozás (azaz inkább vezérlés
Azzal szeretnék variálni. A vezérlőpanel külön kapja a tápfeszt.
LM317-en gondolkodom azzal viszonylag egyszerűen megoldható lenne. 10-15 volt között a szabályzás.
Én inkább PWM-mel csinálnám. Tisztább, szárazabb érzés, mert könnyen realizálható egészen széles dinamikatartomány és a szemnek tetsző "linearitás". Simán csak a tápfeszt változtatva csalódni fogsz
. Van ilyenben tapasztalatom.
Igazándiból a másik lett volna érdekes, ahová a kijelzők közös anódja megy.
De ránézésre igy is jó lehet akár, PWM és programkód módositás nélkül.
Mire gondolsz? Az anódoknak a kapcsoló tranzisztorai nincsennek megrajzolva. Közös anódos kijelző.
Tudom. Na azt kell lentebb venni, ha jól értem...
Igen de szeretném automatikusan megoldani.
És ránézésre lehet is...
Ámbár azt a közös anódos tranzisztoros meghajtást még nem láttuk, hogy mennyire lehet lentebb menni (szerintem nagyon).
Ha csökkentem a tápfeszt akkor szépen gyengül a fényerő is. proli007 rajzát mindjárt megépítem és kipróbálom hozzá.
Sziasztok
Tudna valaki olyan smart eszközt ajánlani ami -30 fokban is tud páratartalmat mérni?
Sziasztok! Vásároltam ma egy KKO-20-0494 20 A-OS Irányváltós kapcsolót 3 fázisu villanymotorhoz ,nem sikerült bekötnöm ,az a kérdésem ,hogy valaki nem tudná megmondani az adatokból ,hogy ez valóban 3 fázisu kapcsoló? köszi a válaszokat!
KK0 és nem KKO. Amit vettél, az egy fázisú, segédfázisú villanyomtorhoz jó. Neked a KK0-20-6008 -as kapcsoló kell.
Hello! Adatlap szerint egyfázisú segédfázissal rendelkező motor irányvűétűsűra és indítására szolgál. 4. oldal bal alsó..
Üdvözletem! Ki tud valamit e "Mérő táskáról"? Ismerőseim szerint telefon vagy egyéb kábeles műszer lehet. Autó nem annyira....
Bővebben:https://www.vatera.hu/kb-900-teszter-tone-generator-cable-...4.html
Hello! Én semmit, de az ismerősödnek igaza van..
Én ránézésre azt mondanám, hogy a BRG használhatta a a BRG FMxxx adó-vevők kezelőegységét és az adó-vevőt összekötő kábel tesztelésére. Legalábbis azon a kábelen olyan csatlakozó van mint a mérőtáskán.
Az "előélete", "anamnézis" ott az oldalon...
Az egész 1 diplomata táskába építve. Az előlapon egyes funkciók neve! Több funkció van, azok mind külön-külön nyákra építve. Sajnos a neten semmit nem találtam egyik felirat szerint sem! Kibontottam, tisztítottam. Silicon + Anticorrosion ... Kicseréltem a korrodált 2,7 mm-es panel-rögzítő csavarokat. A "tasztatúra" (szak nevét nem tudom) a korrózió miatt "beállt". A fotón látni, hOGY "benyomott" állásban van. Bizonyára ez is cserére érett. Több "dugós" aljzat + 1 "mázsányi" mikrókapcsoló, ezek működnek, fizikailag... A panelek valószínűleg nem károsodtak. 12 Voltos akkumlátorról vagy tápról működhetett, a Frekvenciamérő digitje + néhány LED világít. Nem nagy széria lehet! Igyekszem felkutatni előéletét. Valaki (magyar) csak tervezte, valaki megépítette és valaki(k) használta... Dokumentum nélkül nem könnyű rájönni használatára sem... Kinek van ötlete? A hozzászólás módosítva: Máj 27, 2020
Moderátor által szerkesztve
Üdv!
Egy kondenzátorokkal kapcsolatos szerintem kezdő kérdéseim lennének. 1. Van egy UPS-em, amit egy auto akkura kötöttem rá. A toldó kábel hossza 2x1,5m, átmérője jó hüvelykujjnyi. A kérdés: A UPS gyári kábel és a toldó kábel közé érdemes e kondenzátort berakni? Mekkorát? 2. A mellékelt képen, a kondenzátort lehet e fektetni (soros adat sávok - SPI/UART köztük GND) vagy csak olyan helyen, akkor végig csak föld (GND) van?
Szerintem:
#1 Nem kell. #2 El lehet fektetni.
Sziasztok!
Annyira kezdő vagyok, hogy épp csak forrasztani tudok, azt is bénán.... A dinamós kerékpáromra szeretnék "álló" világítást ( ha megállok akkor is világít 2-3 percig) Tanácsot kérnék,hogy és mit kéne összerakni ehhez. A dinamó 6V és 3W és 1 db led van a lámpában. Előre is köszönöm!
Szia. LI-ON akkus megoldás a legegyszerűbb. A 4,5 - 6V (ugye a dinamó feszültsége fordulatszámfüggő) pont elég a töltőáramkörnek ami töltené az akkut. Az idő kritikus tényező vagy egyszerűen elég ha csak elég ha ennyit világít? Ha az akku kapacítására bízod az ídőt akkor kéne tudni mennyi áramot vesz fel a led... De szerintem arra a 3 percre amíg megállsz egy lámpánál bőven elég egy használt de még "működő" mobiltelefon akku is. Talán én kiegészíteném egy szürkület kapcsolóval is, és akkor nem is kell vele foglalkozni. Az akkut állandóan töltené a dinamó, de a led világítani csak szürkülettől világítana amikor szükség van rá.
Megépítettem, annyi kérdésem volna hogy a 20k-s ellenállás változtatásával tudom a fényerőt beállítani?
Ha arra gondolsz, hogy a maximális fényerőt, akkor sajna azt nem lehet állítani. Mert egy adott fényerő felett, már leáll a PWM és teljes tápot ad ki. A 22k arra szolgál, hogy sötétben ne legyen a kijelző is sötét. Az 1k pedig azt határozza meg, hogy hol ad ki teljes fényerőt. De mint látod ez nem egy mikrokontroller. Mert Neked, egy egyenes meredekségét kellene a fényerővel arányosan változtatni. Meg limitálni az alsó és felső értéket. Azt meg néhány alkatrésszel nem igazán lehet.
Esetleg a CDS-el soros ellenállással próbálkozhatsz.. A hozzászólás módosítva: Máj 27, 2020
Nézd meg "rendesen" a lámpádat
![]() Ha mostanában vetted akkor benne van gyárilag ez a trükk ... Egyébként kár akkuval bonyolítani, egyenirányítasz -> jó nagy kondi (van erre a célra 0.25, 0.5 sőt 1 F kapacitás is) némi áramkorlát a LEDnek és |
Bejelentkezés
Hirdetés |






. Van ilyenben tapasztalatom. 






