Fórum témák
» Több friss téma |
- Ez a felület kizárólag, az elektronikában kezdők kérdéseinek van fenntartva és nem elfelejtve, hogy hobbielektronika a fórumunk!
- Ami tehát azt jelenti, hogy a nagymama bevásárlását nem itt beszéljük meg, ill. ez nem üzenőfal! - Kerülendő az olyan kérdés, amit egy másik meglévő (több mint 17000 van), témában kellene kitárgyalni! - És végül büntetés terhe mellett kerülendő az MSN és egyéb szleng, a magyar helyesírás mellőzése, beleértve a mondateleji nagybetűket is!
Sziasztok!
A képen látható kondit mivel tudom ki váltani? Ruszki fúróba volt benne
Sziasztok!
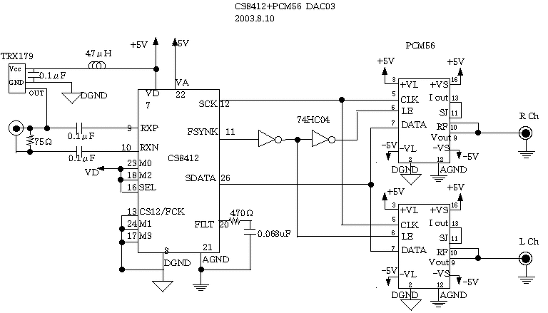
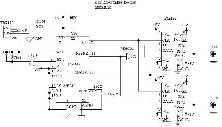
Meg tudnátok mondani, hogy a két csatolt kapcsolás közül melyiken helyes a 74HC04 inverter bekötése és hogy egyáltalán van-e lényegi különbség közöttük? Ha jól látom az egyiken a jobb oldal kapja az invertált jelet, a másikon pedig a bal. Van ennek jelentősége a gyakorlatban? Másik kérdésem a digitális és az analóg tápra vonatkozna: tervem szerint a CS8412 és a 74HC04 kap egy külön 7805 feszültségszabályzót, a két PCM56P pedig egy külön 7805-7905 párost (egy darab két szekunderes trafóról táplálva az egészet). Itt a digitális és analóg tápot hogyan kell pontosan szétválasztanom? Elegendő, ha a feszültségszabályzótól kezdve külön úton viszem a digitális és az analóg tápágakat és később már nem közösítem őket sehol sem, vagy ennél jobban szét kell őket választanom?
Vagy ilyenre, ez 47 nF 310V AC Bővebben: Link
Hova volt kötve? Nagy valószínűséggel zavarszűrő, akkor is működni fog, ha nem raksz be helyette semmit, legfeljebb jobban zavarja a körzetében a rádiózást.
Nagyon köszönöm az infókat. Végig tanulmanyozom.
Ismét köszi.
Azt nem tudom mert már mokolták a gépet sajnos de van egy sejrésem hogy a párhuzamosan a kapcsolóval
Sziasztok!
Egy kis segítségre lenne szükségem! Olyan szakit keresek, aki tud 3 fázisú váltó feszültségre teljesítményt számolni. Létezik ilyen emberke itt a fórumon? ![]() Ez lenne a kérdésem: https://drive.google.com/file/d/1amUCEnmTEXXEegfoxEDoI-2GtyUUZppf/v...haring A hozzászólás módosítva: Márc 6, 2023
Elég egyszerű, gyök3xUxIxcosfi, ellenállláson cosfi az 1, mivel szimmetrikus, a teljesítmény is szimmetrikusan oszlik el.
Áram az ugye lenne P=IxIxR, de 2 fűtőelem sorban nem lesz már 1500W-os mondjuk, szóval annál kevesebb, úgy számolj 2 fázis között 192.4ohm van és arra az áramot. A hozzászólás módosítva: Márc 6, 2023
Szia! A " szamár" képlet (bocs ezt így hívják ) Amit letakarsz , azt számolod
U -------- I x R 1 fázisú teljesítmény P= U x I x ( cos fi, induktív terhelésnél mindig kisebb mint 1 ) 3 fázisú teljesítmény = négyzetgyök 3 /1,71/ x U x I x cos fi /Ohm-s terhelés , itt 1 / bocs a karaktereket nem tudom hogy kell ide varázsolni U = feszültség /itt 380 V / I = áramerősség >>>> I = 380 V / 192,4 Ohm = 1,975 A R = ellenállás / itt 2 x 96,2 Ohm / = 192,4 Ohm P = teljesítmény >>>>>> P = U x I = 380 x 1,975 A = 750 W Mindig 2 fázis között R-S , R-T , S-T ennyi a teljesítmény A háromfázisú teljesítmény ebben a kapcsolásban : 1,71 x 380 x 1,975 x 1 = 1283,355 W Csak zárójelben jegyzem meg , ha ez iskolai példa akkor rendben van , ha megvalósításra kell a számolás, akkor felesleges sorbakötni ennyi fűtőbetétet, szerintem. De lehet 50% - 100% teljesítményszabályzást csinálni.....
Köszönöm szépen!
Végre valaki aki tudott segíteni!
Csak érdeklődve kérdezném meg, manapság már nem 400V -al kéne számolni?
Remélem 50 év távlatából jól emlékszem a képletekre ......
De lehet azzal is, kicsit emelkedik a teljesítmény. Én még a régi beidegződés szerinti értékkel számolok , mert a 400 V nincs meg mindig a "konnektorban"
Az igaz, én is inkább csak azért kérdeztem, mert ha házi feladat, akkor talán érdemes figyelembe venni a hivatalos (elméleti) feszültséget ha jól sejtem. Bár ezt majd elektromos eldönti.
A hozzászólás módosítva: Márc 6, 2023
Köszönöm neked is a segítségedet!
Sziasztok!
Régebben csináltam egy Rádiótechnika újság alapján egy diszkó villogó stroboszkópot. Az ú alakú csővel, meg a 10uf-es kondikkal nem volt túl nagy a fényerő, ezért raktam bele egy csavart csövet, meg nagyobb kondenzátorokat, nagyobb teljesítményű és kisebb ellenállásokat. Így nagyobbat villan ugyan, de lassú lett. Segítene ezen, ha a nagyobb kondit több kisebb kondiból raknám össze párhuzamosan?
Gondolom volt ott ellenállás is ami töltötte a kondit. Ha a kondi értékét növeled(mindegy hány darab, a méret a lényeg
), nő az idő amennyi idő alatt feltöltődik. Rövidebb idő lesz, ha az ellenállást csökkented, de ezt sem teheted büntetlenül, nagyobb áram fog folyni, valami vagy kibirja, vagy nem... Kapcsi rajz nélkül meg lehet meditálni róla
Valami mintha sántítana itt ...
Ha két fázis közé bekötöm a két fűtőbetétet akkor azokon 750W lesz ... Ha ezt még kétszer megteszem akkor nem 2250W lesz? Idézet: „A háromfázisú teljesítmény ebben a kapcsolásban : 1,71 x 380 x 1,975 x 1 = 1283,355 W” Nem a csillagpontos bekötésnél van ez a képlet?
A csillagpontnál is 2 fázis között van az ellenállás. Ha a csillagpontra nulla kerül , akkor változik a matek.
A példában 380 (400 ) V-t kap a 2 ellenállás , amik önmagukban 380 (400)V-ra vannak méretezve , mivel a kettő sorba van kötve ezért 1 betétre csak a fele feszültség jut.
Ami itt becsapós, a fűtőbetétek adatai.
Plusz a 3 fázisú rendszer sajátossága, nem lehet 3-al beszorozni a két fázis közé kapcsolt teljesítményt. Sajnos nem tudok ide berakni jelleggörbét, azon jól látható lenne a miért. Amit rosszul írtam gyök 3 az nem 1,71 hanem 1,73 ..... A hozzászólás módosítva: Márc 7, 2023
Az általad megadott képlet P = 1.73 * U * I * cos fi helyesen
P = gyok(3) * Uvonali * Ivonali * cos(fi) vagy lehet így is: P = 3 * Ufazis * Ifazis * cos(fi) Ahol a gyok(3) = 1.73 Ohmos terhelésnél cos(fi) = 1 Te az alábbiak szerint számoltál: Uvonali = 380V Ifázis = 1,975 A Ezt a két adatot irtad be a képletbe, ahol Ivonali helyett I fázis árammal számoltál, ez okozza a hibás eredményt. Ebbe a képletbe az Ivonali-t kellett volna behelyettesíteni, ami a betáplálás felől befolyó áram értéke. Ennél a szimetrikus terhelésnél az Ivonali pont gyok(3) * Ifazis, azaz 3,42A, ezt behelyettesítve P = 1.73 * 380 * 3,42 * 1 = 2248W De itt sokkal egyszerübb a két-két fázis közötti teljesítményt kiszámolni, majd szorozni hárommal, azaz a második képletet használni: P = 3 * Ufazis * Ifazis * cos(fi) Ufazis = 380V (Figyelem, nem elírás, ez a feszültség jut deltában a 3-ból egy fázis fogyasztóra, csillagban ez 220V lenne.) Ifázis = 1,975 A (csillagban ez megegyezik az Ivonalival, deltában szimetrikus terhelés esetén Ivonali / gyok(3)) P = 3 * 380V * 1,975 A * 1 = 2251W A kettő eredmény csak a számítási pontatlanság miatt nem azonos. A képletben 380V-tal számoltam, de ma már 400V-tal kellene, csak azért, hogy egyezzenek az adatok a te számításaiddal.
Nálad a két pont ! Hiába na ! 50 év után kissé poros a memória
DDD
Akkor, ha jól értem, nem az a probléma, hogy a nagyobb kondi lassabban tud töltődni, mint több párhuzamosan kötött eredő kapacitásban megegyező kondenzátor, hanem az, hogy az ellenállásokon nem tud annyi áram átfolyni, amennyi a kondenzátor feltöltéséhez kellene!?
Ha nincs teljesen feltöltve a kondenzátor, akkor el sem tudja villantani a csövet? Ez az alap panel, majd ha lesz időm, megnézem, mit buheráltam át rajta pontosan! Stroboszkóp
Az 555 szabályozza a villogási frekvenciát. Ha a cső nem villog a beállított frekvencia szerint, akkor lehet, hogy nincs meg a szükséges 650V a kondenzátorokon. Az ellenállások csökkentésével lehet csökkenteni a töltődési időt. Mivel ez most túl hosszú, néha néha kimarad egy-egy villanás, azért látod lassúnak. Magyarán a pufferkondiknak nincs ideje megfelelő feszültségre töltődni két impulzus közt. Feltéve, ha valóban csak a pufferkondenzátorok értékét növelted, és a hozzátartozó ellenállásokat csökkentetted,
és az időzítő RC tagját nem változtattad. UI.: A villanócsőnek van egy minimum feszültsége ami alatt nem villan, mert a két fegyverzet közt nincs meg a megfelelő feszültség, hogy átugorjon a "szikra". A hozzászólás módosítva: Márc 7, 2023
Haegyformán vannak terhelve a fázisok akkor teljesen mindegy hogy a csillagpontra rá van-e kötve a nulla vagy nincs ... azon ugyan akkora feszültség van ( azaz nincs!
) 0V. Csillag bekötésnél két fázis között két ellenállás van "sorba", de mások a fázis viszonyok rajtuk, ezért nem fele feszültség jut rájuk.
Sziasztok!
Van 4db power ledem hűtőcsillaggal szerelve ami 1w és 2.85-3.85v üzemi feszültségről működik és 350mA. Van egy 15v és 0.4 A táp amiről szeretném üzemeltetni. Kérdésem hogy sorba kötve működhet gond nélkül,vagy kell még egy ellenállást beiktatni? Köszönöm a választ.
Szinre biztos, hogy kell védőellenállás. A táp sem biztos, hogy 15V-ot ad le. A legjobb egy350 mA-es egyszerű áramgenerátor.
|
Bejelentkezés
Hirdetés |









DDD 




