Fórum témák
» Több friss téma |
- Ez a felület kizárólag, az elektronikában kezdők kérdéseinek van fenntartva és nem elfelejtve, hogy hobbielektronika a fórumunk!
- Ami tehát azt jelenti, hogy a nagymama bevásárlását nem itt beszéljük meg, ill. ez nem üzenőfal! - Kerülendő az olyan kérdés, amit egy másik meglévő (több mint 17000 van), témában kellene kitárgyalni! - És végül büntetés terhe mellett kerülendő az MSN és egyéb szleng, a magyar helyesírás mellőzése, beleértve a mondateleji nagybetűket is!
De akkor miért van a subszűrőn be_1 és be_2 jelölés?
OK.
Szóval akkor maradjunk ennél? (x.jpg) , amit itt írtam(#460395)? Csak mert itt van már 39K ellenállás a szűrőn, vagy az nem lényeg, akkor is kell a 10K?
At szeretném kérdezni hogy valaki tud-e felrakni képeket vagy videó linkjét beírni hogy hogyan is kell elkészíteni élőben egy kapcsolási rajzot.Még tényleg kezdő vagyok 14 éves és még most kezdett el érdekelni az elektronika ezért szeretnék segítséget kapni.
előre is kösz
Én pl. sűrűn használom a windows paintjét. Létrehozok pár alkatrészt, ellanállás, tranzisztor, dióda, kondi és másolgatom, összekötöm vonalakkal... Egész jól használható.
Üdv Inhouse
Töltsd le a Tina vagy Multisim 9 nevű programot. Én mind a kettővel raktam össze már kapcsolást, ha egyszer belejössz, csak úgy pakolgatod az alkatrészeket.
![]() Tina Pro
Az előttem szóló válaszához fűzném még hozzá, hogy e két programmal még le is tudod szimulálni a kapcsolásodat, így azt is láthatod, ahogy élőben fog működni az áramkör.
De nekem nem progi hanem élőben összerakásról infok.Nem érdekel a progi az van circuit maker.az nem érdekel nekem élőben kell.hogy a diódát hogy építem bele a testet meg a kapcsolót hogy illesztem a dróthoz meg ilyesmi.
Sziasztok.
ERL35 mgnak mekkora az Al értéke???(megmérni sajnos nem tudom, műszerezettség hiányában)
Sziasztok!
Egy 2db ceruza elemmel működő játékautóból kiszereltem a motort és USB-vel gépre kötöttem egy Led is van a hálózatba. Minden megy is csak a Windows írja ki a következőt: "Egy USB-eszközön működési probléma lépett fel, és áramfelvétele túllépte a fogadó hub tápellátási képességeit. Le kell csatlakoztatni az eszközt." Ezt figyelmen kívül hagyhatom vagy lesz valami baja a gépnek? nem lehet, hogy csak a Led kever be?
Gyorsan szedd le onnan! A motornak meg talalj ki valami mas tapot. Hagyd az USBt.
Köszi!
Milyen motort köthetek usb-re ?és hol tudok olyat beszerezni?
USBre ne koss motrot es mas barkacsolast sem. Az egy BUS, vezerlesre van kitalalva, nem tapegyseg. Bar van aramkorlatja, de nem jo vele jatszani, hamar USB nelkul maradhat a geped.
Talalj ki valami mast.
Nos én csak ezen buzdultam fel:
Bővebben: Link
Hali!!
Van egy trafóm amit egy sz.gép tápból szettem ki és szeretném hálózatra kötni, csak nem tudom mit hova kössek ehhez kérnék egy kis segítséget.
Szerintem csak óvatosan. A PC tápokban nem "hagyományos" 230V/50Hz fel-le transzfolmálás van, hanem kapcsoló üzem (több ezer Hz). Ezt a trafót így hagyományos módon közvetlenül ne kösd a hálózati feszre.
Üdv!
A kapcsolóüzemű tápokba szoktak tenni 2 diódát egy tokozásba (TO220...stb), és az ugrott be, hogy ezeket lehetne-e Graetz hídként használni?
En nem tamogatom az ilyen megoldasokat.
De ha mindenkeppen meg szeretned csinalni olyan motorra lenne szukseged amely 5V es 500mA alatti aramot igenyel. Majd valaki hatha javasol egy tipust.
Helló, mindenki!
Van egy butus kérdésem!? A tekercslakknak mi a hivatalos neve amin forgalmazzák? Lehet, hogy furi de tényleg nem tudom...
Sziasztok
Kérdésem a következő: FET-eknél, hogy lehet számolni a gate-re kerülő ellenállás értékét, ha kapcsolóként üzemeltetem őket?
sziasztok!
megépítettem ezt a töltőt a motoromhoz, és azt kérdezném hogy ameddig nincs akkum benne, addig mekkora kondit tegyek a helyére. 10'000µF elég? úgy tudom tönkre mehet a kapcsolás (kondi vagy) akku nélkül.
Hello!
Valaki tud nekem küldeni egy RT-2005 öt, vagy megmondani, hogy honnan tölthetem le a pdf-et? 1000hálám. Üdv.
Szervusztok
Egy autós GPS-t szeretnék kerékpártúrázásra használni. A gyári akkumulátor (5V, 1100mAh) kb. másfél óráig bírja, ezért szivargyújtóról kellene működtetni, vagy USB-ről (5+-0,25V, 350-400 mA) -ezekhez van gyári kábel-. A kérdésem az lenne, hogy elemeket kössek (4x2 db 1.2V 2200mAh elemből 4400mAh 4.8V = 8000Ft +töltő) össze és kössem (hogyan?) USB portra (attól tartok hogy kevés a 4.8V névleges feszültségről fokozatosan csökkenő U, ill. hogy az usb port nem egyszerűen csak tápként funkcionál esetleg, és nem fog működni elemről) vagy egy kicsi 12 V-os ólomakkura (vagy 10 db sorbakötött elemre) tegyek szivargyújtót, és abba tegyem bele a szivargyújtós adapterét a pda-nak? Ez utóbbi tűnik nekem egyszerűbbnek és biztosabbnak. Milyen áramforrást/megoldást javasoltok?
Ezt: Link1 Vagy ezt: Link2 Majd utána az autós adapter.
Legalább 3 (vagy 4) darabból össze lehet berhelni egy graetzet. Ha van egy közös katódos, meg egy közös anódos, akkor elég azokból egy-egy (tehát összesen két kettősdióda). Ezek schottky diódák, csak kis feszültségre alkalmasak.
köszi, ez árban verhetetlen és 1.2 kg alatt maradok mindenestül.
Van még egy kérdésem. Adott n db ledem, ezek - pólusa közös, a katódokon tfh. egymástól független jeleket kapnak, tehát hol 1db ég, hol meg n db.
azt szeretném, hogyha viágosabb van fényesebben égjenek, míg ha sötét akkor halványabban. ezt fotoellenállással akarom csinálni, csakhogy n db fotoellenállás irtózatosan drága. Hogyan lehet minden ledet 1 foellenállással úgy szabályozni, hogy adott fényerőn 1 led olyan fényes legyen mint n db led? Köszönöm remélem értitek
Ami még ajánlott lenne hozzá, egy kis "akkuőr" elektronika, mert a mélykisütés nem használ neki.
Sziasztok!
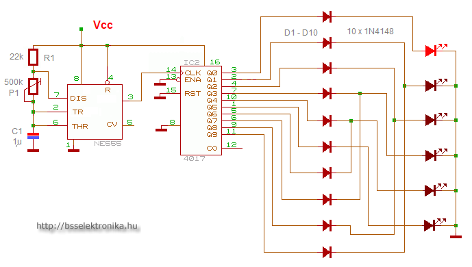
Szeretném megcsinálni ezt az egyszerűsített futófényt, amit mellékeltem, és azt nem tudom hogy a 4017 IC-nek a kapcs rajzon, 11 kimenete van (az egyik oldalán) az általam vásárolt 4017 IC-nek 8 lába van mindkét oldalán. Akkor ez most hogy van? Most azt a 11 kimenetet, ami a 1n4148 diódákba megy, azt hova kössem? Köszi előre is!
|
Bejelentkezés
Hirdetés |













