Fórum témák
» Több friss téma |
- Ez a felület kizárólag, az elektronikában kezdők kérdéseinek van fenntartva és nem elfelejtve, hogy hobbielektronika a fórumunk!
- Ami tehát azt jelenti, hogy a nagymama bevásárlását nem itt beszéljük meg, ill. ez nem üzenőfal! - Kerülendő az olyan kérdés, amit egy másik meglévő (több mint 17000 van), témában kellene kitárgyalni! - És végül büntetés terhe mellett kerülendő az MSN és egyéb szleng, a magyar helyesírás mellőzése, beleértve a mondateleji nagybetűket is!
rendben bár akérdésemre a választ már megkaptam
230 leterhelhető 16A-el mindenhogy. Olvass inkább utána. Ott a link. Én feladom
Sziasztok!
Ez a mágneses dolog hogy is van? Van egy adott tekercs ha vasmagot teszek bele akkor elektromágnes lesz ha acélt akkor is? É hogyan lehet valamit lemágnesezni? Hogy vannak ezek a dolgok?
a) Lágyvasat teszel a tekercsbe. Ha kikapcsolod az áramot, nem marad meg a mágnesség a vasban. Tipikusan ilyenek az elektromágnesek ( jelfogók, motorok, transzformátorok ).
b) Acélt teszel a tekercsbe. Ha kikapcsolod az áramot, az acél mágneses marad. Lemágnesezni ugyanúgy lehet, mint a magnószalagot: váltóáramot kapcsolsz a tekercsre, aminek az erősségét lassan csökkented nullára.
Szeretnék egy Kijelzos orat kesziteni . Csak ne PIC - el legyen
!! Valami LM8560,tms3450NL,MM5457 !! Csak nem kapok ra egy kapcsolasi rajzot , neztem az adatlapjukon mutatja ... De en nem ertem a kijelzos reszet ? hogyan kell bekotni a kijelzoket ? Ha valaki valasztana a ketto kozul es annak elkeszitene a nyakrajzat megkoszonnem !! Es jo napot tovabbra is
Hello!
Nem csoda ha nem érted, én is nehezen találtam rá a kijelző bekötésre. De itt megnézeted, hogy a szegmensek hogyan vannak összekötve, az LM8560-as IC számára. Sima hétszegmenses kijelzőt így nem kötheted be, mert ott egy digiten belül, minden katód össze van kötve. Itt meg a Led-ek katódja két csoportokba van összefogva. üdv! proli007
Koszi szepen !! Ha valakinek van nyakrajz az LM8560-as IC - vel megkoszonnem ha feltenne ide
!! Koszonom elore
Hi mindenkinek.
Nem akartam új témát nyitni,mert egy két oldal után úgy is meghal. A kérdésem a következő, szeretnék építeni egy modult amit sima rca-val a tv video bemenetére dugva egy oszcilloszkópot kapnék vajon lehetséges e ha igen, létezik e valakinek ilyenről rajza. Segítséget előre is köszönöm
Számítógépre köthető nem jó? Az a baj, hogy egy digitális oszcilloszkóp-kapcsolásnál a gigitális kimenetet át kellene alakítani analóg videojellé. Egy számítógép alapból szereti a digitális jeleket feldolgozni, a tévének analóg kell.
Ez miatt nem jó.(lásd kép)
Van ez a pici TAXIS LCD tv és ez lenne befogva erre a célra, de jó lenne ha megmaradna az eredeti funkciója is
Szia! Tudom, hogy egy ősrégi hsz.-re válaszolok, de: köszönöm mex a segítséged! Árnyékolt vezeték van rajta, és még hozzá sem érintem a vezetékhez már villog, szóval nagyon cool! A potival a fény idejét állítom, semmi alufóli.... Üdv!
Sziasztok! Tegyük fel, hogy szeretném elkezdeni elektro-junkie pályafutásomat. Inkább a digitális meg kontrolleres világ érdekel, továbbá új dolgok feltalálása - régiek újrafeltalálása. Mit javasoltok, milyen felszereléssel lehet elindulni? Például forrasztóállomás? Anélkül mit veszítek? Állomás, páka adatai közül melyiket figyeljem leginkább, ha vásárolok? Ilyen olcsó kínai multiméterem, fogóim, csavarhúzóim vannak, de speciálisan hobbielektronikáláshoz mi kellhet még? Kösz a segítséget!
Szia! Remélem, hogy komolyan érdekel! Kezdd az alapoknál, a mikrokontroller nem egyszerű, de nagyszerű dolgokat lehet vele csinálni. Én is kezdő vagyok. Ezen az oldalon rengeteget olvasok, tedd azt te is és sokat fogsz okosodni e téren. A Weller páka nekem nagyon bevált. Vaterán is találni, ha használtan is megfelel. Én a TCP 24-el kezdtem, nagyon jó kis páka. Multiból Maxwell-t használok, 7rugó volt a nyáron, de kiszolgál. Egy nagyító mindig jól jöhet. Szerintem olvass sokat, nézz ki egy kapcsolást, pl LED-es villogót, és azt építsd meg! Közben kitapasztalod a NYÁK-készítés rejtelmeit, és rájössz, hogy mi az ami elengedhetetlen. Az oldalon vannak videók is, ezekből is sokat tanulhatsz! Valamint ajánlom még a ki mit épített topikot, rengeteg érdekes dolgot láthatsz ott. Alkatrészeket a HES-en szoktam nézni. Remélem megadtam a kezdő löketet! Üdv!
Üdv mindenkinek!
Sikerült elrontanom a digitális fényképezőm vaku vezérlőjét ami egy cy25aaj igbt volt. Bővebben: Link Tudja valaki mivel helyettesíthetném, amit itthon is lehet kapni?
Köszi! Egyébként a teljes igazságspektrumba az is beletartozik, hogy hetek óta olvasgatom a fórumokat-cikkeket. Továbbá elméletileg iskolában sokat tanultam elektronikát.
Csak hát szeretnék tudatos vásárlóként mérlegelni, és érteni, hogy ha 50 fokkal magasabbra fel lehet tekerni a potmétert, az miért plusz 10000, és én vajon fel fogom-e valaha tekerni. Adódik az álidióta, mégis fontos kérdés: egyáltalán miért kell a hőmérsékletet szabályozni? Én forrasztottam már forrasztópisztollyal, azon nem volt szabályozó, oszt mégis megolvadt az ón. Mit kockáztat pontosan az ember egy szabályozatlan pákával? És mi a helyzet ezzel a divatos ólom nélküli technológiával? Lehet ezt ignorálni, és juszt is ólommal tolni az ipart? Vagy ahhoz már nem kapok megfelelő eszközöket a boltban?
Először nekem is olyan forrasztó állomásom volt, amin nem lehetett beállítani a hőfokot, de teljesen jó volt. Most a Welleren be tudom állítani. 300fokon szoktam forrasztgatni, vagy esetleg 350-en, de akkor általában bontok.
Idézet: Most nem értem mire gondolsz? Az SMD-re? Bocs, hogy nem mondtam sok konkrétumot, az okosabbak/tapasztaltabbak többet fognak mondani. Üdv! „És mi a helyzet ezzel a divatos ólom nélküli technológiával? Lehet ezt ignorálni, és juszt is ólommal tolni az ipart? Vagy ahhoz már nem kapok megfelelő eszközöket a boltban?”
Van ólomtartalmú (hagyományos), meg az újabb, környezetbarát ólommentes forraszanyag (Pb free)ólommentes hagyományos
Ez érdekes, még nem hallottam róla. :hide: És jó ez az ólommentes?
NEM, nem jó. Sz@rabbul forraszt (ridegebb), magasabb hő kell neki, DE KÖRNYEZETBARÁT-abb. Én maradok a régi, ártalmasabbnál . . .
Ja és persze drágább is, mint az ólmos!
Egyenlőre még van hagyományos forraszanyag, de nem vagyok meggyőződve róla, hogy tíz év múlva is lesz. Ezért én beszereztem magamnak annyit, hogy 100 éves koromig elég legyen. Aztán majd kérek tőled.
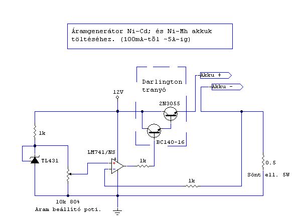
Összedobtam egy áramgenerátort, amit sok mindenre lehet használni. Felteszem ide hátha valaki hasznát veszi. Ill. ha valaki valami hibát találna benne, az légyszíves szóljon. Köszönöm.
Egyébként lenne egy olyan kérdésem, hogy a műgyanta mennyire jó hővezető? Mert csinálnom kell egy 0,2Ohm os 20 W-os ellenállást, amit már megtekertem. (Az anyagát nem tudom, de ellenállásról tekertem le a drótot, ezért remélem jó lesz.) De ha megküldöm 10A-rel szegényt, akkor igen komolyan el kezd fűteni. Arra gondoltam, hogy csinálok neki egy tokot, és abba műgyantával tenném bele. Az úgy jó lesz vajon? (És persze ezt a tokot hűtőbordára csavarozom.) (Igaz 1-es drót, tehát szerintem majd keresek valami jobbat.)
hello
tehát hogy elehet a pufferelés utáni feszültséget számolni? van 12v egyenirányítva és ráteszek egy kondit X értékűt mekkora lesz a kijövő fesz?
Nem mindegy, miféle műgyanta. Az angol wikipédia táblázatában van Epoxy (silica filled), ami inkább hőszigetelő, meg Thermal Epoxy is, ami versenyben van a hűtőpasztával. De a módszered ránézésre amúgy sem tűnik biztonságosnak. Esetleg felizzik a tok, meggyullad a bármi, amire ráteszed. Már ha a műgyanta hővezető, és nem maga a műgyanta pörkölődik meg közvetlenül. A 10 amper piszok sok ahhoz, hogy gondolkodás nélkül kísérletezgessen vele az ember. Szerintem.
Az attól függ milyen típusú az egyenirányítás, ha 2ütemű 2 utas (Greatz híd) akkor a trafóból kijövő fesz. - a greatz-en eső fesz. szorozva gyök 2-vel.
pl.: Uki. 10V; Greatz fesz.: 1,2V akkor: (10V-1,2V)*gyök2=12,44V (De azért szebben is írhatnál.)
Mivel porcelánra tekerem, és fém házba akarom tenni. (Ebbe tenném a műgyantával együtt és ez megy fel a hűtőbordára.) Így kétlem hogy bármi is kigyulladna. Meg amúgy is szeretek túlméretezni és sokáig tesztelni.
|
Bejelentkezés
Hirdetés |




!! Valami LM8560,tms3450NL,MM5457 !!
!! Koszonom elore

