Fórum témák
» Több friss téma |
Sajnos nincs meg, és az még vinil volt. ( azaz 1983 elötti). Ha jol emlékszem a HiFi magazin szerkesztöjének adtam, de az már vagy 35 éve volt.
Szerintem egyáltalán nem volt jobb, mint a többi, legfeljebb a repertoár meg a zenészek hangulata stimmelt. Idézet: „Dehogynem lehet, itt is szoktak... Megmérik hogy ennyi a THD, oszt akkor ez biztos jól fog szólni.” Ez egyáltalán nem igaz. Lényeges több paramétert szokás mérni, én ellenőrzöm, hogy miképpen reagál a fokozat a tranziensekre és így tovább. És, ha van egy műszakilag jó cucc, akkor meghallgatom, ha tetszik használom, ha nem, fejlesztem, vagy eldobom az ötletet. Azért szerintem nem érdemlek sem én, sem más szemrehányást, mert nem kezdek el hallgatni egy hibás eszközt, hátha tetszik. Ismét nevetségesen leegyszerűsíted a dolgokat, mert nem tudod, nem érted és nem is akarod sem tudni, sem érteni a technikai hátterét a témának. Ha neked tetszik valami műszaki hulla, rendben, de ne terjeszd. Ja és senki sem hallgat ma már CD-t, mert minek.
Az rendben van, hogy Te is megírod a véleményedet. Nem lehetne ezt más sértegetése nélkül?
Amit meg a CD hallgatásról írsz az meg már öncélú. Ezek szerint nincsenek jó minőségű cédéid... Ez sem lenne téma, ha nem magadból akarnál kiindulni. Vagy csak megint vitákat akarsz provokálni?
Én sértegetek másokat? Olvastad már az irományait, hogy mennyire arrogánsan és lekezelően beszél velem? Amikor besül, akkor meg elsunnyog a topikból...
![]() A CD legalább annyira vált értelmetlenné, mint a VHS. Bármilyen zenét meg lehet vásárolni és letölteni veszteségmentes formátumban, semmi értelme a CD-vel kínlódni. Folyamatos érv, hogy a CD is olvashat hibásan (igen, ha nem sikerül a hibajavítás, még pattog is) és kell a millió dolláros CD lejátszó, miközben okafogyottá vált a CD. A hozzászólás módosítva: Jún 21, 2022
Na, most már az sem tetszik, hogy olyan a fogadj Isten mint amilyen az adjon Isten. Nem baj. Az se baj, ha amit magad művelsz úgy állítod be mintha én művelném. Valaki beír valamit, azonnal rárepülsz és fikázod, pedig csak nem értesz hozzá annyi az egész. Hogy olyanról írsz szándékosan vulgáris negatív kritikát amiről lövésed sincs, az se baj. De legalább akkor olvasni tanultál volna meg. Kevered a szezont a fazonnal, Gizikét a gőzekével de ezen meg mitől lepődnék már meg. Hol olvastál tőlem olyat, hogy én CD-t hallgatok? Összesen 12db CD lemezem van, az is mp3-ban írva, hogy legyen mit hallgatni az autómba. Millió dolláros CD játszóról se írt sehol senki, azt is a mai nap folyamán álmodtad meg.
Dollár helyett forint, CD helyett vinyl, na meg nem is osztogatnak hanem fosztogatnak. És én égetem magam... ![]() Menj el nyaralni, pihend ki magad, hátha útközben hallasz valahol élő zenét is, Sibenik-ben a part mellet esténként nagyon jó előadók szoktak megfordulni, brutális hangulatot szoktak csinálni, akár csak egyetlen pánsíppal meg 2-3 ütleggel is. Küldök videót ha kell, bár a handy cam-om közel sem hifi. Ja, és ez a műszaki hulla ez tud 0,05-öt is torzítani ha akarom, nem mintha ettől szebben szólna mint amikor ennek a sokszorosát torzítja, nem jön zavarba attól a tranzienstől se amitől a tranyós csodád biztosan, az meg hogy ez hogy szólhat a tiédhez képest arról sejtésed sem nagyon lehet. Nekem némi van, mert a szomszédnak volt Piret szimmetrikusa (is), úgy 2 napig aztán azt is szétbontotta. A hozzászólás módosítva: Jún 21, 2022
Legyen szíves szóljon már rám valaki, hogy többé aztán tényleg ne etessem már a trollt.
Nem azt mondtam, hogy te használod a CD-t, de te emlegetted. Nem Piret erősítőm van, szóval nem én hallucinálok... Azt meg bocsásd meg, hogy rádszóltam a hangszórós topikban tett borzalmasan szakmaiatlan butaságaid miatt, mielőtt valaki komolyan veszi.
![]() A grafikonod pedig megint manipulált, amin a lényeget pont nem látni, mellesleg ki mér THD-t -50dB mellett... Persze így elvesznek a zajban a felharmónikusok és nem olyan feltűnő, amíg nem THD+zaj a kiértékelés
Rossz a szemed. Az SpLab csak az 1 kHz felharmonikusait méri THD mérésnél. De alatta ott van a tápzaj, az 50 Hz és annak harmonikusai a teljes középsávban (néhol -45 dB-lel a jelszint alatt). Az teszi életszerűvé a hangot. De hagyjuk már ezt egészet. Semmi értelme a további vitáknak. Tényleg gyerekes.
Mellesleg: én kizárólag CD-t hallgatok és még csak nem is szégyenlem magam emiatt. A hozzászólás módosítva: Jún 22, 2022
Bocsi, hogy szólok: A osztály(JLH 2x2W) + most vettem a Numark Axis 9-ek mellé 3db hibás Pioneer CDJ100S-t. Egy már kész, 2db fej hibás (az 10+vám). És van sok audio CD-m.
Sajnos én már nem hallom ki, hogy ez a JLH szól, vagy az STK4048... ez van. Isten őrizz nem akarok semmibe beszállni, ez retro megint csak, az én és hasonlók "dilije". Idézet: „én kizárólag CD-t hallgatok és még csak nem is szégyenlem magam emiatt.” Én is szinte kizárólag CD-t. Mondjuk ez összefüggésben lehet a kedvenc zenéim korával is, meg azzal, hogy a nagyfelbontású újrakiadások néha totálisan kinyírják az eredeti felvétel dinamikáját
Mondjuk az mér így, aki nem szeretné beengedni a 10V effektívet a vonalbemenetre.
Úgy kb. két napja fikázod az Ongakut, ami nem csak világhírű de a világ egyik legjobb erősítőjeként tartják számon, talán nem véletlen 93400 euró a 18-as Kondo árlistán, és igen, ha legörgetsz az előző linken a lap aljára ott van a paramétereknél hogy 5% THD mert ugye abba még visszacsatolás sincs, igazi torzítógép. Még a Karesz is betette tévedésből a legjobbak közé a listájába a Kondot pedig tudat alatt biztos nem akarta. ![]() Meg fikázod ugyanúgy az EAR859-et is, amit magam is után építettem és hallgatok itthon, ami szintén világhírű, Japánban különdíjat nyert a hangjával, és "csak" azért került 5-6000 fontba, mert a tervezője olyanoknak szánta aki szintén nagyon jó erősítőt akar, de nem engedhet meg magának mondjuk egy Ongakut. Ezt ő maga nyilatkozta az egyik interjújában, gugli a barátod. Ebben visszacsatolás is van ha akarom, így ez csak 1,7%-ot torzít klippelés előtt. Mindezt úgy teszed, hogy egyiket se hallottad soha, még egy nyamvadt után építést se, de azért csak fikázod. Általában véve úgy ezek a műszaki hulladékok úgy kb. a világ legjobbjainak jó része, ezrek építik őket után világszerte Japántól az USA-ig. A tiédet hányan is? Vagy hány százezer találatot ad rá a gugli? Na ennyit konyítasz komám ehhez az egész témához és ezt még világgá is kürtölöd... A hozzászólás módosítva: Jún 22, 2022
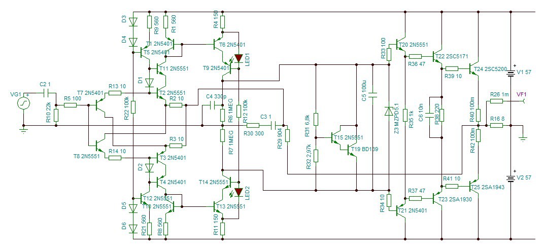
Végig szaladnék a bemeneti fokozatok kialakításának néhány változatán. Kezdem a legáltalánosabban elterjedtebbel, a differenciál erősítővel.
Megépítjük ezt az alapváltozatot, megmérjük és megállapítjuk, hogy tulajdonképpen nem is olyan rossz. A THD 0.05%, Ha megnézzük a négyszögjel-átvitelét - nincs túllövése, szép szabályos, nagyobb kivezérlésnél kicsit a trapézjelre emlékeztet, de kit érdekel. Ha szimulátoron keresztül belenézünk a belsejébe, az 1 kHz-es szinusszal még akkor sincs különösebb gond. Kicsit "megugrik" a diff erősítő árama mielőtt állandósulna a kimeneti jel, kicsit torzít a nagyjelű erősítő, de még ez sem számít - szemet hunyunk fölötte. Akkor vannak gondok ha négyszög- vagy háromszögjellel vizsgáljuk. A jelemelkedési sebességet (Slew Rate) a bemeneti fokozat árama és a nagyjelű fokozat bemeneti kapacitása fogja korlátozni. A szimulációkon jól látható, ha bemeneti jelszint meghaladja az 50 mV-ot a differenciál erősítő árama teljesen elfogy, a visszacsatolás megszűnik, az erősítő kapcsolóüzemben működik, amíg a be nem áll a kimeneti feszültség a visszacsatolókör által meghatározott jelszintre. Nagyon rossz tranziens tulajdonságokkal jellemezhető ez a kapcsolás.
Most jöhet a megoldás, hogy mit kell tenni a tranziens torzítások ellen...
Aztat jó lenne tudni
Csak félmegoldásokat ismerek.A komplementer szimmetrikus földelt emitteres bemeneti fokozat túlvezérelhetősége már egy nagyságrenddel nőtt, de kimeneti jelalak most másképp rossz. Nem trapéz, hanem túllövése van. Ez felépítés jobb eredményt ad, mint a differenciál erősítős bemenet, mert kisebb jelszinten egészen jók a tranziensei. Idézet: „Most jöhet a megoldás, hogy mit kell tenni a tranziens torzítások ellen...” Lehet, hogy ez lenne a megoldás? Mindenben elképesztően jó. Nem tudom megmagyarázni miért nem szimpatikus nekem ez a Marantz. Egyszer lekoppintottam. Előerősítőt építettem belőle. Az volt az általános vélemény róla, hogy olyan mintha semmi nem lenne ott a jelútban, annyira semleges. Pár hónapig hallgattam, majd nagyon boldog voltam amikor megszabadultam tőle. Ez sem tudott "zenélni". Hiányzott a lelke. De lehet én csesztem el valamit... nyákrajz, tápegység, stb... nem tudom. A High End Show-n is ezt tapasztaltam. Mocsok jól szólt a Marantz lánc, a zenék is jók voltak és mégis alig pár ember lézengett náluk - miközben máshová alig lehetett befurakodni, akkora volt a tömeg.
De hisz leírtad. Nekem Marantz-zal csak annyi tapasztalatom van, hogy van itthon egy PM5004 ami kínai, meg hallottam másnál egy PM16 vagy 17-et már nem emlékszem, az ugye japán. Azt nem nagyon tudtam igazán megítélni mert valami nyeszlett kis dobozokon szólt, az érződött belőle hogy azért a kínainál jobb, hangra is, árban is, meg az összeszerelés minősége, alkatrészek is. Meg ezen a kínain pár dolgot spóroltak a kapcsoláson is, nem egy az egyben ugyanaz mint mondjuk a 9 vagy a 11 már a bemenő fokozata is zénerelve van, meg sok egyéb vacak van előtte ami a hangot terelgeti, bemenetválasztó, hangszín, loudness egyebek, 2Ft-os ellenállások meg egy halom elkó.
De mint ahogy írod is, ugyanazt lehet elmondani a hangjukról, nem rossz, de olyan teljesen semleges. És azért lézengett ott csak pár ember valószínűleg mert nem ilyen hangot keresnek, hanem vagy olyat amiben élet van (az élőre hasonlít), vagy olyat ami színez, ki ki melyiket kedveli.
(NNJI = Nagyon Nem Játék Izé.) Akkoriban azt gondoltam, ha jól elbonyolítom akkor jobb lesz. Ezt megépítettem. Hídban, szimmetrikus bemenetekkel, hibajel-erősítővel, tápszimmetrizálóval, optocsatolós védelmekkel... még három oldal a kapcsolási rajza. Nem szólt rosszul, de ha igazán jó lett volna most is ezt hallgatnám. Most csak amiatt teszem ki a rajzát, mert van benne két érdekesség.
A buffer fokozat Béla ötlete volt egy az egyben. Azt mondta: minek vigyük végig a buffer torzítását a meghajtó fokozat összes tranzisztorán, eleve ne torzítson a kimeneti buffer. Nehéz észre venni, de van ott Q11, Q12-ből egy földelt bázisú pár amelyek bázisa a kimenettel együtt lebeg (10-10 V feszültség-eltolással). Ezek árammal vezérlik Q13-14 emitterkövetőket, tehát nagyon nagy a feszültségerősítése a földelt bázisú fokozatnak. Q9-10 árama a 43k ellenállásokon ejt feszültséget. Ha a kimeneti feszültség eltér a nagyjelű erősítő feszültségétől, Q11-12 árama visszaszabályozza azt a 43k-ból lopott árammal. Érdekes kapcsolású a bemeneti fokozat. Ezt egyedül sikerült így összekuszálnom. Most valahogy előszedtem ezt a rég elfelejtett kapcsolást és ezt szimulálgatom közel három napja - amikor úgy rám jön a szimulálhatnék. Lehet, hogy van benne fantázia, de lehet, hogy felejtős lesz. Még szórakozom vele egy keveset. Közben elgondolkodtam ezen a Current Dumping-en is. Lehet benne valami, ha Highand ennyire ragaszkodik hozzá. A legkisebb torzítású buffer "B" osztályú. Kisebb a torzítása, mint az "A" osztálynak és sokkal kisebb, mint az "AB"-nek. Ezt nem én találtam ki... le van írva fehéren-feketén és meg is van mérve.
Ahová nem lehetett beférni: A Kharma lánca három Ferrari áráért (félvezetős erősítőkkel), az MBL gömbsugárzós izéje MBL félvezetős erősítőkkel, a B and K aktív dobozai, a Dynaudio pici dobozai (amik akkorát szóltak mint az ágyú) a NAD m27 (Bruno) PWM végfokokkal.
jav: B and M A hozzászólás módosítva: Jún 22, 2022
Árral érvelni a legnagyobb királyság, nincs is több kérdésem igazából.
Az autókiállításon is mindenki a Ferrari/Lamborgini/Bugatti/McLaren standon tömörül, de végül csak Fordot/Skodát/Citroent vesz…
Mert ezekre van pénze., vagy mert hülyén nézne ki egy Ferrari utánfutóval.
De Te is voltál Münchenben, miért nem mesélsz kicsit róla?
Kicsit másképp, de a lényege ugyanaz az ekvivalencia doboz.
Sosem voltam Münchenben, legalábbis hifi kiállításon nem.
A hozzászólás módosítva: Jún 22, 2022
Ára mindennek van, Neked mondjam. Kicsit idegen itt is, dehát, ha épít valamit az ember, akkor a hangjára is kíváncsi. És akkor valahogy tesztelnie kell magának. Sajnos ennek az eredeti helyét is sikerült megfúrni. Itt meg az ember úgy van vele, mint az általánosban a pad alatti, egymásnak adogatott kisalakú akt fotókkal. Megkérdeznélek: az említett fizetős audiók mennyibe kerülnek, és merre találhatók, és ajánlanál pár zenét rövid méltatással....
Tesztelni azt szokás, ami valamiféleképpen ellenőrizve lett. Egy előzetes ellenőrzésen, mérésen elbukott konstrukciót hova hallgassak? Mi lenne ha az autógyárak úgy tesztelnék a friss autókat 200+ km/h felett a tesztpályán, hogy a futómű be sincs állítva? Milyen zenét ajánljak, te tudod mit szretsz hallgatni, fizetni digitális formátumú zenéért, pedig elég könnyű manapság, konkrétabb könnyebb, mint CD-t venni, olcsóbb és jobb is.
Azt hittem képes vagy válaszolni egy kérdésre konkrétan is, de Te csak hozod a régi formádat.
Nem hagyott nyugodni ez a Bastode bemeneti fokozat, hogy vajon mit lehetne kihozni belőle és mennyire lenne stabil termikusan, feszültség driftben, szimmetriában... stb. Elég sok időt eltöltöttem vele mire minden variációban leszimuláltam. Elvileg ez így jónak tűnik.
Az tetszik benne, hogy nagyfrekvenciásan a jelút > emitterkövető > földelt bázis > földelt bázis és emitterkövetővel záródik a visszacsatoló hurok. Nincs benne invertáló fokozat. Q4 kollektor áramát nagyfrekvencián rövidre zárja Q3 Miller-kapacitása. Nagyon fürge és kis torzítású erősítő. 100 kHz-en mértem a THD-t és még itt sem rossz. Már csak valami jó kis nagyáramú buffert kellene kitalálni hozzá. Ha egyszer olyan magas szintre fejlődne a tudomány és a technika, hogy rá tudnának integrálni négy db retkes tranzisztort egyetlen lapkára (MPQ6100A) és ezt forgalmaznák is... de nem mérgelem magam.
Közben elmélkedek ezen a "Current Dumping" izén is. (Már csak valami jó kis meghajtó fokozatot kellene elé kitalálni : ) De ez csak a vicc helye volt, mert amúgy tényleg nem egyszerű itt semmi).
A véletlen úgy hozta, hogy ez egészen jól működik mezei kapcsoló FET-ekkel. Egyetlen gond van az egésszel (ha a többi húszat most figyelmen kívül hagyjuk), hogy páratlan felharmonikusokat termel. Mondjuk úgy, mint az összes többi komplementer szimmetrikus "AB", meg "B" osztályú kimeneti buffer. Három irányba lehet tovább lépni: - Vagy egyszerű(bb) lesz a kapcsolás és marad "B" osztályban - Vagy jönnek az "AB" osztály nyugalmi áram beállítási nyűgjei, de csökken torzítás - Vagy "A" osztályban még a teljesítmény is csökken, de cserében nagyon kicsi lesz a torzítása. A szimulációk szerint el lehet érni a K3 = -180 dB-t (akár). Elvileg még vannak különböző (lehet, hogy halva született) ötleteim, amiket ki kellene próbálni (szimulátorban) - mert annyit azért talán megérne.
Régebben én is agyaltam azon (de látom Skori is, meg szerintem még páran), hogy miért van szándékosan hatalmas keresztezési torzítás beállítva a Quad nagyáramú izéjén.
Sokkal könnyebb dolga lenne szegény "A" osztályú résznek, ha eleve csak a valóban elkerülhetetlen tizedszázaléknyi nyavaját kellene orvosolnia. Valami oka csak lehet hogy nem így épültek a nagyon jó erősítők. Úgy gondolom, és ezt biztosan Te is látod, hogy nem képes a hibát kijavítania az "A" osztályú izé. A Quad405 általam épített változata nagyon kis hangerőn valóban szépen szólt. Nagyon nagy hangerőn meg tudott ordítani is. Viszont volt egy szint, amikor belépett a current dumping fokozat, na ott nem tetszett. Meg lehet figyelni, hogy nem úgy torzít mint "B" osztályban a keresztezési ponton egy sima erősítő, hanem a hullámalaknak csak az egyik félperiódusában. Lehet hogy csak nekem van ilyen fóbiám, de van egy olyan tartománya a kimeneti DC szintnek, ahol csak az "A" osztályú rész adja a terhelés áramát, a "B" osztályú fokozat éppen a felső és alsó tranzisztorok nyitási pontjai között tétlenkedik. Az, hogy ez a tartomány nem a nullaátmenetnél van, az lényegtelen. Nos az erősítő kimeneti ellenállása ebben a tartományban a Quad405 esetében 47 Ohm. Persze az erősítő ezt folyton próbálja negatív irányban aktívan kompenzálni, így elméletileg nagyon alacsony szinten tudná tartani, de valójában a véges sebesség miatt ez nincs biztosítva. Régebben szó volt róla, hogy a jó hang egyik feltéte az alacsony kimeneti ellenállás. Én úgy gondolom, hogy nem feltétlenűl kell hogy nulla legyen, de állandó értékűnek kell lennie. Pontosabban a frekvencia függvényében változhat, tehát le lehet írni tisztán rezisztív és reaktív elemekkel mint egy hangváltót, de nem lehet benne nemlineáris elem. Nos a Quad 405 és hasonló erősítők esetében ez a feltétel nem teljesül. Idézet: Sokáig volt Quad-om, többféle változat is. Majdnem lehülyéztek amikor nagyjából ugyanezt írtam le, nekem is feltűnt hogy az addig szólt csak jól amíg csak az A osztályú fokozata dolgozott a kimenetre. „A Quad405 általam épített változata nagyon kis hangerőn valóban szépen szólt. Nagyon nagy hangerőn meg tudott ordítani is. Viszont volt egy szint, amikor belépett a current dumping fokozat, na ott nem tetszett.” |
Bejelentkezés
Hirdetés |





Dollár helyett forint, CD helyett vinyl, na meg nem is osztogatnak hanem fosztogatnak. És én égetem magam... 

A grafikonod pedig megint manipulált, amin a lényeget pont nem látni, mellesleg ki mér THD-t -50dB mellett... Persze így elvesznek a zajban a felharmónikusok és nem olyan feltűnő, amíg nem THD+zaj a kiértékelés











