Fórum témák
» Több friss téma |
Fórum » Erősitő kocsiba
Témaindító: koboraram1221, idő: Szept 29, 2007
Témakörök:
A 8+ az B+
Bocsi közben mennem kellet, de látom megoldottátok. (sztárok az égen vannak, itt csak segítőkész emberek vannak)
Szasztok! Hajnal 3-ig kábeleztük és faragtuk a hangszórók helyét az autóba és készen lett! Még pár apróbb finomítás és hibátlan lessz! Mégegyszer köszi a segítséget!
Sziasztok,
csak egy apró kérdés: Ha a kocsimba (trabant) csöves erősítőt rakok és úgy akarom megvédeni a fűtőszálakat a mechanikus rezgésektől, hogy rugókkal és 1-2 mini lengés csillapítóval ellen súlyozom azokat, akkor éppségben maradhatnak majd a fűtőszálak? Köszönöm előre is, Tomi
Seftetem hétvégén somogyis aktív subot.A kisebbik fajta amibe a komoly 50w os erősítő van.Van benne még egy sub szürő is. Szétszedtem az erősítőben Ta8210 van benne 1 darab, és ami tetszik benne, hoyg a hangszóró 2*2ohmos!!
Az ez az IC elbír 1ohmot csatornánként, és hidalva 2-2ohmot. Jo kis cucc, tényleg pont elég már, eladtam a nagy cuccot és beszámoltam 5 ropiba de megért annyit, még ez is maszírozza a hátam sokszor. Ajánlom vegyetek egy 4 ohmos hanhszórót, szedjétek szét majd csapoljátok meg felénél. Majd rakok képet ecce.
A rem viszont az auto cd-k kepcsolása szokot lenni én pl.a motoros antenna vezérlését kőtőttem rá!!!
Az autóhifi erősítőkön viszont a rem (remote) csatlakozóra adott +12V indítja az erősítő tápját. A fejegységek remote vezetékét kell kötni ide. Ez a drót akkor kerül fesz. alá mikor a fejet bekapcsoljuk, így ezzel indul az erősítő is. Természetesen felhasználható a motoros antenna működtetésére is.
Hello!
Azzal a kéréssel fordulok felétek, hogy a barátom....ki kocsi mániás szeretne egy minimum 2X100W(ez hátul a csomagtartoba kerülne) os erösitöt a kocsiába...nem tudtam lebeszélni hogy az soik lesz a kocsiába...+még elöre csinálnek egy kissebet TDA7375... A kérésem...tudnátok pár rajzot ajánlani a 2X100W os hoz? (kevés torzitással ha lehet) Köszi István
Sziasztok lenne egy kérdésem. Van egy 600 wattos erősítőm de én nem kocsiba akarom bekötni hanem házba. Már egy párszor megpróbáltam bekötni de mindig lecsapta az áramot. Ha valaki megmondaná hogy, hogy kell meg csinálni azt megköszönném.
Sziasztok! Én nekem kocsiba lenne szükségem 2x20V ra ugye mivel a nagyobb erősítőket így csinálják megkb! Ehhez nekem szükségem lenne olyanra ami váltakozó feszt csinál majd ugye a trafo ami 2x20V ot csinál majd egyenfeszt és utána az erősítő! Na az erősítő megvan és az egyenirányító is! A többire lehetne kérni valami ötletet? Első körbe kellene valami tekercs számító progi amibe beadom a bemeneti feszt a kimeneti feszeket és kiszámolja a meneteket. Jó lenne egyedi erősítőt gyártani a kocsiba
Köszönöm a segítséget!
Szia !
"Ajánlom vegyetek egy 4 Ωos hanhszórót, szedjétek szét majd csapoljátok meg felénél. " Ezt hogy gondoltad ? Vagjam felbe baltaval es kossek ra egy kabelt ? Irj kicsit tobbet rola. Koszonom !
Szét kell bontani az egészet, ki kell venni a membránt a csévével. Meg kell keresni a közepét és ott megszakítani a tekercselést, majd ezt a 2 pontot kivezetni. Majd szigetelni, központosítani, rögzíteni, tehermentesíteni és összeszerelni. Így lesz egy 2*2ohmos hangszóród. Nem biztos, hogy jó lesz és megéri...
Üdv Inhouse Idézet: „Van egy 600 wattos erősítőm de én nem kocsiba akarom bekötni hanem házba. Már egy párszor megpróbáltam bekötni de mindig lecsapta az áramot.” Ez egy áprilisi tréfa akart lenni? Nyugodtan vidd el a méhtelepre, már csak oda jó, ha 10-18V helyett hálózatra kötötted, csak gratulálni tudok, ha nem tudsz valamit, innkább azelőtt kérdezz, hogy megcsinálod! Amúgy ha valaki nagyon szeret ott fönt, akkor lehet hogy a végfok rész ép maradt.
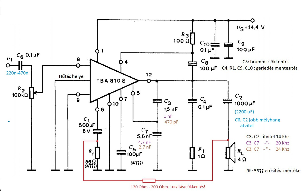
luigi71 szeretne TBA810 IC-s kapcsolással foglalkozni. Küldöm az általam egykor készített torzítás csökkentett verzió kapcsolási rajzát és a pdf-es adatlapokat. Az egyiken van beültetési rajz is.
|
Bejelentkezés
Hirdetés |





Nyugodtan vidd el a méhtelepre, már csak oda jó, ha 10-18V helyett hálózatra kötötted, csak gratulálni tudok, ha nem tudsz valamit, innkább azelőtt kérdezz, hogy megcsinálod! 





