Fórum témák
» Több friss téma |
Mielőtt kérdezel, a következő két dolgot ellenőrizd!
I. A helyes tápfeszültségek megléte.
II. A kimeneten van-e egyenfeszültség.
Élesztés.
Ezt is érdemes lehet megfontolni. Bővebben: Link
Szia!
Köszi! Nekem valami egyszerűbb "bizbasz" kellene. Simán azt kellene tudnia, hogy van a hűtőbordán az érzékelő, és ha elér egy bizonyos hőfokot, pl; 85 fokot, akkor bekapcsolja a ventillátorokat.
Az nagyon nem jó,mérd meg a tápkondi lábánál a feszültséget,és ha ott nincs érdemleges fesz,akkor az egyenirányitónál lessz a probléna.Az IC-nél sokkal többet kellene hogy mérj nincs tápfesz az IC nél.Nézd meg hogy nem-e meleg az egyenirányitó dióda sor,aztán irj ha van valami.
Régen a Konthánál vettem olyan "hőpatront" aminek három érintkezője volt mint egy morze relének kb 80-120 fokig voltak kaphatók.
Az elején én is azt hittem, minél egyszerűbb annál jobb, de Proli007-nek messzemenőkig igaza volt abban, hogy bizonyos minimális elvárást meg kell kötni, ahhoz viszont kell némi elektronika.
Ha túl egyszerűt találsz, akkor azzal vélhetőleg túl sok kompromisszum társul. Amit linkeltem, az egy nagyon szellemes és sokoldalú megoldást kínál, nálam több példányban is hibátlanul bevált. A 85°C túlzó adat. Sokkal lentebb célszerű elindítani szép lassan a vetillátort, mert nem visszahűteni akarjuk a bordát, hanem elébe menni a felmelegedésnek.
Köszönöm!
Akkor valami tranzisztorost nézek.... IC-s, az nekem "túl" bonyolult. - Kikaptam egy olyan "kütyüt" a Pc-tápból ami gondolom valami hőérzékelő lehet, mert a hűtőbordán volt, hővezető zsírral kapszulában, csavarral rögzítve. Azzal lehet kezdeni valamit?
Bár némi megvetésre vagyok jogosult, nekem a JLH-ban egy szép mosolygós vasaló hőfokkapcsoló kapcsolásával szabaddá válik egy kék led és ebből tudom, hogy elég meleg van már odabent, ezen nem múlik a torzítás.
Előnye: ingyen volt. Helyem van, senki nem látja, aki véletlenül mégis megtudja, azt az embereim lenyilazzák...Hol is laktok...? ![]() Mondjuk az esetedben előnyös egy arányos fordulatszámot biztosító szabályzás, de ha véletlenül egy hasonló barbár bimetallos is megteszi, egyszerűbb az élet. Ki kell próbálni egy előtétellenállással, amikor még nem süvít a lapát, hogy a ki-belkapcsolás mennyire orvosság. Ja, és ez a prehisztorikus kapcsoló a kézmelegtől a vászonig mindenféle hőfokra beállítható... No igen a furfangosok már rájöhettek, invertálni kell a kapcsólónak az állapotát, pont fordítva megy itt.
Szia! A párhuzamosítást meg lehet próbálni a Quad 405 mintájára. Mivel a kimenet híd, a párhuzamosítás csak akkor lesz jó, ha az invertáló és a neminvertáló ágak erősítése egyforma, vagy legalábbis a párjukkal összehozható. A kimenetek hídban 4ohm-osak, párhuzamosítva 2-ohm-ot lehetne rákötni. Van erre a célra 2ohm-os hangszóród?
A kimenetek közötti testpont - az adatlap tanulsága szerint - az egy hídhoz tartozó kvázi-komplementer tranzisztorok "alsó" emittereinek közös kivezetése. Ezt a földhurok elkerülése érdekében vezethették ki.
Szép Napot!
Kérdés: Nincs szimmetrikus tápom az erősítő tépjához. Olvasgattam itt, ott, hogy megoldható "álszimetrikussal" is. Több kapcsolást találtam. Szerintetek melyik "jó"?
Előfok hajtására talán jó lehet (bár az is kétséges), de végfoknak abszolút nem ajánlom. Én legalább is személy szerint..
Aztat mondták, hozzáértő emberek, a TDA7294-es fórumban is olvastam, hogy megoldható így is, csak a kapacitás szab határt, én úgy 100 000 µF pakolnék a végfokba.
Helló! Az erősítők nem feltétlen igénylik a szimmetrikus tápot. Személy szerint ahol csak lehet kerülöm. Bővebben: Link . Bővebben: Link
Híd kapcsolású erősítőnél pedig mindössze egyetlen puffer kondenzátorra van szükség. Ezen megoldások lényege a tápfeszültség felénél létrehozott mesterséges hideg-pont, melyhez viszonyít a bemenet és a visszacsatolás. Többszáz wattos erősítőkben is alkalmazzák ezt a topológiát. Óriási előnye, hogy kiküszöböli a földhurok kialakulásának lehetőségét.
Szép Estét!
Köszönöm! Sajnos nekem megvan már a nyákom szimetrikus TDA2050-re. Tehát marad a "barkács" megoldás.
DE ha jól értelmezem, amiket belinkeltél, ott a kapcsoláson a két kondi közötti kivezetés a GRND.
- Akkor megoldott a problémám -
Értem, köszönöm!
Szóval, akkor rakhatok az A2000V helyére TDA 2005-öt?
Sziasztok!
Szeretnék építeni egy olyan erősítőt, amit a régi orosz 12V-os akkutöltőről (is) hajthatok! Fontos hogy 4ohm-os hangfalalkat is rálehessen kötni, min. 2*10-15W-os legyen, és a leglényegesebb nagyon nagyon egyszerű legyen, első erősítőm lenne. Milyen kapcsolást ajánltok? Köszi!
Egy akkutöltö nem a legalkalmasabb tápegység gyanánt. Annak a kimenő feszültsége meglehetősen áram függő, (áramgenerátor) ami jó akkutöltésre, de tápegységnek nem.
Erre a fesz.-re a TDA1518-at ajánlom. Teljesítményben és "bonyolultságban" is megfelel a kritériumoknak. Alig néhány külső alkatrészt igényel.
Az akkutöltő nem túl jó ötlet, de némi átalakítás után alkalmas lehet rá, hogy egy ilyen végfok tápja legyen.
Sőt az impulzus töltők (regeneráló típusosok) meg aztán abszolút alkalmatlanok erre a feladatra.
Haverom ki akarta mérni, de csak szikrázott neki, mikor rádugta az akksira a csatlakozókat...
D
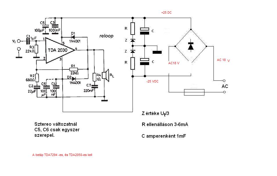
A tápkondik közös pontját a fél tápfeszültségen kell tartani, erre szolgálnak a zener diódák és az ellenállások.
Kezdem elveszteni a vezetéket....
![]() Szóval, van a nyákon +17VDC -17VDC GRND. Mit hol táplálok be?
Üdv!
Segítséget szeretnék kérni egy JBL házimozi mélynyomó erősítőjével kapcsolatban. Működik az erősítője csak a zene alatt halk recsegő-sercegő hang hallatszik, de csak ha kap jelet. A kimenetén nem mérek DC-t. Mi okozhat ilyen jelenséget?
Ebbe rajzold bele az ismert adatokat, az ismeretlenek segítek kiszámolni.
Istenkirály VAGY!
Köszönöm!!
Z -> ZPD 8,2
R -> 1k5 C -> 2200µF/25V (nagyobb lehet)
Igen hálás vagyok !!!!
Köszönöm!5 - 5 db 10 000 µF 35V jó lesz?
Szóra sem érdemes
![]() Szerk.: feleslegesen sok annyi kondi.
De 4 X 35 W + 1 X 40 W -al lesz terhelve...
|
Bejelentkezés
Hirdetés |








D

Köszönöm!





