Fórum témák
» Több friss téma |
Mielőtt kérdezel, a következő két dolgot ellenőrizd!
I. A helyes tápfeszültségek megléte.
II. A kimeneten van-e egyenfeszültség.
Élesztés.
Itt is:Bővebben: Link
Sziasztok kérdezném hogy érdemes e teli földel csinálni a végpanelek nyákját?Köszönöm
Sziasztok ismét!
Helyesbítek az előző írásomon, miszerint hidegen és melegen is produkálja a hibát. Egész pontosan azért, mert kb 3-4 órányi hűlés után újra csatlakoztattam a "mátrix"-hoz, és másfél-két perc után vizet lehetett volna forralni a linkelt képeken található IC-k hűtőbordáin. Viszont egy kicsit utánanéztem a házimozinak, és egy kis ellentmondásba ütköztem. Az IC964 sorszámmal ellátott IC a fénykép szerint egy FAN1084T, amely csak 3 lábbal rendelkezik, viszont a gyári kapcsolási rajz szerint ott egy 378R33 IC van, amely 4 lábú?! Megjegyezném, hogy régebben volt már szakszervizben a lejátszó, mert nem akart semmit sem lejátszani (de már nagyon régen, amikor még a páromnál volt, kb 5 éve). Szóval, ha azokat az IC-ket kicserélném, esetleg gondoskodnék valami pluszhűtésről (ventillátor-nagyobb borda), akkor megjavulna, vagy esetleg máshol lehet a baj. Ha esetleg valakit érdekel a teljes kapcsolás az ITT megtalálja. Csak alul rá kell kattintani a "download the file" szövegre. A hozzászólás módosítva: Okt 25, 2013
Köszönöm csak a maró anyag kevesebb fogy akkor.
A nagyáramú vezetősávokat (táp, végtranzisztorok, kimenet) vastagítsd, ha a maratón akarsz spórolni.
Ideiglenes hűtés az van már.
Utóbbi évtized műszaki termékei esetében szinte az a ritka ha valamely félvezető "hűtőbordáján" nem lehet vizet forralni...70-80C bordahőmérséklet mai szemlélet szerint még normális, ez megtévesztő lehet.
Szerintem a dög nem a 3.3V stab környékén van elásva, de egyenlőre nem is tartom ezt kizártnak. Hibabehatárolás céljából azt kéne csinálni, hogy amikor megunja a készülék utána ráméregetnél tápokra, hogy mi van meg, mi ment el esetleg. Önmagában az, hogy szerinted melegek a hűtőfelületek, még nem nyom sajnos.
Üdvözlet mindenkinek.
(Kipuke: nem lehet hogy a 4. láb a tok zászlója?) Van egy erősítő panelem, amit még jó pár éve egy rossz szalagos magnóból szedtem ki. Működött benne, de valamiért kitermeltem Hogy mi volt a készülék típusa már nem tudom.Sajna a kábelek funkcióját már nem tudom, egyet kitaláltam, a táp kábelét megleltem. Egy sima stereo erősítő két BD354C tranzisztorral. Toral felirat a panel alján. Linkelek pár képet, remélem valaki rájön, hogy mi a bekötése vagy felismeri és tud nekem segíteni. http://vtsoftware.hu/he_toral_panel/bd354c_tranzisztorok.jpg http://vtsoftware.hu/he_toral_panel/din_csatlakozok.jpg http://vtsoftware.hu/he_toral_panel/egyik_szamsor.jpg http://vtsoftware.hu/he_toral_panel/elko.jpg http://vtsoftware.hu/he_toral_panel/kapcsolok.jpg http://vtsoftware.hu/he_toral_panel/masik_szamsor.jpg http://vtsoftware.hu/he_toral_panel/panel.jpg http://vtsoftware.hu/he_toral_panel/tolokapcsolo.jpg http://vtsoftware.hu/he_toral_panel/toral_felirat.jpg Előre is köszönöm
Sziasztok.Van egy erölködöm és elszálttak a tranzisztorok benne.Kicseréltem öket mindent lemértem benne de amikor bekapcsolom egy darabig megy az egyik oldal és utánna meg elhalgat és utána nagy bugás halatcsik a hangfalból.Mi lehet a propéma.Köszönöm elöre is a válaszotokat.
Szia! Megint zárlatos lett egy tranzisztor, a hiba forrását előzőleg nem szüntetted meg.
Hello köszönöm a gyors válaszodat. De nem tudok rájöni hogy hol a hiba a tranzisztorok jók kicseréltem mindent,a paneleket átt néztem szakadás nincsen.Minden elenálást lemértem és minden jónak tünik.Szerinted hol keresem a hibát?
Üdv! A bemenet a csatlakozók környékén lesz, esetleg a kapcsolón keresztül. A kimenet onnan indul ahol a végtranzisztorok egyikének kollektora közvetlenül, vagy ellenálláson keresztül kapcsolódik a másik emitteréhez. Onnan egy csatoló kondenzátor kell menjen a hangszóró felé. Ilyen oxidált állapotban sok reményt ne fűzz hozzá. El lesz ott ahol eddig volt
kapcsolási rajzom sajnos nincsen,_de teszek_fel képek(e)t.
Megnéztem, nem vagy külföldi, bár a nagybetűs mondatkezdés Rájuk nézve is kötelező! Tehát használd! Mod. A hozzászólás módosítva: Okt 26, 2013
Tisztára lengyel Unitra szerelés ez a panel. Egy pár végtranzisztorral sztereo nem lehet, vagy kellett lennie még egy ugyanilyen panelnek. A magnó típusát nem tudom megmondani, mert ilyet még nem láttam, biztosan nem ZK246, mert az van nekem, és az nem ilyen. Aztán, ha tudod a típust, mire mégy vele? Unitra lemezjátszóból kivett végfokot raktam be Junoszty TV-be, de az 1 darab IC-t tartalmazott, ezért kicsi, és nem volt kedvem az orosz végtranyókal bajlódni, épp nem találtam itthon helyettesítőt sem, és vele sokkal szebb hangja lett annak az orosz kis TV-nek, de a te paneled inkább bontásra javaslom, mert sok rajta a felesleges magnós cucc, és a végfok részt nem lehet belőle szépen körülhatároltan kifűrészelni. A szalagos magnó végfok a szokásos 1 és 5 Watt közti teljesítményével olyan sok mindenre nem jó. A BD 354 Unitra típus, katalógusadat nem található róla, annyit találtam, hogy 1 és 5 Zloty közti áron adják, NPN, 12W, és 3A, nem egy nagy durranás, sok mindenre azok sem jók, a 2N 3055-nek a tizedét tudják, ennek tudatában lehet őket valamire felhasználni.
Szia! Az"Egy darabig szól, utána búg, azt jelenti, hogy valami felforr benne, aztán borul a szimmetria, és megy el az egyik fele zárlatba. A melegedős alkatrészt tapogasd ki, mérj nyugalmi áramot, és feszültségeket, valamit biztos elfelejtettél kicserélni már az első javításkor, vagy valamelyik félvezetőd egy kicsit szivárog, mert már egyszer nagyon felforrt. Most is melegszik benne valami, és ha azt megtudod, hogy mi, azon már könnyebb elindulni.
A hozzászólás módosítva: Okt 26, 2013
Sziasztok! Nekem is lenne egy gondom. Van egy ismerősöm, Pioneer SA 510-es erősítőjében rendszeresen kimegy a hangszóró csatlakozókhoz menő 2,5 Amperes biztosítékja. Kicserélem őket, és utána semmi hibát nem találok benne. Nyugalmi áramok jók, hangsugárzók nélkül nem melegszik. Én itthon nem tudok rá mit tenni, esetleg műterhelést ellenállásokból, vagy gépkocsi fényszóró izzót, azokkal a végfok pillanatok alatt felforr, újra szereltem a végtranzisztorokat hővezető pasztával és jól meghúztam őket. A tranzisztorok alatt a régi paszta barnára volt égve, azt mondja az illető, hogy amivel használja, orosz Elektronyika 50 W hangsugárzó 4-16 ohmos??? Akkor az 16 ohmos lehet, vagy mennyi, ha igy merik ráírni? A másik baj az lehet, hogy két erősítőről hallgatja felváltva őket, de amelyiket nem használja, az kikapcsolva rajta lóg a kimenetével a rendszeren, szerintem ez sem üzemszerű állapot egy kikapcsolt erősítőbe visszafelé táplálni, az biztosan nem mutat olyankor teljes szakadást, még ha tönkre nem is megy tőle, de pár Wattot elfogyaszthat a működő másik erősítőtől. Mi a véleményetek? Mitől fröccsennek el neki rendszeresen a biztosítékjai? Egyébként benne minden alkatrész eredeti, tranzisztort nem kellett még sohasem kicserélni.
Helló Mindenki!
Remélem jó helyre írok Nem igazán értek az elektronikához, de van egy LG LHT6740-es 5.1-es dvd lejátszóm... imádom, pár éve a gépemhez kötve használom, eléggé megszoktam a hangminőségét, meg a hangosságát is... Ebből a lejátszóból lehet autóerősítőt csinálni? mert szívesen felszerelném az ebből készült erősítővel a kisbuszomat... Tudtok konkrétat, hogy megoldható-e, vagy Miskolc és vonzáskörzetében olyan helyet ahol megnéznék, vagy meg is csinálnák? Válaszokat előre is köszönöm LG LHT 6740
Szia! P=I2R. A 2,5A-es biztosíték 4 ohm terheléssel 25W felett kiég. Egyéb értékkel is kiszámolható ez alapján.
Tipikus biztosítékégető a hangváltó hibás kondenzátora például. A kikapcsolt erősítő kimenetére jelet vezetni roppant egészségtelen
Én is azt javasoltam az illetőnek, ha már egy pár hangdobozt használ, akkor legalább a kikapcsolható hangszóró kimeneteket használja, és kapcsolja ki azt, ha az erősítőt nem használja. Amúgy nekem a Pioneer 2mm-es alu hűtőlemeze bent az erősítő közepén túl kicsinek tűnik, amikor ennél kisebb teljesítményű erősítők hátulján hatalmas öntvény hűtőbordák szoltak lenni, de hát ha gyárilag ezt rakták, talán elégnek kellene lennie. Hanem elég magas a tápfeszültsége 2x44 V, gondolom ezért írnak rá 8 ohmos terhelést. Nekem a 60 Wattos halogén izzókkal nem sikerült a biztosítékokat kicsapatnom benne, 1 kHz-et adtam neki egészen határolásig, kihajtottam, pedig az sem igazán üzemszerű, a barátom viszont nagy hangerőnél ráadta a Loudnesst, akkor ment ki neki mindkét oldalon.
Hmm, megfontolandó amit írtok...
Tényleg régi, az fix, de... Animal Cannibals - Régi Cucc Idézet: „Ha kopott és karcos a külső Nálad nem a szerviz az első. Te újért futsz.” Gondoltam egy próbát megér, újat nem akarok építeni. A mérete nem zavar, ha egy telefont megszólaltat vagy az udvarra is szólna zene mikor kint vagyunk, arra tökéletesen megfelelne. (Persze nem ebben az időben, de most találtam meg, lesz még jó idő )Megnézem amiket írtatok és óvatosan kipróbálom... a kimenetre nem volt ötletem, de kaptam egy támpontot. Nagyon köszönöm...
És kérem sikerült.
Csak a bemenetet nem találtam elsőre, de a kimenetet nem kerestem sokáig... Valóban nem stereo, csak a bemenetről gondoltam... A lényeg, hogy szól, szépen. A kapcsolók nem is kellenek, azok csak a magnó funkcióit látták el, még szebb korában... Köszönöm a segítséget!
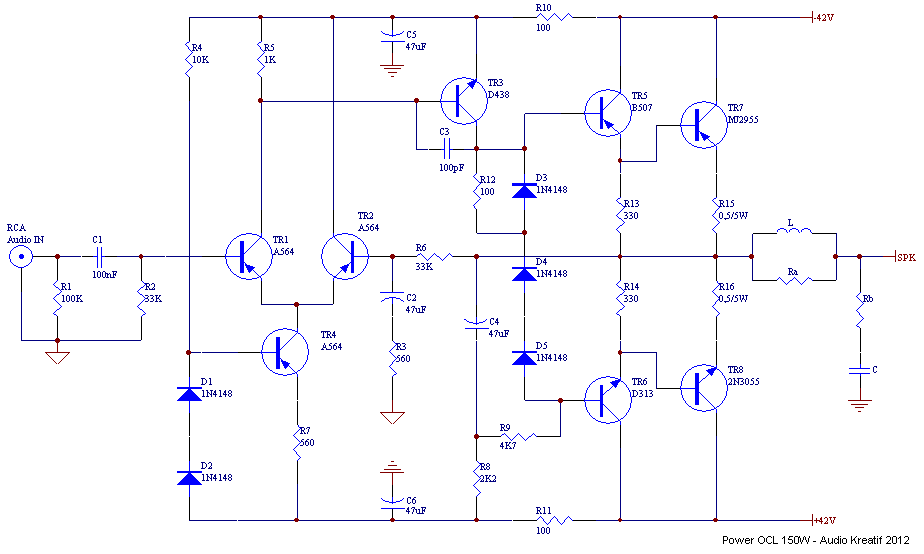
Sziasztok! A véleményetekre lennék kíváncsi, hogy össze raktam ezt a kapcsolást,a működésével semmi gond,csak ahány kép van róla annyi ellenállás érték,pontosabban a kimeneti emitter ellenállások alatti 2db alkatrészről lenne szó.Én jelen esetben 330 ohmost használok ami a layout pcb rajzban fel van tüntetve.
Nos én arra lennék kíváncsi,hogy miként,vagy egyáltalán befolyásolják-e a különböző ellenállás értékek a működést,és a kimeneti teljesítményt.
A kimeneti teljesítményt nem, de minél alacsonyabb az az ellenállás, annál alacsonyabb a torzítás, viszont annál jobban melegednek a meghajtótranzisztorok (C4739 és társa).
A hozzászólás módosítva: Okt 27, 2013
Azért nem tettem be kapcsolást,mert nem kimondottan ehhez az áramkörhöz van,csak ehez hasonló,és kisebb feszültséghez.De pótolom.
Amit én meg építettem az +-63vDC-re van,a hasonló kapcsolás pedig csak +-42vDC-re van. A hozzászólás módosítva: Okt 27, 2013
Végül is lehet hogy egyezik a két kapcsolás,csak az utóbbi kisebb feszültséghez van készítve.
Jogos.
Szia! Ezek a 330 ohm-os ellenállások a nyugalmi áramra, azon keresztül a keresztezési torzításra vannak hatással.
Nagyon szépen köszönöm.
|
Bejelentkezés
Hirdetés |








Hogy mi volt a készülék típusa már nem tudom.





