Fórum témák
» Több friss téma |
Mielőtt kérdezel, a következő két dolgot ellenőrizd!
I. A helyes tápfeszültségek megléte.
II. A kimeneten van-e egyenfeszültség.
Élesztés.
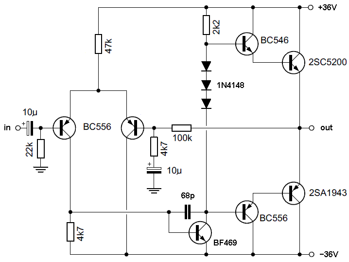
Sziasztok!Nézzetek rá erre a kapcsolásra legyetek szívesek! Szeretném megépíteni.A kérdés érdeme e és jó lesz e.
Köszönöm!
Pszichoamplifikált egyéneknél a minél márkásabb, szebb, drágább.
Itt le is írják mi kell neked.
Sziasztok, ez itt a legújabb építésem, a Graham Dicker féle digi-125. Az eredeti az Electronics Today International című magazinban jelent meg, 1989 májusában. A diyaudio fórumban van topicja, az ott olvasott infók alapján módosítottam és építettem meg. Műszakilag itt-ott kifogásolható, de semmi probléma nincs vele sem nekem sem másoknak. A hangja nagyon tiszta, teres, dinamikus, nagyon jó mélyekkel és finom, szép középtartománnyal. Meglepően jó tehát, főleg az egyszerűségéhez képest. Az építésnél be kell tartani pár szabályt és akkor nem lesz semmi zaj vagy gerjedés. A nyugalmi áram nekem így 24mA csatornánként, és 5mA-t nő bemelegedve. Amúgy a B és az AB osztály határán működik.
A hozzászólás módosítva: Márc 20, 2014
Igen, ilyesmit már olvastam, csak a biztosítékról...
"Az arany szálas biztosíték a legjobb, mert gyorsabb az áram. Kábelnak is legjobb minőségűnek kell lenni, mert a biztosíték előtt és után lassítja az áramot. Amit természetesen hallani is... A legjobb hangminőséget akkor érhetnénk el, ha közvetlenül az erőműből táplálnánk." Eme szöveget egy cseh fórum hozzászóllásból idéztem. Némi igazság tartalma lehet az elejének, de nem ebben a formában. Senki se vegye komolyan!
Kérlek segítsetek!
Van pár alkatrészem szétszórva. Néhány műveleti erősítő, kondenzátor halmok,ellenállás kupacok.És egy 2x12V 16vA trafó.Szeretnék valamilyen erősítőt összehozni velük.Van valakinek egy jó kapcsolási rajza?Tudom tág így egy kicsit a dolog, de előre is köszönöm!
Végre kész lett az erőssítőm.
Szerintetek hogy fest ?
Szia és mi a lelke az erősítődnek?
TDA 7250
Mint a karácsonyfa,de jó
Hogy szól?
Már csak a díszek kellenek rá
meg a tetejére a csillag
Nem rosszból mondtam,csak nekem már sok a fény.
szép tiszta hangja van , igaz ebben szerepet játszik a pioneer hangszóró is
Én sem bántásnak szántam
![]() Én szeretem a ritmusra villogó/"mozgó" effekteket
Semmi baj nincs ezzel,ki mit szeret...
Sziasztok!
Csatoltam egy rajzot amin egy végfok bemeneti része van kivágva. Egy érdekes megoldást látni rajta, mégpedig hogy R2 ellenállással párhuzamosan van kötve egy kondi és 2 szembe fordított led. Mi célt szolgálhat ez a két led?
A bemenő feszültséget korlátozza a LED nyitófeszültség szintjére. Kb. 2V-ra.
Nekem ez küllemében túlzás. A belsejéről nem látok fotót, pedig az sokkal izgalmasabb.
Szia! Elvi hibát nem látok benne, valamilyen szinten biztos működik.
Üdv! Az előttem megszólaló szaki szerint életképes, én meg csak annyit fűznék hozzá, hogy nem nagy költségvetésű az egész, egy próbát megér. Lehet az egyszerűségében van a "nagyszerű"-sége.
Szia! A végfok standard kvázi-komplementer kapcsolás, azzal nincs is baj. Bosszantó, hogy a szerző a csillagpontos testkialakítás szabályaira fittyet hány. Ezzel a grafikai megjelenéssel közölt kapcsolások némelyike elég problémás ilyen szempontból, tárgyaltuk már.
Sziasztok!Nézzetek rá erre a kapcsolásra legyetek szívesek! Szeretném megépíteni.A kérdés érdeme e és jó lesz e.
Köszönöm!
Szia!
Hát ennek a kapcsolásnak a végfok részét már össze raktam,de nem igazán vált be. Eléggé sérülékeny,és nem szép a hangja.
Inkább ezt ajánlom,de van ennek ilyen változata is.
A hozzászólás módosítva: Márc 22, 2014
Az a lenyeg keves penz es egyszeru ugygondolom a jovo heten nekilatok az alkatreszek beszerzesenek!
Mijen gondok voltak melegszik nagyon?Ez is tetszik es ez sem draga
|
Bejelentkezés
Hirdetés |

















