Fórum témák
» Több friss téma |
Mielőtt kérdezel, a következő két dolgot ellenőrizd!
I. A helyes tápfeszültségek megléte.
II. A kimeneten van-e egyenfeszültség.
Élesztés.
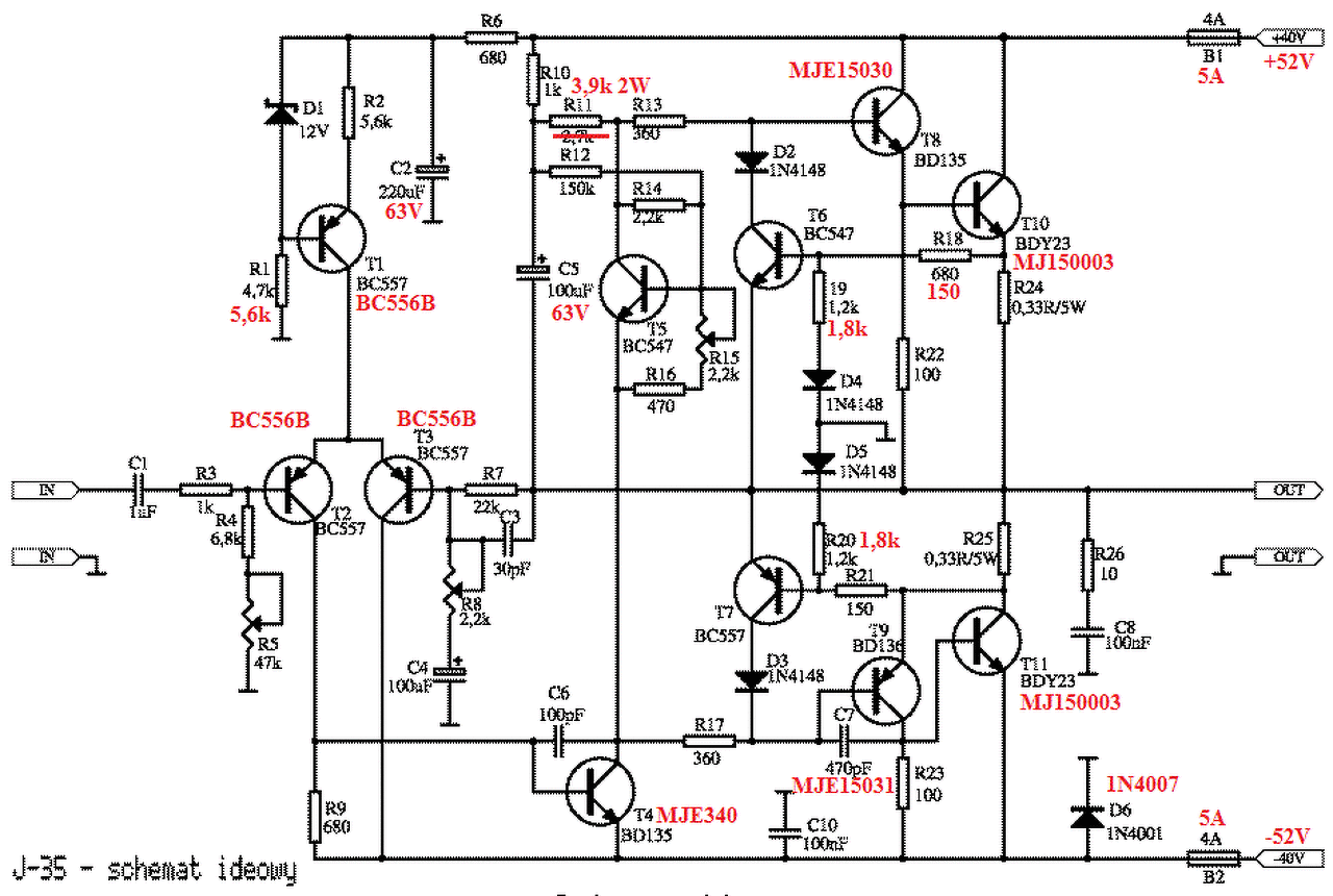
Helo nemtudom emlekszel e meg a mellekelt rajzra csak az lenne a kerdesem hogy ezt igy lehetne e hasznalni 2sc5200 tranzisztiorral egy 2x33v-AC-s traforol?
Szia! Semmi akadálya.
Ok koszi
Es kb mennyi lessz a teljesitmenye?
Nagyjából 90W/8 ohm, vagy 140W/4 ohm.
Ertem csak azert kerdezem mert a trafo nagyjabol 250va-os szerinted eleg lessz hozza?
Használd 8 ohm-os hangsugárzókkal!
6 R -es hangsugarzoim vannak 2 ilyen erositore gondoltam ugy eleg lessz a tap?
Teljes kivezérlésnél nagyon melege lesz szegénynek, csak akkor ajánlom, ha nem bulizásra lesz használva.
Es hogyan tudnam elkerulni a melegedest?Tudc valamit ajanlani?Esetleg kisebb feszultseg?
A hozzászólás módosítva: Szept 13, 2015
Kivettem a Q301-et és így nem tilt le. Közben azért megnéztem a végtranzisztorokat is a biztonság kedvéért, hogy nem e valamelyik szakadt vagy zárlatos lenne, de mindegyik jó.
Itt magáról a transzformátorról van szó. Ezzel a szekunderfeszültséggel és teljesítménnyel könnyen túl lehet terhelni. Lehet, hogy elviseli a trafó, de ezt így online nehéz megjósolni.
Jaj azt hittem a vegfoknak lessz melege
.Hat tapot majd kesobb vennek hozza es nagyon nagy hangeron nem lessz halgatatva.Csak ithoni hasznalatra lessz
Ha jók az előbb említett alkatrészek és helyes értékűek, akkor nem volna szabad tiltást generálnia. Amennyiben hangszóró nélkül is indokolatlanul bont a relé, a diódán kívül nem marad más hibalehetőség. A beültetését ellenőrizted, ahogy kértem?
Igen ellenőriztem. Jól van benne, de megnézem újra akkor. Minden más alkatrész jó.
Meg egy kerdes az mje15030 es a 15031-est kell huteni?2X35v 300va-es toroid eleg hozza?
A hozzászólás módosítva: Szept 13, 2015
Az MJE-s meghajtókra érdemes hűtőlemezt felcsavarozni. A 300VA-es toroid már biztató táp lesz.
Koszi a segitseget.
Át is lehetne hangolni a túlterhelés érzékelőt, de inkább derítsd fel azt az apróságot amiben a két csatorna eltért ebben az egyszerű kis áramköri részletben.
No. Tökéletesen üzemel az erősítő. Eléggé alattomos hiba volt. A C301 pozitiv fele nem érintkezett a vezetősávval, mert elvolt repedve. De nem láttam ezt ez idáig, hanem mikor végigmértem a vezetősávot ellenőrizve, hogy minden kapcsolódik e ahova kell akkor derült ki. Megkapirgáltam, kapott egy kis ón-t és lám működik. Nem tilt le... Persze ehhez kellet a Te segítséged is. Köszönöm szépen.
Óvatos legyél az "elég" kimondásával, mert a téma csalóka. A hűtés intenzitása rövid távon szinte egyáltalán nem függ a borda méretétől, csak a pillanatnyi hőelvonó képességétől. Itt alapvetően fontos a félvezetők bordára fogatásának módja, és az érintkező felületek hőátadó képessége. Pl a csillám iszonyatosan sokat ront a helyzeten, de sajnos nem lehet kikerülni, ezért léteznek "hűtőtönkös" vagy kengyeles felfogások is. Az érintkező bordafelületet sem árt simává tenni, gondos csiszolással, vagy inkább polírozással.
A nagy borda akkor kap szerepet, mikor egyébként jó hőkivezetés mellett, egy adott hőmennyiséget kell a környezetnek leadni. De itt is van ésszerű határ, mert egy mérték felett már semmit nem javít a helyzeten a nagyság. A méret növelése helyett, sok esetben lényegesen praktikusabb lehet ha kényszerkeringetést hozol létre.
A C301 és az R301 a megengedettnél alacsonyabb impedanciájú terhelésnél kap szerepet, hangszóró nélküli próbánál csak a D301 hibáját tünteti el a csillapítása révén.
Akkor viaszont nem tudom, hogy mit csináltam vele ami miatt most jó, mert a diódához nem nyúltam, csak azt a fólia szakadást forrasztottam újra ami irtam is. Azóta megy is. Elég nagy hangerővel, mert kint melóztam az udvaron és kellet valami zenebona.
A hozzászólás módosítva: Szept 13, 2015
Elnézést hogy nem igazából ide vágó kérdéssel fordulok hozzád de nem tudom csatlakoztatni a házimozit a papírtévéhez .A hangfalon bemenetnek csak vga van .Itt leragadtam.
Üdv!
A nagyon kétlem, hogy azon VGA lenne, maximum a TV-n. A TV-ből optikai/koax kábellel kell a hangot a házimozira kötni. Ha nagyon nincs más akkor a sztereó RCA-val, vagy fejhallgató kimenettel. Viszont úgy nehéz konkrét tanácsot adni, ha nem tudjuk, milyen TV és milyen házimozi(erősítő)ról van szó.
Ja egy képet is mellékelek.Előre is köszönöm ha segítettek.
Az irányítójába kell dugni az optikai kábelt.
Ajjaj az a fekete "doboz az irányítója?Ilyet még nem láttam honnan szerzem be?Mennyibe kerül?miért ilyen a kialakitása?Nem lett volna rca?
|
Bejelentkezés
Hirdetés |














