Fórum témák
» Több friss téma |
Mielőtt kérdezel, a következő két dolgot ellenőrizd!
I. A helyes tápfeszültségek megléte.
II. A kimeneten van-e egyenfeszültség.
Élesztés.
Ha soros ellenállást raksz elé, azzal csak azt éred el, hogy nagy kivezérlésnél leesik a feszültség, ezért torzítani fog. Inkább stabilizátort kellene elé beraknod.
Az erősítőt kéne a meglévő táphoz méretezni. Ha pl a TIP tranyók helyett MJ 11015 - MJ 11016 darl. párt használnál, akkor simán bírná a +/-50V-ot és a teljesítménye is nagyobb lehetne.
Szia!
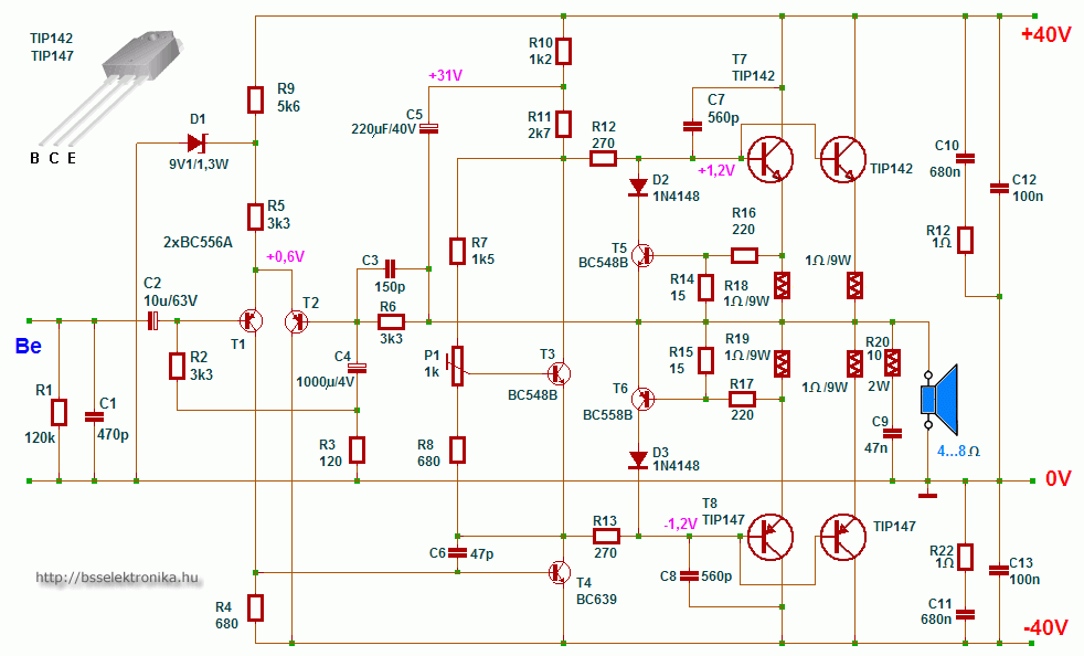
Nem kell semmit változtatni az értékeken. Ha 2 TIP-et raksz bele, csak annyit változik a dolog, hogy mivel tranzisztornak külön emitter ellenállás kell, 4 db. 1 ohm-os ellenállás lesz benne.
Szia!
Mármint 4 db 1 Ohm 9W? És ezeket az ellenállásokat sorosan kössem? És a 2-2 tranzisztort, csak simán összekössem, az emitert-emiterrel, kolloktert-kollektorral, bázist-bázissal? És így mennyi lesz kb a teljesítménye 4 Ohm-on? Köszi hogy segítetek a megépítésben, még nagyon kezdő vagyok.
Sziasztok!
Szert tettem egy UHER VG 825-ös erősítőre. Ehez szeretnék minden fajta segítséget kérni. Állítólag az egyik fele nem működik. Ma kaptam meg és még nem sikerült kipróbálni. Ha valaki tudna ehez a típushoz vagy hozzá közelállóhoz valami rajzot akkor azt megköszönném. Üdvözlettel Zsotty.
Ilyenkor a bázisokba nem érdemes 1-1 kb 1ohm-os ellenállás kötni?
Az alkatrész szórásból adódó hibák kiküszöbölése végett. Csak azért, hogy biztos együtt dolgozzanak a tranyók. Vagy ennél ezt már az emitter ellenállás megoldja?
Sziasztok.
Megépítettem a mellékelt erősítőt az adatlapban szereplő kapcsolás alapján. Viszont a hidalt változatán nem igazán igazodok ki, a bemeneti jelet hogy kell bekötni? Másik van a GAIN rész ami ugye erősítést jelent. hogy kell bekötni őket hogy maximális erősítést érjem el? még egy kérdés hidalva akarom egy 100Wos házomozinak volt mélynyomóját meghajtani ami 3ohmos hangszóró. mit kell módosítani hozzá? köszi előre is.
Hello!
Az emitter ellenállás feladata. (Sőt negatív visszacsatolást is okoz, így javítja a munkaponti stabilitást) A bázisban rakott ellenálláson a bázisáram feszültséget ejtene, és az csökkentené a kivezérelhetőséget. üdv! proli007
Hello!
- Tekintve, hogy az erősítőben nincs kapcsolható fázisfordító fokozat, Azt külsőleg kell megoldani. Azaz ellenfázású jellel kell táplálni a két bemenetet hidalásnál. Az adatlap 29. ábráján erre utal a "Plus Input" és "Minus Input" elnevezés. - Az erősítésre is egyértelmű választ ad az adatlap. A Gain0 és Gain1 bemenetek GND-re, vagy tápra kötésével programozható az IC. Mint a képen látható, a maximális erősítés akkor van, ha mind két bemenetet a tápra kötöd. Az erősítés ilyenkor 36dB miközben a bemenő impedancia 9kohm lesz. - Alapvetően nincs mit módosítani, csak imádkozni, mert a minimális impedanciáról az adatlap nem beszél. Mindenhol a 4ohm szerepel. üdv! proli007
Szia!
Köszi a választ. tehát ha mindkettő Gaint tápra húzom akkor kaom maximális erősítést ha jól értelmezem. A hidalásnál úgy építettem meg ahogy a 29es ábrán van de nem értem mit kössek Minus Inputra. Mert gondolom a plusra a hangkártyából kijövő jel kábelt. Minuszre pedig a gnd-t kössem ami jön a hangkártyából. (mert ebben a bekötésbe nem szól. PeTi
Hello!
Az erősítést jól érted, de a másikat nem. A PC kártyáról nem tudod közvetlen hídba meghajtani. Az egyik bemenetet közvetlen rákötheted, de ha a másikat a GND-re kötöd, akkor annak kimenetén nem lesz jel. Így ugrott a híd. A híd lényege, hogy amikor az egyik kimenet plusz irányba megy, akkor a másik mínuszba (azaz ellen fázisba) így lesz a hangszórón kétszer akkora feszültség, és a teljesítmény nagyobb. Tehát a bemenetre kell egy olyan fokozat, ami a mínusz bemenetre az ellenfázású jelet viszi. Nézz körül itt, biztos van hídmeghajtó áramkör. (egyszerű invertálós műveleti erősítő kapcsolás, aminek erősítése egyszeres azaz -1 szeres.) üdv! proli007
Szia!
Az első mondatoddal van értelmezési problémám, mert pont van a végén. Tehát onnan vagy hiányzik nekem valami a végéről vagy egyszerűen nem értem mire akartál utalni ezzel a mondattal. Vagy a mondat elejéről egy "Ez" szót hiányolok. Melyik az igaz? Idézet: „Az emitter ellenállás feladata.”
Szia!
Idézet: „Ilyenkor a bázisokba nem érdemes 1-1 kb 1ohm-os ellenállás kötni? Az alkatrész szórásból adódó hibák kiküszöbölése végett.” Ez az emitter ellenállás feladata. Ha erre gondoltál. Ui.: Ugyanis nem az a lényeg, hogy a bázisáram legyen egyforma, hanem a kollektoráram, mert a tranzisztorok egyenlő terhelését azzal tudod elérni, ha a kollektor áramuk megegyezik. Ezt pedig az emitterkörben elhelyezett ellenállással a legegyszerűbb elérni.
Bocs, tényleg lemaradt az "ez"!
Néha gyorsabban írok, mint gondolkodom, de nem az írásom gyors..
Nagyon köszönöm, hogy megmutattad
Nekem nincs nyákszerkesztő meg ilyesmi programom, és ezért tudnál abban segíteni, hogy ezt a nyákrajzba is behelyezed, mert nekem nagyon bonyolult ez a nyákrajz, és nem jövök rá, hogy hogy helyezzem be a 2 ellenálláse, meg még a 2 tranyót. vezetékelve megtudnám csinálni, de úgy szeretném hogy az egész a panelon legyen Bocsi de attól félek, hogy elrontanám, mert még tényleg nagyon kezdő vagyok!Nagyon köszi előre is!
Szia!
Ennek az erősítőnek van topikja itt:Bővebben: Link Érdemes átnézni, van fent több panelrajz is. Ide is felrakok két megvalósítást, lehet aztán válogatni melyiket szeretnéd megépíteni. Bár ezek csak egy pár tranzisztorra vannak tervezve.
Sziasztok!
Engem a hibajavítós erősítő kapcsolások érdekelnek. Esetleg van valaki, akit szintén érdeklődik az ilyesmi iránt?
Ezalatt a hibajavítós alatt mit értel?
Szia!
Olyan kapcsolásokat, ahol a linearitás hiba előre van csatolva, de amúgy a visszacsatolások a szokásosak.
Sziasztok!
Szeretnék építeni egy FET es erősítőt, van itthon 2db BOSE erősítőm ami nagyon szépen szól, viszont elég gyenge, és elhalkul. a FET ek száma:137110. Azlenne a kérdésem, hogy valaki tudna-e valami rajzot adni nekem amibe ezeket a FET eket bele tudom rakni. Köszönöm előlre is! Üdvw Máté!
Biztosan ez a fet tipusa? A 137110 inkább valami gyári azonosítonak tűnik, amit a Bose rányomott a fetre, miután eltüntette a tipusmegjelölést. Tegyél fel képeket, hátha akkor könnyebb lesz beazonosítani.
az egyikben ST márkájú van a másikban pedig valami nagyon sötét lakkfekete színű FET de a száma ugyan az. Megppróbálok keríteni valami fényépezőgépet és teszek fel képeket!
Nemtudtam jó minőségű képeket csinálni, csak telefonosat, de itt vannak!
Még az van írva a FET re, hogy A405 MALAYSIA
És találtam egy helyet ahol lehet venni Bővebben: Link
Szia!
Ezek kapcsolóütemű végfokok első látásra, biztos, hogy szét akarod szedni őket? A fetekről pedig leszedték az eredeti típusjelzést, és csak egy kódszámot nyomtatnak rá, hogy csak tőlük tudj tartalék alkatrészt venni. Nem sok esélyt látok a beazonosításra. |
Bejelentkezés
Hirdetés |




, de hogyha ezeket tenném bele, akkor nem kellene növelni az alkatrészek értékein?










