Fórum témák
» Több friss téma |
Fórum » Erősítőhöz való hangsugárzó védelem (koppanásgátló)
Témaindító: Thom, idő: Márc 14, 2006
Témakörök:
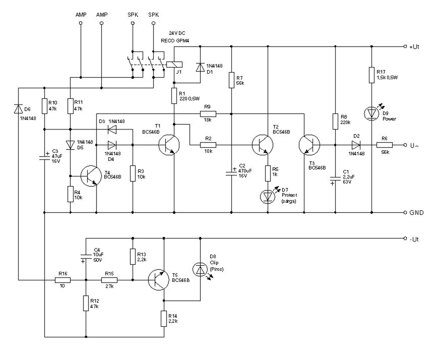
Szia! Ha erősítő nélkül próbálod ezt a védelmi áramkört, akkor a bemeneteket (IN) kösd egy-egy darab huzallal a GND-hez. A rajzod szerint C2, C3 kondit ki kell sütni, különben DC hibát detektál a kapcsolás.
Szia! Köszönöm, de sajnos az előző rajzból egy fontos rész kimaradt, hogy a GND össze van kötve a középső tranzisztorokkal ( pici lukakon keresztül, a nyák két oldalán). Megcsináltam amit írtál de akkor nem történt semmi. Viszont kisütöttem a C1 kondenzátort is, és akkor bekapcsolt. Most viszont bekapcsol ha ráadom a 12V-ot, de semmi más nincs rákötve vagy összekötve. Leteszteltem 1,5V-os elemmel a bemeneteket és 2mp múlva lekapcsol a relé. Most elromlott valami? Hogy tudnám még ellenőrizni, hogy megfelelően működik?
Sziasztok!
Nekiálltam egy korábban vásárolt JVC erősítőm feltámasztásának (elvileg működőképesnek mondták, a gyakorlatban nem igazán volt az). Az első kiakadás rögtön a megbontáskor jött: volt egy belegányolt, ismeretlen szerepű próbapanel, aminek két kivezetése a hangszóróvédő relére vezetett. Ezt leforrasztva, a panelen átvágott sávot helyreállítva, nem húz be a relé. A védelem előtt kivezetett fülhallgató kimeneten pedig úgy tűnik, jó a végfok (tisztán szól, nem zajos, nem is melegszik szinte egyáltalán). Sajnos rajz nincs hozzá (R-7000.. elég ritka darab, Google-ön is össz-vissz egy releváns fotó van róla), így nekiálltam ezt a részt visszarajzolni. (Az "áram érzékelés?" jelű vonal kOhm nagyságrendű ellenállásokkal, szerintem már a végfokhoz tartozó tranzisztorokra vezet, és ott is 36V körüli értékek mérhetők.) A védelem egy TA7317P IC-re épül, az adatlapi alapkapcsolást némileg kiegészítve. A relét kikötve a védő IC 6-os lábán 2,9V áll be, ami jó is lenne a 24V-os reléhez.. viszont a relé visszakötésére ez felugrik 29V körülre. Így kéne működnie akkor, amikor hibát észlel? Vagy maga az IC rossz? De másfelől, a relétekerccsel sorba kötött diódát se értem, hogy ez egyáltalán hogy működhetne így.. pedig többször megnéztem, nem a panelon látom rosszul. A hozzászólás módosítva: Aug 27, 2018
Szia!
Dióda a relé tekercsével párhuzamosan van kötve, biztos jól rajzoltad vissza? Ellenőrizd az 5 kivezetésén a - feszültséget. Elkokat érdemes átmérned, vagy cserélni, IC hiba nem szokott előfordulni. A hozzászólás módosítva: Aug 28, 2018
Tudom, hogy úgy kéne lennie (kikapcsolási túlfeszültség elvezetésére), de én párhuzamos diódát nem látok a panelon, csak ezt..
A mért feszültségek ott vannak a lefotózott lap tetején, a V- az -36,5 V, az ellenállás után ebből marad -0,7 V körüli érték.
Akkor valami nem stimmel, vagy a rajzod hibás, vagy a nyák sérült.
Erre megvan a megfejtés: az egy 6.8V-os zener, a 36V-os tápból ezzel csinálnak a 24V-os relének elviselhető nagyságú feszültséget..
(Arra viszont továbbra sincs megfejtés, hogy hol lehet a relé kikapcsoló diódája?)A negatív táp kivezetésén folyó kb. 2,7 mA jónak tűnik, az adatlapi max. 6-hoz mérten, a pozitív ágé szintén.. A hozzászólás módosítva: Aug 29, 2018
Így már érthető.
Idézet: „Arra viszont továbbra sincs megfejtés, hogy hol lehet a relé kikapcsoló diódája” Relében is lehet. IC 8. kivezetésén milyen feszültség van? Próbáld ki 33u nélkül is. 2/3. kivezetéseken 0V DC van?
Valahol itt lehet a megfejtés, a 33 µF leforrasztásával behúz a relé (azonnal a tápfesz. rákapcsolásával, mert ugye így nincs némítás). Viszont elég furcsa, mert a relé dobozából feltűnő 50 Hz-es zúgás jön. Áramfelvétele pedig teljesen normális, 20 mA körüli.
Jó, cseréljünk kondit. Vettem az ajánlott 22u-ból is, meg az eddigi 33u-ból is egyet. Viszont bármelyiket beteszem, akkor már nem kapcsol, leesik 0.12V-ra a 8-as láb feszültsége. Kondi nélkül 1.16-ot mértem ugyanitt. Ennyire csak nem szivárognak a vadi új elkók? kieg.: a 2-es, 3-as kivezetésen 0-t mutat a műszer, a végfok relé előtti kimenetén 14, ill. 16 mV az egyenfeszültség, szerintem - pláne terheletlenül - ennyi belefér. A hozzászólás módosítva: Aug 30, 2018
220k felső végén mekkora feszültség van? Érdemes az ellenállást is lemérned, megnyúlhatott...
A hozzászólás módosítva: Aug 30, 2018
3.12V, de egyébként a nyitó hozzászólásomban csatolt képen, a jobb oldali lap tetején ott van minden mérési eredmény.. ezzel kezdtem. Az ellenállást sem szervizkönyvből vettem, és egyszerűbb volt lemérnem, mint a színkódokat visszafejtegetnem, tehát ott is jó értéket mértem.
Az kevés, rajzodon 32,8V van felírva, 15k kivezetésén.
Valamiért leesik a tápfesz, elko hiba lesz. V+36,4 mennyi terhelve? Relé zúgása is erre utal, szűretlen fesz. miatt. A hozzászólás módosítva: Aug 30, 2018
Az kicsit félreérthetőre sikerült, de azt jelöltem, hogy az ellenálláson esik annyi. És így marad a kivezetésre 3.12 V. A nagy elkón 36,4..36.7 V között változik a feszültség..
Próba erejéig 220k felső végét , kösd be a 15k másik felére.
Ráhallgattam jó fejhallgatóval is az olcsó próbafüles után, mégis valami táp/végfok gond (is) van, hallani egy mély zúgó alapzajt is, ami erősödik hangosításra. Innentől ez másik témakör...
Relé behúz már?
Lehet elko hiba, de földelési pont rossz érintkezése is. Méréssel kideríthető.
Kondenzátorral nem, csak nélküle (indításra azonnal). Közben annyit kiderítettem, hogy a zúgás a bemenetválasztó felől jön (érintőgombos, elektronikus kivitel, nem mechanikus kapcsoló.. ha lekötöm ezt, és a potméterre csatlakozok, akkor kifogástalan), úgyhogy akkor a tápegység körül folytatom holnap..
A hozzászólás módosítva: Aug 30, 2018
A 220k kivezetésének átkötésekor sem húzott be a relé kondival?
Őszintén szólva, azt nem mertem kipróbálni.. az elkó 16V-os, és igazából a plusz panelon túl nem tűnik gányoltnak az áramkör, úgyhogy nem tudom, az IC egyáltalán elviselné-e a 30 V feletti feszültséget..
Bátran kipróbálhatod, segítene a hiba behatárolásába.
Sziasztok.
ST151 erősítőmhöz építettem egy upc1237-es hangszóróvédőt. A probléma a következő, hogy kikapcsoláskor nem egyből ejt a relé, hanem kell neki kis idő. Tápfesz +-60v, de ez leesik 56V-ra használat közben. Ellenállások a tápfeszhez ajánlottak vannak beültetve. A relé egy Matsushita Jr2A-DC24V 1.1kOhm. Mi lehet a probléma amit nem veszek észre?
Szia!
C4 értékét próbáld csökkenteni (1u).
Nos, most tudtam ehhez megint visszatérni. Lekötöttem a főáramkörről a 220k 9-es láb felőli végét, és ide potméteren keresztül rácsatlakoztam egy 12V-os adapterrel. A működés ugyanolyan, mint az erősítő saját tápjával: Ha van bent kondi, végállásig is tekerhetem a potmétert, akkor sem lehet a 8-asnak a feszültségét 0.2 fölé emelni. Ha a kondit kiszedem, akkor az ellenálláson kb. 2V feszültségesés (az adatlapi 8-10 uA áramfelvétel) mellett 1.15V körül billen át az áramkör, és húzza meg a relét.
A hozzászólás módosítva: Szept 9, 2018
A rajzon a bal felső sarokban levő 1µF volt a hibás. Maradt kb. 180 nF kapacitása..
Jó estét
Segítséget szeretnék kérni hogy van ez a koppanásgátló,s én +- 60v rol szeretném használni Milyen változtatás kellene hogy tudjam használni a jelzett tápfeszről? Köszönöm a segítséget
Sziasztok
Kedves proli007 megfejtette a problémám így ide irányított ![]() Erről a kapcsolásról van szó Bővebben: Link Idézet: „Jól sejted, az erősítő munkapontra állásakor feltöltődnek a kondik” Erre tudtok valami megoldást? Segítségeteket előre köszönöm
Hello! Ha csak a koppanást szeretnéd megoldani bekapcsoláskor, akkor azt így megteheted.
Jól gondolom hogy késleltetéssel működik?
Nem nagy probléma hogy 1000uf helyet 2200 ufot raktam be? Hányas relé kell oda?? tápfesz pedig 34v. A hozzászólás módosítva: Okt 2, 2018
Jól gondolod, bekapcsolás után késleltetve kapcsolja be a hangszórót. A 100Ohm a 2200µF-ot 0,22sec alat ttölti fel a táp 63%-ra. A késétetés kb. 2sec, az alatt majdnem teljesen feltöltődik.
De ha 34V a tápfesz, jobb lenne egy BD139-et alkalmazni, 24V-os relét és egy 24V-os zénert a 220µF-al párhuzamosan. A 100Ohm-nak meg ekkor legalább 2W-osnak kellene lenni. (De illett volna azoknak az adatoknak szerepelnie a rajzon, ami a valóságban van.) |
Bejelentkezés
Hirdetés |








(Arra viszont továbbra sincs megfejtés, hogy hol lehet a relé kikapcsoló diódája?)
Kedves proli007 megfejtette a problémám így ide irányított 





