Fórum témák
» Több friss téma |
Annyit kell tudni a kapcsolásról hogy csak világításra való, 6W-os ledes bilux izzóval, meg hátra 2W-os izzóval működik tökéletesen. A generátor teljesítménye max 20W lehet. A fénye erősebb, mint a 35W-os halogén égőjé. A ledes reflektor izzó ilyen:
Szia!
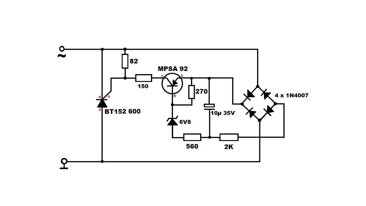
Átnéztem újra az eredeti rajzot, annyi eltérést találtam csupán hogy az 1,5 k-s ellenállással sorba van kötve egy 470 ohmos trimmer. Próbáld meg növelni az 1,5 k-s ellenállás értékét, hátha az megoldja a problémádet. Itt a rajz róla:
Szia!
Nagyon tetszik a ledes megoldásod, de az a helyzet, hogy valahogy jó lenne emezzel is zöld ágra vergődni. Csak most 4 darabra lenne itt igény. Nézegettem én is a rajzokat, és észrevettem ugyanezt, amit te is jeleztél. Azt hiszem erről van szó:
Szia!
Igen, ez volt az eredeti rajz. Ha kicsit visszaolvasol, kiborg fórumtársunk épített ilyent. Nála 13V fölötti feszültség volt, ami bőven jó az izzóknak. Az én motorom világítása olyan, mint a Tomos 50W-osé, csak az enyém 40W-os volt. Úgy csináltam belőle 20W-ost hogy a vasmag felét kifűrészeltem a csévetestből. Mindkét véget kivezettem, majd rákötötöttem a ledes fesszabályzóra. Így használom most. A képen a két sérga vezetékre van kötve, a piros és a kék, a szabályozott egyenfeszültség, ami megy a ledekre.
Szervusz!
Először is megkövetek mindenkit, aki segíteni próbált. Az MPSA92 tranzisztor lábkiosztása EBC, én meg először CBE bekötést végeztem. Kicserélve alapjáraton terheléssel 10V, max fordulaton 11,5V. Az 1,5K ellenállást növelve csökkent az izzókon a feszültség. Majd megpróbálok 1,2K betenni, hátha akkor meglesz a 13V körüli feszültség. Még egyszer köszönök minden segítséget.
Szia!
Örülök hogy magadtól megoldottad a problémát. Remélem sikerül beállítanod a legjobbra.
Elnézést, de a legutolsó hozzászólásom korrigálásra szorul.
Az 1,5K ellenállást növelve csökkent az izzókon a feszültség. Helyesen: Az 1,5K ellenállást növelve erősödött az izzókon a feszültség. Végül itt a végső megoldás, amely már tökéletesen működik:
Ez hogyan bilux?
Azt írja Idézet: „op White Headlight Bulb LED Motorcycle 1x H6 BA20D DC 6V-80V 12W”
Szia!
Látszik hozzá nem értő kereskedők írják az ilyen reklám szövegeket. Egyszer 12W-ot írnak, utána 2X6W-ot. Ez így egy szövegben marhaság. A 2X6W, nem 12W, már csak azért sem, mert az izzó elektronikája kizárja hogy együtt működjön a kettő. Ha a tompított mellé rá kapcsolom a reflektort, a tompított azonnal kialszik. Az izzóba épített elektronika csinálja ezt. Ha megnézed az izzó ledjeit, láthatod hogy 2 részből vannak. A felső a tompított, az alsó a reflektor. Igaz hogy nagyon közel van a két led egymáshoz, de foncsorba betéve, valóban tompított/reflektorként működik.
S a DC 6V-80V áll?
Kár, hogy nem jó a foglalata a Schwalbéba. Kipróbálnám.
Igen, működik többféle feszültségről, mert az izzóba áramgenerátort építettek, ami nem enged nagyobb áramot a ledre a megengedettnél. Építettek bele még fetes átkapcsolót is, a tompítottról a reflektorra való átkapcsolásra. Így mindig csak az egyik led világít. Különböző foglalatokkal lehet kapni, valamelyiket biztos be lehet rakni a motorodba.
A rajzát az egyenirányító-fesszabályzónak még nem tettem fel, most pótolom:
Ez nem minden motorba jó.
Nem is túl korszerű. Pl Simsonnál az alapjárati feszültség magasabb, mint a stabkocka maximális bemenő feszültsége. Melegszik, ezért komoly hűtésről kell gondoskodni. Egy ilyen megfelelne a követelményeknek. Nem melegszik, a max bemenő fesz. 40V. 2A-rel terhelhető. Még olcsó is. Csak egy Graetz és egy pufferkondi kell elé. Vagy ez. 6V-os motorhoz is jó és 3A-es. 250Ft. A hozzászólás módosítva: Jún 14, 2018
Sziasztok.
Nekem a simsonon üresjáratban terheletlen tekrcsel 35-38V jön ki. 5-6 ezres fordulatnál már a duplája. Mex féle töltő áramkör nagyon bevált nekem. képes akár 2 amperral is tölteni az akkut. Nekem akkuról megy a hátsó lámpa, index és a navigáció is. Eddig soha nem volt vele gond. Üdv!
Szia.
Melyik az a Mex féle kapcsolás amit megépítettél simsonra?
Íme
Van egy a motoromban és van egy a garázsban ami két sorba kötött 230/9V 1VA trafóról megy, Télen elrakom a motor és rá szoktam tölteni időnként az akkura ezzel. A hozzászólás módosítva: Jún 14, 2018
Úgy van ahogy írod. Valóban nem minden motorba jó. Mint írtam, a generátor teljesítménye nem lehet több 20W-nál. Csak ledes világításhoz való, ahol a max áram 0,66A. Egy 80x40x5 mm-es hűtőlemezen nincs melegedés. Viszont 300 Ft-ból kihozható és nem kell hozzá akksi.
Szia!
Aludtam rá egyet, meg kicsit nézegettem a netet és arra jutottam hogy Simsonra is fel lehet szerelni ezt a ledes világítást. A világító tekercset kell kicserélni kisebb teljesítményűre, vagy töltőtekercset a helyére és meg van oldva a probléma, amiket írtál. Mivel a ledek fogyasztása 8W, ezért 10W teljesítményű világító tekercs is elég hozzá (először én is olyannal csináltam és működött). A mostani 20W-os tekerccsel a maximális feszültség, maximális fordulaton nem ment 26,6V fölé, amit a stab IC vidáman leszabályoz, különösebb melegedés nélkül. Az én motoromon egy 30 cm2, 5mm-es alulemez a hűtő, a világítás állandóan megy, mert direktbe van kötve, nincs rajta kapcsoló. Már 2 hónapja használom így, a legnagyobb melegben hosszabb úton sem volt vele probléma.
Üdv! Van egy Suzuki 125-ös Marauderem, a hiba jelensége az volt hogy elkezdett dadogni, kihagyni a motor, félre álltam, alapjárat szép de gázra elkezdett csörögni, de inkább kalapálni a blokk. Még párszor eljátszotta majd szerencsémre hazahozott.
Létezhet hogy a feszültség szabályzó adta meg magát? Nem mondom hogy forró, de eléggé meleg volt a hűtőbordája tapintásra. Bele szólt volna ennyira az ECU-ba hogy becsörög? Multival holnap tudom megnézni hogy miújság van.
Szia!
A gyújtásnak nincs köze a feszültség szabályzóhoz. Külön rendszer. Máshol keresd a hibát, először a gyertyánál, az is okozhat ilyent.
A hibajelenség előtt gázadásra a fényszóró fényereje egy minimálisat csökkent, kb mintha a féket behúznám. Ez mindig így volt. De most miután bekövetkezett ez a galiba a jelenség nem mutatkozott.
Ma rámérek a töltésre. A gyertya egy leheletnyit kormos, egy éves ngk, éppen valamelyik héten néztem a színét. Azt még elfelejtettem leírni, volt hogy gyújtásra semmit sem csinált, majd egy gyújtás ki/be után az üres visszajelző halványan égett, majd megint erősen. Az saruk az akkun jók.
Nem akarok belemerülni a gyújtáshiba javításába, nem ennek a fórumnak a témája. Több minden okozhatja, amit leírtál, még üzemanyag ellátási hiba is. De a feszültség szabályzó biztosan nem okoz ilyen hibát. Azért csak méregess, abból nem lehet baj, estleg közben megtalálsz egy laza csatlakozót.
Megmértem, nincs töltés. A feszültségszabályzóba menő vezetéknél 5v feszültséget mérek, a kimenő is ennyi. Az akkun pedig 12v-ot mérek kereken gázadásra is ( világítás mindig megy ).
Húzd szét a fesszabályzó csatlakozót, ha a bemenő fesz ugyanennyi marad, akkor generátor hiba, ha felugrik a fesz sokkal magasabbra, akkor fesszabályzó hiba, valószínüleg.
Széthúztam és ugyanannyi maradt a feszültség
Meg kell vizsgálnod a generátor tekercseit. Sajnos ez elkerülhetetlen. Ha valamelyik tekercs jóval sötétebb a többinél, az lehet a hibás. Azon csak a csere segíthet. Ha szétkapod, csinálj róla egy közeli képet, hadd lássuk mi is hogy miről van szó.
Ha szétszedi a szerelő akihez vittem, lefotózom majd
Ha újra kell tekercselni szerencsére vállalnak ilyet.
Íme a kiszedett tekercs. Egy két égés folt van rajta, és szaga is volt.
Első pillantásra nem látok zárlatot.. A mérést mindhárom fázis között elvégezted? Ha igen egyforma értéket kaptál? Illetve mértél feszültséget az egyes fázisok és a vasmag között (nem lenne szabad)?
|
Bejelentkezés
Hirdetés |









Ha újra kell tekercselni szerencsére vállalnak ilyet. 






