Fórum témák
» Több friss téma |
Így már rendben. Maga az akku nem jelent terhelést, mert ha fel van töltve, nem vesz fel áramot. Persze ha fogyasztó van rákapcsolva, akkor az már terhelést okoz. De a fesszabályzó nem terhelésfüggő, mint a neve is mutatja, feszültséget szabályoz.
Idézet: „De a fesszabályzó nem terhelésfüggő, mint a neve is mutatja, feszültséget szabályoz.” De miért is kell feszültséget szabályozni?
Generátornál már ismertem ezt a jelenséget, hogy ha nincs rajta gerjesztő feszültség (akkumulátor) akkor "nem működik"....
De ha jobban bele gondolok, rájöhettem volna....mert pl a Simson esetében is külön tekerccsel (akár eltérő feszültséggel) oldják meg a töltést, világítást és a gyújtást. De most már minden hepi! Nem kell semmit átalakítani. Majd tavasszal veszek bele akksit....
Nagyon jó példát hoztál fel, a Simsont. A gyújtása, a világítása akku nélkül is működik, két teljesen külön áramkör. Aztán van az akku, a töltőtekerccsel, ami az indexekhez, a féklámpához, dudához kell, az is egy független, külön áramkör. Egy motoron 3 külön áramkör.
Pedig jó lett volna, ha válaszolsz, és nem visszakérdezel. Kiderülhetett volna, hol hibás az eszmefuttatásod.
Idézet: „A fesszabályzónak ahhoz hogy jól működjön referencia feszültségre van szüksége, amit az akkuból kap.” Nem, de gondold végig. Az elektronikus fesz szabályzóban van referencia feszültség, a mechanikusban pedig rugóerő. Az akku feszültsége töltés alatt folyamatosan változik, ha teljesen fel van töltve elvileg nincs is ott. Akkor hogyan lehetne referencia?
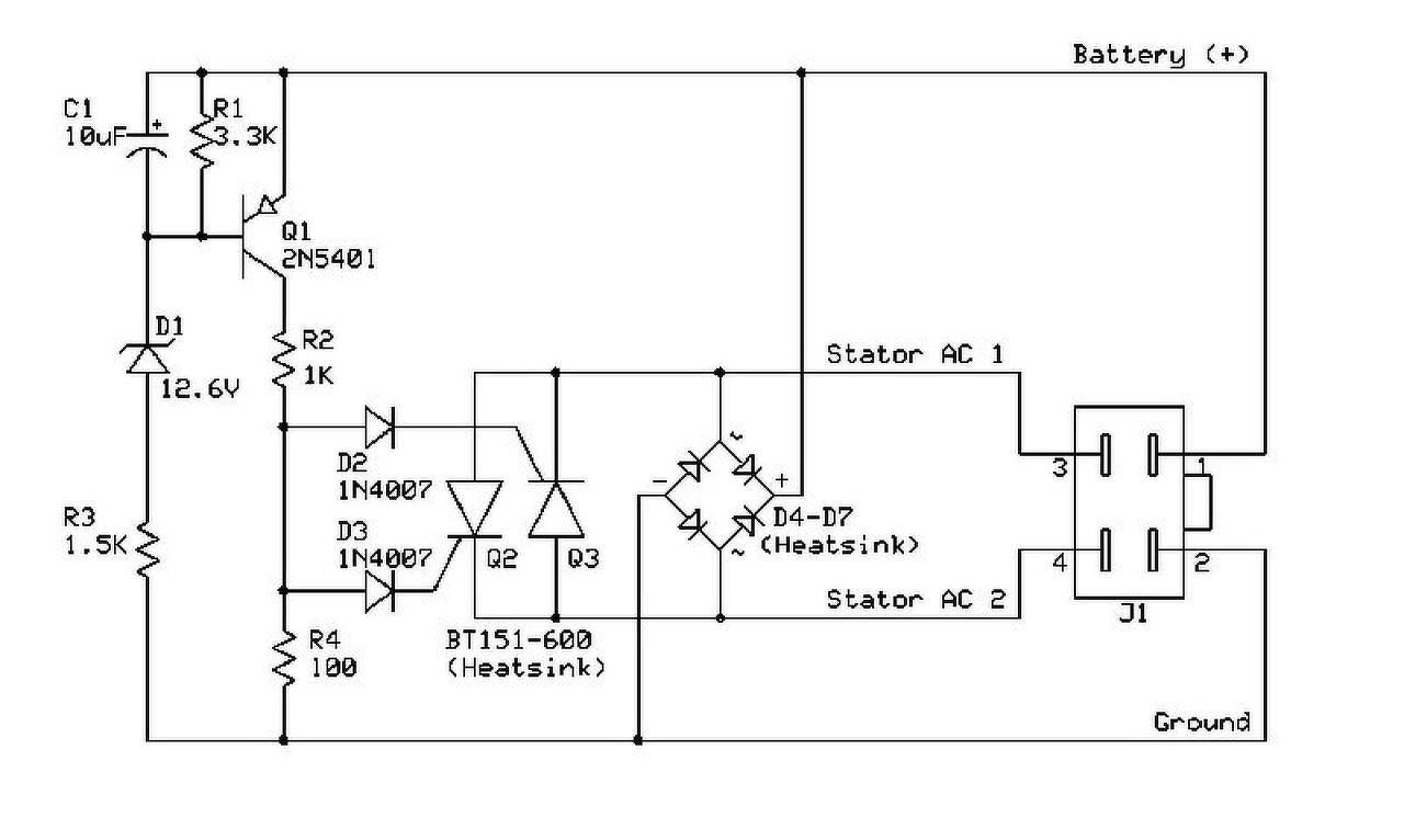
Ne haragudj, de ennyire nem vagy tisztában az elektronikus egyenirányító/fesszabályzó működési elvével? A legtöbb gyári fesszabályzóhoz igenis kell az akku. Mindegyik ilyen típushoz kell a referencia feszültség, amit az akkuból nyer. Én ezen már rég továbbléptem. Az én fesszabályzómhoz nem kell akku, nincs szükség akku töltésre. Nincs önindító, ezért savas akku sem kell. A világításhoz, ami ledes, mindössze 3 alkatrész kell.
Ez nem egy sönt szabályzású "fesszabályzó". Mi fogja ezt a stabkockát megvédeni a tönkremeneteltől ha "elszáll" a fő fogyasztó (kiég a tompított) és fél gázon megy a motor?
Jogos a kérdés!
Ez egy LM 7812-es stab IC. Fontos hogy a feszültség, amit rá adok, ne haladja meg a 35V-ot. Ezt úgy tudom biztosítani hogy a generátor tekercse 20W-nál nem lehet több. A led fogyasztók max fogyasztása 8W, ami folyamatosan terheli a generátort. A mérések szerint , max fordulaton a generátor maximális feszültsége 26V-nál nem ment feljebb. Nálam egy ilyen kapcsolás már 3 éve működik. A ledes bilux izzó (6/6W), meg a 2W-os hátsólámpa folyamatosan terheli ezt az összeállítást, még nyáron, a legnagyobb melegben is bírta.
Nem akarlak froclizni de ez a :
Idézet: nem helyes megállapítás. Az akkut más fogyasztó(k) esetlegesen folyamatos megtáplálására építenek be pl. gépjárművekbe. Ha ugye ebből az akkuból fogyasztanak ezek az óhmikus és induktív fogyasztók akkor azt nem ártana pótolni valami töltő berendezéssel. Na itt jön képbe a fesszabályzó amiben eleve meg kell adni, hogy ennek mekkora legyen a maximuma, mert különben az akku bánja. Tehát nem az akku a referencia hanem a fesszabályzóban kialakított elektronika által szabott határérték. Az elektronikás szabályzóban lehet ez egy zéner a mechanikusban pedig az áram és feszültség tekercseken beállított rugóerő állítja ezt majd be. A fesszabályzó nem is az akkut tölti hanem a generátornak a gerjesztő áramát fogja szabályozni és majd a generátor a gerjesztésnek megfelelően fogja a kapocsfeszültségét változtatni ami majd az akkut tölti. Ez a kis stabkockás megoldás messze van a komolyabb fesszabályzástól de abba libakergetőbe ez is megteszi sönt szabályzóként. „A legtöbb gyári fesszabályzóhoz igenis kell az akku.”
Minden igaz az előző mondatokból, de az utolsó sántít:
Idézet: . Nem söntszabályzóként, hanem sima áteresztőként használja a stabkockát, azért is kényes a bemeneti feszültségre. „Ez a kis stabkockás megoldás messze van a komolyabb fesszabályzástól de abba libakergetőbe ez is megteszi sönt szabályzóként.”
Jól látod a lényeget. Itt ugye motorokról van szó. Vannak kismotorok és vannak a komolyabb, önindítós motorok. Kismotoroknál, ahol csak a világítás a lényeg, azoknál tökéletesen elegendő amiről írtam. De azt tudnod kell hogy ezek a ledes bilux izzók nagyobb fényerőt biztosítanak, mint a hagyományos 35/35W-os halogén izzók. Kismotoroknál ez lényeges, ráadásul fehér fényt adnak, ami nappal is jól látható. Az indexre és féklámpára is van ledes megoldásom, azok is jobbak, mint a hagyományos izzós régi megoldások.
Nem froclizol, mert én nyitott vagyok egy építő vitára. Az a baj hogy Te egy 20-dik századi technikából indulsz ki. A mai motorokon már nincs gerjesztés szabályozás, hanem van egy állandómágneses gerjesztésű váltóáramú generátor, egy, vagy három fázisú rendszerben. Az abból kijövő váltóáramú teljesítményt elektronikus szabályzóval szabályozzák. Ez lehet sönt, vagy soros szabályzás. Azt azonban tisztán kell látni hogy mi a fontos. Elsődleges a világítás, amihez a legegyszerűbb megoldás is jó, amiről írtam. Aztán van, ami a kényelmi megoldásokhoz kell, amihez kel az akku és annak a töltése. Azt is meg lehet oldani egyszerűen.
Köszönöm szépen WIM kolléga nevében ezt 20. századi dolgot.
De vagy tudod, vagy nem, a stabkockádban ott a referencia feszültség, ha megnézed az adatlapját, megleled. A kapcsolásod valóban elég egyszerű, nem is tesz mást, mint előállít a fordulatszámtól függő frekvenciájú, és változó értékű váltakozó feszültségből stabil 12 V egyenfeszültséget, max 1 A terhelhetőséggel. Ez láthatóan elegendő is a 8 W fogyasztáshoz. Ez a 12 V akkor is ott van az áramkör kimenetén, ha nem terheled állandóan. Legalábbis addig, amíg a generátorod kapocsfeszültsége túl nem lépi a 35 V -ot. Idézet: „Ezt úgy tudom biztosítani hogy a generátor tekercse 20W-nál nem lehet több.” Ezt meg hogyan? A hozzászólás módosítva: Nov 18, 2020
Egyszerűbb mint gondolnád. A tekercs vasmag méretét csökkentem, konkrétan kifűrészelek a 11 lemezből 6-ot. Rákötök egy 12V 21W-os izzót és mérem a feszültségét max fordulaton. Ha így terhelés alatt nem megy 12V fölé, de inkább alatta marad, akkor a tekercs nem több 20W-nál. De más motoroknál, pl. a Ducati világításnál 5 tekercs van, ami 90W-os, abból csak egyet kell használni.
Hogy lásd hogy miről írok, így csináltam. A 40W-os világító tekercsből kb. 18W-ost csináltam:
Lenne egy balga kérdésem hozzátok.
Meg lett építve a mocimba ez a feszszabályzó. A diódák helyett betettem egy kbpc3506-os graetz hidat gondoltam csak elegendő erre elszállt a diódahíd egyik diódája. Rendeltem bele másikat de már a kbpc50-est ami 50 ampert tud viszont most olvastam bele az adatlapjába hogy 50-60hz-re írják a graetz hidat. Lehet hogy nem bírja a motor felől érkező válltófesz frekijét és azért repült el? 35Amper az életben nem lehet rajta mert akkor a 15-ös biztit kiverné mint a huzat. Ha viszont ez a graetz híd nem bírja a frekit akkor mi fogja bírni? Diódákból kellene összeállítani?
A tekercs egyik vége sincs testelve? Biztos test független? Mert ha nem, jogos a dióda tönkremenetele
Nincs testelve ezer százalékra mert mértem.
Ok, a frekvencia nem nagyon lehet probléma, de tehetsz Schottky diódákból Greatz -et.
Igen én is értetlenkedve állok a dolog előtt. Kimértem a graetz hidat és a pozitív ág és a válltó ág közötti dióda ment át rövidzárba.De furcsa hogy csak egy dióda a graetz többi diódája hibátlan.
Én azon gondolkodtam hogy ha a motor pörög mondjuk 8-10-12 ezres fordulaton akkor mekkora freki jut az egyenirányító hídra, és azt kérdés hogy le tudja-e kezelni az egyenirányító. Lehet hogy az az egy dióda nem bírta a frekit és átütött? Csak találgatózok.
A Graetz nem lehet oka annak, amit írsz, de ha fordítva kötötted rá az akkut, akkor az kinyírja a Graetzt. Nézd át újra hogy mit hova kötöttél.
4ah-ás akku egy 15Amperes biztivel illetve az akku fészkénél majdnem fix a bekötés így felcserélni sem lehet. Ami furcsa az egészben hogy durván 3évig ment gond nélkül. Egyszer csak hopp eltűnt a töltés és az akku amíg birta volt világítás meg minden de utánna az akku is megadta magát. Kapott új akkut de az új akku beszerelésekor már mérve a töltés gyenge harmat volt így gyanakodni kezdtem a szabályzóra amit szét is kaptam és ezzel szembesültem.
Egy 35A 600V-os Graetzt nem lehet tönkre tenni, csak ha fordított polaritást kap az akkutól. Ha visszalapozol, tettem fel egy kapcsolást egy egyszerű töltőről (2019. ápr. 19.), aki megépítette, írta hogy Neki tökéletesen bevált. Olvass kicsit vissza, érdemes.
Hidd el én is furcsállom az egészet főleg hogy a graetz hídban csak egy dióda lett zárlatos.
Először azt írtad:
Idézet: „Meg lett építve a mocimba ez a feszszabályzó. A diódák helyett betettem egy kbpc3506-os graetz hidat gondoltam csak elegendő erre elszállt a diódahíd egyik diódája” Ebből azt gondolná az ember: megépítetted, és azonnal tönkrement. Ezért is kaptál olyan választ, hogy lehet fordítva bekötés. Ezután végre elárulod, hogy: Idézet: „3évig ment gond nélkül” Hát arra nem gondoltál, hogy mindennel így történik: működik gond nélkül, aztán egyszercsak nem? Hol 1 évig, hol 30-ig. Ez három évet bírt. A nejem szokott erre hivatkozni: "de hát tegnap még jó volt" A hozzászólás módosítva: Nov 20, 2020
Egy is több, mint kellene. De pontosítsuk: zárlatos lett, vagy szakadt. Nem mindegy.
Ritka kivétel, de nem lehet kizárni. Mert úgy-e, ami elromolhat, az el is szokott romlani.
Sikerült megjavítanod? Vagy még rajta vagy?
Rajta vagyok csak alkatrészt kell megvárnom.
|
Bejelentkezés
Hirdetés |




Nem kell semmit átalakítani. Majd tavasszal veszek bele akksit.... 







