Fórum témák
» Több friss téma |
Fórum » Forrasztópákák - melyik miért jó
Sziasztok!
Én kb 7-8 éve vettem egy Fahrenheit 28001 - es forrasztóállomást (akkor 17e HUF volt) meg vettem hozzá 2 hegyet, azóta ezt használom eddig 1 db heyg ment tönkre, de az is csak azért mert pakolás közben leejtettem a pákát, és miért ne a hegyére érkezett volna, ezenkívül soha más gondom nem volt vele, az biztos hogy egy weller az welller , de középiskolai gyakorlaton (wellert használtunk) sem tudtam szebben forrasztani mint ezzel a pákával(árban pedig volt néhány ezer forint különbség), szóval sokminden múlik a azon is akinek a kezében van a páka!!!.....és ha vigyázunk rá mindegyik sokat kibír (na azért a hegy legyen galvanizált )
sziasztok...
Van egy 24V-os trafóm ami 27 votot ad le.. és nem értem miért...na mind1 nem is ez a lényeg hanem, hogy szerintetek egy solomon páka ami 24V-os és 48W-os annak lesz valami baja, ha rákapcsolom 26,27 V-ra.. mer sztem lesz. szóval a kérdésem csak az lenne, hogy hogyan lehetne a váltakozó feszültséget lekorlátozni, vagy stabilizálni 24V-ra??? előre is köszi a válaszokat.
Szia !
Nem hinném hogy probléma lenne az a többlet 2V. De ha pontosan 24V-ot szeretnél, tekerj le pár menetet a szekunderből. Üdv ! Luki
ha a trafód 24Vac-s, akkor egyenirányítás után 35Vdc-d lesz!
ok értem..
sajna nem vagyok járatos a trafókkal kapcsolatban, ezért a letekerést nem próbálnám ki Valami stabilizálási módszer van? fureszk: köszönöm az infót de ezt magamtól is tudtam... ha tudsz lécci valami stabilizátor cuccal segíts meg...
köszi...
ezt akkor lehet használni váltakozó fesz. stabilizálásra is? mert az utolsó kapcsolást, vagyis az egyetlen kapcsolást amit láttam az adatlapjában DC feszre készítették ha jól láttam...
Szia !
Nem rossz IC a 7824, de ha utánaszámolsz a páka 2A-t vesz fel.(48W=24Vx2A) a 7824 meg 1A-es. Gondolom a fűtés váltóáram lenne simán. Egyébként szerintem jó az a 27V üresben,terhelésre biztos leesik a fesz egy picit. Üdv ! Luki
ok köszi... akkor kipróbálom a 27 v-ot hátha nem lesz baja.. én hiszek neked(nektek).
köszii...
Szia !
Nyugodtan járathatod 27V-ról, nem lesz semmi gond vele. Üdv! Luki
szia..
kipróbáltam de nem csinál semmit :no: még csak nem is melegít... megnéztem pontosan 27,2V jön le váltakozó fesz a trafóról, azt én egy Tuhel dugóba belevezettem, és bedugtam a páka csatiját... de nem csinál semmit mi lehet a baj? Bővebben: Link
Remélem szemből nézetből csináltad, vagyis ahogy az ábrán van
Igen..
szemből vagyis felém van a dugó... nem melegít..mi lehet a baj? a rajz 100%, hogy jó?
Szia !
Ha multiméterel rámérsz a fűtőszálra, olyan 10 ohm körüli értéket kell mérned. A hőelem ilyen szempontból rövidzár.Remélem azt nem cseszted szét. Üdv ! Luki
Keress meg msn-en (ugyanaz mint az email címem) és megkeressük mi a hiba.
Műszert készítsd oda!
„Kétféle páka létezik (1) Metcal (2) Weller....... többi valami aminek meleg a vége.”
Ezek szerint nem hallottad még a JBC márkanevet ...mondjuk az tény, hogy a Metcal-tól is drágább, és a Metcal az a JBC-től "vette át, hogy szépen fogalmazzak", a gyorsan felfűtő technológiát... Hát ez sajna igen messze van a valóságtól... Alapvetően más a működési elve a Metcal nak és a JBC nek.
A JBC nem nagy frekis hanem ellenállás fűtött csak a fejben benne van 1 K tipusú hő elem meg némi hővezető zselé + 1 proci vezérlés amitől igen jók a paraméterei de a hátrányai is meg vannak... DRÁGA
Valaszod megnyugtatott
sok megvalaszolatlan kerdesre kaptam valaszt. Ec-pec ezt fogom megvenni. udv. kbalazs. "Watera 20.000- 25.000 Ft" erre reagalni csak egyfelekeppen lehet: ha valakinek megfelelo az olyan paka amelyet mar ellotte hasznaltak kitudja hany even keresztul vagy nem erdekli minosegileg mennyire romlott meg ezido allatt az ilyen second-handes dolog, akkor vegye meg. Ez pont a kinai pakak esete: olcso - orulsz neki, aztan hasznalod s 2 nap mulva szetesik. na jo nem minden esetben igy van, de a second-handes dolog mindig rizikos... Az igaz, hogy tudasahoz kepest draga, de gondolom nagyreszt (ugy 10eFt ) a markat is megfizeted, nemcsak a kepesegeit.
Szia !
Persze valamennyire rizikós, de amennyire ismerem ezt a márkát, és amilyen képeket láttam a waterán, nyugodtan megvenném akár mindet. Nekem vannak olyan wellerjeim itthon amiket napi 24 órában használtak hosszú évekig, de 98% ha bármelyiket elkezdeném használni, még pár évet kiszolgálna. Nem sok tipusról mondható ez el. Idézet: „nem erdekli minosegileg mennyire romlott meg ezido allatt” egyféleképpen romolhat meg, úgy, hogy nem működik. Természetesen a 10 éve használt pákahegy már valszeg nem jó. Én személy szerint jobban örülök egy "kopott" wellernek mint egy fényes kinainak. Sőt megkockáztatom az a kopott weller kiszolgál 100 fényes kinait . Üdv!
Mellesleg Weller pákát szerintem mutyi műhelyben dolgozók (vagy 2 hónapban 1-szer forrasztók) nem igazán használnak
![]() Tehát mondhatni, szinte csak "igényesebb" helyekről kerülhet ki ilyen használt eszköz...szerintem.
hello nem elékszem pontosan de a nagy fesz definicójakb: 10 kv vagy annál nagyobb 1000vig kisfesz ről beszélhetünk
Attól függ hol, az én szakmámon 50 voltig kisfesz, 230/400 a normál, felette az már nagyfesz (1000volt felett tilos a mentés, az már biztos nagyfesz, ott már csak kikapcsolva lehet dolgozni). 230/400on szakképzett szerlehet (tudja az előírásokat, és komolyan vegye az áramot).
Szia !
Köszi a kiigazitást.A JBC nem az én asztalom, szóval ezzel kapcsolatban nem tudok mit mondani. Asszem a Metcal és a Hakko gyárt indukciós elven működő cuccot.(Meg kell nézni a neten, akit érdekel.) Üdv ! Luki
Szia !
Nem fogod megbánni,hidd el. Ár/érték arányban legjobb a Weller. (Persze csak szerintem.) Üdv ! Luki
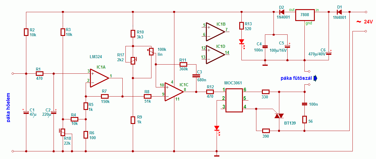
Sziasztok...
Ha a mellékelt kapcsolásra 24 helyett 27,2 V-ot kapcsolok az gond? Tönkre mehet? Jah és azt szeretném még megkérdezni, hogy mit csinálnak a trimmer potik? Azokkal mit lehet állítani? (a max beállítható értéket?) előre is köszi cooler
Szerintem nem nagy gond, nem nagy a különbség, de azért köthetsz rá egy ellenállás. Én úgy tudom, hogy vannak a potmeterek a változtatható mértékű ellenállások, és vannak a trimmerkondenzátorok, amik változtatható kapacitásúak.
Szia !
Szerintem a hőfok maximumot és annak eloszlását a potira. Üdv!
szia.. én úgy tudom, hogy a változtatható ellenállásokon belül vannak ugyebár trimmer potik is amiket ha jól tudom akkor finombeállításra szoktak használni...
a kondik terén ezt nem tom, de sztem ott is van ... amúgy köszi a gyors választ..
Szia !
Most mire vonatkozott a kérdés ? Idézet: „Jah és azt szeretném még megkérdezni, hogy mit csinálnak a trimmer potik? Azokkal mit lehet állítani? (a max beállítható értéket?)” Ez a kérdés nem a képre vonatkozott ? Ha nem akkor a trimmer poti: olyan helyeken használatos ahol az áramkör működéséhez megfelelő beállításokat kell elvégezni, (műv.erősítők, munkapontok...stb) Ezeket a trimereket az áramkör használatakor nem kell állítani. A trimmer és a sima poti közt (nem keverném bele az A - B potikat most), nincs különbség a működésük közt. Trimmer kondi: általános működése és használata megegyezik a trimmer potival, csak ez a kapacitást változtatja, fő felhasználkási terület, rádiohullámú kapcsolásokban sáv hangolás, freki beáéllítás...stb. Üdv! |
Bejelentkezés
Hirdetés |




)
sok megvalaszolatlan kerdesre kaptam valaszt. Ec-pec ezt fogom megvenni. 
