Fórum témák
» Több friss téma |
Fórum » Gázkazán, és Páraelszívó reteszelése - Kikapcsolása
Témaindító: gabriel80, idő: Nov 26, 2012
Szia!
Ha nálatok mindenképpen az elszívó lenne az elsődleges prioritású, akkor inkább a kazántermosztát körébe építs be egy relét, ami az elszívó üzemelése esetén kikapcsolja a fűtést. (Bár semmit nem tudunk a kazán, és a termosztát típusáról, így ha esetleg a készülék saját rendszertermosztátja van felszerelve, akkor szerintem azzal sem jó ez a megoldás.) Ahogyan azt NGY is írta, nem ajánlott a kombi tápfeszültségét ki-be kapcsolgatni, "vezérlésként" használva. Az ÉTI, régebbi Cxx sorozatú készülékek még használhatók voltak ilyen reteszeléssel. A hozzászólás módosítva: Okt 27, 2021
Szia! EZ már régen volt és akkor sem értettem, hogy miért kell a "gázömlésre hivatkozva" tovább működtetni a ventilátort, mert az ionizációs elektróda nem érzékel égést (nem sok gáz "ömlik" ki olyan rövid idő alatt mint amilyen röviden lezár a főégő mágnesszelepe ha adott időn belül nem detektálódik, hogy ég a gáz). A másik dolog, hogy a kazán működésébe fog beleszólni a konyhai elszívó bekapcsolása (áram alá kerülése) az itt leírtak alapján ezzel az utószellőztetéssel és reteszelés feloldással (ha gázömlés ill. ionáram hiány lépne fel). Ha olyan a kazán, hogy két pont "szabályzású" (ki-be kapcsolós termosztátos), akkor ha azzal sorba kötnek egy páraelszívó légcsappantyú mikrókapcsolót az elvégzi azt amire biztonsági szempontból szükség van, botja a fűtési parancs áramkörét. Ha HMV vételezés van akkor azt is ki lehet reteszelni HA reed relés a vízáramlás kapcsolója a készüléknek, más esetben nem, tehát csak kapcsolós termosztát és vízáramlás érzékelés esetén van lehetőség ilyen megoldásra (már ha annak lehet ezt nevezni).
Megismételve a fenti "disclaimer"-t, pusztán érdekességként leírom, én hogyan oldottam meg a dolgot egykoron. Tehát alábbiak sem nem tanácsoltak, sem nem követendőek.
A kazán service manual-ja szerint volt lehetőség elszívóvezérlő bővítőmodult betenni, azonban se a márkaszervíz, se a gugli nem hallotak még róla. Maradt az egyedi megoldás. Alapfeltételem volt, hogy sem a kazánba, sem a termosztátba, sem az elszívóba nem nyúlok bele, azokat kizárólag fekete dobozként kezelem. Ehhez csak annyi kellett, hogy mindkét készülék dugalja dedikált vezetéken jusson el a reteszelő áramkörig, valamint a reteszelő olyan kisautomatára legyen kötve, amelyről semmilyen más fogyasztó nem üzemel. A kapcsolásom azt figyelte, hogy a kazán "beindul-e", ha igen, akkor egy relé egyszerűen leválasztotta az elszívót. A kombi kazán szivattyúja mind a fűtés, mind a HMV készítés esetén forog, és a szivattyú teljesítményfelvétele legalább egy nagyságrenddel nagyobb, mint az egész elektronikáé (~100W vs. néhány W). Ezt relatíve egyszerűen szét lehetett választani. Alaphelyzetben, ha nem ment a kazán, be lehetett kapcsolni az elszívót. Ha ment a kazán, mindig elsőbbsége volt, az elszívót letiltotta. "Nagy főzőcskék" idejére, amikor szükség volt az elszívóra, egyszerűen lejjebb tekertük a szobatermosztátot, annyi hőtehetetlensége mindig van egy lakásnak. Melegvíz elvételnél továbbra is lekapcsolt az elszívó, ezeket igyekeztünk rövidre fogni vagy későbbre időzíteni. Nem egy túlszofisztikált megoldás, de meg lehetett szokni, a védelmet meg tökéletesen ellátta.
Én is terveztem egy ilyen reteszelőt, hogy ne lehessen belekötni, meg gondot se okozhasson. Nálunk a gázkazán zárt csak egy vésztartalék kandalló van nyílt égéstérrel. Ezt a téli időszakban 2-3 alkalommal üzemel, jellemzően karácsony környékén, egyébként várakozik. Szóval a végén elvetettem a kandalló füstcső hőmérséklet mérés alapján való ventilátor reteszelést (páraelszívó, WC és fürdőszoba szellőzés). A szigetelés előtt kifúrtam a kandalló mellett a falat és kapott egy 100mm-es légbeeresztőt. Azt nem tudtam, hogy mennyire fog érződni, hogy jön be a hideg, de nem tűnik vészesnek.
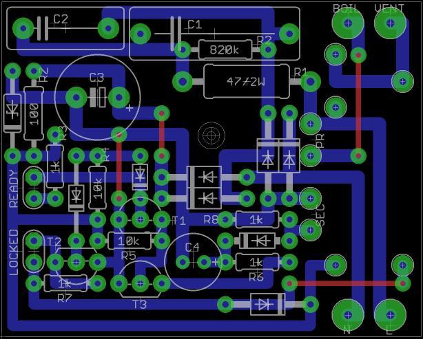
Egy másik témában felmerült, esetleg másokat is érdekelne egy ilyen megoldás. A rajzok illetve még néhány megjegyzés akkor alább. Bár évek óta megbízhatóan üzemel ez kis készülék, csak mint érdekességet teszem közzé, az esetleges utánépítés mindenkinek a saját felelőssége.
Ahogy fentebb (illetve itt) írtam, a tervezésnél elsődleges szempont volt, hogy 1) a gázkazánt nem kapcsolgatom , csak az elszívót tiltom le, amikor szükséges, illetve 2) a kazán "belsejébe" semmilyen módon nem nyúlok bele. További elvárásaim voltak: 3) az elszívót még a gázgyújtás előtt tiltsa le, 4) a tiltás feloldásakor legyen egy markáns késleltetés a gázégő kikapcsolása után, 5) adjon látható visszajelzést az aktuális állapotról (elszívó engedélyezve/letiltva) Lakásfelújítás alkalmából újból figyelmet kapott a készülék, azzal a céllal, hogy 6) a lakáselosztó szekrényben legyen beépítve, a lengő vezetékek és a különálló doboz felszámolásával. Két megjegyzés még: - a gázkazán szivattyújának elindulását egy áramváltó figyeli. A képen látható darab névleges primer árama nagyobb volt a kelleténél, ezért kapott még pár menetet, hogy érzékenyebb legyen; - relét olyat kerestem, aminek tartáskor 10...20 mA az áramfelvétele, így a reteszelt állapotot jelző piros LED-et egyszerűen sorba köthettem a relé tekercsével.
Hasonlót én is tervezek készíteni. Bár az ennél egyszerűbb lesz mert én csak annyit akarok hogy nem kap az elszívó áramot amíg ki nem nyitom mellette az ablakot.
Vagy,
1. - Ha indul a kazán nyíljon ki az ablak. Ha nem nyílt ki az ablak 30mp-en belül akkor álljon le a kazán. 2. - Ha már nem üzemel a kazán záródjon az ablak. A hozzászólás módosítva: Júl 14, 2023
Én konyhai szag/páraelszívó miatt csinálnék hasonlót. Ahhoz azért az ablakra motort nem fogok feltenni, hogy magától nyíljon/záródjon, de azt meg tudom oldani hogy érzékelve legyen ha bukóra ki van nyitva (reed relé + mágnes). Ilyen egyébként kapható is, de 90e az sok érte és ez jó kis hobbi projekt. A kazán egyébként a pincében található, ahol van állandó szellőzés. Ettől függetlenül a kéményes csak akkor lesz boldog ha lesz majd egy ilyen nyitott ablak érzékelős reteszelés a konyhai elszívón.
Ok....
|
Bejelentkezés
Hirdetés |








