Fórum témák
» Több friss téma |
Lassan elkészül az APX100 átépítése. Az összes foglalat új. Most már csak az előlap van hátra.
Szép munka. Hibásan vetted a kombót? Én is nézegettem ezt a típust, de hibásat nem találtam, a jóra meg sajnálom a 30 ezret
Évekkel ezelött vettem hármat. 9-12 e között. Kettőt felújjítani, egyet alkatrésznek. Az alkatrésznek szánt is működött, ez épűl most át. Soldano SL60 az előfok. Kiváncsi leszek a hangjára.
A hozzászólás módosítva: Dec 22, 2016
Hali.Itt az aprón vettem kombó dobozt.Fetes erősítőt terveztem bele tenni, de elakadtam ott, hogy a terv tisztára fetek legyenek benne, se tranzisztor se cső.Nem találtam ilyen kapcsolást.Tud valaki segíteni?Hol találok ilyet?
Megoldva!Egy másik fórumon kaptam rajzot, segítséget.
Elkészült a Beag APX100 alapra épülő Soldano SL60.
Előszö brummogott rendesen, pedig csillagpontosra csináltam a földelést. A fűtés kiközepelése megoldotta a problémát. A hátlap jó lett, de az előlap többszöri próbálkozásra sem sikerült. Mérgemben kézzel feliratoztam. Késöbb megcsinálom rendesen. Itt egy hangminta. Gitározni nem tudok, és telefonnal készült. Elégedett vagyok a végeredménnyel. A kimenőt én tekertem át 4-8 Ohma. Teljesen újra vezetékeltem, új foglalatok. A csövek ECC83-ak. A fázisfordító a gyári kapcsolás alapján lett bekötve, ügyelve a lábkiosztásra. https://youtu.be/mFYZ4ia-rdg]Bővebben: Link[/url] A hozzászólás módosítva: Dec 26, 2016
Sziasztok!
Ma hoztak hozzám egy Invasion VSH100 csöves gitárerősítőt javításra. Az új tulajdonos szerint végfok cső hibás. Sajnos nemigen találtam hozzá rajzot a neten. Esetleg valaki ismeri ezt a típust, van hozzá rajza valakinek? Állítólag klasszikus kapcsolás másolása az egész. Még be sem kapcsoltam, addig nem akarok hozzáfogni, amíg nincs róla bővebb infóm. Előre is köszi a segítséget!
Szia!Amíg nincs rajzod a következőt megteheted: kiveszed a csöveket és rámérsz a tápfeszek meglétére (fűtés, anódfesz, rácsfesz) Ha jártas vagy a csöves erősítőkbe az előfok csöveket visszatéve szkóppal lehet méregetni.Én nem tudnék várakozni míg meg nem találom a hibát!
Sziasztok!
Tudom, van már a gitárerősítőknek is topic, de itt kifejezetten mini erőlködőkről van szó. Nagyon maximum 5w-re gondoltam, de inkább kisebbet, pl Blackstar Fly 3hoz hasonlót, de ilyen picikhez nem találok kapcsolási rajzot. Tudtok küldeni valamit? Vagy segítenétek tervezni valamilyet? Fontos, hogy picit szeretnék, amit akár zsebben is vihetek, szóval aksiról is működne. És természetesen IC-sre gondoltam. Egyébként ez az első posztom itt, de már egy ideje olvasgatom a fórumot Sajnos, egyenlőre nem igazán értek a szakmához, annak ellenére, hogy ezt "tanulom". Sajnos már az oktatás sem a régi... DE nagyon érdekel az elektronika, szóval olvasgatok, érdeklődök, illetve apámtól (Jaca, talán már ismerhetitek innen ) tanulgatok. Már egy másik erősítőt, egy Laney LX12-t is elkezdtem csinálni. Idézet: Tehát ez felesleges. „Tudom, van már a gitárerősítőknek is topic,”
PAM8403 -as IC-vel igen kompakt mini erősítő készíthető, D osztályú erősítő IC. Használtam már ilyen modult de a hangminőségről nem tudok nyilatkozni, lévén ahova kellett, nem az volt az elsődleges cél, hogy kristálytiszta hangja legyen, nekem mindenesetre jónak tűnt (mondom úgy, hogy nincs minőségi hallásom).
Köszi, ez jónak tűnik. Bár inkább az előerősítő részével van gond, ahhoz nem találok semmit.
Hello! Tényleg? Ha felteszed a kérdést a kuglinak, hogy "guitar preamplifier schematic" akkor több száz kapcsolásból válogathatsz..
Igen, de valami tényleg nagyon pici kéne. Biztosan van valami különlegesség egy "átlagos" és egy ilyen mini erősítő közt, vagy nem?
Szia.
Szerintem rossz oldalról nézed az erősítőt. A kérdés inkább az lenne, hogy a kimenő hang hasonlítson egy gitáréhoz vagy ne? Egy rendes előerősítő "sok" alkatrészből áll, mert a tervezője próbál beleadni mindent, hogy a végén megjelenjen A SOUND. Ezzel szemben egy szimpla végfok IC pl. a TDA2030 vagy PAM8403 erősítését is be lehet úgy állítani, hogy a gitár magában kivezérelje, ezzel az előerősítőt már meg is spóroltad és szól.
Nem tudom mi van a gitár kombóval. Idővel elhalkul és csak akkor jön vissza a hang ha ráverek. Találkozott már valaki a problémával? Kontaktra gyanakszok de a hangerő szabályzó már cserélve lett egy potméter hiba miatt.
Egyelőre megoldottnak látszik a helyzet. A rögzítő csavar ráment a panelra és két pontot összehúzott.
Sziasztok!
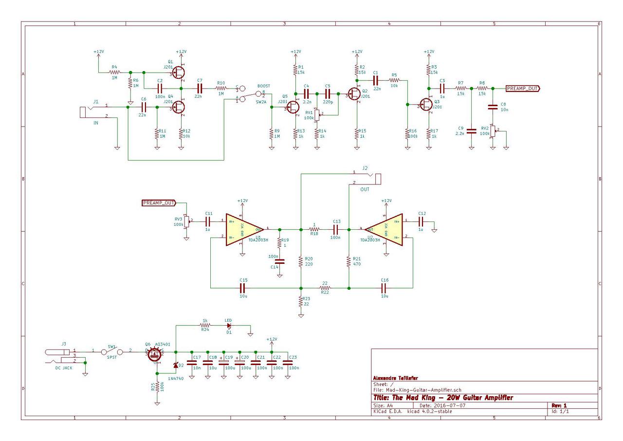
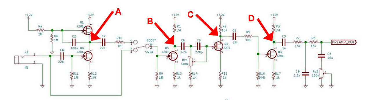
Építettem egy gitárerősítőt. A kapcsolási rajz szerint j201-ek kellenek bele, de én csak BF245-ösöket tudtam beszerezni. 180°-al elforgatva bekötöttem őket, mást nem módosítottam. Most "szól" az erősítő, de halkan és rosszul (bár gitárral nem tudom kipróbálni, csak MP3-ról). Lefotóztam az oszcilloszkópot a ronda jelalakokkal (a boost fokozat torzító nélkül, max gain-el): Képek Merre induljak el a hibakeresésben? Köszi!
Szia.
A jFET -ek elég eltérőek egymástól, sőt, még azonos tipuson belül is elég nagy eltérések lehetnek, úgyhogy az ajánlottól eltérő félvezetők miatti munkapont beállítási probléma lesz valószínűleg a hiba oka. Az első szkóp képen az látszik, hogy nincs kivezérelhetősége a negatív félhullámoknál az első fokozatak. Szerintem kevés az alsó fet munkaponti Drain feszültsége. Jelöltem azokat a pontokat, ahol meg kellene mérni a munkaponti feszültségeket bemenő jel nélkül, nyugalmi állapotban.
Hello! Ez így is van. Ha BF245A tranyókat használsz és kicseréled az R1-R2-R3-at 82kohm-ra, lehet meg is gyógyul a lelke. Az első cascode fokozat munkapontját viszonylag automatikusan állítja be a felső tranyó.
Rendben. Köszönöm a válaszokat! Holnap este megmérem, keresek új ellenállásokat.
Kicseréltem az ellenállásokat. Így az erősítő teljesen "süket" lett. A bejelölt pontokon 180mV-ot mérek, kivéve a Q1 és Q4-nél, ahol 7V-ot. Ha megérintem a C3 bármelyik lábát, csak nagyon halkan zúg. Nem értem.
Hello!
Az nagyon nem jó, ha 180mV van. Mert ott is 6..7V feszültségnek kellene lenni. De csak azt írtad, hogy BF245-öt használsz. De nem írtad, hogy A-B vagy C típusú. Mert nem mindegy. A VGSoff feszültsége, meghatározza a munkapontot. J201 -0,3..-1,5V BF245A -0,4..-2,2V BF245B -1,6..3,8V BF245C -3,2..-7,5V Látható, hogy jelentős eltérés van a típusok között, de a feszültség szórása is magas egy típuson belül is. Viszont én szépen elírtam az ellenállás értékét, mert 8,2kohm-ot szerettem volna írni. Bocsi!
Szia.
Én a magam részéről az R1, R2, R3-at kicserélném trimmerre. Vagy fülre vagy féltápfeszt állítanék be rajta. Fülre állítva "hangosabb", de ilyenkor szkópon nézve vagy az alját vagy a tetejét torzítja. Féltápra állítva kicsitt "kevesebb" a kimenő jel, de szimmetrikus. Továbbá az R13, R15, R17-re meg párhuzamosan kötnék egy 2,2-10µF kondit, ez sokat tud lendíteni az erősítésen.
Hello! Viszonylag egyszerű módszerrel is megállapítható a megfelelő ellenállás értéke:
Tekintve hogy a Fet a forrás ellenállásával tulajdonképpen egy áramgenerátort alkot, egy mA mérővel nyugodtan rövidre zárható a Drain ellenállása. Az így megmért árammal már kiszámolható a Drain ellenállása. Hiszen ha pld. féltápra szeretnénk beállítani a munkapontot, akkor ezen 6V-nak kell esni. Ha a 6V-ot elosztjuk a mért árammal, akkor megkapjuk a szükséges ellenállás értéket. (V/mA=kohm)
Sziasztok!
Hozzám vágtak egy 6 csatornás régi gitár erősítőt, hogy kezdjek vele amit akarok. Spring reverb is van benne, mindenképpen szeretném felújítani, már csak a szórakozás kedvéért is. A tolópotikat és nagyobb elkókat mindenképpen cserélem, és a hibás cuccokat természetesen. Ezen kívül szerintetek miket érdemes még? Köszi
Szia!Milyen márka? Mikori gyártás?
Vermona Regent 1060
1980 körüli
Inkább mikrofon erősítő.Gitárral is nagyot szól.Azért van több csatorna hogy egy zenekar mikrofonjait kiszolgálja.Volt nekem is, szétszedtem alkatrésznek másik ilyen erősítőkhöz.Súgott, állandó súgása volt.Ha minden magasat levágtam akkor is.
|
Bejelentkezés
Hirdetés |













Sajnos, egyenlőre nem igazán értek a szakmához, annak ellenére, hogy ezt "tanulom". Sajnos már az oktatás sem a régi... DE nagyon érdekel az elektronika, szóval olvasgatok, érdeklődök, illetve apámtól (Jaca, talán már ismerhetitek innen 







