OK
Mégsem
Hobbivasút
|
HESTORE
|
Kislexikon
Hírek
Cikkek
Fórum
OK
Hírek
Cikkek
Fórum
Lexikon
Segédprogramok
Apróhirdetés
Fórum témák
Ki mit épített?
PIC kezdőknek
AVR - Miértek hogyanok
NYÁK-lap készítés kérdések
Ez milyen alkatrész-készülék?
Elektronikában kezdők kérdései
[OFF] Pihenő pákások témája
- Elektronika, és politikamentes topik
ARM - Miértek hogyanok
•
SDR (Software Defined Radio)
•
K típusú hőelem alkalmazása
•
Gigatron TTL számítógép
•
DC motor/lámpa PWM szabályzása
•
Számítógép hiba, de mi a probléma?
•
3D nyomtatás
•
Forrasztási 1×1 forrasztástechnikai miértek
•
Gázkazán vezérlő hibák
•
Mosogatógép hiba
•
Elfogadnám, ha ingyen elvihető
•
Felajánlás, azaz ingyen elvihető
•
Futópad
•
Házilag építhető fémkereső
•
Frekvenciamérő
•
Villanymotor bekötése
•
Castone erősítő javítás
•
Rendelés külföldről (eBay - Paypal)
•
Alternativ HE találkozó(k)
•
Akkumulátor töltő
•
Erősítő mindig és mindig
•
Energomat mosógép
•
Androidos okos telefonok
•
Dobozolási technikák, műszerdobozok
•
Mikrohullámú trafóból hegesztő
•
Opel Astra elektromos hibák
•
Kapcsolóáramkör MOSFET-tel
•
Frekvenciaváltó
•
LG okos tv
•
Tápegységgel kapcsolatos kérdések
•
Labortápegység készítése
•
Arduino
•
Vásárlás, hol kapható?
•
Vicces - mókás történetek
•
Mosógép vezérlők és általános problémáik
•
Kapcsolóüzemű tápegység
•
Gáztüzhely elektromos szikráztatója
•
MyElecParts alkatrészkereső és készletnyilvántartó
•
Kombikazán működési hiba
•
Aszinkron motor teljesítményének meghatározása
•
Mikrokontrollerek zavarszűrése
•
Érdekességek
•
Izzítás és izzítógyertya teszter
•
Motorindító kondenzátor
•
Philips TV
•
Szárítógép problémák
•
HESTORE.hu
•
Sprint-Layout NYÁK-tervező
•
Kazettás magnó (deck) javítása
•
555-ös IC-s kapcsolások
•
Bojler fűtése közvetlenül napelemmel
•
Autóelektronika
•
Videókártya probléma
•
Rádióamatőrök topikja
•
Tekercs induktivitás kiszámítása
•
Hangszínszabályzó
» Több friss téma
Fórum
Keresendő kifejezés
Keresés módja
Intelligens keresés
Hozzászólás keresés
Fájlmellékletben
Fájlmellékletben (képek)
Kategória
Minden kategória
Alapismeretek
Ellenállások
Kondenzátor
Áramforrások
Tekercsek
Kapcsolók
Érzékelők
Motorok
Műszerek
Egyéb
Analóg áramkörök
Erősítők
Szabályzók
Egyéb
Digitális áramkörök
Flip - Flop és tárolók
Kapuk
Vonali választók
Multiplexerek
Dekóderek
Demultiplexerek
Bufferek és meghajtók
Számlálók
Regiszterek
Aritmetikai áramkörök
Logikai áramkörök
Memóriák
Egyéb
Mikroprocesszorok
PIC
Memória / EEPROM
Memória / EPROM
Memória / RAM
Egyéb
AVR
STM32
STM8
Espressif, ESP
LPC
SAM
PIC32
ARM általános
Speciális
Csövek
A/D konverterek
Időzítők
Komparátorok
Egyéb
Technika
Audiotechnika
Fénytechnika
Vezérlés technika
RF technika
Méréstechnika
Keresés
Új téma nyitása
Lapozás:
1. - 50. elem
51. - 100. elem
101. - 150. elem
151. - 200. elem
201. - 250. elem
251. - 300. elem
301. - 350. elem
351. - 400. elem
401. - 450. elem
451. - 500. elem
501. - 550. elem
551. - 600. elem
601. - 650. elem
651. - 700. elem
701. - 750. elem
751. - 800. elem
801. - 850. elem
851. - 900. elem
901. - 937. elem
OK
1 / 19
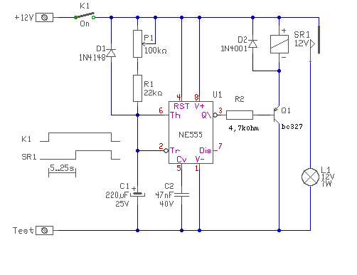
555.JPG
555 delay.jpg
Mono-10us.png
image-176427...jpg
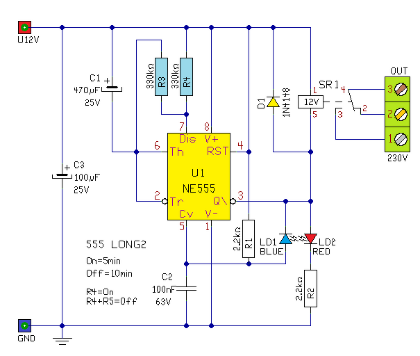
555LONG2-sch.png
555LONG2-com.png
555LONG2-pcb.png
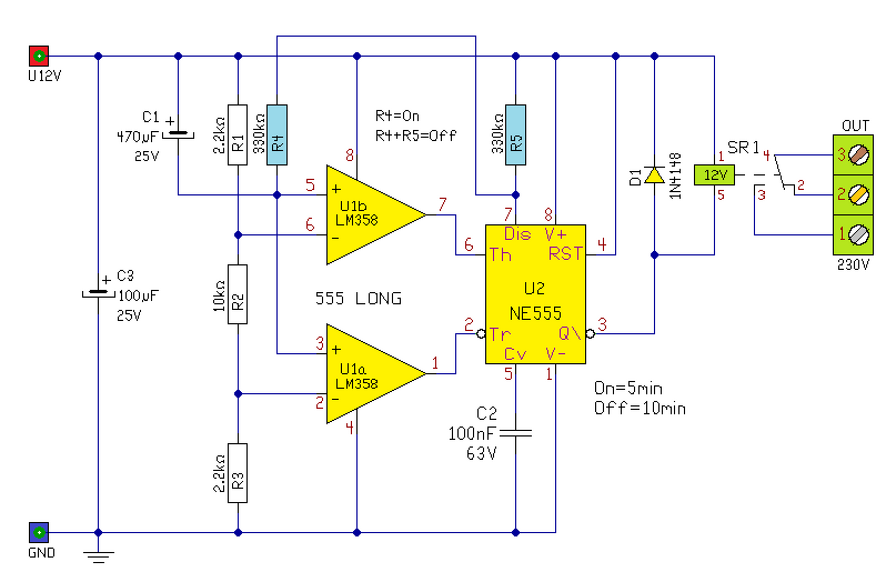
555LONG-sch.png
555LONG-com.png
555LONG-pcb.png
DUO-FLASH.png
ALL-OFF.png
Képkivágá...jpg
555-Ütem.png
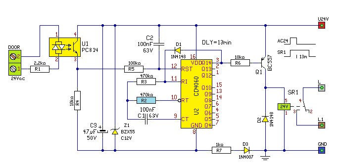
DOOR15M-sch.png
DOOR15M-com.png
DOOR15M-pcb.png
ADÓ_TX1180.JPG
kapcsolas.png
idozito_1.png
IR-86 langor...jpg
IR-86 láng...png
IR-86 láng...jpg
IR-86 láng...jpg
IR-86 láng...png
IR-86_langor...jpg
IR-86 langor...jpg
IR-86 retesz.JPG
1s-0s2.png
02-1-02-1.jpg
ON10sec.png
ENCODER-sch.png
Clipboard01.jpg
Impuls-555.png
555 áramkö...jpg
CD8F73E4-247...png
2022-09-17_2...png
2022-09-17_2...png
Trigg-Astab.png
monostab.JPG
received_597...jpeg
received_409...jpeg
TARGET-sch.png
Szim_Petikap...png
on-off-switc...png
Electronic-I...jpg
20220117_162...jpg
20220117_134...jpg
IMG_20220114...jpg
IMG_20220114...jpg
Következő:
1. - 50. elem
51. - 100. elem
101. - 150. elem
151. - 200. elem
201. - 250. elem
251. - 300. elem
301. - 350. elem
351. - 400. elem
401. - 450. elem
451. - 500. elem
501. - 550. elem
551. - 600. elem
601. - 650. elem
651. - 700. elem
701. - 750. elem
751. - 800. elem
801. - 850. elem
851. - 900. elem
901. - 937. elem
»»
1 / 19
Bejelentkezés
Felhasználónév
Jelszó
Jegyezz meg!
Belépés
» Elfelejtett jelszó
» Regisztráció
Hirdetés
A használat feltételei
•
Adatvédelem
•
GY.I.K., Használati útmutató és szabályok
•
Impresszum
•
Elosztó
•
Hiba jelentése
Az oldalon sütiket használunk a helyes működéshez. Bővebb információt az
adatvédelmi szabályzatban
olvashatsz.
Megértettem