Fórum témák
» Több friss téma |
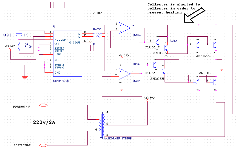
Ehhez az inverterkapcsoláshoz jó kétökölnyi 4-5 kg os trafó dukál, 2x9 V szekunder (itt primer) tekercseléssel. Ha van a közelben MÉH telep vagy számítógép szerviz, döglött szünetmentes táp trafójával kísérletezz. Esetleg 6-12 V-os átkapcsolható akkutöltő trafójával.
Hello!
Igazatok volt, én voltam a béna ! Rosszul kötöttem be a trafót,már működik, (60 W-os izzó halványan világít, egy kb.40-50W-os motor meg érezhetően remeg) 112 V-ot ad le az inverter, gondolom nem 12 V-os trafó hanem 9V-os kéne mint ahogy írtad!Még arra leszek kíváncsi hogy meddig bírja az áramkör mert nem volt 10W-os ellenállás csak 5W-os és azt raktam bele! Érdemes megépíteni ehhez egy Tesla switch-et és ha igen akkor azt hogy kell? Nem találok sehol pontos leírást róla! Köszönöm a segítséget mindenkinek!
Hello!
Bármilyen dióda jó vagy csak a schottky? Gondolom közvetlen a trafó elé kell tenni! Köszi!
Javaslom alakítsd át fetesre, annak sokkal magasabb a hatásfoka.
A következő az lesz, de ahhoz pl IRF-540-es jó lenne?
Van van valami kapcsolási rajz hogy kéne a legegyszerűbben megoldani? Köszi!
Jó lesz!
Tranyók helyére simán bedobni, a géteket beterhelni a föld felé 1-1 1k-s ellenállással.
Ez eddig rendben, de gondolom a 0,1 ohm-os 10W-os ellenállások nem kellenek, helyükre rövidzár?
És nem fog kelleni a schottky dióda se?
Sziasztok
Lenne nekem egy olyan kérdésem, hogy neme tud valaki olyan inverter rajzot ami univerzális... Láttam valakinél egyet , de az az Istennek sem akarja ideadni. A rajz olyan, hogy megvannak az alkatrészek számozva, és az szerint amiről akarod amire akarod feszültség, és árramerösség , behlyetesíted az értékeket és megkapod minek miennek kell lennie. Nekem szemely szerint egy megbizható rajz kellene 12V-ról dolgozik és variálni lehesen a kimenő feszültséget +/- 30V tol akar +/-100V ig is, legaláb 5 A-en
Üdv mindenkinek!
Én is most csinálok két db invertert. nem tudom mi lesz még belölle, de majd elválik. Fel is töltöm, hátha valaki kedvet kap hozzá. Lenne még egy kérdésem, ha tudtok kérlek segítsetek. cd4047-es IC-t mivel tudnék helyettesíteni?
Miért kellene helyettesíteni? A kereskedelem forgalmazza.
sajnos én nem találtam. de keresek még köszi
Milyen trafó kellene ehhez az inverterhez?
Ha 220/2x12V-os trafót használok akkor 110 V van, ha 220/2x9V-os akkor meg 80V van! Ha átalakítom Mosfet-re akkor ugyanez a jelenség! Köszi!
Szia,
milyen műszert használsz ? Ha a hálózati feszt méred,aránylag pontossat mutat ? (230V) Lehet hogy a frekvencia elcsúszott, nem 50 Hz...
Hello!
Egy elég komoly multiméter, hálózatnál 230-at mutat! Nem a freki van elcsúszva, mert ha a trafót függvénygenerátorral hajtom 12 V-ról akkor is ugyanennyit mutat, és egy izzóval mindig tesztelem, és az se világít csak épp izzik!
A trafó miben volt?Vagy te tekercselted?
A KÖVETKEZŐKET csak kellő szaképzettségel és elővigyázattal ajánlom: Kössed a trafót 230 Volt ACre (a trafó 230Vos tekercsét)és mérj a 12 Voltos oldalra,van e 2x12 V=24V AC (vagy 2x9=18V AC)?Ha igy paszol,az arra utal hogy kevés a meghajtótranzisztorok kivezérlése... ![]() Vagy túl kevés a kitöltési tényező... Még az is lehet hogy az egyik oldal elszállt...
Hello!
Klímába volt a trafó, 2x12V-volt, aztán áttekercseltem 2x9 V-ra,hálózatra volt kötve úgy mértem 24 aztán meg 18V-ot!
Elegem van az inverterből,nincs csak 110V nincs teljesítmény, akármilyen trafót használok semmi változás, már átalakítottam mosfet-re de az ic így is elszáll 1 perc után, de fesz. ugyanannyi mint a tranyós változatnál!
Már ráköltöttem vagy 5-6000 Ft-t, 8000-ért meg van 600W-os 5 év garival!
Egy érdekes megoldás (legalábbis nekem az, mert ilyen invertert még nem nagyon láttam) Minap járt nálam egy Serena APU-210A 300VA inverter ami javítás után (kontaktos volt a főkapcsoló
) Tökéletes lesz kocsiba. A 12V-ból először kb. 300VDC-t csinál a kapcsolás, majd ezt így alakítja át 230 váltóra. 200W-al terhelve a picike borda ami benne volt épp csak langyosodott. Gondoltam felteszem hátha valaki hasznára válhat
Hello tudna nekem valaki segiteni adat kelene vagyis valami info a mukodeserol vagy valami .... most csinalom a eretsegimre a munkam .... feszültségátalakító 12V/230V es nem talalok sehol sem infot pls valaki segitsen ... meg hat nagyon nemis ertek ezekhez a dolgokhoz ..... itt az email cimem is : samu166@azet.sk
Szia!
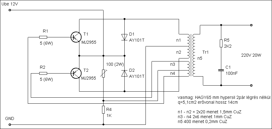
Rajzod van az átalakítóhoz? De ezek mind úgy működnek, hogy az egyenáramot megszaggatják valamilyen tranzisztoros kapcsoló segítségével, majd ezt a váltakozó áramot feltranszformálják.
Na ittvan a bekötési rajz ami szerint csinalom ....
kadarist mar feltettem a bekotesi rajzot .... ha vagy irj kerlek
Na, hát mondom én, a bejövő egyenfeszültség egyszer az egyik FET-en keresztül kerül a trafóra, a másik időpontban a másikon keresztül. Tehát felváltva kapcsolgatja a FET-eket a vezérlő IC.
és nem tudnal nekem dokumentaciot erre .. vagy valami a muködéséről kell nekem irni ... akkor magaról a dologról ... a funkciójáról bekötéséről ...
Szöveggel kiegészített rajz: Egyszerű DC-AC átalakító
Szia!
Nagy valószínűséggel az inverter frekvenciája nem éri el az 50Hz (100ütem) értéket és ezért a trafó telítésbe megy, amiáltal olyan nagy áram folyik a tranyókon, hogy zárlatosak lesznek. .Javaslatom, hogy legyen 60-75Hz a freki alapból, és növelni kell az R1 értékét. Az 50 Hz beállítására javaslom egy 230V/12V trafó ami megy hálózatról, és 1 db 230/12V trafó ami a te inverteredről megy a 2 db 12V-os feszbe beleteszel egy 24V izzót, akkor a lámpa folyamatosan ég, vagy villódzik a freki különbség ütemében. Akkor jó a freki ha nem villog az égő, hanem nagyon lassan pulzál 2-3 sec alatt alszik el vagy ég teljes fénnyel. Akkor minimális az eltérés az 50Hz-től.(vagy frekimérő) Ennyi jutott az eszembe.Remélem ez segít!! Üdv.: Foxi
Hello!
Szerintem nem a frekivel van a baj, nem a tranyó lett zárlatos hanem az ic-k mentek ki rövid időn belül! De egyébként nem foglalkoztam ezzel a kapcsolással, amennyit ráköltöttem már lehet venni gyárit,dobozolva,hűtéssel,védelemmel együtt! Szerintem nem minden esetbe az a jó (ár-érték arány) amit magunknak építünk! Köszi a segítséget! |
Bejelentkezés
Hirdetés |




! Rosszul kötöttem be a trafót,már működik, (60 W-os izzó halványan világít, egy kb.40-50W-os motor meg érezhetően remeg) 112 V-ot ad le az inverter, gondolom nem 12 V-os trafó hanem 9V-os kéne mint ahogy írtad!


) Tökéletes lesz kocsiba. A 12V-ból először kb. 300VDC-t csinál a kapcsolás, majd ezt így alakítja át 230 váltóra. 200W-al terhelve a picike borda ami benne volt épp csak langyosodott. Gondoltam felteszem hátha valaki hasznára válhat 






