Fórum témák
» Több friss téma |
Fórum » Irány detektor
Témaindító: Zoli_bácsi, idő: Jún 27, 2023
Sziasztok Kutattam, és nam találtam a témában. Illetve voltak találatok, de nekem még egy kicsit kifinomultabb logikai áramkörre volna szükségem. (nem feltétlen bonyolultabbra).
Adott 2 db akadály érzékelő szenzor. Ennek a kimenete alacsony aktív, mikor érzékel. A kimenete alap esetben fel van húzva tápra ellenállással.) Ezek a szenzorok egymás mellett helyzkednek el. Az elhaladó személy hol jobbról balra, hol pedig balról jobbra halad el a két szenzor előtt. Érzékelő:A Érzékelő:B A, majd A+B, majd B. (egyik irány) B, majd B+A, majd A. (másik irány) Tulajdonképpen egy (encoder) irány detektor kapcsolást szeretnék találni, aminek a kimenetén két alapesetben sötét LED van. Az egyik irányban az egyik led világít, a másik irányban pedig a másik led világít. (Egyszerre a két led soha nem világít.) Az tulajdonképpen mindegy, hogy a teljes ciklus melyik részén kapcsol be a led, lényeg, hogy az egyik-másik irányba az egyik-másik led világítson. Remélem érthetően el tudtam magyarázni, milyen logikai áramkört keresek. Köszönöm. A hozzászólás módosítva: Jún 27, 2023
Jól látod, gyakorlatilag egy inkrementális enkódered van. Ha nem félsz a mikrovezérlőktől, a neten kilószám találsz példaprogramokat.
Ha félsz, akkor első körben valamiféle J-K flip-flop ugrik be... A jel érkezések elsőbbségét kell figyelni (hogy melyik jött előbb). A hozzászólás módosítva: Jún 27, 2023
Itt találsz egy példát Flowcode-hoz: Bővebben: Link. Azt azért beszéld meg az emberekkel, hogy a szenzorok vonalában ne menjenek el egymás mellett.
Ezt láttam. Már ezeken a kereséseken túl vagyok, köszönöm szépen.
Igazából szerettem volna hardweresen logikai áramkörrel kiváltani a szoftver ezen részét, hogy egyszerűbb legyen a számlálás. A hozzászólás módosítva: Jún 28, 2023
Hirtelen összedobtam flow8 ban .
Ahogy kistee említette, egy topic. Bővebben: Link
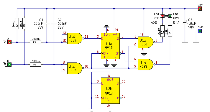
Hello! Ilyesmire gondoltál?
Igen, köszönöm szépen!
Összeraktam TINA-ban, és csak az egyik LED villog, a másik egyáltalán nem reagál. Nem tudom van e realitása, de a TINA-ban nincs 4013 és 4093, mert DEMO verziót használok. A 4013 helyett 7474-et raktam be, a 4093 helyett pedig 7400-t.
Köszönöm.
Nagyonis van neki realitása, mert az egyik CMOS (amihez rajzolta Proli007), meg a CD4093 ráadásul "smittingeres" is.
Proli007 rajzaiban "látatlanban" megbízok (meglehetősen ritkán fordult elő velem eddig, hogy hosszas gondolkodás után is az maradt a "verdict", hogy elrontotta. ).
No majd összerakom valódi deszkamodellen.
Látom csak ragaszkodsz a harverhez , pedig egyszerűen megoldható szoftverből is ...
Hello!
- Az SN7474 CLR és PRE lábai alacsony szintre működnek, míg a CD4013 SET és CLR lábai magas szintre. - Elvileg a CLK láb felfutási meredeksége meghatározott, Ezért a Schmitt-triggeres kapu. Hogy ezt a Tina mennyire veszi figyelembe vagy mennyire nem, azt nem tudom, a én Demo alkalmazásomban semmilyen logikai áramkör nincs. De 74-es sorozatban is van Schmitt-es, pld a 74132. Hátul nem számít hogy triggeres, elől meg lehet akár egy "Schmitt-es" inverter is, pld. 7414. De a bemeneti szűrés sem működhet egy TTL-el. Igaz, hogy a Tina nem fog peregni, mint egy kapcsoló. A hozzászólás módosítva: Júl 5, 2023
Nem, csak érdekel, mint hardveres megoldás. Szoftverből megcsináltam már, de kipróbálom a hardverrel is.
Segített a példám vagy más úton indultál ?
A hozzászólás módosítva: Júl 6, 2023
|
Bejelentkezés
Hirdetés |






). 




