Fórum témák
» Több friss téma |
Fórum » JLT-02 analóg forrasztóállomás
Üdv!
Írtam valamit a Fahrenheit cégről, de töröltem mert rájöttem, hogy semmi értelme! Így nem is szaporítom a szót, én kezdő létemre nem a te kapcsolásod építeném, mert egyedül maradnék a sötétségben! Ennyi! Nézd meg a Youtube-on a HET2010-ről készült videókat! Sokat elárul! Leiszt Jani
Szia!
Az A1 az A1, az A2 az A2, bár ezeket fel is cserélheted. A G pedig értelemszerűen a G.
nagyon köszönöm!
.akkor mindegy hogy hogy kötöm be mert a rajzokon másképp van csak azért
Szívesen! Igen, az A1 meg az A2 nyugodtan felcserélhető.
Köszönöm még egyszer, sokat segítettél.
Még egy kérdésem lenne ha nem baj.
a d1-es dióda helyére rakhatok graetz hidat nekem jobban tetszene.
Végülis igen bár nem annyira egyszerű, mert a pákát akkor le kell választani az áramkörtől. Most el kell mennem de pár óra múlva itthon leszek és akkor megrajzolom neked.
annyira nem fontos csak én mindig az egyenirányítást dióda híddal oldottam meg és csak azért furcsa. ha meg így is működik akkor felesleges bojgatni
.amúgy melyik led milyen színű, és "mit csinál"? bocsi a láma kérdésekért. előre is köszönöm!!!
Hát jó, akkor nem kell rajzolnom.
A LED1 a bekapcsolást jelzi, gyakorlatilag folyamatosan világít ha a forrasztóállomás be van dugva a konnektorba. LED2 pedig akkor világít, hogyha épp fűt a páka.
bocs hogy kérdezek de így okul az ember:dumcsi:. A 7808 után miért kell a dióda?
Szerintem az nem kell oda, nem tudom hogy mégis miért van ott. Talán hogy kivonjon kb 0,6V-ot a stabil8V-bl, cserébe bevisz hőfokfüggést és disszipációt... Szóval teljesen felesleges, rövidzár elég a helyére.
Oké. akkor kihagyom.
nagyon köszönöm az eddigieket.
Sziasztok. ránézne valaki erre a nyák rajzra.
mert nekem ez az első "nagyobb" nyákrajzom amit egyedül csináltam. előre is köszönöm
Az alkatrész pozíciószámokat ne a zöld (K2) rétegbe tedd,
gondot okozhat a késöbbiekben (szigetelési távolság csökken, esetleg rövidzárat okoz), mivel ez is rajtamarad a nyákon marás után. A kimaratandó szöveg tükrözésére is figyelj, attól függően, hogy milyen nyákgyátársi technikát használsz (kimaratva legyen olvasható).
Sziasztok. Köszönöm az elismerő szavakat.
Oké majd akkor a pirosba vagy a fehérbe teszem. Ami a nyák gyártást illeti kézzel rajzolok, de nem sokáig, mert kipróbálom a fotózást is.
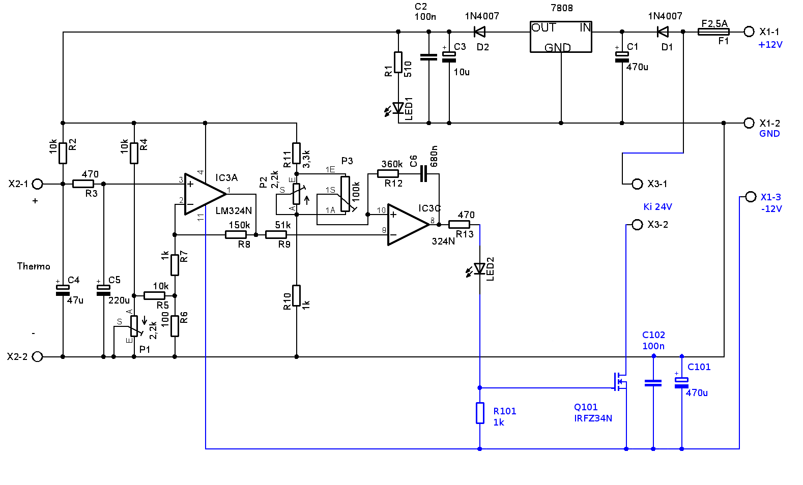
A múltkor felmerült egy ismerősömben, hogy ATX tápegységről hogyan lehetne egy egyszerű, analóg áramkörrel szabályozható hőmérsékletű pákát építeni (nem PIC-es vezérlésűt). Az itt pár hozzászólással korábban betett rajzba belejavítottam, hogy szerintem hogyan kellene felépíteni egy ilyet. Nézzétek meg, ha találtok benne hibát, akkor jelezzétek! Ha esetleg valakinek lenne kedve, ki is próbálhatná a gyakorlatban is.
Arra figyelni kell, hogy az ATX tápegység a -12V-on általában nem tud 2A-t leadni módosítás nélkül! A módosítás minimum az abban az ágban lévő egyenirányítók nagyobb áramúra cserélése, de előfordulhat, hogy az egyutas egyenirányítást is érdemes kétutasra cserélni a -12V-os ágban.
Ez lényegében ugyanaz, mint amit én rajzoltam. Nálam az az egyik fő szempont, hogy a PC-s táp +/-12V-ja közé kerüljön a páka, mert ehhez kell a legkevesebb belenyúlás a tápba. A PC tápnál a GND a fémházra van kötve (védőföld), ez is esetleg lehet szempont. Persze látszik, hogy az páka kapcsolásának a módszere gyakorlatilag ugyanaz mindkét rajzon, ez a fontos akkor, ha valaki egyenfeszültségű tápegységről akarja megépíteni.
Szia!
Megéoítettem a honlapodon található forrasztóállomás 1-et annyi gondom lenne vele, hogy az R11 /100 Ω/ trimmer potival nem tudom 450 foknál kikapcsolni/ az R12 max állásban van/, csak ha az R12 tekerem lejebb. Az r11 trimmer ha kicserélném 220 Ωra? akkor lehet ,hogy megoldódik a probléma? Előre is köszönöm a segítséget!
Szia!
Megoldottam a problémát az R12 és R11 közé tettem egy 4.7k ellenállást a potit kicseréltem 10K-ra trimmerek 1K-osak
Ezzel egy probléma van szerintem(bár a kapcsolástechnikába nem tudok hozzászólni, mert nem értek hozzá
)mégpedig az, hogy így a hálózati védőföld kikerül a páka testére! A thermo- szála galvanikus kapcsolatban van a fémtesttel. Tegyük fel, taperolsz a pákával egy épp működö áramkörben és leföldeled valahol..
Jól látod, hogy ha a földelt PC tápot használja az ember, akkor a föld kikerülhet a páka fémtestére de szerintem nem azért, amit írsz (*). Én ezt nem biztos, hogy hibának, hiányosságnak értékelném. Olyan, áram alatt lévő készülékbe szerintem életveszélyes nyúlkálni a pákával, ahol ez gondot okozhat.
(*) Én sárga markolatú, "mikrofoncsatlakozós" kivitelű pákát tudtam anno beszerezni, és ahhoz építettem meg a PIC-es szabályozót, majd később ugyanilyen pákából vettem még kettőt. Ezeknek gyárilag nem volt összekötve a hőelem egyik pontja sem a fémtesttel, a csatlakozó fémháza volt azzal összekötve. Így tehát a földelt PC-s táp fémházáról került a páka testére a földelés, amitől a hőelem elszigetelve működött. Viszont nemrég belebotlottam csatlakozóilag ugyanígy kinéző, de kék nyelű pákába (a fűtőbetét és a pákahegyek már nem ugyanolyanok!), amiről kiderült, hogy a csatlakozó máshogy van bekötve, és ezen kívül még vannak az 5 pólusú tuchellel szereltek, amik megint mások. Tehát akár lehet is olyan, ahol a fémtest és a hőelem tényleg kapcsolatban van, de ami nálam megfordult, abban én ilyet nem tapasztaltam.
Sziasztok!
Szerintetek a solomon pákában ilyen hőelem van? Az enyémre kb ezek a feszültségek érvényesek./Hq -s kék színű/
Igen, a kékben biztosan K- típusú hőelem van.
A kék nyelű, tucheles változatban biztos így van, ilyenem van. Egyenáramú vezérlést csináltam hozzá, és pc táp -12 +12 közé kötöttem. Ott éreztem, hogy valami gond van, hogyha hozzáért a pákám a táp dobozához, akkor leoldott a védelem.
Sziasztok! Nekem nem akar szabályozni a pákaszabályzóm
arra jutottam hogy fordítva tettem bele a 7808 ic-t de kiforrasztottam és megnéztem és jó, de amikor vissza teszem az áramkörbe közvetlen a lábán 0.7v -t mérek, de ha gnd és mondjuk az ic lábán akkor meg 10 v-ot. (Váltóáramról működtetem de tettem rá kipróbálás szintjén egyent is.)Valaki segítene??? Előre is köszönöm!!! |
Bejelentkezés
Hirdetés |








de kiforrasztottam és megnéztem és jó, de amikor vissza teszem az áramkörbe közvetlen a lábán 0.7v -t mérek, de ha gnd és mondjuk az ic lábán akkor meg 10 v-ot. (Váltóáramról működtetem de tettem rá kipróbálás szintjén egyent is.)



