Fórum témák
» Több friss téma |
Fórum » JLT-02 analóg forrasztóállomás
Mint írtam... a kis csatlakozó egy sima banán dugó ajzat, és az a földelés.
A többihez pedig a panelt is le kéne fotózni mindkét oldalról és az IC-k, tranzisztorok típusait leírni.
Sziasztok.
Remélem idevaló a kérdésem, ugyanis Hakko forrasztóállomás kapcsolási rajzot keresek, illetve a pákájához hőfokszabályzót, ami lehetőleg kijelzős. Az állomás típusa FM 202. Köszi: Zoli
Átkötöttem a készülékben a vezetékeket (a a Solomon pákának megfelelően) és szuper lett, kb. a szabályozott hőmérséklet is jó bár azt még ki kell mérnem egy ismerős multiméter-ével.
Sziasztok! Megépítettemezt a kapcsolást teljesen jól működik, tegnap fejeztem be a dobozolást, de a trafó egy kicsit melegszik az nem gond? nem hiszem, hogy kellene melegednie nem? a trafó 21 voltos 2,2 amperes és az áramör + a páka 1,6-1,7 ampert eszik.
Hát, kb 77%-ban terheled a trafót, az ekkor bizony melegszik, hiszen kezd telítődni a vas. Szerintem nem gond.
Ehez a forasztoallomashoz eleg egy 1.5 A-es 30 V-os trafo?
Koszi.
Szia!
Szamolgatok kicsit. ![]() A pakad adatai: 48W 24V ellenallasa szamolhato: amely 12 Ohm. Ha ezt a forrasztoeszkozt 30V-ra kotod, akkor annak aramfelvetele 2.5A lesz (75W) De van eselyed, hogy az altalad emlitett trafo kimeneti feszultsege leesik ha azt ekkora ellenallassal terheled be. De annak is van eselye, hogy rovid idon belul UJ futoeszkozt kell cserelned.
Ez esetben mit lehet tenni?
Venni egy megfelelő trafót.
Nekem, csak ez van, amugy lehet tobb mint 1,5 A, de a 30 V, az biztos ez esetben?
Az a baj, hogy minel jobban terhelheto a trafo, annal kisebb a terhelesre torteno feszultseg esese.
Magyarol: mivel 30V az biztos kimeno fesze - bar nem irtad terhelve avagy terheletlenul-. minel gyengebb a trafo annal nagyobb mertekben csokken a leadott feszultsege a terheles hatasara. S minel erossebb, annál kisebb mértékben. Szoval en is azon a velemenyen osztozom, hogy másik trafoval probalkozz. Nekem egy Puskas 2x12V 35VA-s dobbog benne.
De valahogy nem lehet, csokkenteni a feszultseget, pl: tirisztoros ák. kapcsolás, amugy szerintem max 2A-es.
Amugy errol a transzformatorrol van szo, a lapon a 18-ik hozzaszolastol lefele, a nagyobbik trafo.
Sziasztok,
Én is vzoole féle eszköz megépítésén dolgozom. Gyakorlatilag minden készen van, összeszerelés alatt van az állomás, még doboz átalakítás, festés, stb. van hátra. Az elektronikát tegnap élesztettem volna, de mindjárt problémába is ütköztem. A használt trafó eredetileg is 24V-os forrasztó páka trafó, egy kb. 20-30 éves 220 / 24 V-os, ami üresjárásban ~27,5V-ot ad le; gondolom ehhez a mai ~230V-os hálózati feszültségnek is köze van. Kb. 1A terheléssel (2 db sorba kötött 12V / 21W autó izzó) ez ~26V-ra esik, ergo a páka 2A terhelése ~25V körüli szekunder feszültséget eredményez majd. Úgy gondoltam, gondolom, hogy ez a trafó megfelelő lesz. Sajnos a szekunder 1x24V, így a 7808-ra nem tudok kisebb feszültséget adni, és üres járásban több, mint 36V mérhető a D1-C1-7808 közös pontján. Ez pedig meghaladja a 7808 abszolut max. bemeneti feszültségét... Egyenlőre csak az összes passzív alkatrészt ültettem be, az egyetlen beültetett aktív elem a 7808, így gyakorlatilag nem folyik terhelő áram a 7808-on, ami csökkenthetné a bemeneti feszültséget. Kérdésem: mérte-e valaki a 8V-ról működő elektronika elektronika áram felvételét, ha igen, ez mennyi? Van-e reális esély arra, hogy a kész elektronika folyamatosan tudja-e annyira terhelni a 7808-at, hogy annak bemenetén 35V alá essen a feszültség, vagy valamilyen kiegészítő megoldásban kell gondolkodnom? Köszönöm.
Szia!
Én 29V~-ról hajtom a forrasztóállomást, Attila féle 2-es, nem okoz semmilyen problémát! A feszültség a 7808 előtt a purreren be fog állni nornális értékre ha lesz a némi teher, ha mégse akkor alkalmazható a kerékpárvezérlőknél megszokott 47-100R-os 3W soros ellenállást! (Bár ott ez akár 330-470R) Itt van az én állomásom 29V-ról három éve egy pákával! Az enyém Leiszt Jani
Szia,
Ezért is érdekelt, mennyi lehet az áram felvétel, nem akartam hasra ütéssel megsaccolni egy esetleges soros ellenállás értékét. Egy 100R körüli soros bekerül, jobb a békesség ![]() Köszi: ***HT***
Nagyon Köszönöm!
Szia.
Nekem is volt hasonló problémám, de gyakorlatban nem okozott gondot. Üresjáratban a trafón 24,5 Voltot, fűtéskor 26,4 Voltot mérek ami ugye a D1 dióda után magasabb érték lesz, de az egyutas egyenirányítás miatt nem okoz gondot a Stab Ic-nek. Azért egy hűtőbordát én rászereltem.
Szerintem, Igen.
Megepitheto vele, es meg mukodni is fog.
Átnéztem (futólag) a teljes fórumtémát, de nem találtam rá a válaszra.
Ma délelőtt elromlott a JLT-02-es forrasztó masinám. A kijelzőn világít a "fűtés" LED, de ennek ellenére a páka nem fűt, a hőmérsékletét jelző -led sor nem is világít. Ha a pákát kihúzom, akkor a hőmérsékletet jelző ledsor végig világít. Ezért a kérdés: hogyan tudom a legegyszerűbben kiszűrni, hogy a pákában hibásodott-e meg valami, vagy a vezérlésében? Esetleg mindkettő? Szükségből a jó régi forrasztópisztoly változatomat kellett használonom, ami már erősen nagykorú, de tönkretehetetlen. A 70-es években ez egy "cseszlovák" forrasztópisztoly volt, ami elég gyorsan elveszítette eredeti purkolatát, aztán le is égettem, ezért újra kellett tekercselnem. Sokáig csak szigetelő szalaggal volt a vasmag betekerve, de így sütötte a kezem egy idő után, ezért kapott "szép" faborítást, ami viszont tökéletes.
A páka themoelemét gondolom elég multival kimérni,(valahol van is egy táblázat rá) a fűtését meg kipróbálni, rákötöd 24 voltra.
Az elektronikát szerintem úgy lehet a legkönyebben kiérni ha a fűtés helyére bekötsz egy izzót vagy multit, és a thermo részt összezárod, és ilyenkor "fűtenie" kell.
Kiméred a pákát... ha jó, akkor szerintem a kimeneti rész halott a panelon.
(3 hozzászólással fentebb ott a páka bekötési rajza, és hogy mit kell mérni.)
A termoelem rövidre zárása nem tudom valóban célra vezet-e. Éppen itt vagyok kicsit elakadva. Nem értek hozzá, de arra tippelnék, hogy a termoelem feszültséget ad, méghozzá a hőmérséklet növekedésével egyre magasabbat. Pont ezt nem tudom hogyan lehetne ügyesen szimulálni.
Célra fog vezetni a thermoelem rövidre zárása, mert az olyan mintha hideg lenne a hőelem, azaz 0 V-ot ad ki.
És ekkor "fűtenie" kell, azaz mérhetó a kimeneti feszültség.
Vzoole és Akashi!
Megnéztem amit javasoltok, kihúzott páka mellett, azaz a fűtőszál "vezérlése" mindkét esetben terheletlen volt. 1. hőelem nyitott: a teljes LED-sor világít, de a fűtés jelzés nem megy. 2. Hőelem rövidzár: ledsor sötét, de a fűtés jelzés megy. ??. Pont az ellenkezőjére számítottam volna. Nincs rajzom hozzá, sötétben tapogatok. Amit meg találtam hozzá, az nem ehhez a változathoz van, tehát nem tudom használni.
Én mintha láttam volna valahol kapcsolási rajzot a tiedhez. Utánna fogok nézni, de még van egy kis kinti kerti munkám...
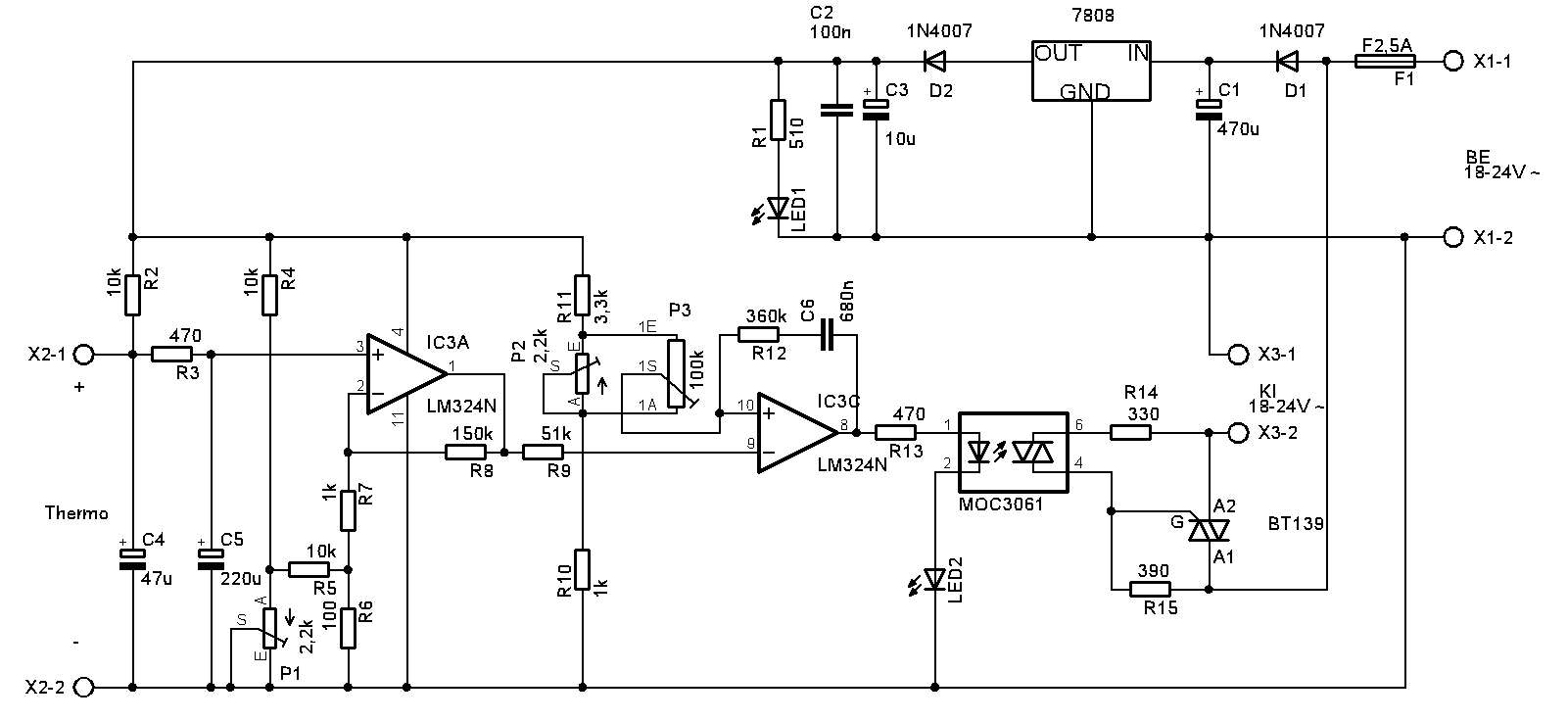
Na megtaláltam. Oldfirehand fórumtárs rajzolta le anno. Emlékeztem hogy láttam valahol
![]() Úgy látom hogy a fűtésed üzemel, mármint a triak, mert a fűtés led különben nem világítana. Szerintem első körben vizsgáld meg tápellátás szempontból a masinát. Trafó, dióda (D1)
Köszönöm.
Az alapméréseken túl vagyok, zénerek, IC tápok, OPA kimenetek rendben. Illetve a kijelzés is működni látszik. Holnap még a triakot fogom kiszedni, és megmérni. Pákát mindenképpen vennem kell, mert ennek a madzagját már sok helyen megtörte az idő. |
Bejelentkezés
Hirdetés |















