Fórum témák

» Több friss téma
Fórum » Kapcsolóüzemű (PWM) végfok építése
Lapozás: OK   159 / 241
(#) elektros90 válasza (Felhasználó 46585) hozzászólására (») Márc 8, 2015 /
 
Szia!
A generátor torzítása <0.2% és nem változik az erősítő működésekor. Szerintem viszont földproblémák lehetnek. A oszcilloszkóp föld saruját a táp-föld bemenetre tettem és rámértem a teliföld bizonyos ponjaira és nem 0 volt, hanem voltak benne helyenként zavar csomagok. Valami ilyesmi, csak nem ennyire sűrűn. Kettő közt hoszabb szünet.

Valaki letudná nekem fordítani a "phase lead network" kifejezést?
(#) lorylaci válasza elektros90 hozzászólására (») Márc 8, 2015 /
 
Ha te 0,5% környékén akarsz méricskélni, akkor a generátornak illene <0,1%-nak lennie. Legtutibb, ha egy nagyságrenddel kisebb a torzítása, hogy a belőle adódó hibákat elkerüljed.

Zavar csomagok a kapcsolási tranziensekből jönnek. hogy ez ellen mit kell tenni, azt már sokszor leírtam, megteszem mégegyszer:
- kapcsolási sebességek beállítása (kikapcsolás PNp tranyóval nagyon közel, bekapcs megfelelő lassítása)
- FET lábánál szűrés kerámia kondival, hogy a FET kikapcsolásakor legyen hova folynia tovább az áramnak
- FET lábánál RC snubber, hogy a FET láábának induktivitása miatti belengést elnyeljüök valahova
- kimeneti LC szűrőtekercs rezonanciafrekvenicájának feljebb tolása (kapacitásszegény tekercs, induktivitásszegény kondenzátor). Emlékeim szerint te Coilcraft laposhuzallal tekert indutkvitást használsz (extrém kapacitásszegény), szóval azon már nem tudsz javítani. A szűrőkodnid nem tudom mi, de MKP-ra váltás okos lehet, és persze az elhelyezése!
- zajszűrések a visszacsatoláson (ez a legvégső legyen, segít, de egyben megnöveli a bemenet-kimenet késést is) és egyéb helyeken

Ha a FETek nem melegednek, a hatásfok jó, de a zavar sok, akkor még mindig el lehet azon gondolkodni, hogy a FET kapcsolásook lassítása (kikapcsolás lassítása is) játszható út -e? Ezzel ugye megnő a veszteséged, de cserébe drasztikusan mennek lejjebb a tüskék és az egyéb zajok.

Idézet:
„phase lead network”
= fázistoló hálózat. Jó persze leading, tehát negatívba tol, de ezen nem akadnék én már ki.
(#) (Felhasználó 46585) válasza lorylaci hozzászólására (») Márc 8, 2015 /
 
"- kimeneti LC szűrőtekercs rezonanciafrekvenicájának feljebb tolása"

Csak L! C nélkül...
(#) elektros90 válasza lorylaci hozzászólására (») Márc 8, 2015 /
 
Köszi. Már a HW-en nem fogok változtatni. Annyi időm már nincs. Méricskélni jó lesz nekik úgy ahogy van, valószinűleg a szekrényben lesz az idők végezetéig. A saját verziómat meg majd fejlesztgetem még. Szerintem ígyis jobb, mint az előző amit anno a koléga csinált TDA IC vel. Nemértem a szűrést miért külön panelen végzi, de mindegy is...
(#) elektros90 válasza elektros90 hozzászólására (») Márc 15, 2015 /
 
Sziasztok! Megkérhetnék valakit, hogy elmagyarázza a csatolt képen szereplő szöveget és grafikont? A szövegértéssel nincs problémám, csak nem fogom fel, hogy a gyakorlatban mi történik. Azt a részt ahol azt írja, hogy a prop. delay és a fázistoló hatása kioltja egymást.
A hozzászólás módosítva: Márc 15, 2015

selfosc.png
    
(#) sny hozzászólása Márc 15, 2015 /
 
(10W / 8R, +/-50V, Fosc: 558kHz, DT 45ns)
(#) saraha válasza sny hozzászólására (») Márc 15, 2015 /
 
Ez nem semmi,le a kalappal jó sok munkád lehet benne.
(#) Karesz 50 válasza elektros90 hozzászólására (») Márc 16, 2015 /
 
A zöld a vivőmaradék, a sárga a hibajel. Az első képen csak arányos tag van a visszacsatolókörben. Nyilvánvaló, hogy a hibajel ebben az estben fázisban van a kimeneti jellel, pontosabban a vivőmaradékkal. (A hibajel tízszeres nagyítású.)

A második képen bekötöttem a 180pF-os (C1) kondenzátort. Ez egy "két arcú" alkatrész, ugyanis visszacsatolás szempontjából integráló tag (R22, C1 időállandóval magasat vág), de a belső hurok szempontjából differenciáló tagként viselkedik, vagyis fázis sietést okoz. Mint a tranziens analízisen látszik, ha R22, C1 időállandója megegyezik a kimeneti szűrő töréspontjával, akkor a fázissietés mértéke azonos a késleltetéssel.
(#) Karesz 50 válasza sny hozzászólására (») Márc 16, 2015 /
 
Ez valóban nagyon profi munka... gratulálok!
(#) (Felhasználó 46585) válasza sny hozzászólására (») Márc 16, 2015 /
 
Szép. De én inkább a 100W kimeneti teljesítménynél lennék kíváncsi a THD+N-re, úgy, hogy ne táblázatban legyenek, hanem folyamatos spectrum formában megjelenítve, mondjuk 1 kHz-en.
(#) sny válasza (Felhasználó 46585) hozzászólására (») Márc 16, 2015 /
 
Ez a szemlélet a hibás. Senkit nem érdekel 1kHz-en egy ilyen erősítő torzítása. tudniillik 1kHz-en mindig alacsonyabb, mint a többi frekvencián. Ez a mérés, hogy a teljes audio spektrumban alacsony a torzítás, sokkal többet jelent. Egy másik fórumon van 50 és 100W-nál is mérés.

Minden erősítőnél vagy egy teljesítmény-torzításminimum. Lehet, hogy nagyobb teljesítményen (pl. 25W) még ettől is alacsonyabb a MÉRT (nem szimulált) torzítás. Nem állok le feleslegesen fecsegni a zajhatárról, nyilván tudod miről van szó.

A súlyozatlan SNR 108dB @1kHz.

Ráadásul, a mérés QPK beállításnál történt, ami annyit jelent, hogy csak az adott frekvencián lévő legmagasabb torzítást veszi figyelembe. Average (átlag) módban nem tudtam megmérni, mert a műszer alsó méréshatára 0.0001%.
A hozzászólás módosítva: Márc 16, 2015
(#) (Felhasználó 46585) válasza sny hozzászólására (») Márc 16, 2015 /
 
Az 1 kHz-et csak azért írtam, mert nem akartam, hogy visszakérdezz, melyik frekvencián gondoltam, mert akkor még holnap is mérhetnél, meg pakolhatnád ide az adatokat. Nyilván kíváncsi lennék mondjuk ezekre az adatokra 20 Hz-től 20 kHz-ig. És persze nem 10 W-on.
De ha nem, hát nem, bár én másképp gondolkozom.
Nem tudom, melyik másik fórumról beszélsz és nem is nagyon tudom kitalálni. Meg annyira nem is érdekel.
(#) Karesz 50 válasza (Felhasználó 46585) hozzászólására (») Márc 16, 2015 /
 
Hát 100W-on nagyobbat torzít, oszt kész. Minek kell annyit kíváncsiskodni?
Szép is, meg jó is, meg sokat is dolgozott rajta, meg szűrő előtti visszacsatolású, a többit meg elmagyarázta rendesen.
(#) sny hozzászólása Márc 17, 2015 /
 
A félhíd kimenet jelalakja:

félhíd.jpg
    
(#) steelbird válasza sny hozzászólására (») Márc 17, 2015 /
 
Nagyon szép munka!
(#) (Felhasználó 46585) hozzászólása Márc 17, 2015 /
 
Már írom is.
(#) sny válasza (Felhasználó 46585) hozzászólására (») Márc 17, 2015 /
 
Ennek a modellnek a közvetlen elődjéről készült mérés /ez még hangkártyás mérés/.THD IMD

Az előző link 4. oldalán van kép 50W-nál is, azonban írtam, hogy a bemeneten található műveleti erősítő felelős jelenleg a torzítás nagy részéért.
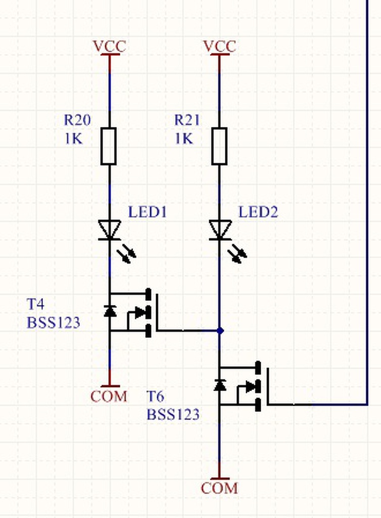
(#) elektros90 hozzászólása Márc 24, 2015 /
 
Sziasztok!
Az IRS20124 meghajtó IC-nek /OC lábán milyen feszültségnek kell lenni aktív állapot esetén, tehát ha nincs bekapcsolva a védelem. Értem én, hogy 0V esetén aktív, de mi? A kimenetek, vagy a védelem?
A csatolt rész egy kis szignalizáció akar lenni. Elképzelésem szerint, ha az /OC-n alacsony szint, akkor világít a LED1, magas szint esetén pedig a LED2. Működés közben a LED2 világít nekem, hiba esetén mindkettő.

Untitled.jpg
    
(#) elektros90 válasza elektros90 hozzászólására (») Márc 26, 2015 /
 
Sziasztok!
SOS segítségre lenne szükségem, mert meghülyűlt az erősítőm... 0V bemenő jel esetén megvan a 0 a szűrő után, de a szűrőelőtt szaggatott a PWM. A képek többet mondanak. Bemenő jel esetén vastag a szinusz, szaggatott is. Már átnéztem, cseréltem mindent, de nem javult semmit sem. Végül kicsatoltam a VCS-t és úgy néztem mi történik.
Most ennek mi kínja van?
(#) lorylaci válasza elektros90 hozzászólására (») Márc 26, 2015 /
 
Milyen jelet adtál rá?
Ha semmit akkor én egy pontos 1kHz-es gerjedést látok,ahogy nézem a kimenet egy 1kHz négyszög innentől kezdve a többi nem meglepetés.
Ha meg ráadtál 1kHz-et akkor vusszacsatolás nélkül ugye szinte bármiből 1kHz négyszög lesz a kimeneten.
Meg kellene tanulni szkópolni is, mert ebből sok mindnet nem lehet látni. Pl a nem látszik a 3. képen, hogy zajos az egész, vagy csak nem tudsz triggerelni.
VCS-vel milyen frekvenciára áll be az önrezgés?
(#) elektros90 válasza lorylaci hozzászólására (») Márc 26, 2015 /
 
A VCS nélkül 1KHz négyszög volt a bemeneten. Az önrezgés 455KHz re áll be. 3. kép szerintem zajos, csak nemtudom mitől ha eddig működött. Kicseréltem a komparátort, a drivert is és a tranzisztorokat is. Igaz a tranzisztorok már használtak voltak. Szerintem nincs köztes állapota, vagy működik, vagy nem.
(#) lorylaci válasza elektros90 hozzászólására (») Márc 26, 2015 /
 
Idézet:
„3. kép szerintem zajos,”

Tanuld meg a szkópot használni, triggereled be normálisan. Először is nézd meg sinlge triggerben. Ha a felfutó-lefutó éleken berezgést látsz, akkor tenni kell picsi kondit szűrésnek (10-33pF), lassítani kell a kicsit a bementet. A kompartáror vszeg nem tud ilyen gyorsan válaszolni, meg van hiszterézise, de jobb ha kicsit szándékosan lassítod.
Ha ugye a repeat triggerben császkál, akkor van egy alapzaja a dolognak.
Na meg amúgy is a 455kHz sok. Szóval az előbbi lassítás kicsit csökkentenei fogja, de végig kellene nézni a visszacsatolást, szerintem tervezz alacsonyabb frekire.
(#) elektros90 válasza lorylaci hozzászólására (») Márc 26, 2015 /
 
Majd holnap megpróbálkozok. Lehet, hogy a 330pF helyett 100ast tettem a VCS be. Akkor mondjuk olyan 2x 3x osára emelkedne a kapcsoló frekvencia... Lehet, hogy abba zavarodik bele?
De azon a részen ahol nincs szünet a pwm ben, ott 455KHz a frekvencia. Ha idáig ment nemtudom most mi gondja lehet... Az OC láb alacsony szinten van. Úgy néz ki ilyenkor a meghajtás aktív.
A hozzászólás módosítva: Márc 26, 2015
(#) lorylaci válasza elektros90 hozzászólására (») Márc 26, 2015 /
 
Símán lehet, hogy nem stabil a dolog, de ne kapkodj, meg úristenezz, hanem menj sorba a dolgokon.
Valószínűleg zaj is van bőven, így:
- MOSFET kapcsolások belövése (ha kell lassítás, még veszteség árán is)
- snubber, tápszűrés
- vissszacsatolás szűrése - én a komparátor két bemenete közé tettem legutóbb 33pF kondit kb, alkalmazástól függően
(#) elektros90 válasza lorylaci hozzászólására (») Márc 26, 2015 /
 
Mosfet lassítás: Nagyobb dead time meg gate ellenállás? Most a legkisebb a dead time. Azthiszem 15ns a minimum.
(#) lorylaci válasza elektros90 hozzászólására (») Márc 26, 2015 /
 
Nézd meg a félhíd átmeneteied, mérd meg hány ns a 10-90% (ha túl lassú a szkópod, akkor lehet probléma)
Amennyiben túl gyors akkor lassítanod kell, elsőnek a bekapcoslást, aztán a kikapcsolást. Üresjáratban ugye a kikapcsolási sebesség határozza meg az átmenetet (a atekercs árama áttölti a Coss-ot). Amennyiben nem történik meg teljesen a kikapcoslás, de már jön a bekapcs, akkor holtidőt kell növelened. Első körben ezzel javulni fog a dolog.
Aztán nézni kell a többi dolgot. Terhelés alatt milyen, amikor keménykapcsol mennyi az átmenet. Ha útl gyors, akkor a bekapcsolsát kell lassítani.
(#) (Felhasználó 46585) válasza elektros90 hozzászólására (») Márc 26, 2015 /
 
Ha eddig ment, akkor inkább valami alkatrész megadta magát. Mondjuk egy hidegítőkondi. Nézd meg őket, mondjuk úgy, hogy valami lábasat párhuzamosan kötsz vele, csak úgy provizor. Ha nem történik semmi, akkor az a kondi jó.
(#) elektros90 válasza (Felhasználó 46585) hozzászólására (») Márc 26, 2015 /
 
Ilyen apróság (szószerint) is okozhat ilyen galibát?
(#) (Felhasználó 46585) válasza elektros90 hozzászólására (») Márc 26, 2015 1 /
 
Ennél még nagyobbakat is.
(#) elektros90 válasza (Felhasználó 46585) hozzászólására (») Márc 26, 2015 /
 
Van egy sejtésem. A fetekre tettem 1µF smd tantált, de csak 35V ra voltak sajnos.(Amit elfelejtettem) Aztán elkezdtem trafóról járatni, ami pont 35V adott DC ben. Lehet, azok szálltak el. Köszi, őket nem néztem.
Viszont van vele párhuzamosan 10µF és 100µF is... 100V ra
A hozzászólás módosítva: Márc 26, 2015
Következő: »»   159 / 241
Bejelentkezés

Belépés

Hirdetés
XDT.hu
Az oldalon sütiket használunk a helyes működéshez. Bővebb információt az adatvédelmi szabályzatban olvashatsz. Megértettem