Fórum témák

» Több friss téma
Fórum » Kapcsolóüzemű (PWM) végfok építése
Lapozás: OK   158 / 240
(#) Gyozo92 válasza lorylaci hozzászólására (») Feb 27, 2015 /
 
Amit mondasz nekem is szemet szúrt, de nem tudtam másképp megoldani, hogy low esr legyen, és 2x80 voltról menjen. Ti hogy oldottátok ezt meg? Egyszerűen nem találni 100v low esr-t, ami befér 1U-ba. Kapcsitápról működik, ráadásul ez is használ nagyfrekit.
(#) (Felhasználó 46585) válasza Gyozo92 hozzászólására (») Feb 27, 2015 /
 
Akkor ne tegyél be low esr kondit. Nehogy azt hidd, nem attól lesz jó... A másik, hogy nem kell ennyi elkót tenni a panelra. A fele is elég, a többit meg máshova teszed. És persze a kondik ne legyenek sorbakötve, mert mindjárt annyi a low esr-nek.

Keress olyan hűtőbordát, ahol a tranyók feszerelésénél van egy kis szabad hely a másik oldalon és csak feljebb kezdődik a borda. Akkor alá el tudod tenni a snubbereket. Több a hely, lehet nagyobb ellenállás, stb. De ha hajlítasz egy alu lemezt U alakban, aminek a szárai kijönnek a panel két hosszanti oldalára, az még kevesebb helyet foglal a tranyóknál. A kilógó U szárakra meg tehetsz még pici hűtőbordát, mert ahogy elnézem, 2 x 80 V-on fog az melegedni rendesen.

A fojtót tedd a tranyók másik oldalára, nem egészséges a vezérlés mellett, még megszórhatja.

1U magas lesz? Szép, nagy dobozt keress neki, mert bele kell férnie egy nagy rakás elkónak, ha nem akarod nagyon túlméretezni a tápot.
(#) lorylaci válasza Gyozo92 hozzászólására (») Feb 27, 2015 /
 
A kondikat felejtsd el ilyem szempontból, azoknak az a feladata, hogy a táp le lássa a nagyfrekvenciát.
Első feladat az, hgoy gondolj a MOSFET kikapcsolásásra. Amikor kikapcsol, akkor a rajta folyó áramnak valamibe tovább kell folynia? A Coss kezdetben jó, de kell, hogy a közelben legyen egy kondi, ami minél rövidebb áramútra viszi le. Erre tuti az X7R kerámia, vagy MKP fólia. Ez legyen atom közel.
A FETeket is rak közelebb.
A második lépés az, hogy az elkók és egyéb MKP kondik szűrjenek annyira, hogy a módulációs frekvenciát a táp már ne lássa, csak a hangfrekvenciás áramot. Ezzel tudod azt elérni, hogy ne gerjedjen össze pl több modul, vagy a modul és a táp.
(#) (Felhasználó 46585) válasza lorylaci hozzászólására (») Feb 27, 2015 /
 
Igazából ez akkor jó, ha a táp csak egyenáramot lát. ( Azzal a feltételezéssel, hogy a táp nem tartalmaz kondit a kimenetén, mert az mondjuk máshol van. ) Minden más esetben nagyobb áramok is folynak ki a tápból, mint ha csak egyenáram folyna ( tekintsünk el a tápból kifolyó áram hullámosságától ). Erre írtam, hogy legyen jó nagy a doboz ( mivel csak 1 U magas ), hogy jó sok kondi beférjen.
(#) Gyozo92 válasza (Felhasználó 46585) hozzászólására (») Feb 27, 2015 /
 
Ó jajj... újra és újra telibe bonyolódok ezzel. Mindig van valami, amiben kompromisszumot kéne kötnöm, de a végén kiderül, hogy nem lesz jó. A probléma az alapzaj volt, ennek kiküszöbölésére készül ez az új verzió. A vezérlést le akarom fedni egy fém lappal, ami fölé van hajlítva, és a teliföldre van körbe forrasztva. (mint a rádiókban egy-egy egység fölött kis perforált lemezke van körbe a földre forrasztva) Vannak 3300uF, 100v elkóim, éppen beleférnek 1U-ba, azokból tervezek pakolni bele néhányat.

Akkor ha jól értelmezem a leírtakat:
A snubbereket hozzam át a vezérlés felöli oldalról a betáp felöli oldalra a borda alá, vagy minél jobban a lábak közé, és nagyobb ellenállást használjak, mint az az smd.
A fóliakondi kerüljön minél közelebb a fetekhez.
(#) lorylaci válasza Gyozo92 hozzászólására (») Feb 27, 2015 /
 
Idézet:
„A vezérlést le akarom fedni egy fém lappal, ami fölé van hajlítva, és a teliföldre van körbe forrasztva”

Ettől mitől gondolod, hogy megjavulna?
A zajt elsősorban nem ez okozza, legalábbis tapasztaltom szerint. Én úgy láttam, hogy a fő indok a kapcsolási tranziens visszajutása a kimenetről a bemenetre, ez pedig a nyákon megy.

Első körben a kapcsolási tranzienst kell leszedni, még a forrásnál, ehhez a következőek kellenek:
- jól beállított kapcsolási idők (és holtidő)
- megfelelő snubberelés
- megfelel szűrés (FET kikapcsolása)
- induktivitás a lehető legkisebb parazita kapacitású legyen
- a kimeneti szűrő kondi legkisebb ESR és ESL-ű legyen

Ezek után következhet a maradék tranziensek és zajok szűrése. Ilyen lehet a visszacsatolás szűrése (lásd IRF mintakapcsolások), a teliföldek különválasztása satöbbi.
(#) Ge Lee válasza Gyozo92 hozzászólására (») Feb 27, 2015 /
 
Hogy néz ki a bemeneted? Rengeteget számít a bemeneti alul áteresztő szűrő, aminek a hangerőpoti is része ha éppen oda van téve. Az enyémben is volt valamennyi zaj, aztán amikor kondit cseréltem és belőttem úgy hogy a bemenet 20kHz fölött kezdjen vágni, egyből csendben lett.

Az agyonárnyékolás sem old meg mindent, néha még ronthat is. Minden egyes vezetősáv meg alkatrészláb és a föld között kapacitások lesznek, amik rendesen belekavarhatnak a működésbe.
(#) Gyozo92 válasza Ge Lee hozzászólására (») Feb 27, 2015 /
 
A zaj nagy részét biztos, hogy a bemeneten szedi össze, mert letekert hangerőpoti esetén elcsendesül. Vacakabb hangfalak mellett nem feltűnő, de pl érzékenyebb JBL ládákon már zavaró, ha nem szól a zene éppen. Tudom, hogy teljesen csöndben sose lesz, bőven lesz ott kompromisszum, de mivel újítom a hangrendszerem (4 új topláda) illő lenne, ha javítanék azon a zajon is. Ha felére csökken, már elégedett leszek. Amúgy is nagyobb teljesítmény kell mint az előző, 75v eff kb.

Az árnyékoló lemez azért lett volna, hogy ne szórhassa meg semmi a bemenetet/meghajtást. Nem azért, mert attól megjavulna, hanem hátha használ valamit az is. De ha rontana csak, akkor inkább hagyom.
A hozzászólás módosítva: Feb 27, 2015
(#) Trivium93 válasza Gyozo92 hozzászólására (») Feb 27, 2015 /
 
Meglehet azt is oldani, hogy teljesen csendben legyen. Igaz nekem IRF2092-s icvel épített végfokom van, amit saját kézzel raktam össze, nekem abszolult semmi hangja nincs alapjáraton. 22uH helyett 10-13uH-s tekercs van a szűrőbe + 470nF-os kondi, így kb 50-70kHz környékén vágja le a jelet. Gyönyörű hangja van, dinamikában nincs hiánya. Körülbelül 600-700kHz-en megy.
(#) sny válasza Trivium93 hozzászólására (») Feb 27, 2015 /
 
6-700 kHz? DDDD Csak szeretnéd.
(#) steelbird válasza sny hozzászólására (») Feb 27, 2015 /
 
Az adatlapja szerint az IRF2092 800 kHz -en megy.
A hozzászólás módosítva: Feb 27, 2015
(#) lorylaci válasza steelbird hozzászólására (») Feb 28, 2015 /
 
És a trabant 200-al tud menni, szakadékban, hátszéllel. Na kb úgy tud az IRS2092 800 kHz-et (FET nélkül, végtelen hűtéssel, alacsony tápfeszen)
Megnéznéma zt a MOSFETet, ami 600-700kHz-en kapcsolt neked, meg kíváncsi vagyok mekkora melegedéssel. na meg persze ekkor már a legkisebb holidő beállítás is nagynak számít a periódusidőhöz képest, tehát eszméletlen torzítást ad.
(#) sny válasza steelbird hozzászólására (») Feb 28, 2015 /
 
Kitartó munkával 550kHz-et sikerült elérnem, úgy, hogy a torzítás nem nőtt, hanem a gyári mintapéldányhoz képest a felére csökkent.

De nyilván nem yuanying 5000Ft-os kínai moduljait tuningoltam.
(#) (Felhasználó 46585) válasza lorylaci hozzászólására (») Feb 28, 2015 /
 
Ezért kell diszkrét alkatrészekből építkezni. Nekem a komplett késleltetés a bemenettől a félhíd kimenetéig 38/50 ns, de úgy, hogy ennyi idő múlva már az új állapot állt be. És nincsenek benne csak kommersz FET-ek és még nem is lett tranzisztortemető. Igaz, még csak szimulátorban fut, de ott 1,5Mhz-en is jól érzi magát. ( Nem is melegszenek a FET-ek... )
A hozzászólás módosítva: Feb 28, 2015
(#) Trivium93 válasza lorylaci hozzászólására (») Feb 28, 2015 /
 
Önrezgőben IRFB5615 el megy. Sőt nekem semmi holtidőt nem hagy az ic állítani, nyilván van egy alap holtidő ami van benne. Melegedés nem nagyon van. Hűtés azt nem is mondom, inkább mutatom.
(#) sny válasza Trivium93 hozzászólására (») Feb 28, 2015 /
 
Miért ne engedne holtidőt állítani?
Enged az, csak talán a hatását nem veszed észre, mert az 5615 Gate kapacitása elég nagy.
(#) lorylaci válasza Trivium93 hozzászólására (») Feb 28, 2015 /
 
Idézet:
„Sőt nekem semmi holtidőt nem hagy az ic állítani, nyilván van egy alap holtidő ami van”

Mi a *? Az IC-nek van holtidő lába, amin egy feszotsztóval programozható a holtidő. Vagy az adatlap írja rosszul, és én vagyok a hülye?
A hozzászólás módosítva: Márc 1, 2015
(#) sny válasza lorylaci hozzászólására (») Feb 28, 2015 /
 
Te jól tudod.
(#) elektros90 hozzászólása Márc 1, 2015 /
 
Sziasztok!
Kedden megyek a laborba kipróbálni a módosított erősítőt. Elvileg jónak kellene lennie.
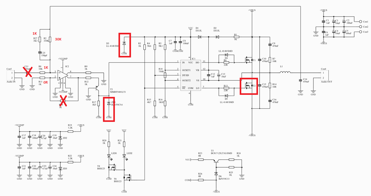
Amennyiben jó lesz, egy ilyen (csatolt kép) előfokot lehet csatlakoztatni a komparátor elé? A bemeneti követőn egy sávszűrő 20Hz - 30KHz re, utána -1 es erősítő fokozat. Ennek lényegében csak annyi lenne a feladata, hogy egy jumper vagy kapcsolóval választanám, hogy melyik kimenetet erősítem. Ezáltal 2 modult akár hídba is kapcsolhatnák, vagy hát sztereó esetén is jól jön a fordított polaritás a 2 csatorna között. Ebben az esetben a becsatoló kondenzátor a komparátor bemenetén elhagyható (?)
Ha valakinek lenne jobb ötlete, azt elfogadom. Nekem ez jutott eszembe legegyszerűbb megoldásként.
(#) elektros90 válasza elektros90 hozzászólására (») Márc 3, 2015 /
 
Sziasztok!

Sikerült megcsinálni az erősítőt. Már nem sípol, a szinusz az szinusz, csak vastag egy kicsit. Alapjáraton 125KHz-en kattog, ezt még emelném. A csatolt kapcsi rajz szerint csináltam meg. A pirossal keretezett alkatrészek elhaláloztak. Az IRS IC roszul volt beforrasztva, ezért az alsó FET a levegőben volt. Ahogy megérintettem megnézni a szkóppal, hogy mi folyik ott, szegény belehalt. Miért?
Lényegében ebben a formában már jó, az elvárásaimnak megfelel. Alacsony hangerőn hallani sercegést, de gondolom egy bemeneti szűrő segítene. A hangminőség megfelelő. A fetek melegszenek, de megfogható. Majd holnap kísérletezek a holtidővel meg a VCS RC taggal.

Engedjétek meg, hogy a nevek sorolása nélkül megköszönjem mindenki fáradozását, tanácsát és segítségét. Azt, hogy idáig eljutottam ezzel a projekttel. Köszönöm szépen!
A hozzászólás módosítva: Márc 3, 2015

erosito.png
    
(#) Ge Lee válasza elektros90 hozzászólására (») Márc 3, 2015 /
 
Tegyél egy RC tagot a bemenetre, lehet hogy el fog hallgatni és nem lesz zajos. Ha az R27-C25 értékei 1k-330pF és csak 125kHz-en megy akkor nagy lehet az egésznek a késleltetése. Nézd meg hogy mekkora lesz a freki egy 220 pikóval.
(#) elektros90 válasza Ge Lee hozzászólására (») Márc 3, 2015 /
 
Teszek majd. Csak 4.7µF kellene az MKT ből elég nagy és sajnos nem ennek alakítottam ki a nyákot. Megpróbálom kerámiával, vagy VCS ellenállásokat 10x növelni. Mondjuk ettől növekszik a zaj. Egy próbát megér. A multkori már nem is tudom, talán 450KHz en járt. Fura...
Suliban hagytam, de szerintem 3K3 ellenllást tettem a VCS RC tagba, hogy lassabb legyen. Holnap eljátszok még vele.
A hozzászólás módosítva: Márc 3, 2015
(#) (Felhasználó 46585) válasza elektros90 hozzászólására (») Márc 3, 2015 /
 
Az is baj lehet, hogy a komparátornak, amit használsz túl kicsi a bemeneti ellenállása. Most az egésznek 1 k a bemeneti ellenállása, ugye, ebből rögtön következik, hogy a bemenetre kell valamit tenni, mert mondjuk egy CD játszó ezt nem szereti. Lehet tenni egy opampot, mondjuk 5...10 -szeres erősítéssel (akkor a végfoknak nem kell akkorát erősítenie ), de akkor már van az átviteli láncban egy analóg résztvevő. Mindjárt elrontja ( állítólag ) a pwm hangot. Ha meg beteszed az elejére és közvetlenül az elejére csatolsz vissza, akkor ez az opamp ott nagyon lassú lesz... Nem lenne baj, ha lenne neki egy 20 k-os bemeneti ellenállása. Meg kellene nézned, hogy ha a bemenetre adsz négyszögjelet ( visszacsatolás nélkül, mindenféle bemeneti szűrő, stb nélkül ) akkor mennyi idő múlva jelenik meg a félhíd kimenetén a változás? A kondit szedd le erre az időre és az sem lenne baj, ha a fojtó csak néhány uH lenne. Ahhoz, hogy egy ilyen szerkezet tényleg jól szóljon 200 ns alatt kellene lennie ennek a késleltetésnek. De inkább 100 alatt. Na, ezt már nem olyan egyszerű megcsinálni. És ez nagyon szoros összefüggésben van a maximális modulációs mélységgel.
Az lehet, hogy fel tudod vinni a vivőfrekvenciát, de önmagában az még nem sokat ér. Ha nincs meg egy kellő bemeneti ellenállás, meg a kellő nyílthurkú erősítés, akkor nem lesz az igazi. A THD nagy lesz, stb.
Ezeket a dolgokat szimulátorban is ki tudod próbálni, aztán ha már érted, akkor mehet a valóságban is.
(#) elektros90 válasza (Felhasználó 46585) hozzászólására (») Márc 3, 2015 /
 
Igen ezeket holnap kipróbálom. Már most lehet simítgatni, ha meg nem sikerül maradhat ígyis.
Az 1K ban igazad lesz, ugyanis USB-s hangkártyát kicsit megfűtött. Mondjuk azt még az előző verzió. Ezért gondoltam még tenni a komparátor elé egy követős szűrőt, mondjuk egy OPA2134-el.
(#) Ge Lee válasza elektros90 hozzászólására (») Márc 4, 2015 /
 
A 4k7 vagy a 6k8 már elég a bemenetre, azt már a legócskább opampnak is tudni kell kezelni. Ha ettől nagyobbat raksz, zajosabb lesz. Meg próbáld ki a bemeneti szűrőt amit mondtam.
Plusz fokozat csak akkor kell elé ha nem elég az erősítés a nagy kivezérlés miatt, vagy ha hidalni akarod.
(#) elektros90 válasza Ge Lee hozzászólására (») Márc 4, 2015 /
 
Sziasztok!
Lehet, hogy hidalnám stb. meg fejlesztgetném, hogy jobb legyen. De már csak a szakdogán kívül. Ahogy mondtam, 3K3 volt a VCS láncban. Lecseréltem 1K ra, így 455KHz en kopogott. De... Aztán 0 kimenetnél széthúztam az időalapot, és csak 192KHz es szinuszt mutatott. Úgyhogy nemtudom...
Egészen tápig lehet kivezérelni, azzal nincs gond. Tehát 2Vpp nek 60Vpp felel meg +/- 30V táppal. A THD je 1% körüli az egész HF tartományban. A deadtime 35ns. Lehet, hogy lehetne csökkenteni, de ígyis melegszenek a FETek elég rendesen.
(#) Ge Lee válasza elektros90 hozzászólására (») Márc 4, 2015 /
 
Kicsit zavaros amit írsz. Ha módosítasz a vcs-n akkora különbséget nem okozhat hogy több mint kétszerese legyen a kapcsolófreki. És milyen szinusz? A szűrő előtt négyszögjelnek kell lenni, ha csak nem a szűrő utáni maradékra gondolsz. Azt elég furcsának találnám ha tápig ki lehetne vezérelni. Persze túlvezérelni lehet, akkor el is megy tápig, de ott már brutálisat torzít.
(#) elektros90 válasza Ge Lee hozzászólására (») Márc 4, 2015 /
 
Bocsi. Megpróbálom sorjában. 2Vpp szinusz bemenőjelnél 60Vpp volt a kimeneten. Nem volt levágva, meg hasonló. 2,1 nél már láthatóan torzult. Lehet, hogy hangban torzítana már de nem próbáltam ki. Notebookról a hangerő alsó negyedén is irgalmatlanul hangos volt, feljebb nem is emeltem. Hogy milyen szinusz. Az amelyik a HF szinuszra van ráülve. Bár ha belegondolok attól még a kapcsoló freki lehet magasabb. Azt nemtudom mennyire kellene változnia a VCS hatására de 3k3 és 330pF esetén 120kHz volt 1K esetén 455KHz et mértem a szűrő előtt. Ez megegyezik az előző változat frekijével.
(#) elektros90 válasza elektros90 hozzászólására (») Márc 5, 2015 /
 
Sziasztok!
Ma beállítottam a 15ns holtidőt, így 0,5% lett a thd 1KHz en. Magasabb frekvencián kisebb. Normális, hogy így melegszenek a legkevésbé a végtranzisztorok?
(#) (Felhasználó 46585) válasza elektros90 hozzászólására (») Márc 5, 2015 /
 
Nézd meg azt, hogy a hanggenerátor, ami adja a bemeneti szinuszt, nem változtatja e a torzítását, ha működik az erősítő. Jártam már így, hogy 10-szer nagyobb lett a generátor THD-ja, ha elindult az erősítő.
Következő: »»   158 / 240
Bejelentkezés

Belépés

Hirdetés
XDT.hu
Az oldalon sütiket használunk a helyes működéshez. Bővebb információt az adatvédelmi szabályzatban olvashatsz. Megértettem