Fórum témák
» Több friss téma |
Fórum » Kapcsolóüzemű (PWM) végfok építése
Van egy "vészmegoldás", a légmagos tekercs. Nem megy telítésbe, olcsó, nem kell megrendelni és a "közhiedelemmel" ellentétben nem szór meg semmit. Sokat kísérleteztem vele annak idején, ez legegyszerűbb változat jött be 0,4-es zománchuzalból. A képen látható fojtó 20uH.
Szia, megtekertem a T157-2 magot így már nincs jelen az eltorzuló hang a hangerő növelésével.
Eddig a telefonról kapott jelet próbánál, de ha a laptop külső hangkártyát kötöm rá egy bizonyos hangerőnél, lecsatlakozik a hangkártya, majd vissza ezt kétszer és lefagy a gép. Lehet valami visszajön az IC-ből? Jelenleg nincs potméter a bemeneten, ez is lehet gond? A hozzászólás módosítva: Nov 21, 2016
Igen. Egy műveleti erősítő kell elé, ami leválasztja a kapcsoló frekit a bemenetről. Vagy egy 150pF al vagy csinálni kell eléa egy alul áteresztő rc tagot, le kell zárni a bemenetét, hogy ne tudjon magas freki vissza kerülni.
A hozzászólás módosítva: Nov 21, 2016
A potméter egy 150pF-el? Ezen menjen be a hang? 0.6mm-es drótból kettő összefogva jó lesz a szűrőnek? Nincs itthon 1 - 1,5mm-es drótom?
Meg kéne nézni szkóppal és műterheléssel azt a panelt.
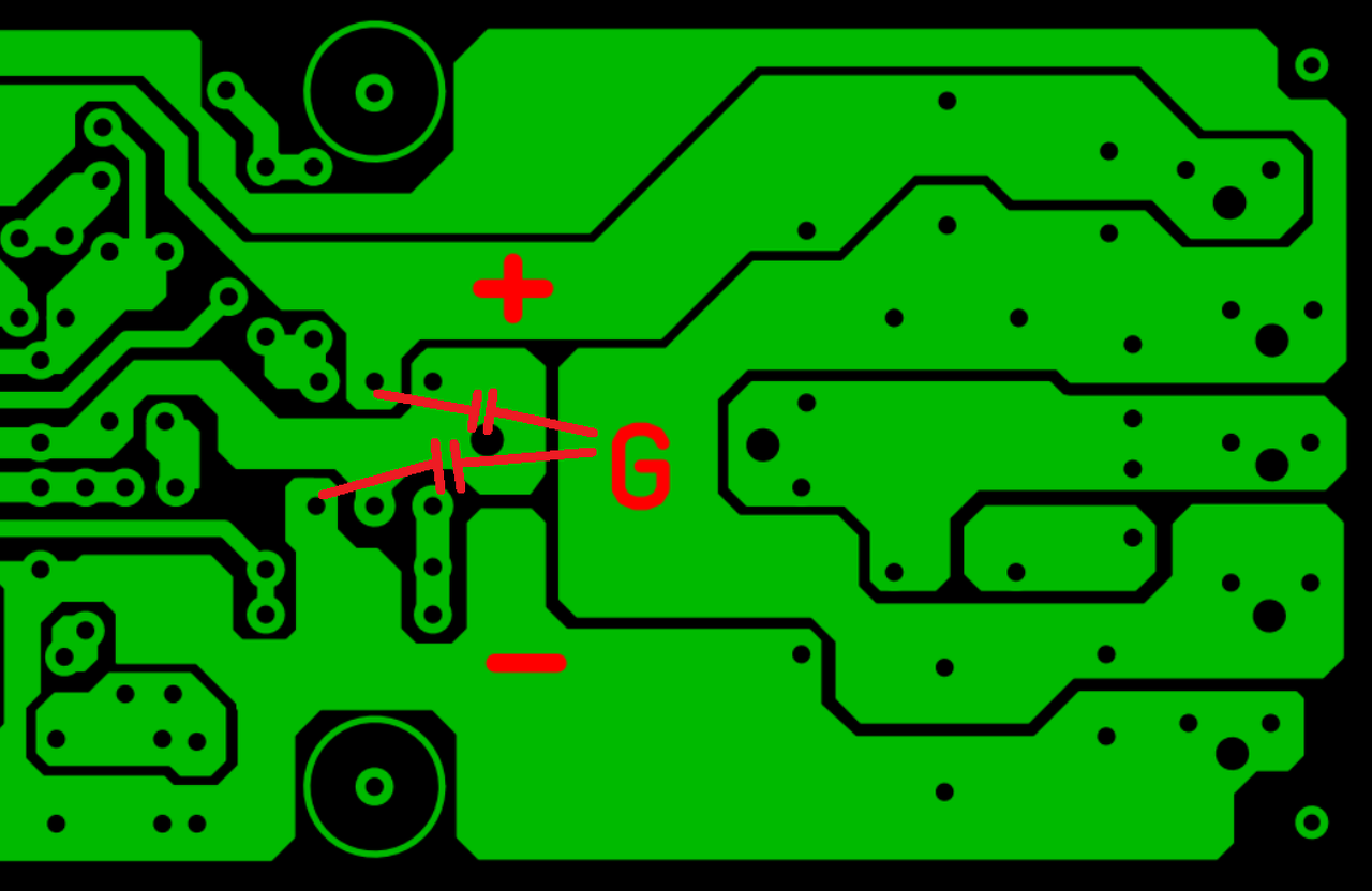
Sajnos sokminden el van szúrva ezen a nyákon, a visszacsatoló 130k is frankón be lett rakva a bemeneti alkatrészek nyakába. Nincs a fetek lábain fóliakondi, a nagyfrekis terhelést nem győzik a pufferek, szerintem az egésznek igen nagy zavarkibocsájtása van. A hozzászólás módosítva: Nov 21, 2016
Pedig ez így KIT-ben is kapható. Amit felcsavarozom hűtőbordára máris alávetem egy tesztnek. Éppenséggel a visszacsatoló 130k megoldható az IC alatt a levegőben. Mekkora fólia kondik kellenek, és a 470µF helyett mekkora kellene szerinted?
Nálam a felső fet D és az alsó S között 1u/250V mkp van, tápáganként pedig elég 100n-330n
A nyák alatt próbáld meg, közvetlenül a fetek lábaira forrasztani. Látom a snubber is lemaradt a nyákról. A 470u szerintem elég puffernek, csak a célra alkalmas típus legyen.
Az 1u/250V ezen a rajzon is megtalálható, és a 150pF el sorban van egy ellenállás is bár csak 10R akkor elég a kondi is? A snubber miért kell?
A hozzászólás módosítva: Nov 21, 2016
Igen, ez egy eredeti rajz. Itt 100n van, nem 1u, de az is jobb mint a semmi, persze csak ha jó helyen van. A rajzon a 150p és a 10 Ohm a snubber tagok, de a nyákon nem látom őket.
A szerepük összetett, pl a zavarkibocsájtást is csökkenthetik az áram és feszültség lengések csillapításával.
Az 1µF-et elhelyezem a betáp-nál a nyákon még van neki hely fúrok két lyukat. A 100n-kat pedig alul a fet lábaira akasztom. A 10 Ohm-ok elhagyhatók?
A hozzászólás módosítva: Nov 22, 2016
A betápnál nem sok haszna van az 1µF nak. A snubberból (ha belerakod) ne hagyd ki a 10 Ohm-ot.
Kisérletezni lehet hogy megteszi ez a nyák, de szerintem tökéletes működést ne várj tőle.
Akkor hol lenne jó helyen az 1uF, Te hova tennéd? Nézegettem gyári modulokat ha jól láttam legtöbb helyen elsőként szerepel a betáp-nál. Rendben a 10 Ohm még nem gond mert van smd is így könnyebb elhelyezni a kondival együtt a FET lábai közt. Valamint írtál még a visszacsatolásban szereplő 130K ellenállásról most kísérleti célból áthelyezem az IC alá hogy nem menjen körbe az IC lábait megkerülve. Ha ezek megvannak mű terhelem majd egy kicsit, és mérek.
Az 1µF-t a felső FET d-re, és az alsó s-re tedd, a lehető legközelebb a fetek lábához.
Ha alul vannak a fetek, akkor szerintem ennek semmi akadálya. Csatolhatnál egy képet hogy hogy is néz ki a dolog.
Jelenleg így néz ki az 1µF fentről odafér a fetek közé és a snubberek pedig alul, ha ezeket megcsináltam alávetem egy tesztnek.
Milyen fetek vannak benne? Hány voltról megy? A snubbert méretezni is kell, ami a rajzon van, az csak a megadott fetekkel jó.
Mindenképpen áramkorláttal indítsd, a legkisebb áramköri változtatás után is!
IRFB4020 van benne +-70V ról megy végig áramkorláttal indítottam. Van itthon egy pár IRFB4227 is. Hogy tudom kiszámolni a subbert? A visszacsatolásnál jó az a 130K ellenállás?
A snubber számításba most itt nem kezdek bele mert terjedelmes téma, több dolog ismerete kell hozzá. Nem a képletek bonyolultak, hanem hogy mi micsoda és miért úgy van.
Ha komolyan érdekel, akkor a neten bőven találsz infót. Pl.: itt egy online calc.: Bővebben: Link A 4020 hoz megfelel a 150pF/10R, ha a freki beállítás is az IR szerinti, +/-70V -nál pedig a 130k visszacsatolás is megfelelő. Szerintem a paneleden a jól elhelyezett fóliakondik is tetszetős javulást fognak eredményezni. A hozzászólás módosítva: Nov 22, 2016
Snubber: Bővebben: Link
Köszönöm a linkeket és a segítséget. Kérdezek tanulok, olvasok tanulok, így megy ez nálam. Még a szűrőt megtekerem véglegesre és próba. Az 1µF-et sikerült elhelyezni pontosan a fetek lábai közt, úgy hogy még a szűrő is bőven odafér.
A hozzászólás módosítva: Nov 22, 2016
Ez így jó megoldás. Ha eddig snubber nélkül ment, akkor még egyelőre anélkül próbálgasd.
Ha tudod, valahogy csináld meg a tápágankénti hidegítést is hasonló módon, de lehet hogy ez már elég lesz... Ez egy kísérletezős dolog, a különböző nyákokon, működésben kisebb-nagyobb mértékű eltérést, különféle anomáliákat produkál ugyanaz a kapcsolás.
A tápágankénti hidegítés a 470µF-ek mellett van közvetlenül a betápnál, vagy azt is valahol közel a fetekhez kellene elhelyezni?
Ami a puffereken van 100n, azt otthagyhatod, sok vizet nem zavar.
A fetek lábára akkor van értelme rakni, ha közvetlenül a GND és a fet lábakra tudod forrasztani, a GND-re kötött lábakat pedig lehetőleg egy pontba.
Így megfelel ha a panel alján a fetek és a panel között ráakasztom a két 100n-t?
Így akkor még marad hely a snubbernek a következő lépcsőben, aztán majd utána kicsit tovább gondolom a panelt hogy ezeknek legyen rendesen helyük és ne egymáson legyenek.
Igen, nagyjából én is így gondoltam. Talán így leheg a legrövidebb a hidegítő kör.
Nos jelenleg így néz ki ahogy a képen de viszont a bemenettel kell valamit csinálni mert így nem tudom rendesen kipróbálni a bemeneten lévő poti segített egy kicsit a bajon de amint a 13V-ot eléri a kimeneten pl: 1Khz szinusz jel azonnal, lecsatlakozik a külső hangkártya, nem szeretném tönkretenni sem a gépet sem a hangkártyát. Ez akkor is jelentkezik ha megmozgatom a vezetékek valamelyikét, vagy megérintem, mozgatom a panelt.
Meg kéne mérni a bemenetre jutó jelet (freki, amplitúdó, jelalak) hogy legalább tudjad mivel van dolgod. Valószínű hogy szűrőt kell rá tenni, de azt jól kéne méretezni.
Így néz ki a jel ami a bemeneten van úgy hogy semmi nincs rákötve, és ugyanígy ha jel nélkül ráakasztom a hangkártyát.
Ha jól látom, ez kb 1 MHz; 3Vp-p impulzus sorozat közöttük nagyságrenddel szaporább rezgéssel. Ez szerintem valami rezonáns jelenség lehet, első körben az ícé +/-5V -os tápja körül kutakodnék a hidegítések után, de lehet akár rosszul tervezett nyákpálya, vagy hosszú lábú alkatrészek rezonanciája is, amit pl. a nagyáramú kapcsolókör szórása gerjeszt...passz...
majd talán más is hozzászól valami okosságot.
Így néz ki a kimenet és a bemenet egymáshoz képest, a felső a kimenet az alsó a bemenet a szkópon, bemenő jel nélkül, a második kép pedig amikor hozzáérek a szűrőhöz egy ujjal.
|
Bejelentkezés
Hirdetés |



















