Fórum témák
» Több friss téma |
Fórum » Kapcsolóüzemű (PWM) végfok építése
És ha így módosulna a betáplálási pont?
Mod.: Persze ugyan ezt a másik táprésznél is javítani kell,csak ott nekem kimaradt ... A hozzászólás módosítva: Okt 27, 2016
Szia, köszi a tervet de én UcD-t szeretném kipróbálni a tiéd IRS. Módosítok rajta az ajánlottak szerint. Azért köszönöm.
Katasztrófa. Komolyan. Gondoljatok bele 3-400kHz-en megy aminek Mhz-es felharmónikusai vannak. Ekkora indiktivitásokkal a teljesítményfokozatban ez csak egy deszkamodell. Paradigmaváltás kell, dobjátok ki onnan azt a bordát a tranyók mögül és lesz hely a lényegnek.
És mint ahogy írtam is kapcsüzeben vagyunk itt már nem igazán elég az 1 oldalas panel ez nem quad405.
Próbáltam én is "keresni" az IRS ic -hez kapcsolást,nézegettem,tanulmányoztam,így szivesen fogadok tanácsokat. Sajnos én csak többnyire az 1 oldalas építésben vagyok otthon.
Volna egy kipróbált ,jól bevált nyákod,ami természetesen kapcsolással dokumentált?
Én is örülnék egy bevált kipróbált nyáktervnek amit pl itteni komoly hozzáértők készítettek és utánépíthető, a kétoldalas sem gond azt meg tudom csinálni és a legyártásában tudok segíteni esetleg neked is.
Sziasztok, mi a véleményetek erről a kapcsolásról? Jelenleg nem akar elindulni.
A hozzászólás módosítva: Nov 13, 2016
Ennek menni kéne,tápok rendbe vannak?Panelen nincs elkötés?Látni kéne a panel rajzot.
Sziasztok!
Tervezek építeni egy stereo D osztályú erősítőt, tervek szerint olyan 5-600W/8ohm kellene.Kinek van működő kapcsolása esetleg ehhez?Esetleg csinált-e már valaki ilyet és miből? Előre is köszönöm a válaszokat!
A cikkek között ott van,nem szoktad nézegetni?Hogy miből?(vas szög,faék,palacsinta sűtő)Ez tőled nagyon rossz kérdés volt.
De nézegettem már, csak esetleg nem-e valaki utánépítette, tapasztalatai vannak-e.Jó terv, csak olyan kellene amit lehet 4 ohmmal is terhelni. Tehát van-e olyasmi valakinél ami nem alapból hidalt.
Ezt lehet 4 ohmmal is,de az irs2092 kapcsolást is fel lehet tuningolni.Mi bajod van a hidalt kapcsolással?Én meg építettem teljesen korrekt.
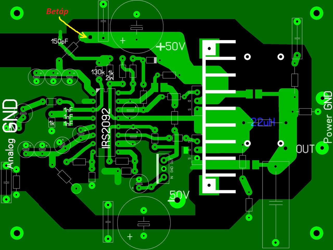
Így néz ki a beültetési rajz itt látszik a panel is valamennyire és az alkatrészek. Bár azt nem értem a kapcsoláson a két 680nF miért elkónak van rajzolva. Az lehet gond hogy a 12V nem a nagy táppal együtt indult?
A hozzászólás módosítva: Nov 13, 2016
Nem írtad hogy a tápok renben vannak?Meg van a meghajtásnál a 15V?
Nézegettem a kapcsolást, túláramvédelem is van benne panel szinten, ami nagyon jó. A működését olyan 90%ba értem Köszönönhetően a kapcs tápokank is így remélhetőleg menne elsőre gond nélkül. A 2 oldalas nyákot nem tudom elkerülni ugye? :/ az az egy nagy problémám lenne ezzel csak.
A sima tranzisztoros cuccoknál is használtunk hidalást, de nem folyamatosan.Nem tudom mennyire tartós ez a hidalásos cucc.4 ohmmal terhelve akkor 2-2 ohmot kapna, kételkedem benne hogy ezt elbírná, de ezek az erősítők kis impedanciával is terhelhetőek szerencsére.
Birják ezek a 2 ohmot,de ott a védelem.Akkorára állítod ami neked szükséges.Ennél a két oldalast úgy oldottam meg,hogy maratásnál leragasztottam a teliföldet,kimarattam,kifurtam,és kisűjjesztettem a furatokat a teliföld oldalon 3 fúróval.
5,6V-ok meg vannak 12V is de a meghajtó lábakat nem mértem. 11,14-es láb?
A tápegység nem egyszerre indulása nem lehetett baj az IC-nek? Labortápról ment. Táp +-70V de áramkorláttal, viszont a BIAS 12V-nál 0 volt az áramfelvétel.
Nem indul el az ic.Hát egyszerre kéne indítani.
Az is egy megoldás. Az a baj hogy a környéken nem találtam még 2 oldalú nyákot
megcsinálni megcsinálnám azért
Ha az alsó fet vezérlésére ráteszek egy ledet 10K ellenállással sorban a negatív táphoz akkor azon latom ha elindul az ic nem?
A hozzászólás módosítva: Nov 13, 2016
Egyszerre indítottam a két tápot már beindult az erősítő, akasztottam rá hangszórót de hang még nem jön ki belőle, halkan súg.
A hozzászólás módosítva: Nov 13, 2016
Helló!
2nF-2nF-2nF val nézd meg. 1. fontos észre vétel : R11 es ellenállás nem jó helyen van. +táptól a felső fet gatejére kell kötni. 2. 0.68µF az édes kevés, nekem 22µF van. Fent és lent is. 3. Nincs megfelelő túláram védelmed (feszültségosztó max ellenállása összesen 10kOhm lehet). Mellékelek egy javított rajzot, ha úgy megcsinálod akkor kötelessége beindulni!
Jelen állapotban működik a végfok, de kipróbálom az általad ajánlott módosításokat.
Meg nem módosítottam semmit az általad ajánlottból, kimeneti szűrőnek egy gyári tekercset használok ami szintén kapcsolóüzemű végfokban volt fekete toroid, de csak 10uH 3-Ohm, ez okozhatja a borzasztó hangot a hangerő növekedéssel egyenesen arányosan? Mintha tekerném fel a magasat a hangerővel és kása lesz a hangja, és torz is kicsit. Amit még most tudok EI33 magból csinálok valami tesztpéldányt amíg nem érkezik meg T157-2. Ezt a kapcsolást nézegettem kicsit kompaktabb mint ez enyém, a potméterrel ami a rajzon van, a kapcsolófrekit lehet állítani? Mondjuk a 680nF itt is 22µF ahogy mondtad te is ezt rögtön kipróbálom.
Igen a potméterrel lehet frekvenciát állítani. Azért, hogy ha több erősítőt csinál valaki, akkor a potméterrel eltudja tolni legalább 20kHz-el a két frekvenciát, hogy ne zavarják egymást.
Inkább a vasmag miatt rossz a hangja, egyre jobban betelítődik a vasmag és az okozza a durva hangot. Nekem kb 11-12uH 470nF al, működik.
Akkor meg kell várnom bele azt a magot ami megfelelő lesz mert nincs is mivel kísérletezgetni, pc táp sárga meg zöld toroiddal nem is kínlódok, esetleg még van autós erősítő főtrafó, kék és szürke színű toroid nem nem tudok róluk semmit. A tekercs ellenállásnak is van szerepe gondolom, 2 és 4Ohm közt vannak amivel próbáltam eddig. Itt is jobb ha több szálból van? A 10K ellenállás és a led a 11-es lábon csak az üzemet jelzi, vagy van más szerepe?
A hozzászólás módosítva: Nov 14, 2016
Pár Watt teljesítményen egész jó hangja lenne de már talán negyed vagy meg annyi teljesítményen hallom azt h omlik össze a hang, ez a magtól van?
Egy ilyen tekercsnek az ellenallasa nehanyszor tíz milliohm kell legyen, nem 2-4 Ohm. Valamit nagyon rosszul mersz. Gondol bele, egy 1mm2 rezdrot meterenkent 17.5 mOhm. Mennyi drot van azon a vason, fel meter?
Nem multiméterrel mértem hanem kinai csoda műszerrel, aminek alkatrészteszter a neve.
Azért az egyik magot lebontottam és csak kiderült milyen, sajnos ahhoz nem értek melyik milyen anyag a neve CS400125 fekete. Bővebben: Link Ő is kapcsolóüzemű végfokban volt. Még annyit kisérletezek vele hogy megtekerem tömör dróttal a kivánt induktivitást elérve és úgy próbálom. Jelen állapotban 100uH 22 helyett.
Ilyen kis ellenállásoknál az ellenállást a 4 vezetékes módszerrel szokás mérni.
Idézet: „Itt is jobb ha több szálból van?” Az nem tudom, hogy jobb-e ha több szálból van. Láttam több szálas tekercset, hangját még nem hallottam. Nekem 1-1,5 es tömör rézből van. De szerintem mindegy. Idézet: „2 és 4Ohm közt” Ahogy írták mOhmok-nak kéne lenni. "10k és a led"? Hol? A murs120 Dióda (kapcsoló dióda). |
Bejelentkezés
Hirdetés |





Volna egy kipróbált ,jól bevált nyákod,ami természetesen kapcsolással dokumentált? 

megcsinálni megcsinálnám azért










