Fórum témák

» Több friss téma
Fórum » Kapcsolóüzemű (PWM) végfok építése
Lapozás: OK   185 / 240
(#) Trivium93 válasza djloui hozzászólására (») Nov 25, 2016 /
 
Próbáld ki, kimenetről visszacsatoló ellenállás egyik lábát a kimenet felöli pontját vedd ki és közé tegyél be egy 1kOhm 2Wattos ellenállást. És az 1k és vissza csatoló részre egy 150pF os kondit ami 0ra megy.
Nem tudom mennyire érthető, de mellékelek egy kapcsolást, amiben a visszacsatoló rész a lényeg.
A hozzászólás módosítva: Nov 25, 2016

IRS2092.JPG
    
(#) Trivium93 válasza Trivium93 hozzászólására (») Nov 25, 2016 /
 
Vagy ha végképp nem megy jól, akkor meg kell dupláz az osszcílátor kondikat.
(#) Peter65 válasza djloui hozzászólására (») Nov 25, 2016 /
 
A kapcsolási rajzon, amit hétfőn feltettél, rajta van, hogy a bemeneten R2-C2 RF szűrő is lehet. Te hogyan alakítottad ki? A bemeneti rész nyáktervét is meg kellene mutatnod, hogy érdemben lehessen valamit mondani.
(#) djloui válasza Peter65 hozzászólására (») Nov 25, 2016 /
 
Itt van a kapcsolás és a beültetés is.
(#) Karesz 50 válasza djloui hozzászólására (») Nov 25, 2016 /
 
Nem hosszú ez a GND egy kicsit? Ezen folyik a gate meghajtó árama.

pwm.JPG
    
(#) Trivium93 válasza djloui hozzászólására (») Nov 25, 2016 /
 
Gate-nél nézd meg csak 10ohmmal, dióda nélkül és próbáld a holt időt csökkenteni vagy növelni.
Félhídon milyen a jel?
A hozzászólás módosítva: Nov 25, 2016
(#) Bassmester válasza Trivium93 hozzászólására (») Nov 25, 2016 /
 
A dt állítgatását, főleg a csökkentését én nem javasolnám amíg egyéb nem tisztázott problémák állnak fenn.
(#) djloui válasza Trivium93 hozzászólására (») Nov 25, 2016 /
 
A diódákat kivettem a 18 Ohm maradt, semmi változás. A félhidat megnéztem amint egy kicsit több időm lesz még a melóban szenvedek. Így kivezérelni sem tudtam mert ugye eldobja a hangkártyát
de a hangja viszont teljesen jó. Az IC 50-60 fok körül van, ez normális?
(#) Bassmester válasza djloui hozzászólására (») Nov 25, 2016 /
 
Ha az ícé egy picit melegszik az nem baj, de a 60 fokot megközelítő hőmérséklet nem biztos hogy szerencsés. Így is melegszik hogy kivetted a diódákat? A fetek milyen hosszú lábakkal vannak bekötve?
(#) Peter65 válasza djloui hozzászólására (») Nov 25, 2016 /
 
Egyetértek Karesszel, nagyon hosszú a GND. Ha több ponton hozzákötnéd az alatta lévő hűtőbordához (pl. távtartókkal), biztosan javítana a helyzeten (hűtőborda lenne a teliföld).
Milyen tápegységről táplálod, hogy van a nullapont a földhöz rögzítve? Kapcsoló üzemű táp is okozhat ilyen jellegű problémát.
(#) Bassmester válasza Peter65 hozzászólására (») Nov 25, 2016 /
 
A gnd szerintem annyiban gáz, hogy egy-két kanyarral kikerüli a felső fet rögzítő furatát és a maga kis néhány nH induktivitásával elhalad a gate ellenállás alatt ami valamennyire meg is szórja.
Jobb lett volna a panel szélén hátravinni s gnd-t, vagy ha már ilyen, kísérletképpen két helyen meg lehetne szakítani azt a kis hurkot és dróttal hátra vezetni a gnd-t. Vagy ami egyszerűbb, kivenni azt az átkötést (ami ezen a frekin már induktív alkatrész) és a gate ellenállást balra lefordítva bekötni.
De a legjobb lenne egy rendes nyákot tervezni. Ennél könnyen lehet jobbat
A hozzászólás módosítva: Nov 25, 2016
(#) djloui válasza Bassmester hozzászólására (») Nov 29, 2016 /
 
Ma megpróbálom az általad említett változást megcsinálni ha siker akkor módosítom a panelt, ha nem tervezek ezen ismeretek alapján másik nyákot, kicsit szellősebbet
(#) Bassmester válasza djloui hozzászólására (») Nov 29, 2016 /
 
Az alkatrészlábak rövidítésével is lehetne javítani az összhangon.
Láttam a képen hogy néhány alkatrész eléggé kiáll a nyákból.
(#) djloui válasza Bassmester hozzászólására (») Nov 29, 2016 /
 
Azok egyenlőre így maradnak mert közel van a furat máshogy be sem fért volna. Ha nem oldódik meg akkor, nekiállok majd rajzolni és a segítségeddel talán sikerül valami jót alkotni. De azt hiszem akkor inkább a gyári IR kapcsolás alapján csinálom. Ha sikerülne egy jó prototípust létrehozni, 6db kell belőle 3utas top ládákoz.
(#) djloui válasza Bassmester hozzászólására (») Dec 3, 2016 /
 
Szia, hát azt hiszem jobban járok ha magam tervezek egy panelt és azt itt a fórumon jól átrágva hozom létre mert ez nem lesz jobb semmitől. Kivetten a panelon a hurkot a a GND nél átkötöttel, a visszacsatolást kivettem az IC mellől és a vezetősávot is megszüntettem ami oda ment egyszerűen az ellenállás alul rámegy az IC lábára, az átkötést is kivettem a gate ellenállást befordítva szinte egyenesen az IC-ből jön, hűtőborda teliföld, és a javulás csekély. A táp, trafó és kondi nem kapcsolóüzemű.
A hozzászólás módosítva: Dec 3, 2016
(#) Bassmester válasza djloui hozzászólására (») Dec 3, 2016 / 1
 
Szia! Sajnálom hogy nem sikerült elérni a kívánt javulást. Egy jó nyák megtervezése szép feladat, a lényeg hogy mielőtt nekiállsz, alaposan olvasd el és értelmezd az IR erre vonatkozó appnot-jait és a hozzáértők fórumokon közzétett javaslatait. Ahol lehet használj SMD alkatrészt! Ne egy délutánt szánj a tervezésre, inkább több hetesre tervezd a projekted ezen részét, mert a legtöbb dolog amitől jó, vagy rossz lehet, a nyákterven múlik.
(#) Primary hozzászólása Dec 8, 2016 /
 
Kimeneti szűréshez kellene nekem 10 uH-s tekercs. A kérdésem az, hogy "I" mag megfelelő lenne-e? Vagy mire érdemes tekercselni? (Eddig nem igazán volt szükségem induktivitást gyártani)
(#) Bassmester válasza Primary hozzászólására (») Dec 8, 2016 /
 
Az anyaga is nagyon lényeges. A T106-2 gyűrűmagot ajánlom.
(#) Primary válasza Bassmester hozzászólására (») Dec 8, 2016 /
 
Köszi.
Budapesten hol keressem?
Mivel tekerjem? Max. 3-4 szeretne majd folyni rajta. De az már nagyon véglet, szóval főleg ennek a töredéke. 250 kHz-n kapcsol a fokozat.
(#) Suncorgo hozzászólása Dec 18, 2016 /
 
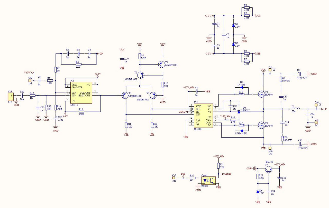
Sziasztok, ezt a kapcsolást (csatolva) hogyan lenne érdemes hidalni? Kettőt építsek belőle, vagy elég ha a meghajtó résztől + ráépítek és annak a kimenetét ugyan úgy visszacsatolom a komparátorra? Ugye ekkor az egyik kondenzátor testje lesz a bemenet.

ucd_ir.jpg
    
(#) vipera1997 válasza Suncorgo hozzászólására (») Dec 18, 2016 /
 
(#) Suncorgo válasza vipera1997 hozzászólására (») Dec 18, 2016 /
 
Köszönöm, tehát akkor kettő kell belőle. Nem látom a rajzon a kapcsoló freki szinkronizálást. Elég összekötni a VCS-ket soros (1n+100K) RC taggal vagy kell hozzá külső órajel oszci?
(#) Ge Lee válasza Suncorgo hozzászólására (») Dec 18, 2016 /
 
Külső órajel az önrezgőbe? Azok addig mennek jól hídban amíg nem szinkronban mennek. Ha szinkronban mennek akkor kezdődnek a bajok. Nem pont ezzel de egy nagyon hasonlóval szívtam egy darabig aztán feladtam. Akartam tőle 1,5kW-ot 8 ohmon, de ha megfeszültem se jött ki 800W-nál több, mert az IR-ek megbolondultak, részben talán azért mert egy adott teljesítményszint felett a nyákon keresztül összeszinkronizálta magát a két végfok, részben meg fogalmam sincs hogy miért, mert egyébként a két végfok külön külön tökéletesen ment ugyanazon a nyákon, egymás mellett. Vagy talán olyan nyákot kellett volna tervezni hozzá aminek már nekiállni sem volt kedvem.
(#) Suncorgo válasza Ge Lee hozzászólására (») Dec 18, 2016 /
 
Az egyik IR appnoteba láttam, külső órajel bemenet, az önrezgőnek, a szinkronizáláshoz. Akkor marad a komparátor másik bemenetének is a felhasználása a visszacsatolásban. Egyszer már építettem egy ilyen végfokot, nagyon sokáig szolgált a kocsiban. Még akkor LM319 volt a komparátora. Ebből 4 ohmra 500Wot kivettem csúcsba. Mivel annó NOT és AND kapukkal csináltam meg az ellenfázisú jeleket és a holtidőt, csak 150khzig tudtam felmenni kapcsolófrekibe. De az is szűrő után visszacsatolt UCD volt. Pedig muszáj szinkronba hoznom őket, ne fütyöljön nekem a 2.1 még véletlenül sem.
(#) pucuka válasza Ge Lee hozzászólására (») Dec 18, 2016 /
 
A szinkronizálással semmi baj nincs, a baj akkor kezdődik, amikor a különbségi frekvencia a hallható tartományba esik. Önrezgőt is lehet szinkronizálni, de akkor már kérdéses az önrezgő volta.
A hozzászólás módosítva: Dec 18, 2016
(#) foxi63 válasza djloui hozzászólására (») Dec 19, 2016 /
 
Szia!
Nézd meg a másik IRS2092 rajzot, szinte kiabál, hogy a két teljesítmény fet közvetlen közelébe kell tenni szűrést! A jelföld fóliája pedig az elkók/100nF találkozási pontjától induljon úgy hogy más alkatrész árama ne szólhasson bele. (csillagpontos tervezés). Ha lehet minél rövidebb vezetékekkel tervezd a kritikus részeket.( részben SMD ) . Esetleg alternatív megoldás lehet a TDA8954 Ic,ez kiválóan zajtalanul teszi a dolgát.
üdv, Foxi
(#) Suncorgo hozzászólása Dec 19, 2016 /
 
Ilyes sem tapasztaltam még. 1-2khz-el eltérnek egymástól a frekik és nem sípol Igen, a két nyák picit eltér. A szintillesztőhöz is tenni kellett a tápre egy kondit mert megőrült x teljesítmény felett.
A hozzászólás módosítva: Dec 19, 2016
(#) Suncorgo hozzászólása Dec 19, 2016 /
 
Hogy lenne érdemes bekötni? A bemenet GND-je lehet a táp GND-je? Hogy fog kevesebb zajt összeszedni?
(#) Primary hozzászólása Dec 21, 2016 /
 
TPA3122D2 BTL 4 ohm
Mekkora tápfeszültséggel üzemeltetnétek maximum?
A hozzászólás módosítva: Dec 21, 2016
(#) pucuka válasza Primary hozzászólására (») Dec 21, 2016 /
 
10 - 30 V tápfesz adható rá.
De az adatlap mindíg segít:
Bővebben: Link
Következő: »»   185 / 240
Bejelentkezés

Belépés

Hirdetés
XDT.hu
Az oldalon sütiket használunk a helyes működéshez. Bővebb információt az adatvédelmi szabályzatban olvashatsz. Megértettem