Fórum témák
» Több friss téma |
Fórum » Kapcsolóüzemű (PWM) végfok építése
Üdv!
Szóval a 3 rc-tagos visszacsatolásom nem vált be. Megcsinálnám azt a fajtát ami az iraudamp1-ben is van, de nem értem hogy működik. Hogyan jön itt össze nagyfrekin a fázisfordítás ? Szóval miért gerjed be ? Nézem, de nem bírok rájönni. Valaki el tudná magyarázni ?
Üdv mindenkinek!
Olyan kérdéssel fordulnék hozzátok, hogy szeretném megemelni az orosz ucd tápfeszültségét +-75V-ra, és ehhez szeretnék magasabb feszültségű fet-et beletenni, csak azt nem tudom melyik fet lenne megfelelő erre a célra? Tudnátok esetleg valamilyen típust ajánlani? Szerintem, a kapcsolásban lévő irfb23n15d ekkora feszültség mellett, már határon üzemelne, ezért szeretném egy kicsit masszívabbra cserélni. A segítséget előre is köszönöm
Nehéz kérdés.
200V-os fet kell bele, jó paraméterekkel. TME.HU -> IRFB4227, vagy IRFB4620 vagy IRFB5620 (Vagy FDH.HU) Avagy, fogsz jó gyors, és kis csatornaellenálású 200V-os feteket, és gyors 200V-os diódákat, és BCA elrendezést használsz. (Szétosztod a félhídat két buck konverterre, viszont ezzel trükközni is kell pár dologban, illetve nagyon nagyon jó nyákterv kell neki.) Üdv!
Üdv!
Köszönöm a segítséget, az IRFB5620 paraméterei elég ígéretesnek tűnnek. Gondolom a kimeneti folytó RM10-es magját sem árt nagyobbra cserélni, hogy biztosan át tudja vinni a nagyobb teljesítményt. Én konkrétan RM12-re gondoltam, de abból is van annyi AL értékkel rendelkező, mint égen a csillag. Gondolom törekedni kellene a minél kisebb AL értékre. Ahogy a kapcsolást elnézem, a BC846 és a BC856-os tranzisztorokat sem ártana nagyobb feszültésgűre lecserélni, ezekről mi a véleményed?
Bocs a késői válaszért:
MMBTA92 és MMBTA42 a komparátorba és a szinteltolóba, ill. a gate kisütő tranzisztor helyére pl. BCV26-t (pnp darlington). Folytót illetően meg vagy ki kell számolni mi a legjobb ár/teljesítmény viszonyban, vagy ha csak pár darabot készítesz, akkor mehet bele RM12, de azért csak akkora légréssel, hogy kényelmesen ráférjen a réz (litze).
Sziasztok!
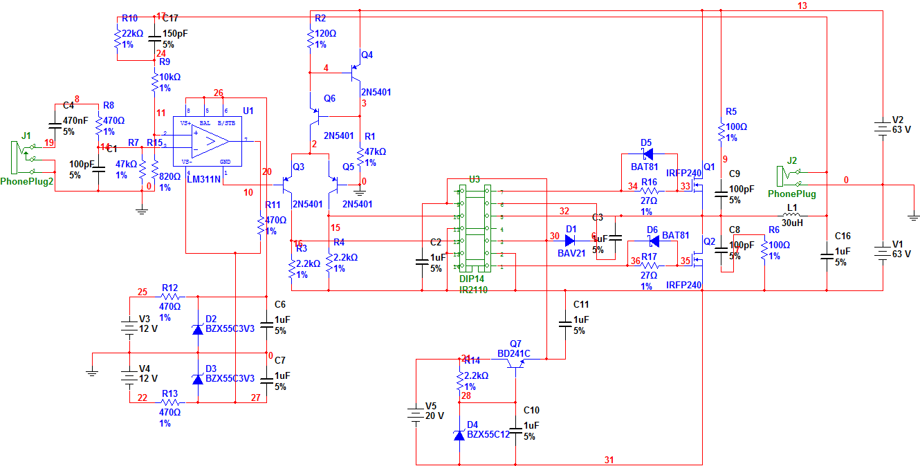
Diyaudio.com forum alapján építettem egy D-osztályú erősítőt. A kapcsoláson nem sokat módosítottam, de saját nyákot terveztem sprint-layoutban. Az eddigi paraméterek: 2x63V tápfesz, 200kHz kapcsolási frekvencia, 8 Ohmon maximális kivezérléssel (kb 200W szinusz) semmi melegedéssel működik (a hűtőborda egy kb 20cm hosszú 25x25mm-es aluprofil). Sajnos elértem a 10 Mips-es digit szkópom határát, így kapcsolási képeket nem igen tudok szolgáltatni. (a jelenlegi szkópkép semmilyen tüskét nem jelez) Az egészből cikket is készítek, de megosztom itt is, hogy visszajelzéseket kapjak. Ajánlom építését bárkinek! Mellékelem a kapcsolást és a nyáktervet. A használt fetek IRFB4227-ek voltak, a mag légréses ferrit.
Ez lényegében ugyan az mint amit én linkeltem be pár honapja. Irtam hogy nekem "rádiovétel effektust produkált, talán a nem megfelelő nyák kialakitás miatt, nálad ilyesmi nem jelentkezik? Azota nem foglalkoztam vele lehet kiprobálom a Te nyákoddal.
Szia!
Nekem semmi ilyen problémám nem volt ezzel az erősítővel. Rádióvétel effektusssal korábban találkoztam már más esetben, amit az alábbiakkal sikerült kiküszöbölnöm: - ellenőrizni, hogy az erősítő tápjának 0-ja rá van -e kötve a hálózati védőföldre - a cuccot fém dobozba rakni, a fém dobozt szintén rákötni a hálózati védőföldre. Jelenleg ezt egy kapcsoló üzemű tápról (cimopata gyártmány) járatom, és semmi zajt nem tapasztaltam eddig. Korábban láttam már ezt a kapcsolást itt, és láttam is egy saját készítésű nyáktervet róla, de azt elég rossznak találtam, mivel a feteket szűrő kondenzátorok nagyon távol voltak, valamint a tekercs elhelyezése sem volt túl jó. Nemsokára lesznek képeim a komplett erősítőről is, amiket megoszthatok.
Írhatnál majd róla bővebben, engem is érdekel. Azt a topikot végigolvastam én is, nem lettem okosabb, volt akinek működött másoknak nem. Ha kijönne belőle 3-400W 8 ohmon akkor már csak egy áramkorlátot kéne fabrikálni bele és lehetne építeni.
Kedves pákatársak!
Sokszor vagyok kísérletező kedvemben, ahogy megint elkapott a hév. Legutóbbi low-cost erősítőprojectem után most egy kicsit más irányba indulnék el. Olyan extra kisméretű Class D erősítőt kerestem, amely mondhatni szokványos alkatrészekből felépíthető. Teljesítménye pedig 100Watt alatt van. A csatolt képről kérném a véleményeteket, hogy milyen lehet ez a szerkezet. Nem igazán az foglalkoztat, hogy a hatásfoka 99,9999% legyen, hanem az, hogy egy AB osztályú erősítőhöz képest kisebb melegedéssel képes legyen jól szólni. Köszönöm előre is.
Gyenge. Ezek a tranyók egyrészt kis teljesítményűek, másrészt nem lesznek elég gyorsak ebben az elrendezésben.
Keresd meg az UcD-t, az még egy viszonylag egyszerű, jó minőségű erősítő.
Köszönöm a gyors választ. Néztem az UcD-t is, de inkább ezt építeném meg először kísérleti jelleggel.
Ha már szóba került az UcD én is kérdeznék. Próba képpen akarok építeni egy lábas verziót. Tranyóknak az elejébe MPSA42-92-t raknék, a meghajtáshoz még nem tudom, BC640-el próbáltam, a Tina szerint jó lesz. A fetek kb. 100ns alatt kapcsolnak be, és 150 alatt ki (tina szerint). A diódákra viszont nincs ötletem, jó lesz a 4148, vagy valami gyorsabb kéne?
Nem hiszem, hogy a kis tranyókra különösebben érzékeny lenne, de a végfetek már nagyon nem mindegy típusúak. Olyat keress, aminek nagyon kicsi a substrat dióda töltése ( Qrr ) és nagyon kicsi a totál gate töltése. A kapcsolással a fő probléma az, hogy a végtranyók között nem biztosít az áramkör holtidőt, tehát egy rövid ideig együtt vezetnek, vagyis, rövidrezárják a tápot.
Ha meg már összeraktad és működik, akkor lehet optimalizálni azzal, hogy a meghajtásba, meg esetleg egyéb helyekre olyan tranyót teszel, amivel a végfok holtidejét ( késleltetést ) a minimálisra tudod csökkenteni. A 4148 nagyon gyors, a probléma inkább az vele, hogy nem túl nagy áramú.
Köszi. Hogy milyen fet kell bele azt már megtanultam mások kárán
. A szimulátor szerint a kis tranyókra sem közömbös, de amiket írtam azokkal jónak tűnik. A 4148 rövid időre tud akár 1-2A-t is, szerintem a meghajtáshoz is elég lesz.
Pláne, ha kicsi a totál gate töltés...
Na haladtam sokat a véggel, már dobozolva van minden táppal. És most ütköztem a zajproblémába (nem rádióvétel, csak szimplán zaj), amit próbálok felderíteni. Ha a végfok bemenetét a jacknél zárom rövidre akkor a zaj marad, míg ha rögtön a véfokmodulnál, akkor a zaj eltűnik. Most egy szimpla egyeres kábel megy a jackekhez, úgyhgoy megpróbálom átrendezni a földeléseket, valamint árnyékolt kábeleket használni.
Szóval fém jack aljzatod van, és fém házad, és beraktad, és bekötötted 1-1 érrel a bemenethez, a jelföldet meg házon keresztül viszed?
Uram. Van egy hurka! Ami összeszed jó sok zavart a végfokból... De nem véres ![]() Kösd be árnyékolt kábellal, és szüntesd meg a jack aljzat kontaktusát a házzal, más lehetőséged nincs.
A hurkot én is észrevettem, meg is szakítottam
(nem a jack háza, hanem a vele párhuzmaban kötött XLR házánál volt)A hurkát egyékbént nagyon szeretem, pláne az évnek ebben a szakában, mondjuk nem a véreset, inkább a májasat. Akkor is volt zaj, hogy semmit nem kötötem a végfok modulra. De megoldottam. (csökkentetem a bemeneten lévő ellenállást, növeltem azt ott lévő kondenzátort). Plusz árnyékolt kábel a csatlakozóhoz. Most minden szépen megy (se zaj, se hő, csak baromi nagy teljesítmény). Nemsokára lesznek szép szkópképek is (szkópom már jó).
Sejtettem hogy kb. két hét alatt már biztos sikerült megoldani a problémát, de a hurkát nem lehetett kihagyni
![]() Ezeket mindenki végigjárja egyszer, ha kapcs. végfok építésbe kezd. Szkópolást kiváncsian várjuk.
Üdvözletem mindenkinek!
A kérdésem az lenne hogy az alábbi linken található kapcsolás működhet-e?? IRFP260-at szeretnék hozzá használni. És ha működne akkor max mekkora teljesítményt tudnék belőle kinyerni 2 ohm-on?? A választ (válaszokat) előre is köszönöm!! http://kepfeltoltes.hu/101221/UcD_IR2110_www.kepfeltoltes.hu_.png
Szia!
Miért nem úgy kérdezted, hogy az ÁLTALAM BELINKELT kapcsolás működik -e (egy oldallal előbb van). Amit küldtél képet azon van egy hiba (de attól függetlenül is működik), igazából sosem néztem át tüzetesen, mivel rögtön nyákra tervezek, C16 másik fele a földre megy, valamint én IRFB4227 feteket használtam. IRFP260N-et felejtsd el (röviden, kérésre hosszabban, bár ebben a topicban sokszor leírták). Persze a működés nagyban függ a nyáktervtől (amit szintén belinkeltem, kérésre elküldöm SL formátumban, bár még sok javítanivaló van rajta). Mekkora teljesítmény? Ez az alkalmazott tápfesztől függ. Én 200W körül mértem 8Ohmon (ekkor szkópon látható torzulást nem láttam), terhelésre 2x65V körüli tápfesszel. 4 ohmmal sem volt probléma, de ott még nem mértem. A zajproblémát megoldottam, sem az induktivitás, sem egyéb dolog nem melegszik. Ahogy van időm szerelni, küldök szkópképeket is a PWM jelről, valamint kimenetről. 2 Ohmhoz sokkal alacsonybab tápfeszre, vagy sok párhuzamosan kötött kapcsolóüzemre tervezett FETre lesz szükséged (és akkor erősebb meghajtásra). Bár én nagyon ellenzem az alacsony impedanciákat. Egy pár fettel 500W körül van a kinyerhető teljesítmény.
igazából hídba szeretném 4 ohm-on +\- 80V-ról.
Akkor ez a kapcsolás nem elég. Több FET, erősebb meghajtás (fetenként totem-poler pár, vagy meghajtó), nagyon durva kétoldalas nyákterv kell, na meg batár táp.
Apropó mire kell neked 3kW, Woodstockot akarsz a kertedben?
Amúgy úgy hallottam hogy a PKNC is IRFP 260-at használ. Már kaptam nem egy kritikát ezzel a fettel kapcsolatba de van egy végfokom amibe jelenleg is az van és teljesen jól szól (spafi féle UCD 2010 2X400W) igaz ebbe már én raktam bele mert nem tudtam beszerezni az eredeti feteket.
Problémák vele: marha nagy gate töltés (baromi erős meghajtás kell hozzá), relatív nagy Rdson (vezetési veszteség), baromi nagy antiparralel dióda kapacitás (baromi nagy kapcsolási veszteség). ha csak SUB-ra kell még ok, de ekkor a LC szűrő tagod elemei marha nagyon lesznek.
PKNC ha jól tudom egy nagyon speckó rezonáns topológiát használ, hogy a kapcsolási veszteségeket csökkentse (így lehet nem baj nekik a nagy dióda kapacitás), valamint a BD moduláció miatt 250 kHz freki duplázódik a kimeneten, így nem kellenek akkora szűrő tagok. Bár én nem értem miért kéne baromi bonyolult topológiát és meghajtást választani, csak azért, hogy pár száz forinttal olcsóbb feteket használhassan, szóval nem hiszem, hogy a több ezer forintos mikrokontroller rendszernél pont ezeket raknák bele. Amennyiben igen, akkor egy egyszerű FET cserével marha sokat javulna a design, ráadásul kevesebb borda kellene (lazánbehozná az árát). Ezek alapján gondoltam, hogy Spafi sem olyan elvetemült, hogy ilyeneket rakjon bele alapból. Pl IRFB4227 Rdsonja fele akkora (fele vezetési veszteség), gate töltése harmadakkora (nem kell bika meghajtás, nem midnegy hogy 400ft meghajtó iC vagy 1200Ft meghajtó IC), negyedakkora dióda töltés (kapcsolási veszteségek hejej), és mellesleg másfélszer akkora áramot bír (nagyobb kivehető teljesítmény). Ezzel az áramkörre szerintem egy pár IRFP260N-t is nehezen lehet meghajtani. Persze ezen után is, nincs olyan, hogy rossz, csak van sokkal jobb megoldás.
Miket módosítottál rajta, mert amennyire láttam a komparátorod bekötése más mint amit a diy-en építgettek és a rajzod sem egyezik a nyákterveddel?
- A segédfeszekhez segédtápot használok, különben a stabokban a disszipáció nagyobb, mint a fő feteké
- A visszacsatoló kör módosult, a kondezátor 330p-ról 100-150pF csökkent, így a kapcsolási frekvencia az "elvetemült" 120kHz-ről felmegy egészséges 200-250kHz-re. - a bemeneti 47k csökkent 22kra, és a 100pF nőtt 1n-ra nőtt (zaj miatt) - a IRFP250N fetek helyett én IRFB4227-et használok. Természetesen van rengeteg más alkalmazható FET teljesítménytől és tápfesztől függen. Ahol én szoktam vásárolni, ott IRFP260N 700ft, IRFB4227-t pedig spafitól vettem legutóbb 900ft-ért (TME-ben készlethiány van ebből pont). A komparátor bekötése maradt az "elvetemült" növelt delayű, de csináltam rendes bekötésűt, csak még nem próbáltam ki, ahol a prop-delay nagyban csökken majd, így a modulációs index is szélesebb körben mozoghat (nagyobb kivehető teljesítmények a modulációs hiba előtt). Csinálok majd egy rendes rajzot, leellenőrizve. Az a helyzet, hogy tipikusan direktbe szoktam tervezni nyákra, általában látom róla a kapcsolási rajzot. Csak akkor készítek speckó kapcsolást, amikor megosztok valamit. Természetesen ez azután célszerű, miután tutira bemértem rendesen minden lábát a cuccnak.
Elkészültek a szkópképek, és a cucc nagyon durva ringinget mutat. Úgyhogy még sokat kell javítanom rajta.
|
Bejelentkezés
Hirdetés |






. A szimulátor szerint a kis tranyókra sem közömbös, de amiket írtam azokkal jónak tűnik. A 4148 rövid időre tud akár 1-2A-t is, szerintem a meghajtáshoz is elég lesz. 
(nem a jack háza, hanem a vele párhuzmaban kötött XLR házánál volt)




