Fórum témák
» Több friss téma |
Fórum » Kapcsolóüzemű tápegység
Témaindító: Rendszer, idő: Feb 18, 2006
Témakörök:
Igen, legyen úgy. Csak sokkal ne, mert akkor is világítani fog az izzó és nem fog menni a cucc...
Üdv Inhouse
Hali
Van egy tápom ami nem indult.Kondi csere és vezérlő IC csere után indul,viszont indulásnál az ínpulzustrafó nehezen indul be majd utána olyan hangon üzemel,mintha menetzárlatos lenne.(áthúzás hang) A trafó ohmikusan jó,táp secunder részén a kimeneten a feszek megvannak. Indulásnál a hang ahhoz hasonlít mikor a tv sorvégfoka zárlatos és csak "ciccen". Mennyire valószínű,hogy a trafó a hibás? Esetleg találkozott már valaki hasonló hibával,az kérem jelezze . Előre is köszi a segítséget.
Az mindegy, hova teszem a terhelést?
Elég sok kimenete van. Van egy nagyteljesítményű csati, a lézerhez (+5V) az megfelelő? Elvileg ma lesz IC, úgyhogy megy a próba
Ha nehezen azonosíthatók a kimenetek akkor a kimeneti diódák utáni kondikra szoktam tenni 10-20mA áramnak megfelelő terhelést.(igazából a szabályzott kimenetet kellene terhelni egy minimális mértékben,de egyszer volt hogy a 30.. V kicsit több lett ez miatt és cserélnem kellett zenert.Azóta mindent terhelek.)
Sajnos kórházban voltam 3 hétig, igy nem tudtam a problémával foglalkozni! Köszönöm a segítséged!
Laci.
Szia
Itt van az új IC, de még nem mertem betenni. Elvégeztem pár mérést IC nélkül. 220-ra kötve a Vcc-t mértem, start up-ellenálláson (2 x 470 Kohm) feltölti a CVcc kondit 50 V fölé! A régi kondit visszatettem de az is 25 V fölé nyomta. Az IC adatlapján írja, hogy 8,5-21 V között van a Vcc feszültség, ami szerintem gáz. De az is lehet, hogy az IC terhelése már normál értékre állítaná, mindenesetre így nem merem betenni. A másik kérdésem, hogy az Rsense 0,33 ellenállás boltba csak 2w formába volt, gáz lehet-e hogy nagyobb teljesítményű? Üdv
Szerintem az ic-ben van egy korlátozó.Az ellenállás lehet más teljesítményű ,de csak nagyobb vagy egyenlő az eredetivel.Sajna ismét elkövettél egy hibát,A Vcc kondira túlfeszültséget kötöttél.Ennek lehet a rá csatlakozó dióda sem örült.Máskor erre is vigyázz.Ha a dióda olyan 1N 4148 forma akkor azt is cseréld ki.
Segítséget szeretnék kérni egy táp javításában.
Hozzám került javításra egy nagy teljesítményű keverőerősítő, amiben a táp elszállt. Van benne két IGBT, G4PF50W, mindkettő tök zárlat, meg a meghajtó tranzisztorok közül is elszállt kettő. A pwm kontroller IR2153. Bekapcsoláskor szállt el a táp, gondolom, egymásra nyitottak az IGBT -k. Néztem a katalógus-adatait, elég lomha ez az IGBT. Van hidegindító köre a tápnak, gondolom, más miatt szálltak el a tranzisztorok. Én arra gyanakszom, hogy lassúak, azt az infót kaptam, hogy ez tipushiba ennél a készüléknél. A fontosabb adatok: 900V, 28A, 200W Azt szeretném kérdezni, hogy tud-e valaki ilyen teljesítményű, gyorsabb IGBT -t ajánlani, ami beszerezhető is itt nálunk, vagy MOSFET -tel helyettesíthetem-e módosítás nélkül? Egy séma a táp ezen részéről a csatolt képen van. (nem volt a Tinában IGBT, ezért FET -et rajzoltam) Egyáltalán ez most milyen elvű táp? Rezonáns? Azt nem tudom, mennyi a szekunder feszültség, de számításom alapján kb +/- 55-60 V lehet, mert 8 Ohmra 2x300 W -os a végfok, hídban pedig 2 Ohmra 1200W -ot írnak.
Szia
Nem ment tönkre a dióda sem a kondi, mert csak rövid időre tettem rá az áramot, utána rögtön kisütöttem a kondit. Mindent átnéztem, betettem az IC-t, leterheltem a szekundert a diódák után 680 ohm-al. Sajnos az izzólámpa csak nem alszik ki amit sorba kötöttem a 220-al. Az IC drain- gnd ága jó, tehát nem szállt el. Van ötleted hol keressem a hibát? Ha a trafó tekercse lenne rossz (olyat még nem láttam) azt ki lehet mérni? Üdv
Ohm mérő.Ha az izzó teljes fénnyel világít.Minden a 230 csatlakozóra menő alkatrész (diódák túlfeszültségvédők,kondik...körbemérése ) Panelzárlatot,szakadást csináltál,fordítva raktad be a kondit...
Banális hibát keress. Mérd meg bedugva az ic Vcc kondenzátorán a feszültséget,valamint az Rsense-n.
Próbálj meg betenni IRFP360-t. 1200W-ra talán elég lesz.
VDSS = 400 V
Elég lesz hozzá? Helyettesíthető az IGBT FET -tel?
A kapcsolásodon 340V DC-t írtál. Akkor elég kell legyen.
Igen helyettesíthető.
Szerintem a 900V is fontos.Gondolom az egyik fet nyit,trafón keresztül feltölti a kondit 170V -ra , ezután a másik fet nyit ,és a kondit a táppal(170V) sorban ráköti a trafóra (340V) .Lekapcsolásnál szerintem simán lehet számolni dupla táppal mint feszültséglökés ,és ez szerintem 7-800V körül lehet.
Szia
Az IC beforrasztása előtt áram alá helyeztem (ezt írtam is, amikor mértem a Vcc-t) akkor nem világított a lámpa, csak 1 pillanatra. Csak az IC beforrasztás után világít fixen. Nekem úgy tűnik, az áram ráadása után az IC fet-je azonnal nyit, és úgy is marad, teljes fényerővel ég a lámpa, a Vcc-n 0 volt mérhető. De viszont ilyen föltételek mellett hogyan is működhetne szerencsétlen ic, ha nem kap tápfeszültséget? üdv
Gondolom, nem véletlenül van benne 900V -os IGBT.
Általában 5-600 V -os tranzisztorokat használnak a félhidas kapcsolóüzemű tápokban,ha jól láttam. Na,ez jó hír, ha a FET simán betehető az IGBT helyére. Találtam egy FETET, az IRFP460PBF -et ami gyorsabb, a Turn-Off Delay Time jóval kevesebb. Talán azzal megoldható. (500V, 20A, 280W) Remélem, nem más lesz az oka a meghibásodásuknak.
Fordítva/rossz típusú ic-t raktál bele. Ha nem akkor passz.
Ezeken már azért túl vagyok, azt hiszem félre rakom, hátha egyszer beugrik az isteni szikra.
Üdv
Üdv!
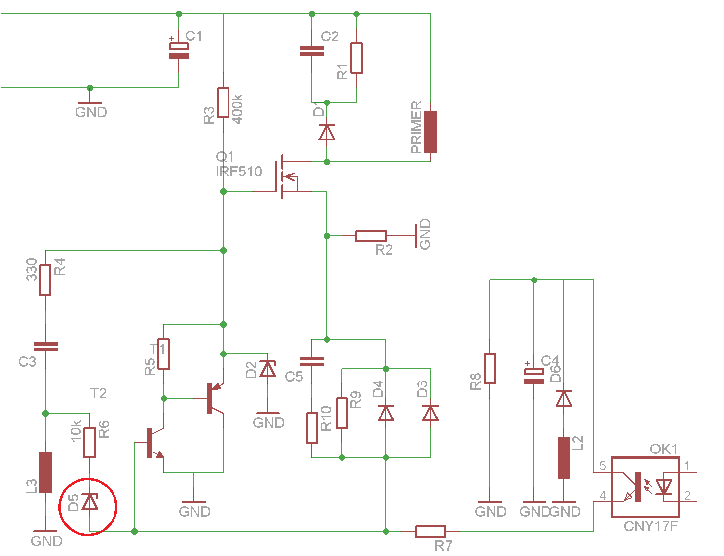
Egy Hp scanner adapterének a javításán dolgozok. Szétszedtem, visszarajzoltam, és a kérdésem, hogy a képen piros karikával jelölt Zener dióda szerintetek hány voltos? Biztosan Zener, mert a panelen ZD3 a neve, de sajnos a feszültség érték nincs meg, illetve már az eredeti dióda se. Köszönöm a segítséget!
Sziasztok!
A segítségetekre lenne szükségem adott egy monitor táp a hiba jelensége áram alá téve a 12voltos kimenetre rakott izzó kattogva villog gyakorlatilag mindent átvizsgáltam rajta diódákat, ellenállásokat, összes félvezetőt, kicseréltem az opto kaput és a kondenzátorokat is. Egyébként a 2db 4lábú IC van benne az egyik SG6840 a másik LM358. Szerintetek merre keresgéljek. Üdv: Jocó
Az 5V tápot terhelném le,mert arra szabályoz általában (vagyis minimálisan 10-20mA) az összeset.A másik kérdés ami felmerült bennem a kondikat hogyan ellenőrizted?
A túl nagy égőt (max 5-10W) sem szereti némelyik ,a hideg indítást rövidzárnak veszi.
Szia!
Ja bocsi igaztok van 8-láb az a négy.
Szia!
A kondikat LCM3-mas műszerrel,néztem de ezek közül nem mind új de lehet kicserélem a egészet újra,így legalább tuti lesz.
Sziasztok.
Kezem közé került egy EIZO FlexScan L565 LCD monitor és következő történt vele: Tulaja a monitort úgy szerezte, de a PWM tápja ahogy van ki van nyírva de a monitor működőképes maradt. Úgy hitte, hogy a monitor 5V környéken üzemelhet, bár biztos voltam benne, hogy 12V -ról megy mert mondta, hogy 25V -os elkó van a tápon, de itt 10V -os is található, még is 5V -ról próbálta. 5V -ról nem indult el, de 7V -ról már ki be kapcsolt a háttétvilágítás és a Power LED is elkezdett villogni, de érmelegeset nem tudott kihozni. Idehozta hozzám, hogy javítsam meg neki, de nekem sem nagyon megy. Egy olyan érzésem van, hogy a két SOIC8 -as IC nek közel lesz a dologhoz, mert azon semmi nem megy át. gondolom a PWM körnek ezeken keresztül kellene éledni. hogy a tokozás mit rejt, DUAL FET vagy Darlington FET nem tudom, mert adatlapot a két IC ről nem kaptam. Csupán ennyit tudok leolvasni róluk: 1025 2G3 A nyomtatott áramkör elrendezéséből sejtem, hogy ez a PWM kör "primer oldalát" képezheti. A PWM IC kétcsatornás PWM IC 9743A, a másik külön álló 5291. Szerintetek, miylen metódust alkalmazzak? Van valaki használható ötletek? A monitor önmagában hibátlan, csak a PWM táp az alacsony kapocsfeszültség miatt túláram elszenvedője lett, és nem indult el többé. Semmi szag nincsen, semmi nem füstölt durrant, repedt szét. Aki szemfüles észreveheti, hogy a nyákon van egy forrasztás. A PWM táp két apró SMD ellenálláson keresztül kapta meg a 12V -ot , amik egy kicsit megvoltak égve, így azok hidalva lettek. Kérek mindenki, aki él és mozog eme területen segítsen, mert nagyon jó kis monitor volt ez, és elég márkás ahhoz, hogy egy egyszerű szobai műhelyasztal világítás legyen. Köszönöm mindenki segítségét, törekvését.
Helló!
Az tuti, hogy dual fet és lehetséges, hogy ez lesz az. Bővebben: Link
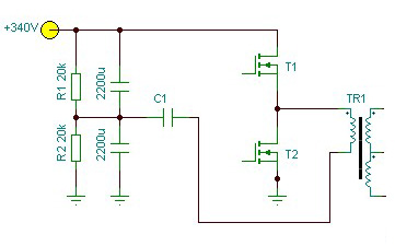
Kedves fórumtársak!
Egy kis segítségre lenne szükségem! Mellékelek egy kapcs. rajzot, melyet megépítettem, de nem az igazi. Ez az inverter elvileg 12V-bemenő fesz.-ből, 14-16V körüli értéket állít el (max 1A terhelés mellett), ráadásul galvanikusan leválasztva. Na most az élesztésnél azt csinálta, hogy az 5A-es stabilizált tápegységet -amivel a bemenet meg lett hajtva- zárlatba vitte, és a kapocsfeszültségét 7,8V körüli értékre ejtette, közben a FET-ek iszonyatosan melegedtek. Ez mellett a kimenő feszültség üres járásban 21V körüli (erősen függ a bemeneti áram értéktől). Na mivel szkópom nincs, más eljáráshoz kezdtem. proli007 fórumtársunk javaslatára a következőt tettem: Trafó leválaszt, a primer oldal helyére egy-egy 12V/10W os izzó. Ezzel melegedés nélkül megy az áramkör 12 V-on, kb. fél fényerővel világít mind a két izzó, mérve az izzók feszültségét, kevesebb az eltérés köztük néhány mV-nál, és a két izzó feszületének összege pontosan a tápfeszültséggel egyenlő. Viszont a másik mérésem, miszerint a két fet drain-je közt váltófeszültség állásban mérjem meg a feszültséget, nem hozta az eredményt, vagyis itt közel tápfeszültség helyett csupán 3,1V körüli ACV értéket mértem. Akkor most összenyitnak a FET-ek? MIt tudok én ezzel kezdeni? Valakinek valami ötlet? |
Bejelentkezés
Hirdetés |















