Fórum témák
» Több friss téma |
Fórum » Akkumulátor töltő
DUAL 80 leirásban ezt irja:
Amikor a saját akku feszültsége 13,6V fölé emelkedik, akkor a DUAL-80 csatlakoztatja a kiegészitő aksit is a generátorra. Hmm.. Akkor a kiegészitő akksi mondjuk lemerült állapotban rá lesz kapcsolva a feltöltött autóakksira plusz a működő generátor párhuzamos együttesére ? Vagyis a pótakku felvett árama nincs korlátozva. Miért nem épitett be egy sima PWM áramgenerátort (+ biztositék) a pótakksi számára ? és igy már nem kellene állandóan leválasztgatni meg visszakapcsolgatni a pótakkut. Semmilyen mozgó alkatrész nem lenne a cuccban. (Persze visszáramot az áramgenerátornak nem szabad engednie. Tehát soros dióda helyett egy isolated DCDC lenne a legelegánsabb, amit 12,5V bemenő fesz alatt blokkolunk) Ezt a két akksit összekötünk egy relével, meg majd leválasztjuk, olyan 1.0 ás első ötletnek tartom. A hozzászólás módosítva: Feb 23, 2023
A fotóját elnézve, nyákba lágyforrasztott vezeték viszi a nem korlátozott csúcsáramot. Meddig fog ez tartani ? A javasolt áramgenerátoros verzióban ezen a vonalon max 6-8A folyna csak. És mozgó relé kapcsoló sem lenne.
A hozzászólás módosítva: Feb 23, 2023
Sziasztok,
Keresek valamilyen kapcsolási rajzot egy autó akkumulátor csepptöltéséhez a téli hónapokra. Ez egy oldtimer autó, ami akár hónapokig áll (néha röviden beindítva) és rendelkezik egy kis áramú külső csatlakozóval a karosszérián kívűl a vonóhorog csatlakozón. -Van benne egy riasztó is (kikapcsolva), ami alapból fogyaszt egy kis áramot. Egy olyan -pl. adapteres- megoldásra lenne szükségem, ami folyamatosan regenerálja az akkut anélkül, hogy a folyamatos töltés károsítaná az akkut. B verzióban, lekapcsol 13V felett és bekapcsol, ha a feszültség mondjuk 11V alá esik. Tudtok ajánlani valamilyen megoldást erre a célra?
Veszel egy kis 5W 10V trafót, egy 1A-es Graetz hidat, egy 10ohm ellenállást és kész is vagy.
Hello! Ha így megfelel. Lekapcsolni felesleges, lemeríteni 11V-ra meg pláne. Kis 120mA-es impulzusokkal "bombázza" az akksit és 13,2..13,4V-nál korlátozza a feszültséget.
Emlékeim szerint ez is valami hasonlót csinál, hátránya hogy a működése nem csak a zéner feszültségétől hanem a hálózati feszültség értékétől is függ. Töltetlen akkunál normál töltés van a tirisztoron keresztül, emelkedő akkufesznél pedig már nem nyit a tirisztor, hanem csak a zéner körén keresztül van egyfajta csepptöltés.
Szia! Az lenne a kérdésem,hogy ez a töltő egy olyan csónak akkumulátor szinten tartásához is megfelelne, ami 12v/80Ah-ás? Vagy ez ahhoz kevés? Téli időszakban mikor nincs használva, rá tennék valami áramkört hogy ne merüljön,szulfátosodjon állásában.
A hozzászólás módosítva: Feb 25, 2023
Jó lehet, de ez nem egy "töltő", csak egy "csepptöltő" ami szinten tartja az aksit.
Nem értem minek csepptöltés miatt egy alkatrésztemetőt készíteni amikor egy 10V trafó + Graetz + R is bőven megteszi.. 10*sqrt(2)-2*0,6=13V nál nem tölt tovább..
![]() És kevesebb dolog hibásodhat meg benne. A hozzászólás módosítva: Feb 25, 2023
A fórumtársak fellelhető trafóinak kimenő feszültsége, csúcsárama biztos h változó, és a hálózati 230VAC sem tűpontos, ráadásul van régi 220VAC és újabb 230VAC primerú trafó. Nem valószínű, h a 13,2VDC küszöböt egy polcról leemelt trafó + Graetz-el csuklóból jó lesz minden napszakban, az impulzus áramerősségéről nem is beszélve.
Proli rajza az akksifeszt is korlátozza, és a töltő áramot is (Q1, R1), és impulzus üzemű, és elektronikai berkekben nem számít bonyolultnak szerintem, sőt a tudáspalettájához képest kifejezetten alkatrész takarékos. Cellazárlat esetén pedig nem fogja felgyújtani a házat (a kis trafó). Fölösleges házak esetén, persze az alkatrésztemető nem indokolt. A hozzászólás módosítva: Feb 25, 2023
Szia! Az volna a kérdésem, hogy találtál-e azóta megfelelő kapcsolást ólomakkuk töltéséhez? Nekem van egy kínai Polimobil 48V-tal működő mopedem. Az első akku generáció már lecserélődött 5 év használat +2 év szünet után. Azonban az új akkuk használata közben döglődni kezdett az AnJiu vezérlő, amit persze nem kapni a neten sem. A vezérlő a második töltés után adta fel, és azért gyanús a hozzá kapott gyári töltő, mert akkor hagytam magára, mondván lekapcsol a töltés végén. Idén tavasszal újból előveszem a vezérlőt, de lehet, hogy én is inkább "hagyományos" analóg töltőt építek. A Rádiótechnika Évkönyv 1981. kiadása 54. oldalán van egy érdekes töltő 12V-ra amely az ólomakkukhoz illeszkedik. Kis átalakítással 48 V-on is biztosíthatja a karakterisztikát és jobban kézben tartható, mint a kapcsolóüzemű gyári. De ha találtál mást az engem is érdekel, főleg, ha meg is építetted! Üdv: dsanya
Minél kisebb teljesítményű egy trafó, annál nagyobb az üresjárati és a terhelt feszültségének a különbsége. Pont a minap volt a kezemben egy 3VA-es 2x18V névleges feszültségű nyáktrafó, aminek a terheletlen feszültsége 48V! A másik dolog, hogy ha csak 5%-ot ingadozik a hálózati feszültség akkor számold ki mi lesz abból. Mi csináltunk ilyet nagyon régen a cégnél, ott valóban nem ment fel vészesen a feszültség, de ott volt a körben egy soros izzó ami részben áramot korlátozott részben megette a feszültséget, és jócskán alul volt méretezve.
Ha mindenképpen egyszerű csepptöltőt akar valaki építeni, a feszültség adott értéken tartása mellett, akkor kell egy soros ellenállás és egy teljesítmény zéner, cserébe lesz némi vesztesége.
Így van. Csakhogy ezek pozitívumok csepptöltésnél.
Idézet: Kiszámoltam:„5%-ot ingadozik a hálózati feszültség ... számold ki mi lesz abból.” 13 + 5% = 13,65V 13 - 5% = 12,35V Mi itt a gond? NEM 2x18V trafót javasoltam. A hozzászólás módosítva: Feb 26, 2023
Ugyanazon a fázison már mértem 208 V-ot, a napelemes inverter meg visszatáplálás közben 253 V csúcsot mért. De még mindig belül maradt a megengedett +-10%-on.
![]() 2 faluval odébb faluszéli majdnem üres utcában 257V-os csúcsot mért az inverter.
Ja és mi van ha elkötnek valamit és 230 helyett 22kV jön be? Aggódjak a csepptöltőmért?
![]() De látom nem akarásnak nyögés a vége.
Igen, nekem is ilyesmik jutottak eszembe. Ráadásul, hogy reagál arra, ha a generátor fesz magasabb? Fullon kiterheli a generátort?
Ráadásul, indítás rásegítésre is akarják használni a kiegészítő akkut.
Üdv mindenkinek!
Segítséget szeretnék kérni, egy Lidl ( piros auto akkutöltőbe) Tönkrement a kimenetnél egy tranzisztor amit BD 135 el helyettesítettem és jól működik csak eléggé melegszik pedig tettem rá egy pici lemezhűtőt. Mivel lehetne helyettesíteni ami erősebb lenne. Előre is köszönöm!
Hello! Nem tudni, hogy a BD135 mi célt szolgál, rajz nélkül. De ha a töltő kimeneti áramkörében lenne, akkor ott 1,5A-nál nagyobb áram folyik ez a kis BD135 pedig többet nem tud. Nagyobb áramú/teljesítményű tranyók vannak, de egy ugyan olyan tokozású tranyón ugyan az a teljesítmény ugyan annyi hőt termel. Tehát azt csak nagyobb hűtőfelülettel lehet csökkenteni.
Persze ha azért melegszik jobban, mert kisebb áramú tranyó áramerősítése is kisebb azonos áramnál és ha kapcsolóüzemben dolgozik, akkor attól melegedhet jobban. Mert ha nem elegendő a kollektoráramhoz a meghajtó bázisáram, akkor magasabb a maradék szaturációs feszültsége is. De ezek csak spekulációk addig míg nem látható miért van benne és milyen üzemmódban -hogyan működik. Amúgy miért nem nézted meg, hogy eredetileg mi volt benne? Mert lehet azzal kellett volna indítani. De pld. a BD441-es ugyan olyan tokozású de 4A végáramú tranyó.
Köszönöm, Sajna nem látszott a száma, de testességre kisebb volt mint a Bd135. Mivel nem értek annyira hozzá azt hittem majd ez erősebb is lesz. Amúgy a kimeneti feszültséget adagolja ahogy a vezérlés e adagolja neki. A próbák során a többivel is töltött de nem működött az, hogy mindig emel a feszültségen ahogy telik az akku. A bd135 pont úgy viselkedik mint amilyen a gyári állapot volt, legalább is úgy tűnik. Sajna rajz nincs és a családba sincs ilyen hogy megnézzem milyen volt
Egy SMD mosfet-et cseréltél ki egy NPN tranzisztorra?
Az autó generátorok leadott feszültsége 14,1-14,5VDC határolt, amit úgy érnek el, h a generátor töltőszabályozója a határfesz közelében kezdi visszavenni a generátor forgórészének a gerjesztését.
A generátor 3 fázisú állórész általk termelt áramot egyenirányítva egyenesen az akksira vezetik. Rövidzárvédelem van (valszeg a gerjesztés áramkorlátozásával, de túlterhelésvédelem már kevésbé) ezért a DUAL 80 adatlapjában szereplő max 500Aes pótakkura a generátor egy idő után füstjelekkel kommunikálna. Minden generátornak adatlapban megadják a max terhelhető áramhatárt. Ezért javallott a pótakut PWM áramgenerátorről tölteni, és a pótaksi terhelése se legyen nagyobb ennél az értéknél.
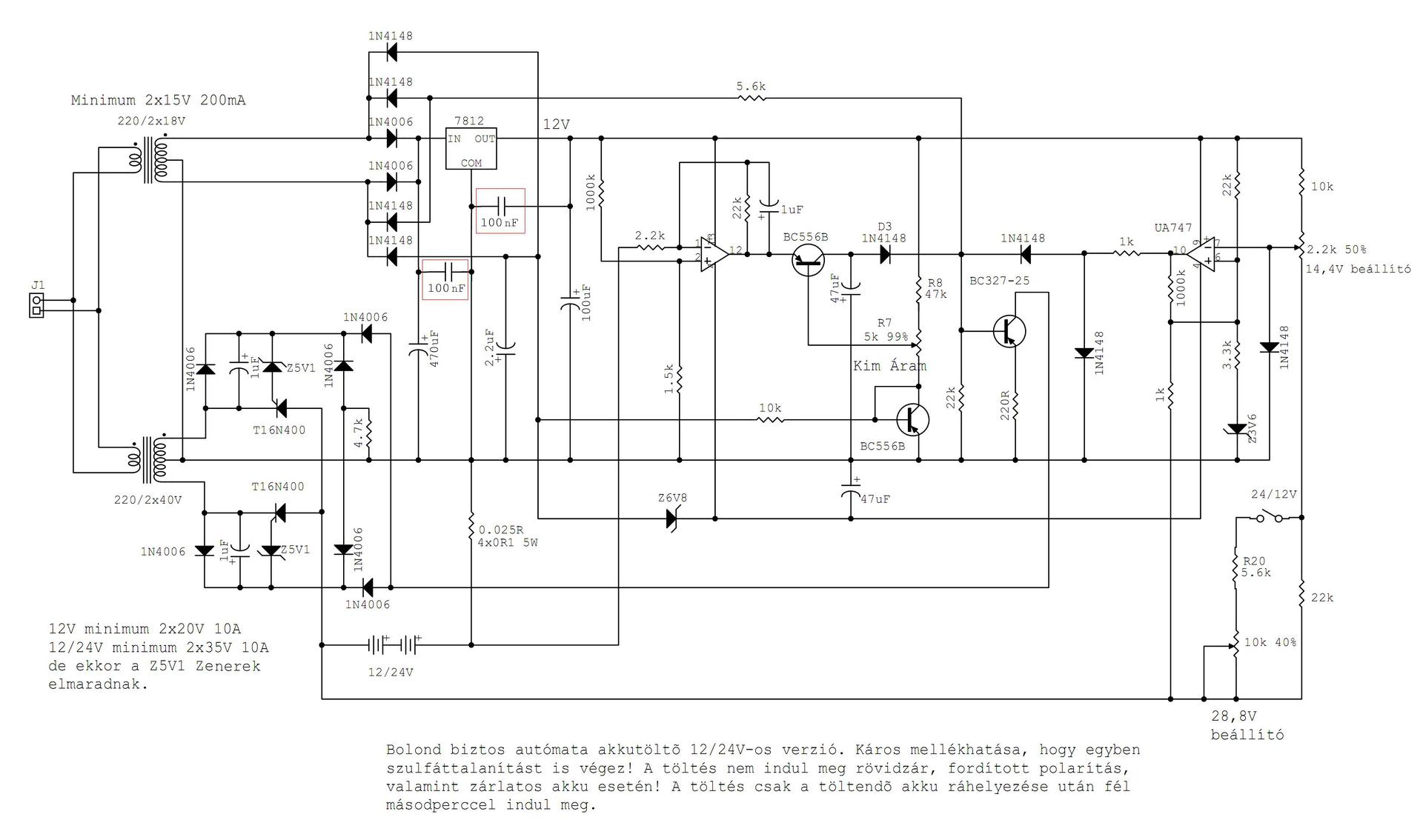
Több megépített AccuMat1-mod3.2 példány után, most merült fel egy jogos észrevétel.
Ha az SK104-es bordából olyat használunk amit forrasztással lehet a panelbe rögzíteni, akkor az ezen lévő félvezetők esetleges cseréje nehézkes, mert a bordát is ki kell hozzá forrasztani, ami nem olyan egyszerű mert nagyobb teljesítményű pákát igényel. Ezért kigondoltam egy olyan változatot, ahol a bordák elhelyezése éppen olyan, hogy a köztük lévő hézagban éppen elfér a csavarhúzó, így bármelyik félvezetőt le-fel tudjuk szerelgetni a bordák megbontása nélkül. Megrajzoltam hozzá a panelt, és modelleztem is az elképzelt konstrukciót.
Szia!
Az autó generátorok úgy vannak méretezve, hogy a névleges áram fölött, az állórész mágneses tere "visszanyomja" a forgórész mágneses terét, így gyengül a gerjesztés, ezt armatúra visszahatásnak nevezik Ezért nem kell áramszabályzás úgy mint a dinamóknál.
Jó pár hete belekezdtem az AccuMat1-mod3.2 példányának után építésébe, közben félre tettem időhiány miatt, de ma elkészült. Majd ha még lesz időm rá, akkor a jobb oldalára bekerül az U/I mérő.
Az áramkör elsőre indul mindenféle problémák nélkül, beállítása egyszerű.
Sziasztok. Szeretném megkérdezni- valaki megépítette ezt a töltőt ill. van-e valakinek tapasztalata a töltővel kapcsolatban?
|
Bejelentkezés
Hirdetés |




















