Fórum témák

» Több friss téma
Fórum » Kávéfőzőgép hiba
 
Témaindító: patexati, idő: Nov 3, 2007
Témakörök:
Lapozás: OK   25 / 81
(#) fericoh hozzászólása Ápr 20, 2017 /
 
Üdv!Kaptam egy delonghi esam4500-t,az lcd eepromban nincs magyar nyelv.Tudna-e valaki segíteni egy display eeprom dump-al mely tartalmazza a magyar nyelvet?Az eredeti gyári megvan,ha kell valakinek illetve a controller firm is.Előre is köszönöm mert anyósnak nem jön be az angol,korábban kijelző nélkülit(esam4000-t) használtunk!
(#) lejbi hozzászólása Ápr 24, 2017 /
 
Hello

mifelénk nagyon vízköves a víz, gondolkodtam vízszűrő+lágyító betéten, de 4-5000 Ft darabja, amit havonta kell cserélni. Az ebayon találtam ezt az alternatívát:

http://www.ebay.com/itm/231944451021?_trksid=p2055119.m1438.l2649&a...X%3AIT

Ismeri valaki, esetleg használja valaki?

Köszi
(#) weresgyufa hozzászólása Ápr 26, 2017 /
 
Sziasztok.

Egyik napról a másikara történt egy olyan hiba a Saeco Primea Ring gépemmel, hogy gondol egyet és "cycle interrupt" hibával leáll a főzés abban a fázisban, hogy összetömöríti a kávét a KPE-ben, de az előfőzés és a főzés nem megy végbe, majd a száraz őrölt kávét szépen kidobja.

Ha őrölt kávéval főzök, semmi baj, lefő a kávé mindenféle SBS beállítás mellett, szóval nem igazán tudok rájönni mi is lehet a gond... KPE-t már kimostam, újraszilikonoztam, ennek ellenére a hiba előjön, van amikor elsőre, van amikor másodjára, azaz egy kávét lefőz a saját darálójával és ennyi.

Esetleg valaki tapasztalt már ilyet? Külföldi fórumokat olvastam, de hasznos dolgot nem találtam még eddig.
(#) olcsvari hozzászólása Ápr 27, 2017 /
 
Sziasztok!Egy Krups Dolce Gusto kapszulás kávéfőzőm van és otthon működött is szépen 1 évig.Egyik reggel bekapcsoltam és csak pirosan villogott nem akart zöldre váltani.Kivittem a munkahelyemre és láss csodát működött.Hazavittem és ismét nem akart működni.Átnéztem a villamos hálózatot a házon(villanyszerlő vagyok) nem-e kötés baj van,vagy nulla szakadás de nem.Mi lehet a gond?
(#) tamyboy hozzászólása Ápr 30, 2017 /
 
Üdv mindenkinek !
Vasaroltam egy saeco talea touch gépet persze nem müködik.Nem kezdi el a darálást.Szétszedtem kipucoltam a darálot nincs eltörve semmi benne.Összeraktam leengedett 2 kávét és megint nem indul se tesztmodban sehogy.Nagyon hálás lennék ha tudnátok segiteni mi lehet a baj.Köszi
(#) tamyboy válasza weresgyufa hozzászólására (») Ápr 30, 2017 / 1
 
szia
Én tapasztaltam ezt a hibát,valoszinü az a gond hogy tul sokat darál és nem tudja összetömöriteni.
(#) dB_Thunder hozzászólása Máj 1, 2017 /
 
Helló Mindenki
Kedves párom Saeco Vienna kávégyárjában elhalálozott a proci...
Új vezérlőpanel túl drága, ic meg beszerezhetetlen szinte, és azt még programozni is kellene.
Viszont találtam az Ukránoknál, olyan Atmega procit tartalmazó kártyát ami elvileg kiváltja a régi procit. Ezzel kapcsolatban valakinek van tapasztalata??
Esetleg más költséghatékony megoldás??
(#) vargaf válasza dB_Thunder hozzászólására (») Máj 1, 2017 /
 
És mi honnan tudjuk milyen kártyáról kérsz véleményt? Legtöbbünknek még nem fejlődött ki a távolbalátó képessége, nem látjuk azt amit Te láttál. A linket mellékelhetted volna ha segítséget kérsz.
(#) dB_Thunder válasza vargaf hozzászólására (») Máj 1, 2017 /
 
Telefonról vagyok, kicsit körülményes a linkelés....
Teljesen mindegy hogy milyen kártya... ha láttál, vagy használtál volna, akkor tudnál segíteni.
Nem hinném hogy egy kép, vagy hirdetés belinkelésével, előrébb vagyunk, mert azt nem tudom kipróbálni a gépbe, és gondoom te sem.

Szóval a kérdés a proci működő kiváltása!

http://tehnika.inforico.com.ua/tehnika-dlya-doma-c1165/komplektuyus...1.html
(#) dB_Thunder válasza dB_Thunder hozzászólására (») Máj 1, 2017 /
 
Ez egy másik németből:
http://www.ing-schneider.at/saeco/ics/vienna-cafe-serie/ic-saeco-vi...n.html

Ezekkel kapcsolatos tapasztalatokra lennék kíváncsi,
Vagy más megoldásra ami helyettesíti a tönkrement ic-t.
A hozzászólás módosítva: Máj 1, 2017
(#) weresgyufa válasza tamyboy hozzászólására (») Máj 4, 2017 /
 
Köszönöm a tippet, megnézem hol tudom ezt állítani, az a vicc, hogy szintem mindegy milyen AROMA szintet állítok be, ez van, tehát ha harmatgyenge kávét akarok, akkor ugye kevesebb a darálék, akkor is ezt csinálja... viszont őrölt kávéval semmi gond, tehát lövésem nincs mi lehet a gond, megpróbálom majd egyszer full lecsupaszítva megnézni mi az ami nem kerek, hátha rájövök...
(#) elyman hozzászólása Máj 8, 2017 /
 
Tisztelettel üdvözlök mindenkit. Azzal a kérdéssel fordulok a forum látogatoihoz ha valaki tudna segíteni egy Saeco Primea Touch Plus tipusú kávéfözõvel kapcsolatban. A gond a touch részével van, el vannak csuszva az érintési pontok a jobb felére. Ha egy rövid kávét szeretnél, hosszut aktivál. Valaki találkozott má hasonló hibával? A kijelzõ panelen van egy gomb ami nem reagál semmi féle kalibrálásra. Van esetleg lehetöség kalibrálni a touch részt?

Elöre is köszönöm a segitséget!
(#) weresgyufa válasza elyman hozzászólására (») Máj 8, 2017 /
 
Hi.

Ahogy én tudom ezen egy dolgo segít a csere, touch külön nem igazán van csak egyben az meg kb 25E. Kalibtálni nem tudom mennyire lehet a service menüből, de Itt találsz pár okosságot, de szerintem csere segít
(#) elyman válasza weresgyufa hozzászólására (») Máj 9, 2017 /
 
Köszönöm a gyors választ!

Amit nem igazan értek:

1. Mivel touch rendszer kellene lehessen kalibrálni
2. Müködott mig szét nem kellet szednem a multi way valve miatt, összeszerelés után kezdödött a gond.

Nem kötekedek, hálás vagyok csak probálom megosztani a gondolataim, de lehet tévesek.

Még egyszer köszi.
(#) weresgyufa válasza elyman hozzászólására (») Máj 9, 2017 /
 
Hi.
Akkor lehet nem sikerült valamit jól összerakni, szallagkéábel eleve nem egy jó megoldás ilyenekhez, de előszeretettel alkalmazzák... lehet csak valami kontakthiba van vagy nincs rendesen összerakva.

Nekem Ring-em van, ezzel a hibával nem találkoztam még.
Adj egy mail címet privátban és holnap elküldöm amim nekem van abban hátha találsz kalibrálási lehetőséget, de nekem nem rémlik
(#) elyman hozzászólása Máj 10, 2017 /
 
Még lenne egy kérdésem. Ugyan ez a kávéfözõ Saeco Primea Touch Plus Cappuccino nem nyom tejhabot. Kitisztitottam a rendnszert de semmi, csak gözt nyom folyamatosan.
(#) Kovidivi hozzászólása Máj 10, 2017 /
 
Sziasztok!
Van egy Krups kávéfőzőm, nem tudom, hogy normális-e, hogy mikor lefőzi a kávét, a pohár alatti túlfolyóban megjelenik egy kis mennyiségű víz, saccra 2-4ml kávénként. Megnéztem, két cső engedi be oda a vizét, az egyik a vízmelegítő/tömörítő részről, de ott nem láttam semmi víznyomot, az alján hozzá csatlakozik a képen látható rész. Onnan kell jönnie a víznek, csak nem tudom, hogy az micsoda, és mi a szerepe. Szerintetek? Köszi.
A hozzászólás módosítva: Máj 10, 2017
(#) Kovidivi válasza Kovidivi hozzászólására (») Máj 11, 2017 / 1
 
Szerintem ami víz kijön, az normális. Megnéztem egy főzés alkalmával, az előfőzés után jön ki egy nagyon pici tiszta víz, meg amikor kész a kávé, utána engedi le az elhasznált forró vizet. Nem a kávé főzés közben folyik ez a víz.
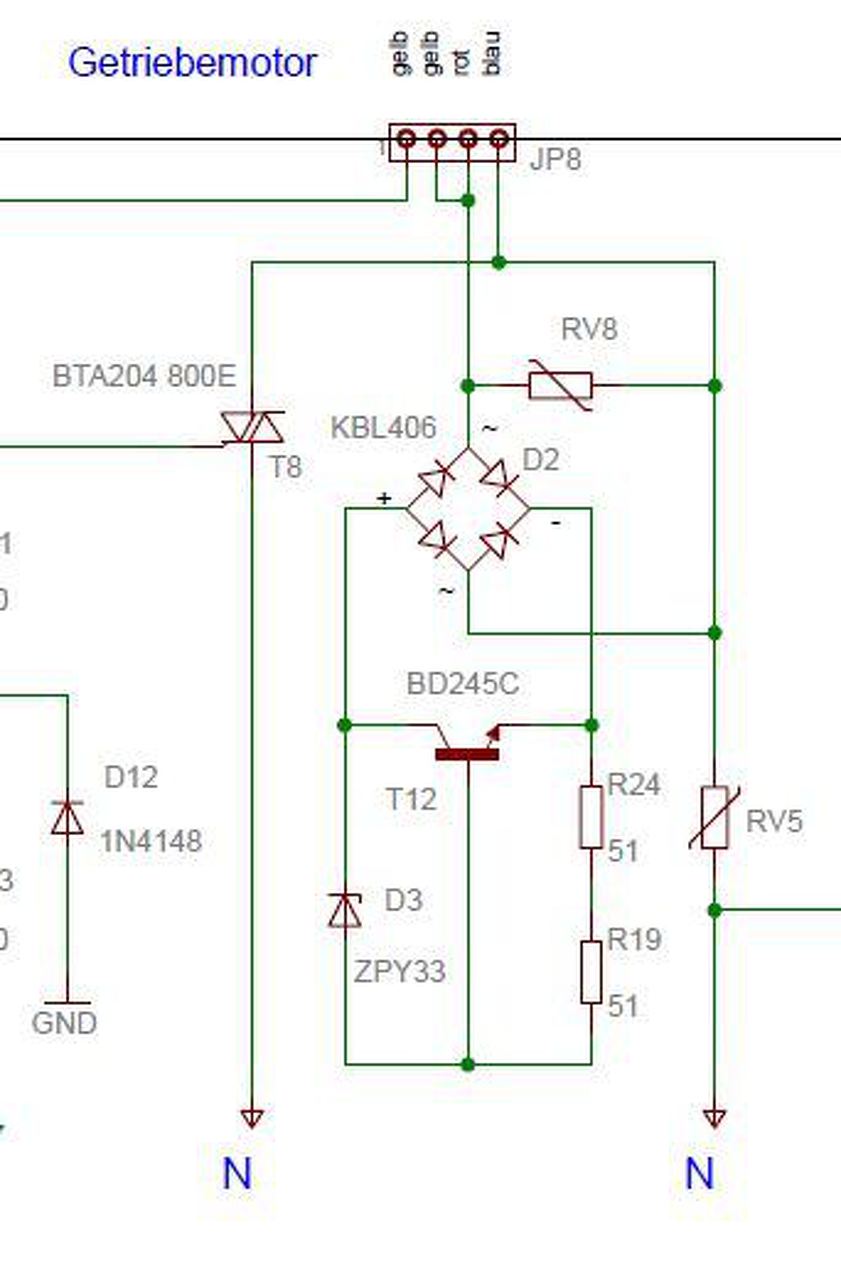
(#) viraga válasza Pintero hozzászólására (») Máj 17, 2017 /
 
Sziasztok!

Lent nevezett (képekkel alátámasztott) motorvezérlésbe bonyolódtam.
Már "mindent" kicseréltem, és a feszültség meg is jelent a kimeneten, viszont nem DC változatban, hanem AC-ben.
Nem értek sehogy sem az elektronikához, viszont amit tudtam kimértem.
Ellenállások, diódák.......
Mi okozhatja ezt a jelenséget?

Köszi a választ

MákVirág
A hozzászólás módosítva: Máj 17, 2017

drive.JPG
    
(#) waterbear hozzászólása Jún 1, 2017 /
 
Krups Siziliana még mindig.....
Kazán szétszedve, kipucolva, de a hiba megmaradt, a két led, a power és a gőz villog csak, és nem áll be a készenléti állapotra.
Valami ötlet, hogy mit nézzek meg még rajta, mert egy liter víz után sem áll helyre, vagy nem légtelenedik, a videón hallatszik is, hogy a szivattyú néha kicsit "megszalad"

Video: Hibajelenség
(#) kávészem válasza waterbear hozzászólására (») Jún 1, 2017 /
 
Szia! Takarítsd ki az áramlásmérőt, lehet hogy szorul, lassabban megy mint kellene. Esetleg cseréld ha van másik. Lehet az eredeti rossz is!! Kényes a gép az átfolyás sebességére! Üdv.
(#) waterbear válasza kávészem hozzászólására (») Jún 2, 2017 /
 
Köszi, takarítás megvolt, sőt másikra is kicseréltem az áramlásmérőt, sőt szivattyút is cseréltem, de nem sok változás van...
Kb 3/4 L víz után légtelenedik, beáll készenlétre, ha elindítom, ledarálja a kávét, az áztatást is elkezdi, de ott megáll, és ismét hibára kiáll, villiog a power és a gőz led.
A zacctartóban csak darált kávé van, vagy nagyon kicsit vizes néha.
(#) watkins hozzászólása Jún 16, 2017 /
 
Sziasztok!
Delonghi Magnifica ESAM kávéfőzővel van gondom! Ha valaki tudna segíteni abban,hogy lehet-e állítani a darált kávé mennyiségén,ugyanis keveset darál! próbáltam mát darálócserét,panelcserét,de sajnos semmi nem változott! Előre is köszönöm a segítséget!
A daráló potija max-ra van állítva!
A hozzászólás módosítva: Jún 16, 2017
(#) vzoltan válasza watkins hozzászólására (») Jún 17, 2017 1 /
 
Szia,
Nekem is Delonghi Magnifica ESAM 3500 kávéfőzőm van.
A darált kávé mennyiségét a kávé erősségével tudod állítani, a darálóban lévő tekerővel a szemcseméretet szabályzod. Úgy tudom, azt hogy mennyi ideig darál azt nem tudod külön állítani azt a program tanulja meg több kávé készítés után pl.: egy darálócsere után.
Nekem most 5-ös állásban van a darálóban lévő tekerő, már volt egy daráló cserém a régi daráló 4-esen volt ha ez segít.
Csak darálás közben állíts a tekerőn mert tönkre mehet, ha álló darálónál állítasz.
A finomabb darálás és erősebb kávé beállítással (strong vagy extra strong) próbálkozz.
Üdv,
Zoltán
(#) attila1 hozzászólása Jún 27, 2017 /
 
Sziasztok!!Van egy Saeco Vienna De luxe kávéfőző. Működött eddig,most se kép,se hang. A vezérlésről az átfolyásérzékelő csatiját lehúzva visszajön a készenléti zöld led,és mivel darabokban van,a hiba jelző piros led is jelez. Csak ezt az egy csatit kell lehúznom,és látszólag rendben.Ha ez rajta van,semmi sem jelez. Tudja ennek valaki az okát?
(#) Tomi111 válasza watkins hozzászólására (») Jún 28, 2017 /
 
Én egyszer az előlapi panelt csereltem, amin a ledek és a potik, gombok vannak. Ettől megjavult. Ugyanez a hiba volt. Hogy mi volt a panel hibája, azt nem néztem. Biztos javítható lett volna. Vagy a poti, esetleg az ic lehetett rossz. Nem tudom. A főpanelt cserelted vagy ezt?
(#) dB_Thunder válasza Tomi111 hozzászólására (») Jún 28, 2017 /
 
Asszonynak pont ugyanilyen gépe van, a procija kuka... Van kiváltója, de nem olcsó ezért még nem rendeltem meg.
(#) tothzsolt hozzászólása Jún 30, 2017 /
 
Sziasztok. Van 1 problemam 1 Celica CC-1 kavefozovel. Nem indul el, az erintokepernyon latszik hogy negyedig betoltodik a program, tovabb semmi. Tudna valaki segiteni?
(#) attila1 hozzászólása Júl 1, 2017 /
 
Sziasztok!! A Saeco Vienna kávéfőzőhöz sikerült szereznem egy másik átfolyás érzékelőt.A régiben valami rövidzár lehetett,és az húzta le a tápot.Most már van stby led,melegít a kazán,és a pumpája is küszködik.Viszont még a darálásra nem bírtam rávenni. A piros hiba jelző led folyamatosan villog,és van,hogy a kávé,vagy a gőzölés jelző zöld led is villog a pirossal. Elakadtam...hogyan tovább?
(#) pali020 hozzászólása Júl 2, 2017 /
 
Sziasztok!
Nem tudom hogy tudtok e segíteni,de hát ha
Van egy Bosch Veroprofessional 100 as kávéfőzőm. A probléma a következő:
Bekapcsolás után csak a bekapcsoló illetve a Start gomb világit rajta. Nem jelenik meg a kijelző panelen semmi. Elvileg készenléti állapotban van de nem tudom rajta sehogyan sem vissza állítani. Magyar nyelvű használatit meg nem találok a neten sehol sem.
Megköszönöm ha valaki tudna nekem ebbe segíteni!
Előre is köszi
Következő: »»   25 / 81
Bejelentkezés

Belépés

Hirdetés
XDT.hu
Az oldalon sütiket használunk a helyes működéshez. Bővebb információt az adatvédelmi szabályzatban olvashatsz. Megértettem