Fórum témák
» Több friss téma |
Fórum » Ki mit épített?
Ez a téma ha úgy tetszik a mi "kiállítótermünk", nem pedig a ki mit csinált volna másképpen, mások helyett, és legfőképpen nem javítós téma.
Minden készüléknek van saját témája, ott kell kitárgyalni a részleteket!
FONTOS! A kapcsolási rajzok keresésére is van saját téma, ott keressetek rajzokat!
Hali!
A hangszóró kivezetést már a képcsöves műanyagdobozos Samu tv-men megcsináltam... Aztán lecserélődött LCD Samu-ra, neki is estem az új tvnek, kivezettem a hangszórókimenetet, hát mit ne mondjak a "jó" hangfalakkal is ócska sziszegős hangja volt. Utána kutakodtatva a tvszerelő haverral, jött az infó hogy a szervízmenüben ki kell kapcsolni valamit (már nem emlékszem pontosan). Szóval a Samu szoftverből próbálta az ócska dobozhang frekimenetét kompenzálni, ezért volt rossz a hangfalon....
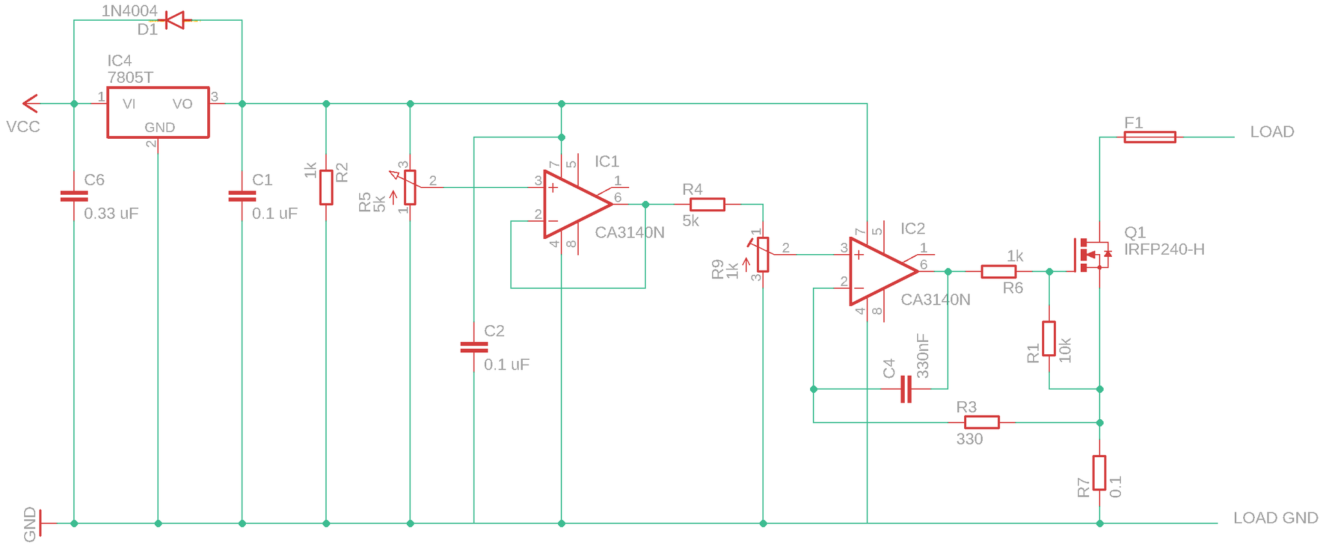
Elkészült az analóg labortápom. A fórumon jól ismert kapcsolás alapján készült apróbb változtatásokkal. A kimenet 4mV-35V, 0-3A között állítható. A türelmem hiánya miatt csak egyetlen darab TO247-es áteresztő FET dolgozik benne, de szerencsére azonban gond nélkül bírja még úgy is, hogy a borda hűtése teljesen passzív (a FET szigetelő alátét nélkül, csak pasztával közvetlenül a bordára van ültetve hogy annyival is jobb legyen a hőátadás, a borda meg elektromosan el van szigetelve teljesen mindentől). Analóg árammérő azért lett mert annak nem kellett még egy segédtáp. Lusta voltam, na.
![]() Nagy és nehéz is, de legalább kifogástalanul működik.
Ha ez is kibír pár évet, mint az enyém, amit 19 évesen építettem, akkor már megérte. Az 2x50V 2x2A 33 éve megy. Ezalatt elkoptatott 6db rafi kapcsolót, 6db orosz billenőkapcsolót és 2db panelműszert, ami ugyan nem hibásodott meg csak zavart, hogy az akkor még csak 20% tűréssel beszerzett ellenállások miatt nagyon libegett a kijelzése. Sok sikert a használatához! A legjobb segítség egy műhelyben!
Először is gratula a munkához, nekem nagyon tetszik, szép lett!
Viszont hogy-hogy lyukraszteres panelra került az elektronika? Mármint félreértés ne essék, semmi baj vele, pont nemrég készítettem én is egy vezérlőelektronikát lyukraszteresre. Illetve van a forrasztási oldalról is kép? Kíváncsi lennék más hogy oldja meg az ilyet.
A kép jobb oldalán lévő műterhelés publikus?
Még pár éve vettem rendes gyári panelt fórumtárstól. Akkor sikerült olyan jól elraknom hogy azóta sem találom. Nem évekig készült a táp, csak volt alkatrész amit nem akartam megvenni mert tudtam hogy előbb-utóbbi úgyis tudok majd bontani megfelelőt valahonnan.
Évi 1 db, nagyon maximum két panelt ha készítek: ehhez nem fogok panelmaratásra berendezkedni így marad ez. Nekem ezek a raszteres próbapanelok nagyon beváltak, szeretek ezekkel dolgozni. Jellemzően több ónra van szükség ezekhez, de mint mondtam kevés panelt készítek. A műterhelés még régebben készült de csatoltam most rajzot arról is: Bővebben: Link Nagyobb teljesítményre Bakman fórumtárs műterhelését építeném meg, én is részben az övéről koppintottam, és az is fent van itt valahol. A hozzászólás módosítva: Okt 25, 2022
Eltarthatott egy jódarabig, legalábbis magamból kiindulva a multkori hasonló panel elkészítése egy délutánba telt.
Sziasztok!
Egy régóta felkész projektemmel készültem el szinte teljesen. Egy youtube video adta az alapjat meg kb. 2 évvel ezelőtt. Használtam azóta párszor, az előlapja most lett a végleges. Lézer vágott/gravírozott műanyag. Pontos anyagát bem tudom, a munkahelyemen kábel tikettekhez illetve vezérlő szekrények feliratozására hasznaljuk. Nem egy túl bonyolult szerkezet, illetve nem is lett a legszebb, de gondoltam megmutatom. További ötleteket szívesen fogadok, illetve az üveglap felemeléséhez kérnék ötleteket.
Idézet: „illetve az üveglap felemeléséhez kérnék ötleteket” Ezt mire értetted? Az üveglap magasságán szetnél szabályozni, vagy csak ki akarod venni? Ez utóbbihoz innen válogathatsz.
Bennem felmerült pár kérdés...
Van az üveglap, és alatta az UV forrás. Amikor ráteszed a nyák lapot, akkor az UV átmegy az üvegen, ami csökkenti az intenzitását. Gondolom olyan üveg, ami átengedi az UV-t... Nem lett volna jobb egy olyan megoldás, ahol a LED-ek (a kép alapján bizonyára azok...) és a nyák között nincs semmi? Nálunk UV fénycsöves van, a LED-eknek jobb a hatásfoka, ez így mennyire melegszik? Mekkora a teljesítménye? (8 x 18 = 144 db LED) Bizonyára nem véletlenül van ott az oldalában a ventilátor... Gondolom az üveglapnak van olyan funkciója is, hogy a megkevert levegő ne vigyen szemetet / port a filmre. A (600-700s) a beállítási tartományra vagy az optimális értékre utal? A képen 580s van beállítva, tehát valószínűleg az utóbbi... Milyen tartományban állítható be? Van benne valamilyen védelem, hogy ha menet közben valaki kinyitja, akkor ne kapja a szemébe az UV-t? (Tető lecsukását érzékelő mikrokapcsoló, ami letiltja a LED-ek áramát.)
Az üveglap nemcsak az UV-t csökkenti.
Biztosítja, hogy a film egyenletesen feküdjön fel a NYÁKra. Finom rajzolatoknál (vékony vonalak) ez olyan fontos is lehet, hogy a filmet a festékkel lefelé teszik a NYÁKra, mert a film hordozó vastagsága is számíthat.
Jobban belegondolva, teljesen igazad van... Itt a munkahelyemen mi is üveglappal szorítjuk a filmet a nyáklaphoz. Csak nem túl gyakran csináljuk (leginkább egy kollégám intézi, én csak tervezem a mintázatot), és nem gondoltam át. És természetesen a fólia festékes oldala van a réz - fotólakk felé.
Nem baj, ha csökkenti az intenzitását. Perpillanat UV ragasztó adatlapját találtam meg, ott is mW/cm2 -ben adják meg a szükséges fény "mennyiségét". Ha kevesebbet kap, tovább tart a levilágítás. Otthoni körülmények között a kollégák egyszerűen kísérlettel állapítják meg, mennyi a megfelelő levilágítás idő.
nagyon szép lett szerintem nincs ezzel semmi gond . Talán én is hasonló ötletet találtam a neten mint a tiéd . Pár kép az enyémrő ötletnek .
Szkener házat is tudtok használni és akkor a dobozról már le van a gond.
Nekem rendesen adtátok az ötletet.
Köszönöm.A mai napig egy 50 éves kvarc lámpa belsővel világítom a P20 réteget. Állandóan attól félek, hogy nehogy leejtsem, nehogy eltörjön a kvarc cső. Mik a tapasztalatok ezekkel az UV ledes levilágító készülékekkel? Milyen UV ledet használva a legoptimálisabb, hullámhosszban, teljesítményben? Elég sűrűn vannak a ledek. Kell ez a sűrűség, vagy ritkásabban is megfelelő? Építenék egy valami ilyesmi készüléket, de egy teljesen mezítlábasat elsőre, ahol csak ki-be kapcsolgatnám a régóta használt mechanikus időzítő órámmal kézi üzemben. A scanner üveg is jó ötlet, valami mechanikus keretben. Sima ablaküveget használok egyszerűen ráfektetve a filmre, de valahogy nem tolerálják a leejtést, jó párat sikerült már ripityára törnöm. ![]() Ez a led megfelelő lehetne? A hozzászólás módosítva: Okt 27, 2022
A P20 lakk 370-450nm-ig érzékeny az UV fényre, a dry fólia 390-405nm között.
Kedves Kollégák!
A fórum teljes területén tilos mindenféle kereskedelmi tevékenység!
Szuper kis projekt, kár hogy csak kevésszer jön szembe ilyen.
A két üveglapnak van még egy fontos szerepe, hogy összeszorítsa a nyákot a filmel hézagmentesen. A ventilátor igazából a ledeket kapcsoló fetet hűti, le van választava a doboz eleje így eléggé melegedett. A ledszalag pontos típusaát már nem tudom, kínából rendeltem.
3 méter szalagvan benne, 5050es ledekkel, elvileg 395-405nm. A (600-700s) az optimális időre utal, ami sajnos hibásan lett elkészítve, (500-700s) akart lenni. Ezért az apró hibáért nem akarom újragyártani az előlapot. Felnyitásra védelem nincs benne, ha be van kapcsolva én úgy is a közelében vagyok, illetve egyébként sem nyúlna hozzá senki aki hozzáférhet.
Sziasztok!
Elkészült a 8W-os Hiraga….
Köszi a választ!
És így már azt is értem, hogy miért kérdezted az üveglap felemelését. Vagyis az egyik rögzítve van, a másik meg a lenyomás miatt van, ami alá kell betenni a nyákot, és ez utóbbinak a felemelésére kértél tippeket. Gondolom a "megfúrod és két csavarral fogantyút szerelsz rá" benned is felmerült és elvetetted... Esetleg a 4 sarkára 1-1 csücsök, amiket valamilyen rugós megoldással a közepén lévő fogantyúhoz rögzítesz?
A felső üveglapot cseréld ki szivacsra, amit a felnyitható fedélre ragasztasz.
Kedves fórumtársak!
Amiatt, hogy a 40-50 éves csőmérő műszerekért sok száz dollárt/eurót kérnek, elhatároztam, hogy készítek egyet magamnak. A doboz egy leselejtezett lakásriasztó doboza, a trafók több éve hevertek a fiókomban. Állítható anódfeszültség 0-300V/200mA, G1 0-30V, a fűtés 0-50V/3,5A. A leggyakoribb előerősítő és végerősítő csövek méréséhez. Köszönöm, hogy megnéztétek.
Ügyes.
Mindkét ágba illik biztosítékot tenni, ezt még most is pótolhatod. Ha megtalálom az illetékes dobozt, és nem felejtem el, akkor legkésőbb Csabára viszek négy díszanyát a kapcsolókra.
Gratulálok! Mondjuk, a feliratokat nem értem, de ki tudom találni a funkciókat.
Köszönöm az ötleteket! A szivacsos megoldáson gondolkoztam, viszont én be szoktam áztatni a filmet babaolajjal, így nem lenne túl jó. Valamit nyomtatok majd hozzá!
Ez igen!
Aki csövekkel foglalkozik, annak ez gondolom aranyat ér. Nagyon szép munka.
A babaolaj felesleges , a sima nyomtatólap ugyanannyi idő alatt levilágítható szárazon is , az uv úgy is átmegy rajta . Én egy szétnyitható keretet készítettem az egyik felében üveg a másik felében meg 0,5mm es polikarbonát lemez volt (van) a keretek közt légszigetelés . amikor a nyák+ az alsó-felső film belekerült a két réteg közül egy régi hűtőgépkompresszorral kiszivattam a levegőt , a vákuum tökéletesen összeszorította (elmozdulás kizárva) és kétoldalról egy egy arcszoli levilágította 45s alatt .
A hozzászólás módosítva: Okt 31, 2022
|
Bejelentkezés
Hirdetés |



































