Fórum témák
» Több friss téma |
koszi, de egy kicsit egyszerubbre gondoltam
okes
esetleg hogyha meg van meg az eredeti rajz, akkor feltoltened azt is ? koszi szepen
hat most az a +10 alkatresz. hat nem halok bele
csak kene egy jo rajz. mivel egyet csinaltam de az nem igazan a bemeno jelre van csinalva hanem inkabb vegfok utan..hat hogyha meg lehet oldani hogy egy gyari VU kapcsit ide fel tenni.. meg koszonnem szepen !
okes, ossze rakom
![]() meg bizok benned ![]() koszi Tranyóka a kisbetűs írásjelek nélküli írásért. szamóca
Hello, esetleg azt meg mondanad , hogy ahol irja, hogy 12 V oda a + 12 kell vagy a - 12 mivel a tranzisztoron nem mutassa merre van az emitter.
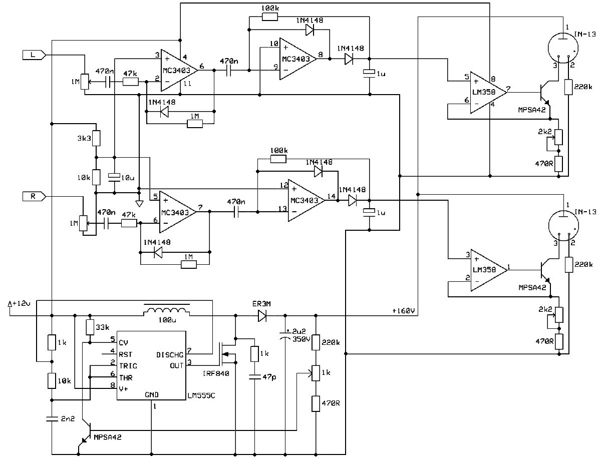
Megépítettem Vic mester IN 13-ra épített áramkörét.
A gond azzal van, hogy a kapcsi táp zaja hallatszik a hangdobozokban. Milyen szűrést kell alkalmazni ebben az esetben?
Sziasztok!
Szintén egy ilyen mutatós kivezérlésjelzőhöz szeretnék valami egyszerű kapcsolást! Pár éve hozzájutottam egy Tesla B-100-as szalagos magnóhoz, ami ránézésre "újszerű" volt, de nem működött. És kidobtam, de az elektronikája 95%-át kimentettem belőle. Így megvannak a kijelzők és valószínű annak az elektronikája is. De annyira "bonyolultnak" tűnik a rajza, hogy jobbnak látom inkább építeni egy teljesen más elektronikát hozzá! Mono bementi jelet akarok kijelezni vele. ( Köbzoli kapcsolása tetszene is.) Annyi különbséggel, hogy nekem +9V-om van és kellene bele egy bemeneti jel erősség szabályzó trimpot, ami talán a tranyó bázisánál lévő 1K helyére kerülne (,vagy nem?) A BC182 helyett jó ide a BC547? /,mert az van itthon.../ Egyetlen dolog ami furcsa azon a rajzon, hogy a jobb oldali Elko és mellette a kijelző "+" lába a GND-re megy... azok nem fordítva kellene, hogy legyenek, tahát a "-" lábuk menjen a Gnd-re?
Köszönöm szépen!
A kapcsolás tökéletesen működik! Ajánlom mindenkinek bemeneti jelhez! (Aki csupán arra, akarja használni, hogy billegjen a műszer mutatója és nem pontos dB-t akar kijeleztetni.) Nálam BC547 és +9V, azért így trimpotokkal kiegészítve elég precízen állítható a kilengés!
Sziasztok.
Ezt kapcsit szeretném megépiteni a müszereimhez. Nekem erősitő után kéne, tehát ugy hogy hangerő függvényében mozogjon. Elég az 1k ellenállás értékét nagyobbra választanom, hogy jó legyen?? Mert igy ha rákötöm a kimenetre még elsem éri a fél hangerőt sem már maximumra kimegy a mutató. És a 4.7k trimmer is maximum állásban van. Segitséget előre is köszönöm.
Szia!
A poti után tegyél be egy ellenállást feszültségosztóként, akkor jobban tudod állítani a szintet. Elsőre talán 10Kohm jó lesz bele, ha nem megfelelő az értéke, próbálgatni kell.
Köszönöm.
Amugy a második trimmer az mi célt szolgál?? Mert az elsővel lehet állitani a bemenő jel szintet, de a másodikkal mit??
Ha jól emlékszem a kijelzés nemlineáris jellegére van hatással. A VU kijelzők elméletileg dB-ben lineárisak.
Okés, köszi. Ki is probálom akkor egy 10k-s ellenállásal.
Igy sem jó. Mindig kiugrik fél hangrőnél teljesen.
Az erősitő egy VF2 60 Voltos változata.
Egy kérdésem lenne. Arra gondoltam, hogy az analóg, mutatós VU-mérőimet egy NE5532-vel hajtanám meg, ami a bemenetről kapná a jelet, kimenetére tennék trimmereket a beállításhoz, majd egyenirányítást, és így menne a műszerekhez. Járható út ez így?
A másik kérdésem pedig a 0 dB kijelzésére vonatkozik. Azt mekkora bemenő jelnél kell mutatnia egy VU-méternek? Én 0.775 volt/1kHz-re gondoltam. Adnék egy ilyen jelet az 5532-re, és a kimeneti trimmerekkel 0 dB-re húznám a mutatókat. Szóljatok, ha hülyeségeket beszélek...
Mind a ket trimmer az idoallandot is allitja .
Az elso a C tolteset a masodik a parhuzamos a C kisuteset allithatja. Igy ha megvaltoztatod az elso fix ellenallas erteket nagyobra akkor az idallandok is valtoznak tehat valoszinuleg kisebb C ertek kell hogy a felfutas gyors legyen.Aztan amuszer belsoelenallasa is szamit.
Mert én nem azt a jelet akarom kijelezni, ami az előfoktól megy a végfokba, hanem a bemenetre jövő állandó nagyságú jelet (Line), amit majd az előfok szabályozni fog. Minek kalimpáljon a VU-mérő jobban, ha hangosabb a zene? Azt úgyis hallom, meg látom a hangerőpoti állásán. Én a bejövő jelet akarom mérni.
Oké, értem. Nekem NE van itthon, ha jól tudom, bár 741-es is valószínűleg hempereg valahol. A nyákjaik kompatibilisek, jól tudom? Illetve a kivezetéseik...
Sziasztok. Nekem olyan kivezérlésjelző kellene amiben IN-13-as plazmacső van. Létezik ilyen mert már az aprók között is volt jó árban de inkább én építenék ha lehet. Ja és lehetőleg monó kellene mert lehet butaság de nem egy sztereót hanem inkább két monót. Mert a Quvadomat ami készülőben van dual monora akarom építeni.Bár ismerőseim szerin nemigazán vagyok épelméjű emiatt. dehát ez van.Szóval ha tudnátok segíteni megköszönném!
Itt van 2 egyszerűbb, de a helyi kapcsolások közt is van, meg 5532-vel is megoldható a dolog. 400Ft-ért már lehet kapni IN13-at. Sztereót nem úgy tudsz véletlen csinálni, hogy két monót építesz? ( -> monót meg úgy, hogy a sztereót szétszeded két külön részre)
Szia.Köszi a gyors választ. Igazad van úgy tudok . De rosszul fogalmaztam meg a mondatot!
![]() Arra gondoltam hogy a két cső egymástól teljesen független legyen (külön paneleken).Még elég kezdő vagyok ezért nem tudom mire gondolsz mikor azt mondod:"meg 5532-vel is megoldható a dolog".De biztosan igazad van! Ígérem holnap utánaolvasok
VÁÁ.Mekkoa birka vagyok!
.Csak rosszul kerestem rá!De megtaláltam.Még egyszer nagyon köszönöm!
Hello!
Nem igazán, mert ennek belső referenciája van, ami nem hozzáférhető, ráadásul, logaritmikus a skálája. Annyi külső trükkre (áramkörre) lenne szükség, ami nem érné meg a befektetést. De ha két Trabantot összehegesztünk, attól abból még limuzin nem lesz.. üdv! proli007
Ha lineáris lenne, akkor annyit tudnál csinálni, hogy az első ha végigér, utána indítod a másodikat
De miért nem jó egy normális 10-es LEDsor-meghajtó? Itt a HEStore-ban jó áron is vannak, nemsokára én is rendelek párat…
Aha.. értem.Csak azért gongoltam mert szereztem egy párat ebbő az ICböl. DE azért köszi a segítséget
Akasztgass rá kettessével LEDeket
|
Bejelentkezés
Hirdetés |









De miért nem jó egy normális 10-es LEDsor-meghajtó? Itt a HEStore-ban jó áron is vannak, nemsokára én is rendelek párat…





