Fórum témák
» Több friss téma |
Fórum » Központi zár
Nézd meg, hogy testet kapcsol-e az eredetileg benne levő kp zárad! 99%, hogy igen. Ez esetben testtel lehet vezérelni, ha a barnára/fehérre felváltva testet kötsz, nyitni/zárnia kell. Ezt egy izzós próbalámpával is kipróbálhatod. Ha eddig oké, akkor a bekötés a következő: sárga és a sárga-fekete megy testre, a fehér és fehér-fekete szálak pedig a nyitás/zárás kivezetések, ezek mennek az 5 vezetékes motor fehér és barna szálára. Azt nézd megy, hogy melyik a nyitás és a zárás, ha nem sikerül, akkor meg kell cserélni.
Üdv Inhouse
Sziasztok, bátyámnak van egy Suzuki Swift 1998-as szgk-ja, és a központi zárat működtető távirányítóban lemerült az elem, de miután kicseréltem se hogysem sikerült újrahangolni, valakinek valami tanácsa esetleg???:SSS
A távirányítóról semmi fogalmunk nincs nem tudom hogy az előző tulaj rakta e be a központi zárat vagy gyári,... Segítségeteket előre köszönöm,....még ha tudom kiderítem milyen márka...ha gyári akkor gondolom DENZO (A piros nyilacska a led-et mutatja a képen, az gyullad fel ha valamely gombot a 2 közül megnyomom...) A hozzászólás módosítva: Szept 14, 2012
Sziasztok!
Segítséget szeretnék kérni központi zár vezérlés beépítésében. Jelenleg van az autómban egy mechanikusan vezérelt (kulccsal nyitom az ajtót, nyitja a többit) rendszer. Vettem már elég rég egy bicskakulcsos távirányítós vezérlőt, ezt szeretném beszerelni, de eddig még csak amperszag és kicsapott biztosítékokig jutottam. Az eredeti (gyári) kapcsolás így néz ki, ami az autóban van: «kozpontizar.jpg» Ez lenne a távirányítós modul lábkiosztása: «taviranyito.jpg» Az akkuhoz menő piros (fix +12V), fekete (test) kábel, valamint a barna irányjelző egyértelmű, de a többit, főleg ezeket a trigger dolgokat nem értem. Valamint azt se nagyon, hogy ebből hogy lesz csomagtér nyitás külön gombnyomásra? Ha valaki tudna segíteni nagyon hálás lennék. Köszönöm! mokus
Hello!
Segítséget szeretnék kérni egy 2003-as évjáratú seat leon központizárral kapcsolatban aminek az a problémája hogy bezárni bezárja az összes ajtót a távirányító kinyitni viszont csak a bal első ajtót nyitja ha az ajtókárpitban lévő nyit zár gombokat nyomom akkor viszont működik az összes zár próbáltam már kétfajta kulcstanítást is de egyikkel sem működött most is ugyanaz a helyzet és azt nem tudom hogy távirányítóval lehet a baj vagy a központizár vezérlőegységgel vagy motor esetleg vezeték ha valaki tudna segíteni előre is köszönöm
Szia!
Ha még egyszer rányomsz a nyitásra, és akkor nyitja a többit is, akkor rendben működik. (Kódolás))
ezt tudom ma délutánig így működött
a probléma az volt hogy megkeveredett szerintem a vezérlőegység agya levettem az aksiról a sarukat vártam 10 percet saruk vissza és jó a kulcsot sem kellett újra tanítani!
Sziasztok!Tudja-e valaki,hogy a vw polo classikba (1999) hol van a központizár reléje?
Távirányítós vezérlőt akarok rákötni. Ha valaki tud segítsen!KösziI
Sziasztok!
Van egy 5 vezetékes központi zár motorom vezérlő nélkül! A következőt szeretném megoldani vele: A Škoda 120-ason, gondolom tudjátok elől van a csomagtér. Ennek a nyitását szeretném megoldani. Tudom, van a gyári bowdenes megoldás, de ha elszakad, akkor milyen jól fog ez még jönni. ![]() Szóval ennek az elektronikus megoldásában szeretnék segítséget kérni, mivel központi zár motorral még nem volt dolgom. Úgy képzeltem el, hogy az utastérben lesz egy nyomógomb elhelyezve, aminek a megnyomására működne a motor, vagyis felpattan a csomagtértető. Előre is köszönöm!
Találtam egy ilyen kapcsolást. Ez szerintetek megfelelne a célnak annyi változtatással, hogy csak az egyik felét építeném meg, mivel a Škoda 120-nál olyan a csomagtér, hogy ha lenyomom, akkor le is zárja (természetesen mechanikusan).
Szerintetek?
Hello!
Jó ez a kapcsolás. De a motor vissza megy a helyére, ha csak kifelé működteted? (Nem ismerem.) üdv!
A kérdés az hogy a központi zár motor nyomatéka elegendő-e a zárszerkezet működtetéshez. Volt próbálva?
Nos még én sem, mert nemsokára fog csak hozzám kerülni. Viszont szerintem visszamegy, mert a rudazatra lesz rákötve. A zár pedig olyan, hogy eredetileg bowdenes. Meghúzom felpattan és rugók miatt visszaáll eredeti helyzetébe. Mikor lecsukom és lenyomom, akkor a zárszerkezet nyelveit félretolják a tető csapjai és a rugók visszanyomják a csapokra a nyelveket. Ebből gondolom, hogy a zárszerkezet visszanyomná a motort is eredeti helyzetébe. Ezért gondoltam, hogy csak egyik fele kellene a kapcsolásnak, de végtére ha jó ez a kapcsolás, akkor megépítem mindkét részét, maximum az egyik felét nem használom, ha nem kell.
köbzoli! Erre gondoltam én is. Pont ezért mindenképpen megtartom az eredeti bowdenes nyitást. Ezt csak mellé szánom beépíteni ergo "párhuzamosan (végtére is jó lenne, ha véletlen elszakad a bowden, így korosodva). Hát nem tudom elég erős lesz-e, de mindenesetre egy próbát szerintem megér a dolog. Ha nem is jön össze, akkor se baj, megmarad vagy valamilyen más célra, vagy ha majd központi zár kerül a 4 ajtóhoz, akkor is jó tartaléknak
Na a lényeget jól kihagytam az előzőből. (Bocsi, hogy ilyen hosszú lett.)
Szóval akkor a gombnyomásra működtetéséhez (1-ik gomb az egyik irány, a másik a másik irány) a motornak megfelel a mellékelt kapcsolás? Kb. mekkora nyákba ültethető relék kellenek hozzá? 12V 5A-es elég szerintetek? Köszi a hozzászólásokat!
Hello!
Tudna valaki nekem segíteni, hogy hogyan lehet után gyári motort berakni és hogy kell rögzíteni a rudazathoz? ha van kép, az nagy segítség lenne.... előre is köszi
Helló!
Van központi zár a kocsiba , amit riasztó vezérel. Negatív kapcsolású a zárás,nyitás.(Én kötöttem be a riasztót). Reteszes zárásra szeretném átrakni , ebben szeretnék egy kis segítséget kérni. Ezt hogy tudnám megcsinálni ? Előre is köszönöm.
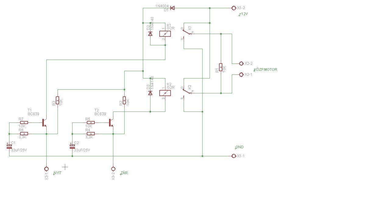
Sziasztok!
Szeretnék egy idősebb kocsiba beépíteni egy központi zárat. Már meg van, távirányítós, univerzális. A bekötése majdnem ugyanaz mint a képen, csak a jobb első ajtó motorja is 5 vezetékes. Nem is ez az érdekes nekem, hanem a kézi, belső kapcsoló(manual switch trigger). Ugyanaz a rajzjele, mint a képen. Miféle kapcsoló ez? Nem vagyok biztos a működésben, de azt hiszem a barna és a fehér vezetékre kapcsol negatívot a zárás vagy nyitás függvényébe. Ha ez így van akkor nem lehetne ezt megoldani egy 3 állású kapcsolóval? A középső kivezetése lenne a testre kötve, a másik két kivezetésre meg a barna és a fehér vezeték menne. Szerintetek ez így jó lenne, vagy hogy is van ez? A hozzászólás módosítva: Jún 25, 2013
Gyakorlati haszna az, hogy ha pl. riasztóval akarod vezérelni, akkor csukás/nyitás esetén melyik vezeték kapjon negatív vagy pozitív vezérlést. Ezen túlmenően hogy te használod e vagy sem illetve mire az már másik dolog! Ha nincs más vezérlő eszközöd az autóban, akkor bekötetlen állapotában hagyd!
Ez egy nyomógomb, nem kapcsoló! Nem rakhatsz helyette kapcsolót, mert nem tudna váltani...
Az 5 vezetékes motorokon levő kapcsolók adják a zár pozícióját, de ezek együtt mozognak a zárral, így váltanak. Te a külső nyomógombbal csak egy impulzust adsz az ellenkező irányra és átvált a zár.
Szóval úgy lehetne használni, hogy a két nyomógombot használok vagy olyan kapcsolót ami úgy néz ki, mint egy kétállású kapcsoló, de nincsenek fix helyzetei, hanem visszatér középre, ha elengedem a karját (tudtommal van ilyen)? Középre menne a negatív a két másik kivezetésre meg a fehér és a barna. Lényegében azt szeretném megoldani, hogy a távirányító és a kulcsos (az 5 vezetékes motorok miatt) zárás/nyitás mellet belülről is le tudjam zárni vagy felnyitni az összes ajtót. Gyerek mellett pl. szerintem elég hasznos lehet.
Megoldható ez ezekkel a vezetékekkel vagy nagyon el vagyok tévedve? ![]() Köszi
Jól látod. Ilyen egyben nyomógomb pl. az ablakemelő gombja...
Rendben, akkor azt hiszem értem. Köszönöm a segítséget!
Viszont még egy dolgon kattog az agyam. Ez a központi zár olyan, hogy nem villogtatja meg az index lámpákat nyitáskor/záráskor. Ki lehet egészíteni valamiféle kis egyszerű kapcsolással vagy nem érdemes bajlódni vele?
Nem te vagy az első, kicsit érdemes visszakeresni a HE fórumaiban, autóriasztóval, kp zárral foglalkozó topic is van több...
pl itt meg itt is sokadjára itt meg egy kis meglepetés
Üdv mindenkinek!
Ma egy központi zátszett beszerelése közben elkövettem egy hibát. Azt a szálat ami zárásnál felhúzza az ablakokat véletlenül egy pozitív vezetékhez érintettem. Rajz szerinte negatívra kell kötni. Na most... azóta a vezérlőegység nem csinál semmit. A visszajelző led ami van hozzá folyamatosan világít. A relék nem kattognak. Érdemes lehet vele foglalkozni még és megjavítani esetleg vagy dobjam ki és vegyek egy másikat? Előre is köszönöm a válaszokat.
Sziasztok!
Kezdő autóelektronikai műszerész vagyo, fontos, sürgős segítségre lenne szükségem! Eddig még központizár nem fofott ki rajtam, de most egy CAN buszos rendszerű grande punto jött a műhelybe azzal a gonddal, hogy rosz a zár tollszerkezete, ezért távirányítósra szeretnék csináltatni. Gond ezzel nincs is, kéttest vezérlős, úgy kell működnie, mint a többinek. Csak sajnos nem úgy cselekszik. Amikor zárásra adok testet, zár is, de nem nyit.. szakadás, érintkezéshiba nincs, mert ha a középkonzolon lenyomom a gombot, bezár, majd ha próbalámpával adok testet neki ki is nyit! Más otthoni kollegával se tudtunk rájönni telefonos kapcsolattal. A válaszokat előre is köszönöm!
Ami még fntos, autodatában rákerestem a rajzra, 5szálasnak írja! Ellenben ebben az autóban hatszálas a rendszer, és két motort rajzol a data egy közös ponttal
Amit mértem, két állandó test, két test vezérlés, két polaritásváltóval. A datával egyezik is, kivétel egy szálat, pont ami a nyitást vezérli. Nincs felrajzolva, de a valóságban azzal nyitott.
Sziasztok.
Az autóm (Fiat Punto, 2006) rendelkezik központi zárral, de nem távirányítóssal. Az a kérdésem, hogy mit kell vásárolnom, ill. mit kell tartalmaznia a csomagnak ahoz, hogy távirányítással tudjam nyitni/zárni. Köszönöm a válaszokat.
Én szerintem csak egy távirányításos vezérlő kell és kész. Jó helyre kell bekötni a jó vezetékeket és ennyi. A kimenetei és bemenetei szerintem megegyeznek a hagyományos vezérlő kimenetével és bemeneteivel. Kék-Zöld-motorok, Fehér-Barna-első motorok vezérlő része, amivel a kulccsal nyitod zárod, Fekete-első motoroknál a test amit az előző két szál kapcsol. Piros- állandó pozitív biztosítékon! , Fekete-test. Ez az alap. Ezen felül lehet még a riasztónak, indexeknek vezeték. meg kell nézni a mellékelt bekötési rajzot amit kapsz hozzá.
Pl. egy ilyenre gondoltam: vezérlő egység Remélem tudtam segíteni, én is nemrég raktam be egy univerzális szettet :Ha véletlen valami nem jó, majd kijavítanak az okosabbak |
Bejelentkezés
Hirdetés |










